Expanded Phenotype of the Cln6nclf Mouse Model
Abstract
1. Introduction
2. Materials and Methods
2.1. Animal Husbandry
2.2. Experimental Timeline
2.3. Genotyping
2.4. Behavioral Assessment
2.5. Histological Processing
2.6. Immunohistochemistry
2.7. Terminal Deoxynucleotidyl Transferase dUTP Nick End Labeling (TUNEL) Assay
2.8. RNA Extraction from Brain Tissue
2.9. Quantitative Real-Time Polymerase Chain Reaction (qRT-PCR)
2.10. Statistical Analysis
3. Results
3.1. Cln6nclf Mice Have a Shortened Lifespan
3.2. Decreased Cln6nclf Brain Weight
3.3. Retinal Degeneration Precedes Vision Loss in Cln6nclf Mice
3.4. Retinal Astrogliosis and Apoptosis Timeline
3.5. Impaired Exploratory Behavior and Locomotor Activity in Cln6nclf Mice
3.6. Spasticity and Motor Dysfunction
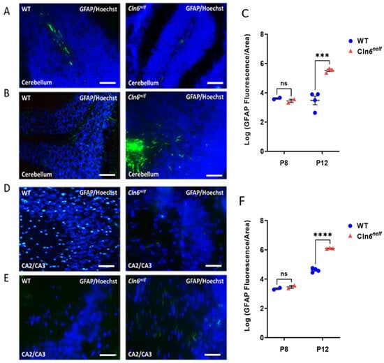
3.7. Astrogliosis in Cln6nclf Mouse Brain
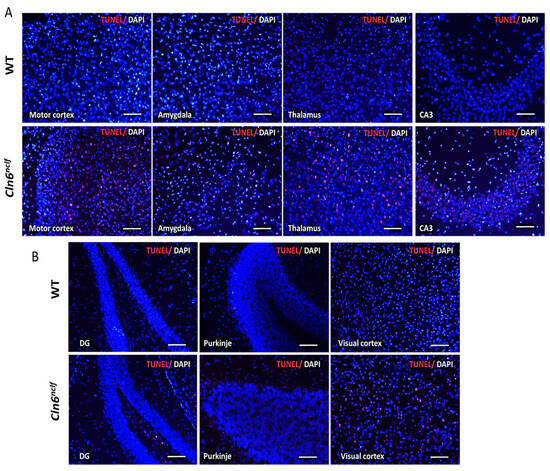
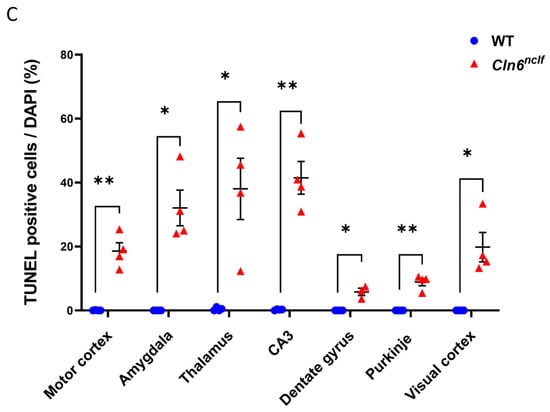
3.8. Increased Apoptosis in Cln6nclf Mouse Brain
3.9. Comparative Gene RNA Expression Levels in Cln6nclf Versus WT Mice
4. Discussion
5. Patents
5.1. Application for Method of Treating Batten Disease
5.2. Functionalized Pyridine Carbamates with Enhanced Neuroprotective Activity
Author Contributions
Funding
Institutional Review Board Statement
Informed Consent Statement
Data Availability Statement
Acknowledgments
Conflicts of Interest
References
- Simonati, A.; Williams, R.E. Neuronal Ceroid Lipofuscinosis: The Multifaceted Approach to the Clinical Issues, an Overview. Front. Neurol. 2022, 13, 811686. [Google Scholar] [CrossRef]
- Haines, J.L.; Boustany, R.-M.N.; Alroy, J.; Auger, K.J.; Shook, K.S.; Terwedow, H.; Lerner, T.J. Chromosomal localization of two genes underlying late-infantile neuronal ceroid lipofuscinosis. Neurogenetics 1998, 1, 217–222. [Google Scholar] [CrossRef] [PubMed]
- Mole, S.E.; Williams, R.E.; Goebel, H.H. Correlations between genotype, ultrastructural morphology and clinical phenotype in the neuronal ceroid lipofuscinoses. Neurogenetics 2005, 6, 107–126. [Google Scholar] [CrossRef]
- Mukherjee, A.B.; Appu, A.P.; Sadhukhan, T.; Casey, S.; Mondal, A.; Zhang, Z.; Bagh, M.B. Emerging new roles of the lysosome and neuronal ceroid lipofuscinoses. Mol. Neurodegener. 2019, 14, 4. [Google Scholar] [CrossRef] [PubMed]
- Lane, S.C.; Jolly, R.D.; Schmechel, D.E.; Alroy, J.; Boustany, R.-M. Apoptosis as the mechanism of neurodegeneration in Batten’s disease. J. Neurochem. 1996, 67, 677–683. [Google Scholar] [CrossRef]
- Elleder, M.; Sokolová, J.; Hřebíček, M. Follow-up study of subunit c of mitochondrial ATP synthase (SCMAS) in Batten disease and in unrelated lysosomal disorders. Acta Neuropathol. 1997, 93, 379–390. [Google Scholar] [CrossRef]
- Palmer, D.N. The relevance of the storage of subunit c of ATP synthase in different forms and models of Batten disease (NCLs). Biochim. Biophys. Acta (BBA)—Mol. Basis Dis. 2015, 1852, 2287–2291. [Google Scholar] [CrossRef]
- Gao, H.; Boustany, R.-M.N.; Espinola, J.A.; Cotman, S.L.; Srinidhi, L.; Antonellis, K.A.; Gillis, T.; Qin, X.; Liu, S.; Donahue, L.R.; et al. Mutations in a novel CLN6-encoded transmembrane protein cause variant neuronal ceroid lipofuscinosis in man and mouse. Am. J. Hum. Genet. 2002, 70, 324–335. [Google Scholar] [CrossRef]
- Wheeler, R.B.; Sharp, J.D.; Schultz, R.A.; Joslin, J.M.; Williams, R.E.; Mole, S.E. The gene mutated in variant late-infantile neuronal ceroid lipofuscinosis (CLN6) and in nclf mutant mice encodes a novel predicted transmembrane protein. Am. J. Hum. Genet. 2002, 70, 537–542. [Google Scholar] [CrossRef]
- E Mole, S.; Michaux, G.; Codlin, S.; Wheeler, R.B.; Sharp, J.D.; Cutler, D.F. CLN6, which is associated with a lysosomal storage disease, is an endoplasmic reticulum protein. Exp. Cell Res. 2004, 298, 399–406. [Google Scholar] [CrossRef]
- Bajaj, L.; Sharma, J.; di Ronza, A.; Zhang, P.; Eblimit, A.; Pal, R.; Roman, D.; Collette, J.R.; Booth, C.; Chang, K.T.; et al. A CLN6-CLN8 complex recruits lysosomal enzymes at the ER for Golgi transfer. J. Clin. Investig. 2020, 130, 4118–4132. [Google Scholar] [CrossRef] [PubMed]
- Heine, C.; Quitsch, A.; Storch, S.; Martin, Y.; Lonka, L.; Lehesjoki, A.-E.; Mole, S.E.; Braulke, T. Topology and endoplasmic reticulum retention signals of the lysosomal storage disease-related membrane protein CLN6. Mol. Membr. Biol. 2007, 24, 74–87. [Google Scholar] [CrossRef] [PubMed]
- Berkovic, S.F.; Carpenter, S.; Andermann, F.; Andermann, E.; Wolfe, L.S. Kufs’ disease: A critical reappraisal. Brain 1988, 111, 27–62. [Google Scholar] [CrossRef]
- Canafoglia, L.; Gilioli, I.; Invernizzi, F.; Sofia, V.; Fugnanesi, V.; Morbin, M.; Chiapparini, L.; Granata, T.; Binelli, S.; Scaioli, V.; et al. Electroclinical spectrum of the neuronal ceroid lipofuscinoses associated with CLN6 mutations. Neurology 2015, 85, 316–324. [Google Scholar] [CrossRef]
- Teixeira, C.; Guimarães, A.; Bessa, C.; Ferreira, M.J.; Lopes, L.; Pinto, E.; Pinto, R.; Boustany, R.-M.; Miranda, M.C.S.; Ribeiro, M.G. Clinicopathological and molecular characterization of neuronal ceroid lipofuscinosis in the Portuguese population. J. Neurol. 2003, 250, 661–667. [Google Scholar] [CrossRef]
- Badilla-Porras, R.; Echeverri-McCandless, A.; Weimer, J.M.; Ulate-Campos, A.; Soto-Rodríguez, A.; Gutiérrez-Mata, A.; Hernández-Con, L.; Bogantes-Ledezma, S.; Balmaceda-Meza, A.; Brudvig, J.; et al. Neuronal Ceroid Lipofuscinosis Type 6 (CLN6) clinical findings and molecular diagnosis: Costa Rica’s experience. Orphanet J. Rare Dis. 2022, 17, 13. [Google Scholar] [CrossRef]
- Cain, J.T.; Likhite, S.; White, K.A.; Timm, D.J.; Davis, S.S.; Johnson, T.B.; Dennys-Rivers, C.N.; Rinaldi, F.; Motti, D.; Corcoran, S.; et al. Gene Therapy Corrects Brain and Behavioral Pathologies in CLN6-Batten Disease. Mol. Ther. 2019, 27, 1836–1847. [Google Scholar] [CrossRef]
- Benedict, J.W.; Getty, A.L.; Wishart, T.M.; Gillingwater, T.H.; Pearce, D.A. Protein product of CLN6 gene responsible for variant late-onset infantile neuronal ceroid lipofuscinosis interacts with CRMP-2. J. Neurosci. Res. 2009, 87, 2157–2166. [Google Scholar] [CrossRef]
- Gardner, E.; Mole, S. NCL Resource—A Gateway for Batten Disease. 2023. Available online: https://www.ucl.ac.uk/ncl-disease/ncl-resource-gateway-batten-disease (accessed on 15 December 2024).
- Morgan, J.P.; Magee, H.; Wong, A.; Nelson, T.; Koch, B.; Cooper, J.D.; Weimer, J.M. A murine model of variant late infantile ceroid lipofuscinosis recapitulates behavioral and pathological phenotypes of human disease. PLoS ONE 2013, 8, e78694. [Google Scholar] [CrossRef]
- Kurze, A.-K.; Galliciotti, G.; Heine, C.; Mole, S.E.; Quitsch, A.; Braulke, T. Pathogenic mutations cause rapid degradation of lysosomal storage disease-related membrane protein CLN6. Hum. Mutat. 2010, 31, E1163–E1174. [Google Scholar] [CrossRef]
- Sharp, J.D.; Wheeler, R.B.; Lake, B.D.; Savukoski, M.; Järvelä, I.E.; Peltonen, L.; Gardiner, R.M.; Williams, R.E. Loci for classical and a variant late infantile neuronal ceroid lipofuscinosis map to chromosomes 11p15 and 15q21-23. Hum. Mol. Genet. 1997, 6, 591–595. [Google Scholar] [CrossRef] [PubMed]
- Thelen, M.; Daμμe, M.; Schweizer, M.; Hagel, C.; Wong, A.M.; Cooper, J.D.; Braulke, T.; Galliciotti, G. Disruption of the autophagy-lysosome pathway is involved in neuropathology of the nclf mouse model of neuronal ceroid lipofuscinosis. PLoS ONE 2012, 7, e35493. [Google Scholar] [CrossRef]
- Kanninen, K.M.; Grubman, A.; Caragounis, A.; Duncan, C.; Parker, S.J.; Lidgerwood, G.E.; Volitakis, I.; Ganio, G.; Crouch, P.J.; White, A.R. Altered biometal homeostasis is associated with CLN6 mRNA loss in mouse neuronal ceroid lipofuscinosis. Biol. Open 2013, 2, 635–646. [Google Scholar] [CrossRef]
- Makoukji, J.; Saadeh, F.; Mansour, K.A.; El-Sitt, S.; Al Ali, J.; Kinarivala, N.; Trippier, P.C.; Boustany, R.-M. Flupirtine derivatives as potential treatment for the neuronal ceroid lipofuscinoses. Ann. Clin. Transl. Neurol. 2018, 5, 1089–1103. [Google Scholar] [CrossRef]
- Nagar, S.; Krishnamoorthy, V.; Cherukuri, P.; Jain, V.; Dhingra, N. Early remodeling in an inducible animal model of retinal degeneration. Neuroscience 2009, 160, 517–529. [Google Scholar] [CrossRef]
- Crawley, J.N. Behavioral phenotyping of transgenic and knockout mice: Experimental design and evaluation of general health, sensory functions, motor abilities, and specific behavioral tests. Brain Res. 1999, 835, 18–26. [Google Scholar] [CrossRef]
- Gould, T.D.; Dao, D.T.; Kovacsics, C.E. The Open Field Test. In Mood and Anxiety Related Phenotypes in Mice: Characterization Using Behavioral Tests; Gould, T.D., Ed.; Humana Press: Totowa, NJ, USA, 2009; pp. 1–20. [Google Scholar]
- Lalonde, R.; Strazielle, C. Brain regions and genes affecting limb-clasping responses. Brain Res. Rev. 2011, 67, 252–259. [Google Scholar] [CrossRef]
- Miedel, C.J.; Patton, J.M.; Miedel, A.N.; Miedel, E.S.; Levenson, J.M. Assessment of Spontaneous Alternation, Novel Object Recognition and Limb Clasping in Transgenic Mouse Models of Amyloid-β and Tau Neuropathology. J. Vis. Exp. 2017, 123, 55523. [Google Scholar]
- Hermans, R.H.; Hunter, D.E.; Mcgivern, R.F.; Cain, C.D.; Longo, L.D. Behavioral sequelae in young rats of acute intermittent antenatal hypoxia. Neurotoxicology Teratol. 1992, 14, 119–129. [Google Scholar] [CrossRef]
- Makoukji, J.; Saab, S.; Maalouf, K.; Makhoul, N.J.; Carmona, A.V.; Kinarivala, N.; Trippier, P.C.; Boustany, R.M. Sex-specific Gene Expression in Flupirtine-Treated Cln3Δex7/8 Mouse Brain. Biochem. Pharmacol. Open Access 2021, 10, 272. [Google Scholar]
- Kohan, R.; Cismondi, I.A.; Oller-Ramirez, A.M.; Guelbert, N.; Anzolini, V.T.; Alonso, G.; Mole, S.E.; de Kremer, R.D.; de Halac, I.N. Therapeutic Approaches to the Challenge of Neuronal Ceroid Lipofuscinoses. Curr. Pharm. Biotechnol. 2011, 12, 867–883. [Google Scholar] [CrossRef] [PubMed]
- Villa, A.; Vegeto, E.; Poletti, A.; Maggi, A. Estrogens, Neuroinflammation, and Neurodegeneration. Endocr. Rev. 2016, 37, 372–402. [Google Scholar] [CrossRef] [PubMed]
- Arevalo, M.-A.; Azcoitia, I.; Garcia-Segura, L.M. The neuroprotective actions of oestradiol and oestrogen receptors. Nat. Rev. Neurosci. 2015, 16, 17–29. [Google Scholar] [CrossRef] [PubMed]
- Chou, A.-H.; Yeh, T.-H.; Ouyang, P.; Chen, Y.-L.; Chen, S.-Y.; Wang, H.-L. Polyglutamine-expanded ataxin-3 causes cerebellar dysfunction of SCA3 transgenic mice by inducing transcriptional dysregulation. Neurobiol. Dis. 2008, 31, 89–101. [Google Scholar] [CrossRef]
- Rettberg, J.R.; Yao, J.; Brinton, R.D. Estrogen: A master regulator of bioenergetic systems in the brain and body. Front. Neuroendocr. 2014, 35, 8–30. [Google Scholar] [CrossRef]
- Grimaldi, C.M. Sex and systemic lupus erythematosus: The role of the sex hormones estrogen and prolactin on the regulation of autoreactive B cells. Curr. Opin. Rheumatol. 2006, 18, 456–461. [Google Scholar] [CrossRef]
- Straub, R.H. The Complex Role of Estrogens in Inflammation. Endocr. Rev. 2007, 28, 521–574. [Google Scholar] [CrossRef]
- von Eisenhart-Rothe, P.; Grubman, A.; Greferath, U.; Fothergill, L.J.; Jobling, A.I.; Phipps, J.A.; White, A.R.; Fletcher, E.L.; Vessey, K.A. Failure of Autophagy-Lysosomal Pathways in Rod Photoreceptors Causes the Early Retinal Degeneration Phenotype Observed in Cln6nclf Mice. Investig. Ophthalmol. Vis. Sci. 2018, 59, 5082–5097. [Google Scholar] [CrossRef]
- Heneka, M.T.; Carson, M.J.; El Khoury, J.; Landreth, G.E.; Brosseron, F.; Feinstein, D.L.; Jacobs, A.H.; Wyss-Coray, T.; Vitorica, J.; Ransohoff, R.M. Neuroinflammation in Alzheimer’s disease. Lancet Neurol. 2015, 14, 388–405. [Google Scholar] [CrossRef]
- Guzman-Martinez, L.; Maccioni, R.B.; Andrade, V.; Navarrete, L.P.; Pastor, M.G.; Ramos-Escobar, N. Neuroinflammation as a Common Feature of Neurodegenerative Disorders. Front. Pharmacol. 2019, 10, 1008. [Google Scholar] [CrossRef]
- Jabbehdari, S.; Oganov, A.C.; Rezagholi, F.; Mohammadi, S.; Harandi, H.; Yazdanpanah, G.; Arevalo, J.F. Age-related macular degeneration and neurodegenerative disorders: Shared pathways in complex interactions. Surv. Ophthalmol. 2024, 69, 303–310. [Google Scholar] [CrossRef] [PubMed]
- Gao, J.; Leinonen, H.; Wang, E.J.; Ding, M.; Perry, G.; Palczewski, K.; Wang, X. Sex-Specific Early Retinal Dysfunction in Mutant TDP-43 Transgenic Mice. J. Alzheimer’s Dis. 2024, 97, 927–937. [Google Scholar] [CrossRef] [PubMed]
- Spence, R.D.; Hamby, M.E.; Umeda, E.; Itoh, N.; Du, S.; Wisdom, A.J.; Cao, Y.; Bondar, G.; Lam, J.; Ao, Y.; et al. Neuroprotection mediated through estrogen receptor-α in astrocytes. Proc. Natl. Acad. Sci. USA 2011, 108, 8867–8872. [Google Scholar] [CrossRef] [PubMed]
- Lull, M.E.; Block, M.L. Microglial activation and chronic neurodegeneration. Neurotherapeutics 2010, 7, 354–365. [Google Scholar] [CrossRef]
- Leyns, C.E.G.; Holtzman, D.M. Glial contributions to neurodegeneration in tauopathies. Mol. Neurodegener. 2017, 12, 50. [Google Scholar] [CrossRef]
- Ouseph, M.M.; Kleinman, M.E.; Wang, Q.J. Vision loss in juvenile neuronal ceroid lipofuscinosis (CLN3 disease). Ann. N. Y. Acad. Sci. 2016, 1371, 55–67. [Google Scholar] [CrossRef]
- Parviainen, L.; Dihanich, S.; Anderson, G.W.; Wong, A.M.; Brooks, H.R.; Abeti, R.; Rezaie, P.; Lalli, G.; Pope, S.; Heales, S.J.; et al. Glial cells are functionally impaired in juvenile neuronal ceroid lipofuscinosis and detrimental to neurons. Acta Neuropathol. Commun. 2017, 5, 74. [Google Scholar] [CrossRef]
- Leinonen, H.; Keksa-Goldsteine, V.; Ragauskas, S.; Kohlmann, P.; Singh, Y.; Savchenko, E.; Puranen, J.; Malm, T.; Kalesnykas, G.; Koistinaho, J.; et al. Retinal Degeneration In A Mouse Model Of CLN5 Disease Is Associated With Compromised Autophagy. Sci. Rep. 2017, 7, 1597. [Google Scholar] [CrossRef]
- Villa, A.; Gelosa, P.; Castiglioni, L.; Cimino, M.; Rizzi, N.; Pepe, G.; Lolli, F.; Marcello, E.; Sironi, L.; Vegeto, E.; et al. Sex-Specific Features of Microglia from Adult Mice. Cell Rep. 2018, 23, 3501–3511. [Google Scholar] [CrossRef]
- Holmes, A.D.; White, K.A.; Pratt, M.A.; Johnson, T.B.; Likhite, S.; Meyer, K.; Weimer, J.M. Sex-split analysis of pathology and motor-behavioral outcomes in a mouse model of CLN8-Batten disease reveals an increased disease burden and trajectory in female Cln8mnd mice. Orphanet J. Rare Dis. 2022, 17, 411. [Google Scholar] [CrossRef]
- Vivi, E.; Di Benedetto, B. Brain stars take the lead during critical periods of early postnatal brain development: Relevance of astrocytes in health and mental disorders. Mol. Psychiatry 2024, 29, 2821–2833. [Google Scholar] [CrossRef] [PubMed]
- Naruse, M.; Shibasaki, K.; Yokoyama, S.; Kurachi, M.; Ishizaki, Y. Dynamic changes of CD44 expression from progenitors to subpopulations of astrocytes and neurons in developing cerebellum. PLoS ONE 2013, 8, e53109. [Google Scholar] [CrossRef] [PubMed]
- Araujo, A.P.B.; Carpi-Santos, R.; Gomes, F.C.A. The Role of Astrocytes in the Development of the Cerebellum. Cerebellum 2019, 18, 1017–1035. [Google Scholar] [CrossRef]
- Sepp, M.; Leiss, K.; Murat, F.; Okonechnikov, K.; Joshi, P.; Leushkin, E.; Spänig, L.; Mbengue, N.; Schneider, C.; Schmidt, J.; et al. Cellular development and evolution of the mammalian cerebellum. Nature 2024, 625, 788–796. [Google Scholar] [CrossRef]
- Cordero, M.E.; Zvaighaft, A.; González, F.; Prado, R.; Muzzo, S. Histological maturation of astroglial cells in the archicortex of young hypothyroid rats. Early Hum. Dev. 1988, 17, 7–18. [Google Scholar] [CrossRef]
- Ota, Y.; Zanetti, A.T.; Hallock, R.M. The role of astrocytes in the regulation of synaptic plasticity and memory formation. Neural Plast. 2013, 2013, 185463. [Google Scholar] [CrossRef]
- Reemst, K.; Noctor, S.C.; Lucassen, P.J.; Hol, E.M. The Indispensable Roles of Microglia and Astrocytes during Brain Development. Front. Hum. Neurosci. 2016, 10, 566. [Google Scholar] [CrossRef]
- Glickstein, M.; Yeo, C. The cerebellum and motor learning. J. Cogn. Neurosci. 1990, 2, 69–80. [Google Scholar] [CrossRef]
- Schulz, A.; Kohlschütter, A.; Mink, J.; Simonati, A.; Williams, R. NCL diseases—Clinical perspectives. Biochim. Biophys. Acta 2013, 1832, 1801–1806. [Google Scholar] [CrossRef]
- Chandrachud, U.; Walker, M.W.; Simas, A.; Heetveld, S.; Petcherski, A.; Klein, M.; Oh, H.; Wolf, P.; Zhao, W.-N.; Norton, S.; et al. Unbiased Cell-based Screening in a Neuronal Cell Model of Batten Disease Highlights an Interaction between Ca2+ Homeostasis, Autophagy, and CLN3 Protein Function. J. Biol. Chem. 2015, 290, 14361–14380. [Google Scholar] [CrossRef]
- Nelvagal, H.R.; Lange, J.; Takahashi, K.; Tarczyluk-Wells, M.A.; Cooper, J.D. Pathomechanisms in the neuronal ceroid lipofuscinoses. Biochim. Biophys. Acta (BBA)—Mol. Basis Dis. 2020, 1866, 165570. [Google Scholar] [CrossRef] [PubMed]
- Maalouf, K.; Makoukji, J.; Saab, S.; Makhoul, N.J.; Carmona, A.V.; Kinarivala, N.; Ghanem, N.; Trippier, P.C.; Boustany, R.-M. Exogenous Flupirtine as Potential Treatment for CLN3 Disease. Cells 2020, 9, 1872. [Google Scholar] [CrossRef] [PubMed]
- Simon, P.; Dupuis, R.; Costentin, J. Thigmotaxis as an index of anxiety in mice. Influence of dopaminergic transmissions. Behav. Brain Res. 1994, 61, 59–64. [Google Scholar] [CrossRef]
- Janak, P.H.; Tye, K.M. From circuits to behaviour in the amygdala. Nature 2015, 517, 284–292. [Google Scholar] [CrossRef]
- Lam, M.; A Marsters, S.; Ashkenazi, A.; Walter, P. Misfolded proteins bind and activate death receptor 5 to trigger apoptosis during unresolved endoplasmic reticulum stress. eLife 2020, 9, e52291. [Google Scholar] [CrossRef]
- Xie, Z.-Y.; Xu, Y.-X.; Yao, L. Angiotensin II can trigger HSC-LX2 pyroptosis through both classical and non-classical pathways. Life Sci. 2022, 307, 120878. [Google Scholar] [CrossRef]
- Broker, L.E.; Kruyt, F.A.; Giaccone, G. Cell death independent of caspases: A review. Clin. Cancer Res. 2005, 11, 3155–3162. [Google Scholar] [CrossRef]
- Denton, D.; Kumar, S. Autophagy-dependent cell death. Cell Death Differ. 2019, 26, 605–616. [Google Scholar] [CrossRef]






















| Gene Name | Primer Sequence (5′–3′) | |
|---|---|---|
| Cln6 | Forward | CGGGGACTACTTTCACATGAC |
| Reverse | GGGGGACCGCTCAATAAG | |
| Casp3 | Forward | AGCAGCTTTGTGTGTGTGATTCTAA |
| Reverse | AGTTTCGGCTTTCCAGTCAGAC | |
| Casp6 | Forward | AGACAAGCTGGACAACGTGCC |
| Reverse | CCAGGAGCCATTCACAGTTTCT | |
| Casp9 | Forward | TCCTGGTACATCGAGACCTTG |
| Reverse | AAGTCCCTTTCGCACAAACAG | |
| Bcl-2 | Forward | GTGGATGACTGAGTACCTGAACC |
| Reverse | AGCCAGGAGAAATCAAACAGAG | |
| Bcl-xL | Forward | AGGTTCCTAAGCTTCGCAATTC |
| Reverse | TGTTTAGCGATTCTCTTCCAGG | |
| Fadd | Forward | AAGGTGTCTGGTGGGTGTTC |
| Reverse | GCATCAGCAAGAGCAGTAGG | |
| Bad | Forward | CAGCCACCAACAGTCATC |
| Reverse | CTCCTCCATCCCTTCATCC | |
| Bax | Forward | CGGCGAATTGGAGATGAACTG |
| Reverse | GCAAAGTAGAAGAGGGCAAC | |
| B-actin | Forward | ACACTGTGCCCATCTACGAG |
| Reverse | ATTTCCCTCTCAGCTGTGGT | |
Disclaimer/Publisher’s Note: The statements, opinions and data contained in all publications are solely those of the individual author(s) and contributor(s) and not of MDPI and/or the editor(s). MDPI and/or the editor(s) disclaim responsibility for any injury to people or property resulting from any ideas, methods, instructions or products referred to in the content. |
© 2025 by the authors. Licensee MDPI, Basel, Switzerland. This article is an open access article distributed under the terms and conditions of the Creative Commons Attribution (CC BY) license (https://creativecommons.org/licenses/by/4.0/).
Share and Cite
Chaoul, V.; Saab, S.; Shmoury, O.; Alam, R.; Al Aridi, L.; Makhoul, N.J.; Soueid, J.; Boustany, R.-M. Expanded Phenotype of the Cln6nclf Mouse Model. Cells 2025, 14, 661. https://doi.org/10.3390/cells14090661
Chaoul V, Saab S, Shmoury O, Alam R, Al Aridi L, Makhoul NJ, Soueid J, Boustany R-M. Expanded Phenotype of the Cln6nclf Mouse Model. Cells. 2025; 14(9):661. https://doi.org/10.3390/cells14090661
Chicago/Turabian StyleChaoul, Victoria, Sara Saab, Omar Shmoury, Ramy Alam, Lynn Al Aridi, Nadine J. Makhoul, Jihane Soueid, and Rose-Mary Boustany. 2025. "Expanded Phenotype of the Cln6nclf Mouse Model" Cells 14, no. 9: 661. https://doi.org/10.3390/cells14090661
APA StyleChaoul, V., Saab, S., Shmoury, O., Alam, R., Al Aridi, L., Makhoul, N. J., Soueid, J., & Boustany, R.-M. (2025). Expanded Phenotype of the Cln6nclf Mouse Model. Cells, 14(9), 661. https://doi.org/10.3390/cells14090661

