Role of Homeobox A1 in Airway Epithelial Generation from Human Airway Basal Cells
Abstract
1. Introduction
2. Materials and Methods
2.1. Airway Basal Cells
2.2. Lentiviral Transduction of Airway Basal Cells
2.3. Spheroid Assay
2.4. Culturing Cells in Transwells
2.5. Quantitation of Apoptotic and Necrotic Cells
2.6. Quantitation of Goblet and Ciliated Cells in Differentiated Cultures
2.7. Transepithelial Resistance and Immunolocalization of E-Cadherin and Occludin Observed Through Confocal Microscopy
2.8. Immunofluorescence Microscopy for Detection of HOXA1 in the Lungs
2.9. RNA Isolation and qPCR
2.10. ELISA
2.11. Western Blot Analysis
2.12. Statistical Analysis
3. Results
3.1. Bronchial Epithelium Expresses HOXA1
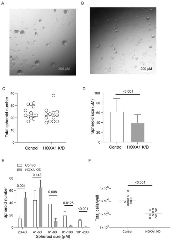
3.2. HOXA1 Contributes to Basal Cell Proliferation
3.3. Effect of HOXA1 Knockdown on Generation of Airway Epithelium
3.4. Role of HOXA1 in Airway Basal Cells’ Polarization
4. Discussion
Supplementary Materials
Author Contributions
Funding
Institutional Review Board Statement
Informed Consent Statement
Data Availability Statement
Conflicts of Interest
Abbreviations
| HOXA1 | Homeodomain domain containing transcription factor |
| TER | Transepithelial resistance |
References
- Davis, J.D.; Wypych, T.P. Cellular and functional heterogeneity of the airway epithelium. Mucosal Immunol. 2021, 14, 978–990. [Google Scholar]
- Hewitt, R.J.; Lloyd, C.M. Regulation of immune responses by the airway epithelial cell landscape. Nat. Rev. Immunol. 2021, 21, 347–362. [Google Scholar] [CrossRef] [PubMed]
- Shaykhiev, R. Emerging biology of persistent mucous cell hyperplasia in copd. Thorax 2019, 74, 4–6. [Google Scholar] [PubMed]
- Rock, J.R.; Hogan, B.L. Epithelial progenitor cells in lung development, maintenance, repair, and disease. Annu. Rev. Cell Dev. Biol. 2011, 27, 493–512. [Google Scholar] [PubMed]
- Mou, H.; Vinarsky, V.; Tata, P.R.; Brazauskas, K.; Choi, S.H.; Crooke, A.K.; Zhang, B.; Solomon, G.M.; Turner, B.; Bihler, H.; et al. Dual smad signaling inhibition enables long-term expansion of diverse epithelial basal cells. Cell Stem Cell 2016, 19, 217–231. [Google Scholar]
- Crosby, L.M.; Waters, C.M. Epithelial repair mechanisms in the lung. Am. J. Physiol. Lung Cell Mol. Physiol. 2010, 298, L715–L731. [Google Scholar]
- Hegab, A.E.; Ha, V.L.; Gilbert, J.L.; Zhang, K.X.; Malkoski, S.P.; Chon, A.T.; Darmawan, D.O.; Bisht, B.; Ooi, A.T.; Pellegrini, M.; et al. Novel stem/progenitor cell population from murine tracheal submucosal gland ducts with multipotent regenerative potential. Stem Cells 2011, 29, 1283–1293. [Google Scholar]
- Staudt, M.R.; Buro-Auriemma, L.J.; Walters, M.S.; Salit, J.; Vincent, T.; Shaykhiev, R.; Mezey, J.G.; Tilley, A.E.; Kaner, R.J.; Ho, M.W.; et al. Airway basal stem/progenitor cells have diminished capacity to regenerate airway epithelium in chronic obstructive pulmonary disease. Am. J. Respir. Crit. Care Med. 2014, 190, 955–958. [Google Scholar]
- Ghosh, M.; Miller, Y.E.; Nakachi, I.; Kwon, J.B.; Baron, A.E.; Brantley, A.E.; Merrick, D.T.; Franklin, W.A.; Keith, R.L.; Vandivier, R.W. Exhaustion of airway basal progenitor cells in early and established chronic obstructive pulmonary disease. Am. J. Respir. Crit. Care Med. 2018, 197, 885–896. [Google Scholar]
- Schneider, D.; Ganesan, S.; Comstock, A.T.; Meldrum, C.A.; Mahidhara, R.; Goldsmith, A.M.; Curtis, J.L.; Martinez, F.J.; Hershenson, M.B.; Sajjan, U. Increased cytokine response of rhinovirus-infected airway epithelial cells in chronic obstructive pulmonary disease. Am. J. Respir. Crit. Care Med. 2010, 182, 332–340. [Google Scholar]
- Jing, Y.; Gimenes, J.A.; Mishra, R.; Pham, D.; Comstock, A.T.; Yu, D.; Sajjan, U. Notch3 contributes to rhinovirus-induced goblet cell hyperplasia in copd airway epithelial cells. Thorax 2019, 74, 18–32. [Google Scholar] [PubMed]
- Xander, N.; Reddy Vari, H.; Eskandar, R.; Li, W.; Bolla, S.; Marchetti, N.; Sajjan, U.S. Rhinovirus-induced sirt-1 via tlr2 regulates subsequent type i and type III ifn responses in airway epithelial cells. J. Immunol. 2019, 203, 2508–2519. [Google Scholar] [CrossRef] [PubMed]
- Reddy-Vari, H.; Kim, Y.; Rajput, C.; Sajjan, U.S. Increased expression of mir146a dysregulates TLR2-induced HBD2 in airway epithelial cells from patients with copd. ERJ Open Res. 2023, 9, 00694–2022. [Google Scholar] [CrossRef]
- Amatngalim, G.D.; Schrumpf, J.A.; Henic, A.; Dronkers, E.; Verhoosel, R.M.; Ordonez, S.R.; Haagsman, H.P.; Fuentes, M.E.; Sridhar, S.; Aarbiou, J.; et al. Antibacterial defense of human airway epithelial cells from chronic obstructive pulmonary disease patients induced by acute exposure to nontypeable haemophilus influenzae: Modulation by cigarette smoke. J. Innate Immun. 2017, 9, 359–374. [Google Scholar] [CrossRef]
- Pineau, F.; Shumyatsky, G.; Owuor, N.; Nalamala, N.; Kotnala, S.; Bolla, S.; Marchetti, N.; Kelsen, S.; Criner, G.J.; Sajjan, U.S. Microarray analysis identifies defects in regenerative and immune response pathways in copd airway basal cells. ERJ Open Res. 2020, 6, 00656–2020. [Google Scholar]
- McCluskey, E.S.; Liu, N.; Pandey, A.; Marchetti, N.; Kelsen, S.G.; Sajjan, U.S. Quercetin improves epithelial regeneration from airway basal cells of copd patients. Respir. Res. 2024, 25, 120. [Google Scholar]
- Golpon, H.A.; Geraci, M.W.; Moore, M.D.; Miller, H.L.; Miller, G.J.; Tuder, R.M.; Voelkel, N.F. Hox genes in human lung: Altered expression in primary pulmonary hypertension and emphysema. Am. J. Pathol. 2001, 158, 955–966. [Google Scholar] [CrossRef]
- Mallo, M.; Wellik, D.M.; Deschamps, J. Hox genes and regional patterning of the vertebrate body plan. Dev. Biol. 2010, 344, 7–15. [Google Scholar] [CrossRef] [PubMed]
- Makki, N.; Capecchi, M.R. Hoxa1 lineage tracing indicates a direct role for hoxa1 in the development of the inner ear, the heart, and the third rhombomere. Dev. Biol. 2010, 341, 499–509. [Google Scholar] [CrossRef]
- Makki, N.; Capecchi, M.R. Identification of novel hoxa1 downstream targets regulating hindbrain, neural crest and inner ear development. Dev. Biol. 2011, 357, 295–304. [Google Scholar]
- Makki, N.; Capecchi, M.R. Cardiovascular defects in a mouse model of hoxa1 syndrome. Hum. Mol. Genet. 2012, 21, 26–31. [Google Scholar] [PubMed]
- Chen, Y.; Zhou, H.; Wu, H.; Lu, W.; He, Y. Abnormal fetal lung of hoxa1(-/-) piglets is rescued by maternal feeding with all-trans retinoic acid. Animals 2023, 13, 2850. [Google Scholar]
- Hrycaj, S.M.; Dye, B.R.; Baker, N.C.; Larsen, B.M.; Burke, A.C.; Spence, J.R.; Wellik, D.M. Hox5 genes regulate the wnt2/2b-bmp4-signaling axis during lung development. Cell Rep. 2015, 12, 903–912. [Google Scholar] [PubMed]
- Volpe, M.V.; Vosatka, R.J.; Nielsen, H.C. Hoxb-5 control of early airway formation during branching morphogenesis in the developing mouse lung. Biochim. Biophys. Acta 2000, 1475, 337–345. [Google Scholar]
- Wang, K.C.; Helms, J.A.; Chang, H.Y. Regeneration, repair and remembering identity: The three rs of hox gene expression. Trends Cell Biol. 2009, 19, 268–275. [Google Scholar]
- Portas, L.; Pereira, M.; Shaheen, S.O.; Wyss, A.B.; London, S.J.; Burney, P.G.J.; Hind, M.; Dean, C.H.; Minelli, C. Lung development genes and adult lung function. Am. J. Respir. Crit. Care Med. 2020, 202, 853–865. [Google Scholar]
- Bradaschia-Correa, V.; Leclerc, K.; Josephson, A.M.; Lee, S.; Palma, L.; Litwa, H.P.; Neibart, S.S.; Huo, J.C.; Leucht, P. Hox gene expression determines cell fate of adult periosteal stem/progenitor cells. Sci. Rep. 2019, 9, 5043. [Google Scholar]
- Li, M.H.; Marty-Santos, L.M.; van Ginkel, P.R.; McDermott, A.E.; Rasky, A.J.; Lukacs, N.W.; Wellik, D.M. The lung elastin matrix undergoes rapid degradation upon adult loss of hox5 function. Front. Cell Dev. Biol. 2021, 9, 767454. [Google Scholar]
- Ptaschinski, C.; Hrycaj, S.M.; Schaller, M.A.; Wellik, D.M.; Lukacs, N.W. Hox5 paralogous genes modulate th2 cell function during chronic allergic inflammation via regulation of gata3. J. Immunol. 2017, 199, 501–509. [Google Scholar]
- Lebert-Ghali, C.E.; Fournier, M.; Kettyle, L.; Thompson, A.; Sauvageau, G.; Bijl, J.J. Hoxa cluster genes determine the proliferative activity of adult mouse hematopoietic stem and progenitor cells. Blood 2016, 127, 87–90. [Google Scholar]
- Xiong, Z.; Xia, P.; Zhu, X.; Geng, J.; Wang, S.; Ye, B.; Qin, X.; Qu, Y.; He, L.; Fan, D.; et al. Glutamylation of deubiquitinase bap1 controls self-renewal of hematopoietic stem cells and hematopoiesis. J. Exp. Med. 2020, 217, e20190974. [Google Scholar] [PubMed]
- Trapnell, C.; Hendrickson, D.G.; Sauvageau, M.; Goff, L.; Rinn, J.L.; Pachter, L. Differential analysis of gene regulation at transcript resolution with rna-seq. Nat. Biotechnol. 2013, 31, 46–53. [Google Scholar]
- Horani, A.; Nath, A.; Wasserman, M.G.; Huang, T.; Brody, S.L. Rho-associated protein kinase inhibition enhances airway epithelial basal-cell proliferation and lentivirus transduction. Am. J. Respir. Cell Mol. Biol. 2013, 49, 341–347. [Google Scholar] [PubMed]
- Faris, A.N.; Ganesan, S.; Chattoraj, A.; Chattoraj, S.S.; Comstock, A.T.; Unger, B.L.; Hershenson, M.B.; Sajjan, U.S. Rhinovirus delays cell repolarization in a model of injured/regenerating human airway epithelium. Am. J. Respir. Cell Mol. Biol. 2016, 55, 487–499. [Google Scholar] [CrossRef]
- Sajjan, U.; Wang, Q.; Zhao, Y.; Gruenert, D.C.; Hershenson, M.B. Rhinovirus disrupts the barrier function of polarized airway epithelial cells. Am. J. Respir. Crit. Care Med. 2008, 178, 1271–1281. [Google Scholar]
- Kotnala, S.; Kim, Y.; Rajput, C.; Reddyvari, H.; Bolla, S.; Marchetti, N.T.; Kosmider, B.; Bahmed, K.; Sajjan, U.S. Contribution of dipeptidyl peptidase 4 to non-typeable haemophilus influenzae-induced lung inflammation in copd. Clin. Sci. 2021, 135, 2067–2083. [Google Scholar]
- Lambert, B.; Vandeputte, J.; Remacle, S.; Bergiers, I.; Simonis, N.; Twizere, J.C.; Vidal, M.; Rezsohazy, R. Protein interactions of the transcription factor hoxa1. BMC Dev. Biol. 2012, 12, 29. [Google Scholar]
- Taminiau, A.; Draime, A.; Tys, J.; Lambert, B.; Vandeputte, J.; Nguyen, N.; Renard, P.; Geerts, D.; Rezsohazy, R. Hoxa1 binds rbck1/hoil-1 and traf2 and modulates the tnf/nf-kappab pathway in a transcription-independent manner. Nucleic Acids Res. 2016, 44, 7331–7349. [Google Scholar] [PubMed]
- Mankertz, J.; Tavalali, S.; Schmitz, H.; Mankertz, A.; Riecken, E.O.; Fromm, M.; Schulzke, J.D. Expression from the human occludin promoter is affected by tumor necrosis factor alpha and interferon gamma. J. Cell Sci. 2000, 113 Pt 11, 2085–2090. [Google Scholar]
- Szymaniak, A.D.; Mahoney, J.E.; Cardoso, W.V.; Varelas, X. Crumbs3-mediated polarity directs airway epithelial cell fate through the hippo pathway effector yap. Dev. Cell 2015, 34, 283–296. [Google Scholar]
- Cumplido-Laso, G.; Benitez, D.A.; Mulero-Navarro, S.; Carvajal-Gonzalez, J.M. Transcriptional regulation of airway epithelial cell differentiation: Insights into the notch pathway and beyond. Int. J. Mol. Sci. 2023, 24, 14789. [Google Scholar] [CrossRef] [PubMed]








Disclaimer/Publisher’s Note: The statements, opinions and data contained in all publications are solely those of the individual author(s) and contributor(s) and not of MDPI and/or the editor(s). MDPI and/or the editor(s) disclaim responsibility for any injury to people or property resulting from any ideas, methods, instructions or products referred to in the content. |
© 2025 by the authors. Licensee MDPI, Basel, Switzerland. This article is an open access article distributed under the terms and conditions of the Creative Commons Attribution (CC BY) license (https://creativecommons.org/licenses/by/4.0/).
Share and Cite
Tabasi, M.; Chen, N.; Sajjan, U. Role of Homeobox A1 in Airway Epithelial Generation from Human Airway Basal Cells. Cells 2025, 14, 549. https://doi.org/10.3390/cells14070549
Tabasi M, Chen N, Sajjan U. Role of Homeobox A1 in Airway Epithelial Generation from Human Airway Basal Cells. Cells. 2025; 14(7):549. https://doi.org/10.3390/cells14070549
Chicago/Turabian StyleTabasi, Mohsen, Nathaniel Chen, and Umadevi Sajjan. 2025. "Role of Homeobox A1 in Airway Epithelial Generation from Human Airway Basal Cells" Cells 14, no. 7: 549. https://doi.org/10.3390/cells14070549
APA StyleTabasi, M., Chen, N., & Sajjan, U. (2025). Role of Homeobox A1 in Airway Epithelial Generation from Human Airway Basal Cells. Cells, 14(7), 549. https://doi.org/10.3390/cells14070549
