Opposite Roles of IL-32α Versus IL-32β/γ Isoforms in Promoting Monocyte-Derived Osteoblast/Osteoclast Differentiation and Vascular Calcification in People with HIV
Abstract
1. Introduction
2. Materials and Methods
2.1. Study Population
2.2. Isolation, Culture, and Stimulation of Primary Monocytes
2.3. Immunofluorescence Staining
2.4. Cell Culture, Stimulation, and Osteogenic Differentiation of Human Mesenchymal Stem Cells (hMSC)
2.5. Image Acquisition and Analysis
2.6. Quantification of Soluble Proteins
2.7. Statistical Analysis
3. Results
3.1. IL-32 Isoforms Differentially Impact Classical Monocyte Osteogenic Differentiation In Vitro

3.2. IL-32β and IL-32γ Induce Osteocalcin+ Osteoblast-like Cells


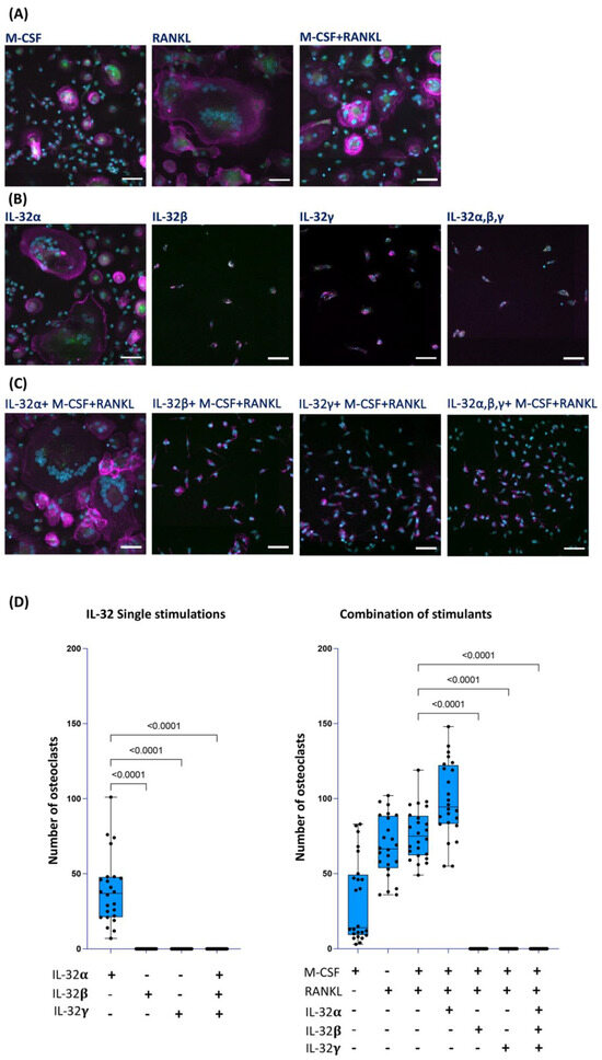
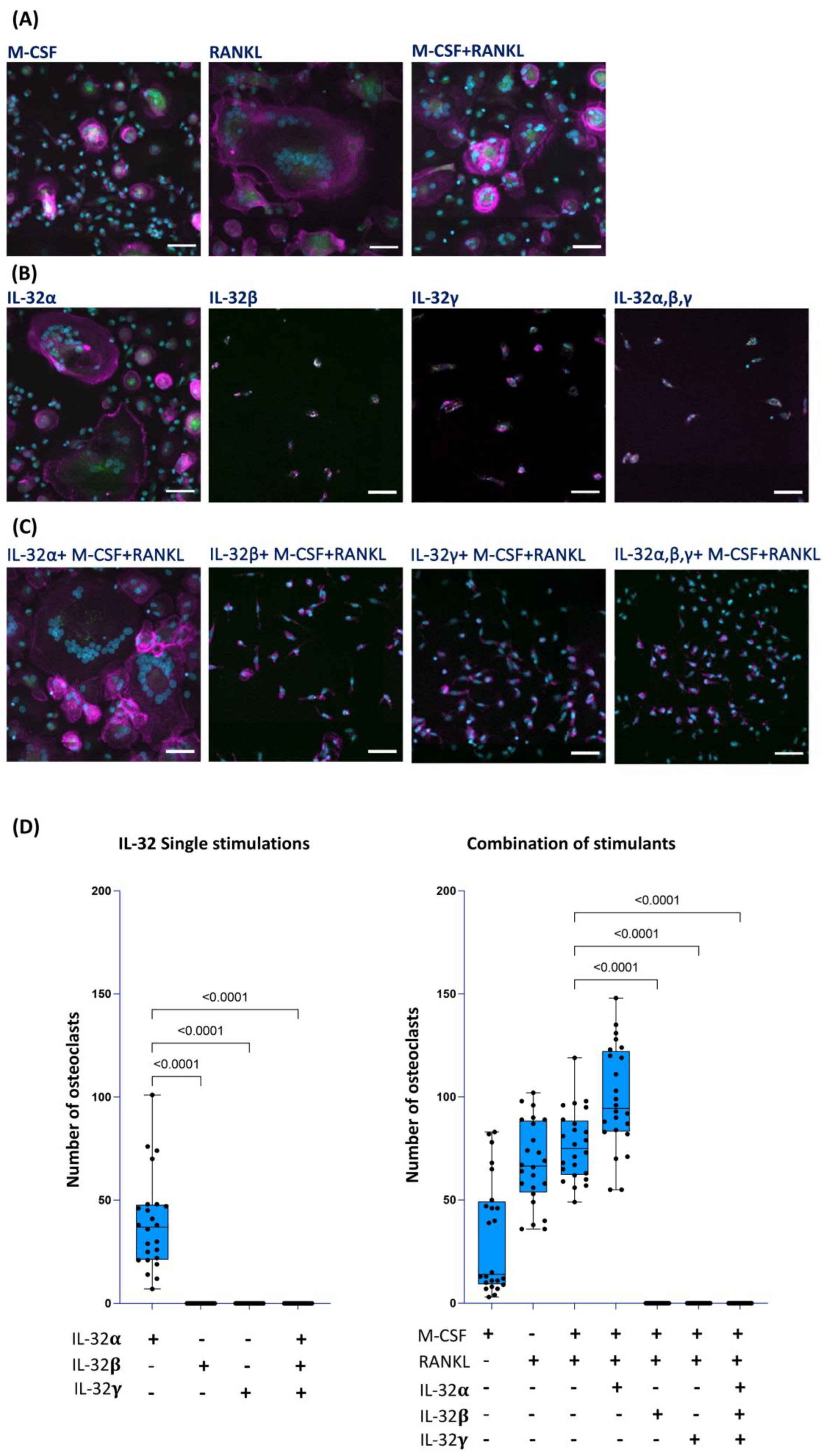
3.3. IL-32β and IL-32γ Specifically Block Osteoclast Differentiation Through Inhibition of TGF-β and TRACP5b from Classical Monocytes In Vitro

3.4. Plasma Levels of the Osteoblast/Osteoclast Regulator OPG Are Associated with Vascular Calcification and Stenosis in PWH
4. Discussion
5. Conclusions
Supplementary Materials
Author Contributions
Funding
Institutional Review Board Statement
Informed Consent Statement
Data Availability Statement
Acknowledgments
Conflicts of Interest
Abbreviations
| RANKL | receptor activator of nuclear factor kappa beta (NFkB) ligand | 
| M-CSF | macrophage colony-stimulating factor | 
| TRAP | tartrate-resistant acid phosphatase | 
| hMSC | human mesenchymal stem cells | 
| MSCGM | mesenchymal stem cell growth medium | 
| OBDM | osteoblast differentiation medium | 
| OPG | osteoprotegerin | 
| CT scan | computed tomography scan | 
References
- Aberg, J.A. Aging, inflammation, and HIV infection. Top. Antivir. Med. 2012, 20, 101–105. [Google Scholar] [PubMed]
 - Hunt, P.W. HIV and aging: Emerging research issues. Curr. Opin. HIV AIDS 2014, 9, 302–308. [Google Scholar] [CrossRef]
 - Ruzicka, D.J.; Imai, K.; Takahashi, K.; Naito, T. Comorbidities and the use of comedications in people living with HIV on antiretroviral therapy in Japan: A cross-sectional study using a hospital claims database. BMJ Open 2018, 8, e019985. [Google Scholar] [CrossRef] [PubMed]
 - Zicari, S.; Sessa, L.; Cotugno, N.; Ruggiero, A.; Morrocchi, E.; Concato, C.; Rocca, S.; Zangari, P.; Manno, E.C.; Palma, P. Immune Activation, Inflammation, and Non-AIDS Co-Morbidities in HIV-Infected Patients under Long-Term ART. Viruses 2019, 11, 200. [Google Scholar] [CrossRef]
 - Guzman-Fulgencio, M.; Medrano, J.; Rallon, N.; Echeverria-Urabayen, A.; Miguel Benito, J.; Restrepo, C.; Garcia-Alvarez, M.; Vispo, E.; San Roman, J.; Sanchez-Piedra, C.; et al. Soluble markers of inflammation are associated with Framingham scores in HIV-infected patients on suppressive antiretroviral therapy. J. Infect. 2011, 63, 382–390. [Google Scholar] [CrossRef] [PubMed]
 - Deeks, S.G.; Lewin, S.R.; Havlir, D.V. The end of AIDS: HIV infection as a chronic disease. Lancet 2013, 382, 1525–1533. [Google Scholar] [CrossRef]
 - Szmitko, P.E.; Wang, C.H.; Weisel, R.D.; de Almeida, J.R.; Anderson, T.J.; Verma, S. New markers of inflammation and endothelial cell activation: Part I. Circulation 2003, 108, 1917–1923. [Google Scholar] [CrossRef]
 - Szmitko, P.E.; Wang, C.H.; Weisel, R.D.; Jeffries, G.A.; Anderson, T.J.; Verma, S. Biomarkers of vascular disease linking inflammation to endothelial activation: Part II. Circulation 2003, 108, 2041–2048. [Google Scholar] [CrossRef]
 - Tabas, I.; Lichtman, A.H. Monocyte-Macrophages and T Cells in Atherosclerosis. Immunity 2017, 47, 621–634. [Google Scholar] [CrossRef]
 - Erlandson, K.M.; O’Riordan, M.; Labbato, D.; McComsey, G.A. Relationships between inflammation, immune activation, and bone health among HIV-infected adults on stable antiretroviral therapy. J. Acquir. Immune Defic. Syndr. 2014, 65, 290–298. [Google Scholar] [CrossRef]
 - Merlini, E.; Luzi, K.; Suardi, E.; Barassi, A.; Cerrone, M.; Martinez, J.S.; Bai, F.; D’Eril, G.V.; Monforte, A.D.; Marchetti, G. T-cell phenotypes, apoptosis and inflammation in HIV+ patients on virologically effective cART with early atherosclerosis. PLoS ONE 2012, 7, e46073. [Google Scholar] [CrossRef]
 - D’Abramo, A.; Zingaropoli, M.A.; Oliva, A.; D’Agostino, C.; Al Moghazi, S.; De Luca, G.; Iannetta, M.; d’Ettorre, G.; Ciardi, M.R.; Mastroianni, C.M.; et al. Higher Levels of Osteoprotegerin and Immune Activation/Immunosenescence Markers Are Correlated with Concomitant Bone and Endovascular Damage in HIV-Suppressed Patients. PLoS ONE 2016, 11, e0149601. [Google Scholar] [CrossRef]
 - Sprini, D.; Rini, G.B.; Di Stefano, L.; Cianferotti, L.; Napoli, N. Correlation between osteoporosis and cardiovascular disease. Clin. Cases Miner. Bone Metab. 2014, 11, 117–119. [Google Scholar]
 - Anagnostis, P.; Karagiannis, A.; Kakafika, A.I.; Tziomalos, K.; Athyros, V.G.; Mikhailidis, D.P. Atherosclerosis and osteoporosis: Age-dependent degenerative processes or related entities? Osteoporos. Int. 2009, 20, 197–207. [Google Scholar] [CrossRef] [PubMed]
 - Freedman, B.I.; Bowden, D.W.; Ziegler, J.T.; Langefeld, C.D.; Lehtinen, A.B.; Rudock, M.E.; Lenchik, L.; Hruska, K.A.; Register, T.C.; Carr, J.J. Bone morphogenetic protein 7 (BMP7) gene polymorphisms are associated with inverse relationships between vascular calcification and BMD: The Diabetes Heart Study. J. Bone Miner. Res. 2009, 24, 1719–1727. [Google Scholar] [CrossRef]
 - Rubin, M.R.; Silverberg, S.J. Vascular calcification and osteoporosis—The nature of the nexus. J. Clin. Endocrinol. Metab. 2004, 89, 4243–4245. [Google Scholar] [CrossRef] [PubMed]
 - Kim, J.M.; Lin, C.; Stavre, Z.; Greenblatt, M.B.; Shim, J.H. Osteoblast-Osteoclast Communication and Bone Homeostasis. Cells 2020, 9, 2073. [Google Scholar] [CrossRef]
 - Weaver, J. Insights into how calcium forms plaques in arteries pave the way for new treatments for heart disease. PLoS Biol. 2013, 11, e1001533. [Google Scholar] [CrossRef]
 - Boyce, B.F.; Li, P.; Yao, Z.; Zhang, Q.; Badell, I.R.; Schwarz, E.M.; O’Keefe, R.J.; Xing, L. TNF-alpha and pathologic bone resorption. Keio J. Med. 2005, 54, 127–131. [Google Scholar] [CrossRef]
 - Kotake, S.; Sato, K.; Kim, K.J.; Takahashi, N.; Udagawa, N.; Nakamura, I.; Yamaguchi, A.; Kishimoto, T.; Suda, T.; Kashiwazaki, S. Interleukin-6 and soluble interleukin-6 receptors in the synovial fluids from rheumatoid arthritis patients are responsible for osteoclast-like cell formation. J. Bone Miner. Res. 1996, 11, 88–95. [Google Scholar] [CrossRef]
 - Pfeilschifter, J.; Chenu, C.; Bird, A.; Mundy, G.R.; Roodman, G.D. Interleukin-1 and tumor necrosis factor stimulate the formation of human osteoclastlike cells in vitro. J. Bone Miner. Res. 1989, 4, 113–118. [Google Scholar] [CrossRef]
 - Biasillo, G.; Leo, M.; Della Bona, R.; Biasucci, L.M. Inflammatory biomarkers and coronary heart disease: From bench to bedside and back. Intern. Emerg. Med. 2010, 5, 225–233. [Google Scholar] [CrossRef] [PubMed]
 - De Pablo-Bernal, R.S.; Ruiz-Mateos, E.; Rosado, I.; Dominguez-Molina, B.; Alvarez-Rios, A.I.; Carrillo-Vico, A.; De La Rosa, R.; Delgado, J.; Munoz-Fernandez, M.A.; Leal, M.; et al. TNF-alpha levels in HIV-infected patients after long-term suppressive cART persist as high as in elderly, HIV-uninfected subjects. J. Antimicrob. Chemother. 2014, 69, 3041–3046. [Google Scholar] [CrossRef]
 - El-Far, M.; Kouassi, P.; Sylla, M.; Zhang, Y.; Fouda, A.; Fabre, T.; Goulet, J.P.; van Grevenynghe, J.; Lee, T.; Singer, J.; et al. Proinflammatory isoforms of IL-32 as novel and robust biomarkers for control failure in HIV-infected slow progressors. Sci. Rep. 2016, 6, 22902. [Google Scholar] [CrossRef]
 - El-Far, M.; Durand, M.; Turcotte, I.; Larouche-Anctil, E.; Sylla, M.; Zaidan, S.; Chartrand-Lefebvre, C.; Bunet, R.; Ramani, H.; Sadouni, M.; et al. Upregulated IL-32 Expression And Reduced Gut Short Chain Fatty Acid Caproic Acid in People Living With HIV With Subclinical Atherosclerosis. Front. Immunol. 2021, 12, 664371. [Google Scholar] [CrossRef]
 - El-Far, M.; Hanna, D.B.; Durand, M.; Larouche-Anctil, E.; Sylla, M.; Chartrand-Lefebvre, C.; Cloutier, G.; Goulet, J.P.; Kassaye, S.; Karim, R.; et al. Brief Report: Subclinical Carotid Artery Atherosclerosis Is Associated with Increased Expression of Peripheral Blood IL-32 Isoforms Among Women Living with HIV. J. Acquir. Immune Defic. Syndr. 2021, 88, 186–191. [Google Scholar] [CrossRef] [PubMed]
 - Bunet, R.; Roy-Cardinal, M.H.; Ramani, H.; Cleret-Buhot, A.; Durand, M.; Chartrand-Lefebvre, C.; Routy, J.P.; Thomas, R.; Trottier, B.; Ancuta, P.; et al. Differential Impact of IL-32 Isoforms on the Functions of Coronary Artery Endothelial Cells: A Potential Link with Arterial Stiffness and Atherosclerosis. Viruses 2023, 15, 700. [Google Scholar] [CrossRef]
 - Van den Bergh, G.; Opdebeeck, B.; D’Haese, P.C.; Verhulst, A. The Vicious Cycle of Arterial Stiffness and Arterial Media Calcification. Trends Mol. Med. 2019, 25, 1133–1146. [Google Scholar] [CrossRef]
 - Bundy, K.; Boone, J.; Simpson, C.L. Wnt Signaling in Vascular Calcification. Front. Cardiovasc. Med. 2021, 8, 708470. [Google Scholar] [CrossRef]
 - Yao, H.; Sun, Z.; Zang, G.; Zhang, L.; Hou, L.; Shao, C.; Wang, Z. Epidemiological Research Advances in Vascular Calcification in Diabetes. J. Diabetes Res. 2021, 2021, 4461311. [Google Scholar] [CrossRef]
 - Kwon, O.C.; Kim, S.; Hong, S.; Lee, C.K.; Yoo, B.; Chang, E.J.; Kim, Y.G. Role of IL-32 Gamma on Bone Metabolism in Autoimmune Arthritis. Immune Netw. 2018, 18, e20. [Google Scholar] [CrossRef] [PubMed]
 - Lee, E.J.; Lee, E.J.; Chung, Y.H.; Song, D.H.; Hong, S.; Lee, C.K.; Yoo, B.; Kim, T.H.; Park, Y.S.; Kim, S.H.; et al. High level of interleukin-32 gamma in the joint of ankylosing spondylitis is associated with osteoblast differentiation. Arthritis Res. Ther. 2015, 17, 350. [Google Scholar] [CrossRef]
 - Ribeiro-Dias, F.; Saar Gomes, R.; de Lima Silva, L.L.; Dos Santos, J.C.; Joosten, L.A. Interleukin 32: A novel player in the control of infectious diseases. J. Leukoc. Biol. 2017, 101, 39–52. [Google Scholar] [CrossRef] [PubMed]
 - Mabilleau, G.; Sabokbar, A. Interleukin-32 promotes osteoclast differentiation but not osteoclast activation. PLoS ONE 2009, 4, e4173. [Google Scholar] [CrossRef]
 - Moon, Y.M.; Yoon, B.Y.; Her, Y.M.; Oh, H.J.; Lee, J.S.; Kim, K.W.; Lee, S.Y.; Woo, Y.J.; Park, K.S.; Park, S.H.; et al. IL-32 and IL-17 interact and have the potential to aggravate osteoclastogenesis in rheumatoid arthritis. Arthritis Res. Ther. 2012, 14, R246. [Google Scholar] [CrossRef]
 - Giguere, K.; Chartrand-Lefebvre, C.; Baril, J.G.; Conway, B.; El-Far, M.; Falutz, J.; Harris, M.; Jenabian, M.A.; Leipsic, J.; Loutfy, M.; et al. Baseline characteristics of a prospective cohort study of aging and cardiovascular diseases among people living with HIV. HIV Med. 2023, 24, 1210–1221. [Google Scholar] [CrossRef] [PubMed]
 - Boldeanu, I.; Sadouni, M.; Mansour, S.; Baril, J.G.; Trottier, B.; Soulez, G.; Chin, A.S.; Leipsic, J.; Tremblay, C.; Durand, M.; et al. Prevalence and Characterization of Subclinical Coronary Atherosclerotic Plaque with CT among Individuals with HIV: Results from the Canadian HIV and Aging Cohort Study. Radiology 2021, 299, 571–580. [Google Scholar] [CrossRef]
 - Fujikawa, Y.; Quinn, J.M.; Sabokbar, A.; McGee, J.O.; Athanasou, N.A. The human osteoclast precursor circulates in the monocyte fraction. Endocrinology 1996, 137, 4058–4060. [Google Scholar] [CrossRef]
 - Udagawa, N.; Takahashi, N.; Akatsu, T.; Tanaka, H.; Sasaki, T.; Nishihara, T.; Koga, T.; Martin, T.J.; Suda, T. Origin of osteoclasts: Mature monocytes and macrophages are capable of differentiating into osteoclasts under a suitable microenvironment prepared by bone marrow-derived stromal cells. Proc. Natl. Acad. Sci. USA 1990, 87, 7260–7264. [Google Scholar] [CrossRef]
 - Mizoguchi, T.; Ono, N. The diverse origin of bone-forming osteoblasts. J. Bone Miner. Res. 2021, 36, 1432–1447. [Google Scholar] [CrossRef]
 - Shim, S.; Lee, S.; Hisham, Y.; Kim, S.; Nguyen, T.T.; Taitt, A.S.; Hwang, J.; Jhun, H.; Park, H.Y.; Lee, Y.; et al. Comparison of the Seven Interleukin-32 Isoforms’ Biological Activities: IL-32theta Possesses the Most Dominant Biological Activity. Front. Immunol. 2022, 13, 837588. [Google Scholar] [CrossRef] [PubMed]
 - Glantschnig, H.; Fisher, J.E.; Wesolowski, G.; Rodan, G.A.; Reszka, A.A. M-CSF, TNFalpha and RANK ligand promote osteoclast survival by signaling through mTOR/S6 kinase. Cell Death Differ. 2003, 10, 1165–1177. [Google Scholar] [CrossRef] [PubMed]
 - Halleen, J.M.; Alatalo, S.L.; Janckila, A.J.; Woitge, H.W.; Seibel, M.J.; Vaananen, H.K. Serum tartrate-resistant acid phosphatase 5b is a specific and sensitive marker of bone resorption. Clin. Chem. 2001, 47, 597–600. [Google Scholar] [CrossRef]
 - Nakashima, T.; Hayashi, M.; Takayanagi, H. New insights into osteoclastogenic signaling mechanisms. Trends Endocrinol. Metab. 2012, 23, 582–590. [Google Scholar] [CrossRef] [PubMed]
 - Boyle, W.J.; Simonet, W.S.; Lacey, D.L. Osteoclast differentiation and activation. Nature 2003, 423, 337–342. [Google Scholar] [CrossRef] [PubMed]
 - Teitelbaum, S.L.; Ross, F.P. Genetic regulation of osteoclast development and function. Nat. Rev. Genet. 2003, 4, 638–649. [Google Scholar] [CrossRef]
 - Wang, Y.; Mo, X.; Piper, M.G.; Wang, H.; Parinandi, N.L.; Guttridge, D.; Marsh, C.B. M-CSF induces monocyte survival by activating NF-kappaB p65 phosphorylation at Ser276 via protein kinase C. PLoS ONE 2011, 6, e28081. [Google Scholar] [CrossRef]
 - Hopyan, S.; Gokgoz, N.; Bell, R.S.; Andrulis, I.L.; Alman, B.A.; Wunder, J.S. Expression of osteocalcin and its transcriptional regulators core-binding factor alpha 1 and MSX2 in osteoid-forming tumours. J. Orthop. Res. 1999, 17, 633–638. [Google Scholar] [CrossRef]
 - Komori, T. Functions of Osteocalcin in Bone, Pancreas, Testis, and Muscle. Int. J. Mol. Sci. 2020, 21, 7513. [Google Scholar] [CrossRef]
 - Weidner, H.; Yuan Gao, V.; Dibert, D.; McTague, S.; Eskander, M.; Duncan, R.; Wang, L.; Nohe, A. CK2.3, a Mimetic Peptide of the BMP Type I Receptor, Increases Activity in Osteoblasts over BMP2. Int. J. Mol. Sci. 2019, 20, 5877. [Google Scholar] [CrossRef]
 - Phillips, J.E.; Petrie, T.A.; Creighton, F.P.; Garcia, A.J. Human mesenchymal stem cell differentiation on self-assembled monolayers presenting different surface chemistries. Acta Biomater. 2010, 6, 12–20. [Google Scholar] [CrossRef] [PubMed]
 - Fox, S.W.; Haque, S.J.; Lovibond, A.C.; Chambers, T.J. The possible role of TGF-beta-induced suppressors of cytokine signaling expression in osteoclast/macrophage lineage commitment in vitro. J. Immunol. 2003, 170, 3679–3687. [Google Scholar] [CrossRef] [PubMed]
 - Kang, J.H.; Ko, H.M.; Moon, J.S.; Yoo, H.I.; Jung, J.Y.; Kim, M.S.; Koh, J.T.; Kim, W.J.; Kim, S.H. Osteoprotegerin expressed by osteoclasts: An autoregulator of osteoclastogenesis. J. Dent. Res. 2014, 93, 1116–1123. [Google Scholar] [CrossRef] [PubMed]
 - Xia, Y.; Inoue, K.; Du, Y.; Baker, S.J.; Reddy, E.P.; Greenblatt, M.B.; Zhao, B. TGFbeta reprograms TNF stimulation of macrophages towards a non-canonical pathway driving inflammatory osteoclastogenesis. Nat. Commun. 2022, 13, 3920. [Google Scholar] [CrossRef]
 - Zaidan, S.M.; Leyre, L.; Bunet, R.; Larouche-Anctil, E.; Turcotte, I.; Sylla, M.; Chamberland, A.; Chartrand-Lefebvre, C.; Ancuta, P.; Routy, J.P.; et al. Upregulation of IL-32 Isoforms in Virologically Suppressed HIV-Infected Individuals: Potential Role in Persistent Inflammation and Transcription From Stable HIV-1 Reservoirs. J. Acquir. Immune Defic. Syndr. 2019, 82, 503–513. [Google Scholar] [CrossRef]
 - Van Campenhout, A.; Golledge, J. Osteoprotegerin, vascular calcification and atherosclerosis. Atherosclerosis 2009, 204, 321–329. [Google Scholar] [CrossRef]
 - Feng, X.; McDonald, J.M. Disorders of bone remodeling. Annu. Rev. Pathol. 2011, 6, 121–145. [Google Scholar] [CrossRef]
 - Jiang, W.; Zhang, Z.; Li, Y.; Chen, C.; Yang, H.; Lin, Q.; Hu, M.; Qin, X. The Cell Origin and Role of Osteoclastogenesis and Osteoblastogenesis in Vascular Calcification. Front. Cardiovasc. Med. 2021, 8, 639740. [Google Scholar] [CrossRef]
 - Xu, J.; Yu, L.; Liu, F.; Wan, L.; Deng, Z. The effect of cytokines on osteoblasts and osteoclasts in bone remodeling in osteoporosis: A review. Front. Immunol. 2023, 14, 1222129. [Google Scholar] [CrossRef]
 - Zhang, F.; Wang, H.; Wang, X.; Jiang, G.; Liu, H.; Zhang, G.; Wang, H.; Fang, R.; Bu, X.; Cai, S.; et al. TGF-beta induces M2-like macrophage polarization via SNAIL-mediated suppression of a pro-inflammatory phenotype. Oncotarget 2016, 7, 52294–52306. [Google Scholar] [CrossRef]
 - Nie, Z.; Hu, Z.; Guo, X.; Xiao, Y.; Liu, X.; de Bruijn, J.D.; Bao, C.; Yuan, H. Genesis of osteoclasts on calcium phosphate ceramics and their role in material-induced bone formation. Acta Biomater. 2023, 157, 625–638. [Google Scholar] [CrossRef] [PubMed]
 - Takegahara, N.; Kim, H.; Choi, Y. RANKL biology. Bone 2022, 159, 116353. [Google Scholar] [CrossRef] [PubMed]
 - Takayanagi, H. RANKL as the master regulator of osteoclast differentiation. J. Bone Miner. Metab. 2021, 39, 13–18. [Google Scholar] [CrossRef] [PubMed]
 - Hong, J.T.; Son, D.J.; Lee, C.K.; Yoon, D.Y.; Lee, D.H.; Park, M.H. Interleukin 32, inflammation and cancer. Pharmacol. Ther. 2017, 174, 127–137. [Google Scholar] [CrossRef]
 - Heinhuis, B.; Netea, M.G.; van den Berg, W.B.; Dinarello, C.A.; Joosten, L.A. Interleukin-32: A predominantly intracellular proinflammatory mediator that controls cell activation and cell death. Cytokine 2012, 60, 321–327. [Google Scholar] [CrossRef]
 - Heinhuis, B.; Popa, C.D.; van Tits, B.L.; Kim, S.H.; Zeeuwen, P.L.; van den Berg, W.B.; van der Meer, J.W.; van der Vliet, J.A.; Stalenhoef, A.F.; Dinarello, C.A.; et al. Towards a role of interleukin-32 in atherosclerosis. Cytokine 2013, 64, 433–440. [Google Scholar] [CrossRef]
 - Nold, M.F.; Nold-Petry, C.A.; Pott, G.B.; Zepp, J.A.; Saavedra, M.T.; Kim, S.H.; Dinarello, C.A. Endogenous IL-32 controls cytokine and HIV-1 production. J. Immunol. 2008, 181, 557–565. [Google Scholar] [CrossRef]
 - Rasool, S.T.; Tang, H.; Wu, J.; Li, W.; Mukhtar, M.M.; Zhang, J.; Mu, Y.; Xing, H.X.; Wu, J.; Zhu, Y. Increased level of IL-32 during human immunodeficiency virus infection suppresses HIV replication. Immunol. Lett. 2008, 117, 161–167. [Google Scholar] [CrossRef]
 - Roy Cardinal, M.H.; Durand, M.; Chartrand-Lefebvre, C.; Fortin, C.; Baril, J.G.; Trottier, B.; Routy, J.P.; Soulez, G.; Tremblay, C.; Cloutier, G. Increased carotid artery wall stiffness and plaque prevalence in HIV infected patients measured with ultrasound elastography. Eur. Radiol. 2020, 30, 3178–3187. [Google Scholar] [CrossRef]
 - Lo, J.; Abbara, S.; Shturman, L.; Soni, A.; Wei, J.; Rocha-Filho, J.A.; Nasir, K.; Grinspoon, S.K. Increased prevalence of subclinical coronary atherosclerosis detected by coronary computed tomography angiography in HIV-infected men. AIDS 2010, 24, 243–253. [Google Scholar] [CrossRef]
 - Marcus, J.L.; Leyden, W.A.; Alexeeff, S.E.; Anderson, A.N.; Hechter, R.C.; Hu, H.; Lam, J.O.; Towner, W.J.; Yuan, Q.; Horberg, M.A.; et al. Comparison of Overall and Comorbidity-Free Life Expectancy Between Insured Adults with and Without HIV Infection, 2000–2016. JAMA Netw. Open 2020, 3, e207954. [Google Scholar] [CrossRef] [PubMed]
 - Janssens, K.; ten Dijke, P.; Janssens, S.; Van Hul, W. Transforming growth factor-beta1 to the bone. Endocr. Rev. 2005, 26, 743–774. [Google Scholar] [CrossRef] [PubMed]
 - Borton, A.J.; Frederick, J.P.; Datto, M.B.; Wang, X.F.; Weinstein, R.S. The loss of Smad3 results in a lower rate of bone formation and osteopenia through dysregulation of osteoblast differentiation and apoptosis. J. Bone Miner. Res. 2001, 16, 1754–1764. [Google Scholar] [CrossRef]
 - Karsdal, M.A.; Hjorth, P.; Henriksen, K.; Kirkegaard, T.; Nielsen, K.L.; Lou, H.; Delaisse, J.M.; Foged, N.T. Transforming growth factor-beta controls human osteoclastogenesis through the p38 MAPK and regulation of RANK expression. J. Biol. Chem. 2003, 278, 44975–44987. [Google Scholar] [CrossRef]
 - Fahmi, H.; Charon, D.; Mondange, M.; Chaby, R. Endotoxin-induced desensitization of mouse macrophages is mediated in part by nitric oxide production. Infect. Immun. 1995, 63, 1863–1869. [Google Scholar] [CrossRef]
 - Fadini, G.P.; Albiero, M.; Menegazzo, L.; Boscaro, E.; Vigili de Kreutzenberg, S.; Agostini, C.; Cabrelle, A.; Binotto, G.; Rattazzi, M.; Bertacco, E.; et al. Widespread increase in myeloid calcifying cells contributes to ectopic vascular calcification in type 2 diabetes. Circ. Res. 2011, 108, 1112–1121. [Google Scholar] [CrossRef]
 - Collin, J.; Gossl, M.; Matsuo, Y.; Cilluffo, R.R.; Flammer, A.J.; Loeffler, D.; Lennon, R.J.; Simari, R.D.; Spoon, D.B.; Erbel, R.; et al. Osteogenic monocytes within the coronary circulation and their association with plaque vulnerability in patients with early atherosclerosis. Int. J. Cardiol. 2015, 181, 57–64. [Google Scholar] [CrossRef]
 - Huang, W.; Yang, S.; Shao, J.; Li, Y.P. Signaling and transcriptional regulation in osteoblast commitment and differentiation. Front. Biosci. 2007, 12, 3068–3092. [Google Scholar] [CrossRef] [PubMed]
 - Jono, S.; Ikari, Y.; Shioi, A.; Mori, K.; Miki, T.; Hara, K.; Nishizawa, Y. Serum osteoprotegerin levels are associated with the presence and severity of coronary artery disease. Circulation 2002, 106, 1192–1194. [Google Scholar] [CrossRef]
 - Kiechl, S.; Werner, P.; Knoflach, M.; Furtner, M.; Willeit, J.; Schett, G. The osteoprotegerin/RANK/RANKL system: A bone key to vascular disease. Expert Rev. Cardiovasc. Ther. 2006, 4, 801–811. [Google Scholar] [CrossRef]
 - Lacey, D.L.; Timms, E.; Tan, H.L.; Kelley, M.J.; Dunstan, C.R.; Burgess, T.; Elliott, R.; Colombero, A.; Elliott, G.; Scully, S.; et al. Osteoprotegerin ligand is a cytokine that regulates osteoclast differentiation and activation. Cell 1998, 93, 165–176. [Google Scholar] [CrossRef]
 - Collin-Osdoby, P. Regulation of vascular calcification by osteoclast regulatory factors RANKL and osteoprotegerin. Circ. Res. 2004, 95, 1046–1057. [Google Scholar] [CrossRef] [PubMed]
 - Hofbauer, L.C.; Dunstan, C.R.; Spelsberg, T.C.; Riggs, B.L.; Khosla, S. Osteoprotegerin production by human osteoblast lineage cells is stimulated by vitamin D, bone morphogenetic protein-2, and cytokines. Biochem. Biophys. Res. Commun. 1998, 250, 776–781. [Google Scholar] [CrossRef]
 - Vidal, O.N.; Sjogren, K.; Eriksson, B.I.; Ljunggren, O.; Ohlsson, C. Osteoprotegerin mRNA is increased by interleukin-1 alpha in the human osteosarcoma cell line MG-63 and in human osteoblast-like cells. Biochem. Biophys. Res. Commun. 1998, 248, 696–700. [Google Scholar] [CrossRef]
 - Kumar, A.; Coquard, L.; Herbein, G. Targeting TNF-Alpha in HIV-1 Infection. Curr. Drug Targets 2016, 17, 15–22. [Google Scholar] [CrossRef] [PubMed]
 - Hoel, H.; Dahl, T.B.; Yang, K.; Skeie, L.G.; Michelsen, A.E.; Ueland, T.; Damas, J.K.; Dyrhol-Riise, A.M.; Fevang, B.; Yndestad, A.; et al. Chronic HIV Infection Increases Monocyte NLRP3 Inflammasome-Dependent IL-1alpha and IL-1beta Release. Int. J. Mol. Sci. 2024, 25, 7141. [Google Scholar] [CrossRef]
 - Hileman, C.O.; Eckard, A.R.; McComsey, G.A. Bone loss in HIV: A contemporary review. Curr. Opin. Endocrinol. Diabetes Obes. 2015, 22, 446–451. [Google Scholar] [CrossRef] [PubMed]
 - Pramukti, I.; Lindayani, L.; Chen, Y.C.; Yeh, C.Y.; Tai, T.W.; Fetzer, S.; Ko, N.Y. Bone fracture among people living with HIV: A systematic review and meta-regression of prevalence, incidence, and risk factors. PLoS ONE 2020, 15, e0233501. [Google Scholar] [CrossRef]
 - Compston, J. Osteoporosis and fracture risk associated with HIV infection and treatment. Endocrinol. Metab. Clin. N. Am. 2014, 43, 769–780. [Google Scholar] [CrossRef]
 - Cannata-Andia, J.B.; Roman-Garcia, P.; Hruska, K. The connections between vascular calcification and bone health. Nephrol. Dial. Transplant. 2011, 26, 3429–3436. [Google Scholar] [CrossRef]
 - Rezaeian, P.; Miller, P.E.; Haberlen, S.A.; Razipour, A.; Bahrami, H.; Castillo, R.; Witt, M.D.; Kingsley, L.; Palella, F.J., Jr.; Nakanishi, R.; et al. Extra-coronary calcification (aortic valve calcification, mitral annular calcification, aortic valve ring calcification and thoracic aortic calcification) in HIV seropositive and seronegative men: Multicenter AIDS Cohort Study. J. Cardiovasc. Comput. Tomogr. 2016, 10, 229–236. [Google Scholar] [CrossRef] [PubMed]
 - Kim, H.; Lee, J.; Lee, K.B.; Kim, Y.H.; Hong, N.; Park, J.T.; Han, S.H.; Kang, S.W.; Choi, K.H.; Oh, K.H.; et al. Low bone mineral density is associated with coronary arterial calcification progression and incident cardiovascular events in patients with chronic kidney disease. Clin. Kidney J. 2022, 15, 119–127. [Google Scholar] [CrossRef] [PubMed]
 - Pawade, T.A.; Newby, D.E.; Dweck, M.R. Calcification in Aortic Stenosis: The Skeleton Key. J. Am. Coll. Cardiol. 2015, 66, 561–577. [Google Scholar] [CrossRef] [PubMed]
 - Gebre, A.K.; Lewis, J.R.; Leow, K.; Szulc, P.; Scott, D.; Ebeling, P.R.; Sim, M.; Wong, G.; Lim, W.H.; Schousboe, J.T.; et al. Abdominal Aortic Calcification, Bone Mineral Density, and Fractures: A Systematic Review and Meta-analysis of Observational Studies. J. Gerontol. A Biol. Sci. Med. Sci. 2023, 78, 1147–1154. [Google Scholar] [CrossRef]
 - Qiao, J.H.; Mishra, V.; Fishbein, M.C.; Sinha, S.K.; Rajavashisth, T.B. Multinucleated giant cells in atherosclerotic plaques of human carotid arteries: Identification of osteoclast-like cells and their specific proteins in artery wall. Exp. Mol. Pathol. 2015, 99, 654–662. [Google Scholar] [CrossRef]
 

| Variable | PWH N = 168 (Female/Male) (n = 16/n = 152)  | Controls N = 84 (Female/Male) (n = 23/n = 61)  | p Value | 
|---|---|---|---|
| Age (Years) | 56 ± 6.8 | 56.4 ± 8.7 | NS | 
| Predicted 10 years Framingham Risk score | 10.5 ± 5.7 | 10.4 ± 4.6 | NS | 
| Duration of ART (Years) | 13.9 ± 6.9 | N/A | |
| Log10 VL (Copies/mL)  | 1.7 ± 0.5 | N/A | |
| Nadir CD4 count (Cells/mm3)  | 217 ± 153 | N/A | |
| CD4 count (cells/mm3)  | 581 ± 255 | NA | |
| CD4/CD8 ratio | 0.85 ± 0.46 | NA | |
| D-dimer (ug/mL) | 338 ± 222.5 | 403 ± 288.4 | NS | 
| hsCRP (mg/L) | 6.4 ± 5.1 | 6.4 ± 5.29 | NS | 
| LDL–C (mmol/L)  | 2.8 ± 0.9 | 3.3 ± 0.9 | 0.0005 | 
| HDL–C (mmol/L)  | 1.3 ± 0.3 | 1.4 ± 0.3 | 0.0003 | 
| Variable | PWH Plaque− N = 43 (Female/Male) (n = 4/n = 39)  | PWH Plaque+ N = 114 (Female/Male) (n = 10/n = 104)  | p Value | Controls Plaque− N = 35 (Female/Male) (n = 9/n = 28)  | Controls Plaque+ N = 47 (Female/Male) (n = 14/n = 33)  | p Value | 
|---|---|---|---|---|---|---|
| Age (Years) | 54.5 ± 6.41 | 57 ± 6.82 | 0.07 | 53.32 ± 7.11 | 58.7 ± 9.26 | 0.01 | 
| Predicted 10 years Framingham Risk score | 9.6 ± 4.95 | 10.9 ± 6.16 | NS | 8.7 ± 4.25 | 11.6 ± 4.58 | 0.006 | 
| Statin use | 2 | 20 | 1 | 1 | ||
| History of clinical CVD | 2 | 8 | 0 | 0 | ||
| Duration of ART (Years) | 13 ± 7.1 | 14.3 ± 6.79 | NS | N/A | N/A | |
| Log10 VL (Copies/mL)  | 1.6 ± 0.45 | 1.63 ± 0.25 | NS | N/A | N/A | |
| Nadir CD4 count (Cells/mm3)  | 216 ± 165 | 219 ± 152 | NS | N/A | N/A | |
| CD4 count (cells/mm3)  | 606 ± 257 | 575 ± 242 | NS | NA | NA | |
| CD4/CD8 ratio | 0.9 ± 0.49 | 0.8 ± 0.45 | NS | NA | NA | |
| D-dimer (ug/mL) | 246.8 ± 77.1 | 339.5 ± 235.08 | NS | 470 ± 459.5 | 373.5 ± 186.14 | NS | 
| hsCRP (mg/L) | 6.2 ± 3.8 | 5.9 ± 3.83 | NS | 6.6 ± 6.54 | 6.29 ± 4.65 | |
| LDL–C (mmol/L)  | 2.9 ± 0.73 | 2.8 ± 0.95 | NS | 3.25 ± 0.86 | 3.3 ± 0.99 | NS | 
| HDL–C (mmol/L)  | 1.3 ± 0.4 | 1.3 ± 0.31 | NS | 1.4 ± 0.41 | 1.4 ± 0.32 | NS | 
Disclaimer/Publisher’s Note: The statements, opinions and data contained in all publications are solely those of the individual author(s) and contributor(s) and not of MDPI and/or the editor(s). MDPI and/or the editor(s) disclaim responsibility for any injury to people or property resulting from any ideas, methods, instructions or products referred to in the content.  | 
© 2025 by the authors. Licensee MDPI, Basel, Switzerland. This article is an open access article distributed under the terms and conditions of the Creative Commons Attribution (CC BY) license (https://creativecommons.org/licenses/by/4.0/).
Share and Cite
Ramani, H.; Cleret-Buhot, A.; Sylla, M.; Bunet, R.; Bertrand, F.; Peet, M.-M.; Chartrand-Lefebvre, C.; Trottier, B.; Thomas, R.; Routy, J.-P.; et al. Opposite Roles of IL-32α Versus IL-32β/γ Isoforms in Promoting Monocyte-Derived Osteoblast/Osteoclast Differentiation and Vascular Calcification in People with HIV. Cells 2025, 14, 481. https://doi.org/10.3390/cells14070481
Ramani H, Cleret-Buhot A, Sylla M, Bunet R, Bertrand F, Peet M-M, Chartrand-Lefebvre C, Trottier B, Thomas R, Routy J-P, et al. Opposite Roles of IL-32α Versus IL-32β/γ Isoforms in Promoting Monocyte-Derived Osteoblast/Osteoclast Differentiation and Vascular Calcification in People with HIV. Cells. 2025; 14(7):481. https://doi.org/10.3390/cells14070481
Chicago/Turabian StyleRamani, Hardik, Aurélie Cleret-Buhot, Mohamed Sylla, Rémi Bunet, Florent Bertrand, Marc-Messier Peet, Carl Chartrand-Lefebvre, Benoit Trottier, Réjean Thomas, Jean-Pierre Routy, and et al. 2025. "Opposite Roles of IL-32α Versus IL-32β/γ Isoforms in Promoting Monocyte-Derived Osteoblast/Osteoclast Differentiation and Vascular Calcification in People with HIV" Cells 14, no. 7: 481. https://doi.org/10.3390/cells14070481
APA StyleRamani, H., Cleret-Buhot, A., Sylla, M., Bunet, R., Bertrand, F., Peet, M.-M., Chartrand-Lefebvre, C., Trottier, B., Thomas, R., Routy, J.-P., Fortin, C., Martel-Laferrière, V., Sadouni, M., Cloutier, G., Allard, L., Kizer, J. R., Chomont, N., Ancuta, P., Hanna, D. B., ... Tremblay, C. L. (2025). Opposite Roles of IL-32α Versus IL-32β/γ Isoforms in Promoting Monocyte-Derived Osteoblast/Osteoclast Differentiation and Vascular Calcification in People with HIV. Cells, 14(7), 481. https://doi.org/10.3390/cells14070481
        
