NE-MTOC Formation in Skeletal Muscle Is Mbnl2-Dependent and Occurs in a Sequential and Gradual Manner
Abstract
1. Introduction
2. Materials and Methods
2.1. C2C12 Myoblast Culture and Differentiation
2.2. RNA Interference
2.3. RNA Isolation and cDNA Preparation
2.4. RT-PCR
2.5. Quantitative PCR
2.6. Primer Information
2.7. Western Blotting
2.8. Immunofluorescence Staining and Microscopy
2.9. Image Analysis
2.10. Detection and Counting of Nuclei
2.11. Bioinformatics Analysis
2.12. Luciferase Plasmids
2.13. Luciferase Assay
2.14. Statistical Analysis
3. Results
3.1. MTOC Proteins Are Recruited in a Sequential and Gradual Manner to the Nuclear Envelope
3.2. AKAP9 Localizes with the Golgi to the NE After the Recruitment of MTOC Proteins
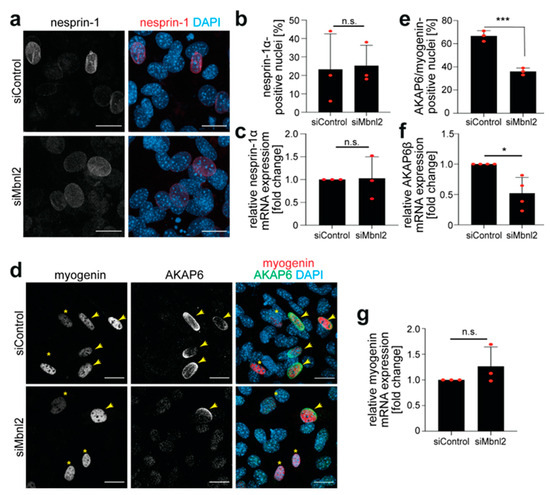
3.3. Mbnl2 Is Required for NE-MTOC Formation in Skeletal Muscle Cells
3.4. Mbnl2 Regulates the Expression Levels of AKAP6β
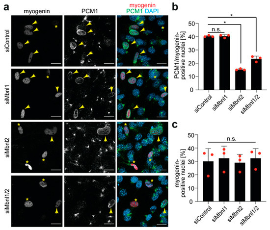
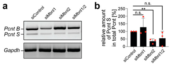
3.5. Mbnl2 Depletion Affects Pcnt Isoform Expression
4. Discussion
5. Conclusions
Supplementary Materials
Author Contributions
Funding
Institutional Review Board Statement
Informed Consent Statement
Data Availability Statement
Acknowledgments
Conflicts of Interest
References
- Fletcher, D.A.; Mullins, R.D. Cell mechanics and the cytoskeleton. Nature 2010, 463, 485–492. [Google Scholar] [CrossRef] [PubMed]
- Bornens, M. The centrosome in cells and organisms. Science 2012, 335, 422–426. [Google Scholar] [CrossRef]
- Becker, R.; Leone, M.; Engel, F.B. Microtubule Organization in Striated Muscle Cells. Cells 2020, 9, 1395. [Google Scholar] [CrossRef]
- Sanchez, A.D.; Feldman, J.L. Microtubule-organizing centers: From the centrosome to non-centrosomal sites. Curr. Opin. Cell Biol. 2017, 44, 93–101. [Google Scholar] [CrossRef] [PubMed]
- Sanchez-Huertas, C.; Freixo, F.; Viais, R.; Lacasa, C.; Soriano, E.; Luders, J. Non-centrosomal nucleation mediated by augmin organizes microtubules in post-mitotic neurons and controls axonal microtubule polarity. Nat. Commun. 2016, 7, 12187. [Google Scholar] [CrossRef] [PubMed]
- Becker, R.; Vergarajauregui, S.; Billing, F.; Sharkova, M.; Lippolis, E.; Mamchaoui, K.; Ferrazzi, F.; Engel, F.B. Myogenin controls via AKAP6 non-centrosomal microtubule-organizing center formation at the nuclear envelope. eLife 2021, 10, e65672. [Google Scholar] [CrossRef] [PubMed]
- Mulari, M.T.; Patrikainen, L.; Kaisto, T.; Metsikko, K.; Salo, J.J.; Vaananen, H.K. The architecture of microtubular network and Golgi orientation in osteoclasts--major differences between avian and mammalian species. Exp. Cell Res. 2003, 285, 221–235. [Google Scholar] [CrossRef]
- Vergarajauregui, S.; Becker, R.; Steffen, U.; Sharkova, M.; Esser, T.; Petzold, J.; Billing, F.; Kapiloff, M.S.; Schett, G.; Thievessen, I.; et al. AKAP6 orchestrates the nuclear envelope microtubule-organizing center by linking golgi and nucleus via AKAP9. eLife 2020, 9, e61669. [Google Scholar] [CrossRef]
- Meads, T.; Schroer, T.A. Polarity and nucleation of microtubules in polarized epithelial cells. Cell Motil. Cytoskeleton 1995, 32, 273–288. [Google Scholar] [CrossRef] [PubMed]
- Martinez, E.C.; Li, J.; Ataam, J.A.; Tokarski, K.; Thakur, H.; Karakikes, I.; Dodge-Kafka, K.; Kapiloff, M.S. Targeting mAKAPbeta expression as a therapeutic approach for ischemic cardiomyopathy. Gene Ther. 2023, 30, 543–551. [Google Scholar] [CrossRef]
- Gundersen, G.G.; Worman, H.J. Nuclear positioning. Cell 2013, 152, 1376–1389. [Google Scholar] [CrossRef] [PubMed]
- Roman, W.; Gomes, E.R. Nuclear positioning in skeletal muscle. Semin. Cell Dev. Biol. 2018, 82, 51–56. [Google Scholar] [CrossRef] [PubMed]
- Zebrowski, D.C.; Vergarajauregui, S.; Wu, C.C.; Piatkowski, T.; Becker, R.; Leone, M.; Hirth, S.; Ricciardi, F.; Falk, N.; Giessl, A.; et al. Developmental alterations in centrosome integrity contribute to the post-mitotic state of mammalian cardiomyocytes. eLife 2015, 4, e05563. [Google Scholar] [CrossRef]
- Srsen, V.; Fant, X.; Heald, R.; Rabouille, C.; Merdes, A. Centrosome proteins form an insoluble perinuclear matrix during muscle cell differentiation. BMC Cell Biol. 2009, 10, 28. [Google Scholar] [CrossRef]
- Michel, J.J.; Townley, I.K.; Dodge-Kafka, K.L.; Zhang, F.; Kapiloff, M.S.; Scott, J.D. Spatial restriction of PDK1 activation cascades by anchoring to mAKAPalpha. Mol. Cell 2005, 20, 661–672. [Google Scholar] [CrossRef] [PubMed]
- Randles, K.N.; Lam, L.T.; Sewry, C.A.; Puckelwartz, M.; Furling, D.; Wehnert, M.; McNally, E.M.; Morris, G.E. Nesprins, but not sun proteins, switch isoforms at the nuclear envelope during muscle development. Dev. Dyn. 2010, 239, 998–1009. [Google Scholar] [CrossRef] [PubMed]
- Zhang, X.; Chen, M.H.; Wu, X.; Kodani, A.; Fan, J.; Doan, R.; Ozawa, M.; Ma, J.; Yoshida, N.; Reiter, J.F.; et al. Cell-Type-Specific Alternative Splicing Governs Cell Fate in the Developing Cerebral Cortex. Cell 2016, 166, 1147–1162.e1115. [Google Scholar] [CrossRef]
- Chen, J.V.; Buchwalter, R.A.; Kao, L.R.; Megraw, T.L. A Splice Variant of Centrosomin Converts Mitochondria to Microtubule-Organizing Centers. Curr. Biol. 2017, 27, 1928–1940.e1926. [Google Scholar] [CrossRef]
- Ho, T.H.; Charlet, B.N.; Poulos, M.G.; Singh, G.; Swanson, M.S.; Cooper, T.A. Muscleblind proteins regulate alternative splicing. EMBO J. 2004, 23, 3103–3112. [Google Scholar] [CrossRef]
- Fardaei, M.; Rogers, M.T.; Thorpe, H.M.; Larkin, K.; Hamshere, M.G.; Harper, P.S.; Brook, J.D. Three proteins, MBNL, MBLL and MBXL, co-localize in vivo with nuclear foci of expanded-repeat transcripts in DM1 and DM2 cells. Hum. Mol. Genet. 2002, 11, 805–814. [Google Scholar] [CrossRef]
- Begemann, G.; Paricio, N.; Artero, R.; Kiss, I.; Perez-Alonso, M.; Mlodzik, M. muscleblind, a gene required for photoreceptor differentiation in Drosophila, encodes novel nuclear Cys3His-type zinc-finger-containing proteins. Development 1997, 124, 4321–4331. [Google Scholar] [CrossRef]
- Kanadia, R.N.; Urbinati, C.R.; Crusselle, V.J.; Luo, D.; Lee, Y.J.; Harrison, J.K.; Oh, S.P.; Swanson, M.S. Developmental expression of mouse muscleblind genes Mbnl1, Mbnl2 and Mbnl3. Gene Expr. Patterns 2003, 3, 459–462. [Google Scholar] [CrossRef]
- Artero, R.; Prokop, A.; Paricio, N.; Begemann, G.; Pueyo, I.; Mlodzik, M.; Perez-Alonso, M.; Baylies, M.K. The muscleblind gene participates in the organization of Z-bands and epidermal attachments of Drosophila muscles and is regulated by Dmef2. Dev. Biol. 1998, 195, 131–143. [Google Scholar] [CrossRef]
- Piasecka, A.; Szczesniak, M.W.; Sekrecki, M.; Kajdasz, A.; Sznajder, L.J.; Baud, A.; Sobczak, K. MBNL splicing factors regulate the microtranscriptome of skeletal muscles. Nucleic Acids Res. 2024, 52, 12055–12073. [Google Scholar] [CrossRef]
- Cai, J.; Wang, N.; Lin, G.; Zhang, H.; Xie, W.; Zhang, Y.; Xu, N. MBNL2 Regulates DNA Damage Response via Stabilizing p21. Int. J. Mol. Sci. 2021, 22, 783. [Google Scholar] [CrossRef]
- Wang, E.T.; Cody, N.A.; Jog, S.; Biancolella, M.; Wang, T.T.; Treacy, D.J.; Luo, S.; Schroth, G.P.; Housman, D.E.; Reddy, S.; et al. Transcriptome-wide regulation of pre-mRNA splicing and mRNA localization by muscleblind proteins. Cell 2012, 150, 710–724. [Google Scholar] [CrossRef]
- Lee, K.S.; Smith, K.; Amieux, P.S.; Wang, E.H. MBNL3/CHCR prevents myogenic differentiation by inhibiting MyoD-dependent gene transcription. Differentiation 2008, 76, 299–309. [Google Scholar] [CrossRef]
- Squillace, R.M.; Chenault, D.M.; Wang, E.H. Inhibition of muscle differentiation by the novel muscleblind-related protein CHCR. Dev. Biol. 2002, 250, 218–230. [Google Scholar] [CrossRef]
- Mankodi, A.; Urbinati, C.R.; Yuan, Q.P.; Moxley, R.T.; Sansone, V.; Krym, M.; Henderson, D.; Schalling, M.; Swanson, M.S.; Thornton, C.A. Muscleblind localizes to nuclear foci of aberrant RNA in myotonic dystrophy types 1 and 2. Hum. Mol. Genet. 2001, 10, 2165–2170. [Google Scholar] [CrossRef]
- Miller, J.W.; Urbinati, C.R.; Teng-Umnuay, P.; Stenberg, M.G.; Byrne, B.J.; Thornton, C.A.; Swanson, M.S. Recruitment of human muscleblind proteins to (CUG)(n) expansions associated with myotonic dystrophy. EMBO J. 2000, 19, 4439–4448. [Google Scholar] [CrossRef]
- Mankodi, A.; Teng-Umnuay, P.; Krym, M.; Henderson, D.; Swanson, M.; Thornton, C.A. Ribonuclear inclusions in skeletal muscle in myotonic dystrophy types 1 and 2. Ann. Neurol. 2003, 54, 760–768. [Google Scholar] [CrossRef]
- Fish, L.; Pencheva, N.; Goodarzi, H.; Tran, H.; Yoshida, M.; Tavazoie, S.F. Muscleblind-like 1 suppresses breast cancer metastatic colonization and stabilizes metastasis suppressor transcripts. Genes Dev. 2016, 30, 386–398. [Google Scholar] [CrossRef]
- Tang, L.; Zhao, P.; Kong, D. Muscleblind-like 1 destabilizes Snail mRNA and suppresses the metastasis of colorectal cancer cells via the Snail/E-cadherin axis. Int. J. Oncol. 2019, 54, 955–965. [Google Scholar] [CrossRef]
- Xiao, Y.; Cao, Z.; Zhuo, W. Type-2 fuzzy thresholding using GLSC histogram of human visual nonlinearity characteristics. Opt. Express 2011, 19, 10656–10672. [Google Scholar] [CrossRef]
- Gimpel, P.; Lee, Y.L.; Sobota, R.M.; Calvi, A.; Koullourou, V.; Patel, R.; Mamchaoui, K.; Nedelec, F.; Shackleton, S.; Schmoranzer, J.; et al. Nesprin-1alpha-Dependent Microtubule Nucleation from the Nuclear Envelope via Akap450 Is Necessary for Nuclear Positioning in Muscle Cells. Curr. Biol. 2017, 27, 2999–3009.e2999. [Google Scholar] [CrossRef]
- Pare, G.C.; Easlick, J.L.; Mislow, J.M.; McNally, E.M.; Kapiloff, M.S. Nesprin-1alpha contributes to the targeting of mAKAP to the cardiac myocyte nuclear envelope. Exp. Cell Res. 2005, 303, 388–399. [Google Scholar] [CrossRef]
- Dammermann, A.; Merdes, A. Assembly of centrosomal proteins and microtubule organization depends on PCM-1. J. Cell Biol. 2002, 159, 255–266. [Google Scholar] [CrossRef]
- Kubo, A.; Tsukita, S. Non-membranous granular organelle consisting of PCM-1: Subcellular distribution and cell-cycle-dependent assembly/disassembly. J. Cell Sci. 2003, 116, 919–928. [Google Scholar] [CrossRef]
- Woodruff, J.B.; Wueseke, O.; Hyman, A.A. Pericentriolar material structure and dynamics. Philos. Trans. R. Soc. Lond. B Biol. Sci. 2014, 369, 20130459. [Google Scholar] [CrossRef]
- Li, Q.; Hansen, D.; Killilea, A.; Joshi, H.C.; Palazzo, R.E.; Balczon, R. Kendrin/pericentrin-B, a centrosome protein with homology to pericentrin that complexes with PCM-1. J. Cell Sci. 2001, 114, 797–809. [Google Scholar] [CrossRef]
- Chen, C.T.; Hehnly, H.; Yu, Q.; Farkas, D.; Zheng, G.; Redick, S.D.; Hung, H.F.; Samtani, R.; Jurczyk, A.; Akbarian, S.; et al. A unique set of centrosome proteins requires pericentrin for spindle-pole localization and spindle orientation. Curr. Biol. 2014, 24, 2327–2334. [Google Scholar] [CrossRef]
- Fong, K.W.; Choi, Y.K.; Rattner, J.B.; Qi, R.Z. CDK5RAP2 is a pericentriolar protein that functions in centrosomal attachment of the gamma-tubulin ring complex. Mol. Biol. Cell 2008, 19, 115–125. [Google Scholar] [CrossRef]
- Kim, H.S.; Takahashi, M.; Matsuo, K.; Ono, Y. Recruitment of CG-NAP to the Golgi apparatus through interaction with dynein-dynactin complex. Genes Cells 2007, 12, 421–434. [Google Scholar] [CrossRef]
- Larocca, M.C.; Jin, M.; Goldenring, J.R. AKAP350 modulates microtubule dynamics. Eur. J. Cell Biol. 2006, 85, 611–619. [Google Scholar] [CrossRef]
- Matsumoto, J.; Nakamori, M.; Okamoto, T.; Murata, A.; Dohno, C.; Nakatani, K. The Dimeric Form of 1,3-Diaminoisoquinoline Derivative Rescued the Mis-splicing of Atp2a1 and Clcn1 Genes in Myotonic Dystrophy Type 1 Mouse Model. Chemistry 2020, 26, 14305–14309. [Google Scholar] [CrossRef]
- Adereth, Y.; Dammai, V.; Kose, N.; Li, R.; Hsu, T. RNA-dependent integrin alpha3 protein localization regulated by the Muscleblind-like protein MLP1. Nat. Cell Biol. 2005, 7, 1240–1247. [Google Scholar] [CrossRef]
- Steinfeldt, J.; Becker, R.; Vergarajauregui, S.; Engel, F.B. Alternative Splicing of Pericentrin Contributes to Cell Cycle Control in Cardiomyocytes. J. Cardiovasc. Dev. Dis. 2021, 8, 87. [Google Scholar] [CrossRef]
- Balczon, R.; Bao, L.; Zimmer, W.E. PCM-1, A 228-kD centrosome autoantigen with a distinct cell cycle distribution. J. Cell Biol. 1994, 124, 783–793. [Google Scholar] [CrossRef]
- Espigat-Georger, A.; Dyachuk, V.; Chemin, C.; Emorine, L.; Merdes, A. Nuclear alignment in myotubes requires centrosome proteins recruited by nesprin-1. J. Cell Sci. 2016, 129, 4227–4237. [Google Scholar] [CrossRef]
- Takahashi, M.; Shibata, H.; Shimakawa, M.; Miyamoto, M.; Mukai, H.; Ono, Y. Characterization of a novel giant scaffolding protein, CG-NAP, that anchors multiple signaling enzymes to centrosome and the golgi apparatus. J. Biol. Chem. 1999, 274, 17267–17274. [Google Scholar] [CrossRef]
- Rivero, S.; Cardenas, J.; Bornens, M.; Rios, R.M. Microtubule nucleation at the cis-side of the Golgi apparatus requires AKAP450 and GM130. EMBO J. 2009, 28, 1016–1028. [Google Scholar] [CrossRef]
- Ross, A.F.; Oleynikov, Y.; Kislauskis, E.H.; Taneja, K.L.; Singer, R.H. Characterization of a beta-actin mRNA zipcode-binding protein. Mol. Cell Biol. 1997, 17, 2158–2165. [Google Scholar] [CrossRef]








Disclaimer/Publisher’s Note: The statements, opinions and data contained in all publications are solely those of the individual author(s) and contributor(s) and not of MDPI and/or the editor(s). MDPI and/or the editor(s) disclaim responsibility for any injury to people or property resulting from any ideas, methods, instructions or products referred to in the content. |
© 2025 by the authors. Licensee MDPI, Basel, Switzerland. This article is an open access article distributed under the terms and conditions of the Creative Commons Attribution (CC BY) license (https://creativecommons.org/licenses/by/4.0/).
Share and Cite
Das, P.; Becker, R.; Vergarajauregui, S.; Engel, F.B. NE-MTOC Formation in Skeletal Muscle Is Mbnl2-Dependent and Occurs in a Sequential and Gradual Manner. Cells 2025, 14, 237. https://doi.org/10.3390/cells14040237
Das P, Becker R, Vergarajauregui S, Engel FB. NE-MTOC Formation in Skeletal Muscle Is Mbnl2-Dependent and Occurs in a Sequential and Gradual Manner. Cells. 2025; 14(4):237. https://doi.org/10.3390/cells14040237
Chicago/Turabian StyleDas, Payel, Robert Becker, Silvia Vergarajauregui, and Felix B. Engel. 2025. "NE-MTOC Formation in Skeletal Muscle Is Mbnl2-Dependent and Occurs in a Sequential and Gradual Manner" Cells 14, no. 4: 237. https://doi.org/10.3390/cells14040237
APA StyleDas, P., Becker, R., Vergarajauregui, S., & Engel, F. B. (2025). NE-MTOC Formation in Skeletal Muscle Is Mbnl2-Dependent and Occurs in a Sequential and Gradual Manner. Cells, 14(4), 237. https://doi.org/10.3390/cells14040237

