Manipulating PARK7/DJ-1 Levels by Genotoxic Stress Alters Noncoding RNAs and Cellular Homeostasis
Highlights
- DJ-1/PARK7 modulates the transcriptional response to X-ray-induced DNA damage, linking redox regulation to genome stability.
- Following X-ray irradiation, DJ-1 overexpression leads to coordinated suppression of the translation machinery and mitochondria, while DJ-1 knockdown disrupts global transcriptional homeostasis.
- DJ-1 acts as a key factor during genotoxic stress, integrating transcriptional coding and non-coding RNA networks.
- Understanding DJ-1-dependent pathways may support the development of targeted strategies to enhance maintaining genomic integrity.
Abstract
1. Introduction
2. Materials and Methods
2.1. Cell Viability Using Flow Cytometry (FACS)
2.2. Knockdown by siRNAs
2.3. Overexpression of DJ-1
2.4. Western Blot
2.5. Reverse Transcription PCR (RT-PCR) and PCR
2.6. RNA-Seq
2.7. Bioinformatic Analysis and Statistical Analysis
3. Results
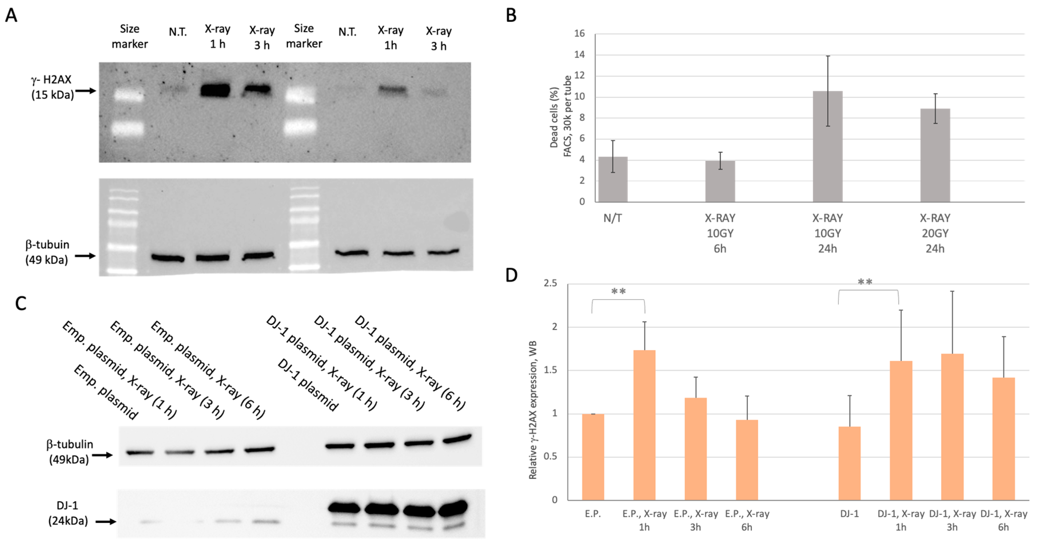
3.1. DNA Damage Response by X-Ray Irradiation
3.2. Testing the Impact of X-Ray Irradiation in Cells Ranges by Different Levels of DJ-1
3.3. Global Statistics of Transcriptomes of Cells Exposed to X-Ray
3.4. Naïve Cells Display a Limited but Coordinated Response to X-Ray Irradiation
3.5. Downregulation in Ribosomal and Mitochondrial Transcripts Dominates DJ-1 Overexpression
3.6. Manipulated Levels of DJ-1 in Cells Indicate a Switch in Transcription and Cell Homeostasis
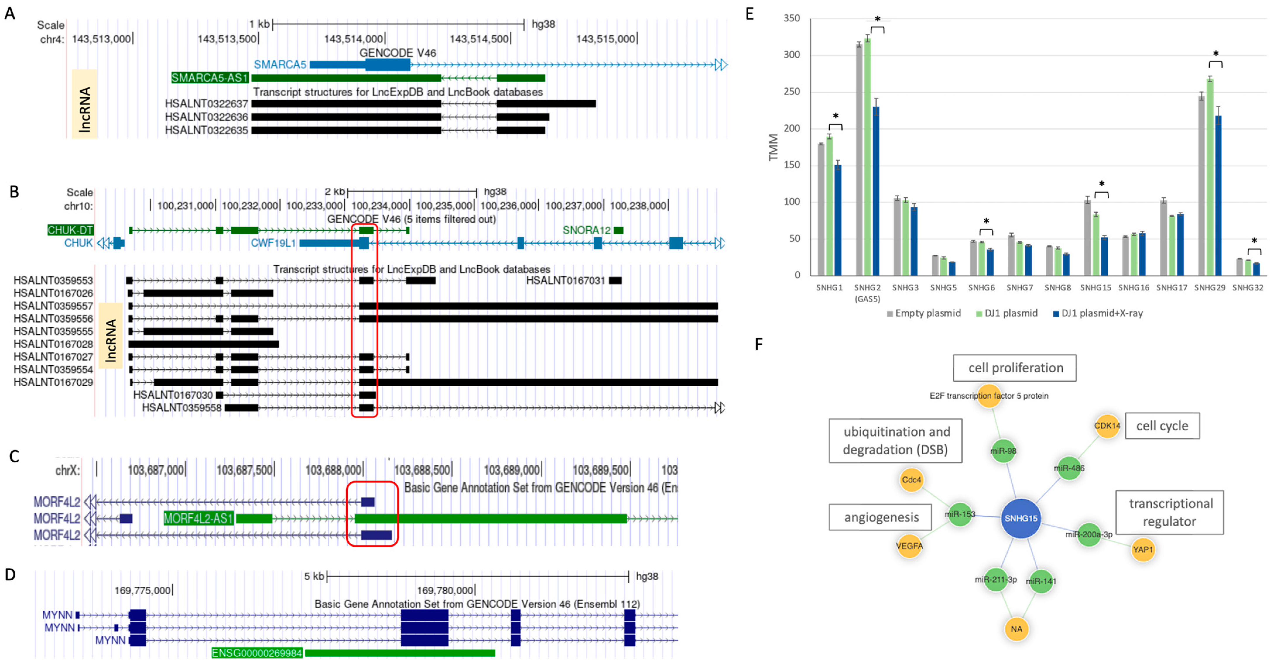
3.7. Induction of ncRNAs in Response to X-Ray Irradiation
3.8. X-Ray Irradiation on siRNA DJ-1 KD Cells Resulted in Dysregulation of Coding and ncRNA Transcription
3.9. Potential Functions of ncRNAs as Antisense in Response to X-Ray Irradiation
3.10. Suppression of SNHG Family Members Following X-Ray Irradiation in DJ-1 OX Cells
3.11. Cells with Overexpressed or Depleted DJ-1 Resulted in an Inverse Expression Trend
3.12. Enrichment of Cell Cycle Arrest and Chromatin Functional Classes Under Varying DJ-1 Expression Levels
4. Discussion
5. Conclusions
Supplementary Materials
Author Contributions
Funding
Institutional Review Board Statement
Informed Consent Statement
Data Availability Statement
Acknowledgments
Conflicts of Interest
Abbreviations
| DDR | DNA damage response |
| DEG | differentially expressed genes |
| DSB | double-strand break |
| HR | homologous recombination |
| KD | knockdown |
| NGS | Next-generation sequencing |
| N.T. | not treated |
| ncRNA | non-coding RNA |
| NHEJ | non-homologous end joining |
| Nt | nucleotides |
| OX | overexpression |
| PCA | principal component analysis |
| PD | Parkinson’s disease |
| PPI | protein–protein interaction |
| ROS | reactive oxygen species |
| RT | room temperature |
| TF | transcription factor |
| TMM | trimmed mean of the M-values normalization |
References
- Biosa, A.; Sandrelli, F.; Beltramini, M.; Greggio, E.; Bubacco, L.; Bisaglia, M. Recent findings on the physiological function of DJ-1: Beyond Parkinson’s disease. Neurobiol. Dis. 2017, 108, 65–72. [Google Scholar] [CrossRef]
- Riepe, C.; Zelin, E.; Frankino, P.A.; Meacham, Z.A.; Fernandez, S.G.; Ingolia, N.T.; Corn, J.E. Double stranded DNA breaks and genome editing trigger loss of ribosomal protein RPS27A. FEBS J. 2022, 289, 3101–3114. [Google Scholar] [CrossRef]
- Zhang, L.; Wang, J.; Wang, J.; Yang, B.; He, Q.; Weng, Q. Role of DJ-1 in immune and inflammatory diseases. Front. Immunol. 2020, 11, 994. [Google Scholar] [CrossRef]
- Ariga, H.; Takahashi-Niki, K.; Kato, I.; Maita, H.; Niki, T.; Iguchi-Ariga, S.M. Neuroprotective function of DJ-1 in Parkinson’s disease. Oxidative Med. Cell. Longev. 2013, 2013, 683920. [Google Scholar] [CrossRef]
- Dolgacheva, L.P.; Berezhnov, A.V.; Fedotova, E.I.; Zinchenko, V.P.; Abramov, A.Y. Role of DJ-1 in the mechanism of pathogenesis of Parkinson’s disease. J. Bioenerg. Biomembr. 2019, 51, 175–188. [Google Scholar] [CrossRef]
- Kahle, P.J.; Waak, J.; Gasser, T. DJ-1 and prevention of oxidative stress in Parkinson’s disease and other age-related disorders. Free Radic. Biol. Med. 2009, 47, 1354–1361. [Google Scholar] [CrossRef]
- Inberg, A.; Linial, M. Protection of pancreatic β-cells from various stress conditions is mediated by DJ-1. J. Biol. Chem. 2010, 285, 25686–25698. [Google Scholar] [CrossRef]
- Kim, J.-M.; Jang, H.-J.; Choi, S.Y.; Park, S.-A.; Kim, I.S.; Yang, Y.R.; Lee, Y.H.; Ryu, S.H.; Suh, P.-G. DJ-1 contributes to adipogenesis and obesity-induced inflammation. Sci. Rep. 2014, 4, 4805. [Google Scholar] [CrossRef]
- Shi, S.Y.; Lu, S.-Y.; Sivasubramaniyam, T.; Revelo, X.S.; Cai, E.P.; Luk, C.T.; Schroer, S.A.; Patel, P.; Kim, R.H.; Bombardier, E.; et al. DJ-1 links muscle ROS production with metabolic reprogramming and systemic energy homeostasis in mice. Nat. Commun. 2015, 6, 7415. [Google Scholar] [CrossRef]
- Huang, M.; Chen, S. DJ-1 in neurodegenerative diseases: Pathogenesis and clinical application. Prog. Neurobiol. 2021, 204, 102114. [Google Scholar] [CrossRef]
- Liu, Y.; Ma, X.; Fujioka, H.; Liu, J.; Chen, S.; Zhu, X. DJ-1 regulates the integrity and function of ER-mitochondria association through interaction with IP3R3-Grp75-VDAC1. Proc. Natl. Acad. Sci. USA 2019, 116, 25322–25328. [Google Scholar] [CrossRef]
- Dash, B.K.; Urano, Y.; Saito, Y.; Noguchi, N. Redox-sensitive DJ-1 protein: An insight into physiological roles, secretion, and therapeutic target. Redox Exp. Med. 2022, 2022, R96–R115. [Google Scholar] [CrossRef]
- Wilson, M.A. The role of cysteine oxidation in DJ-1 function and dysfunction. Antioxid. Redox Signal. 2011, 15, 111–122. [Google Scholar] [CrossRef]
- Girotto, S.; Cendron, L.; Bisaglia, M.; Tessari, I.; Mammi, S.; Zanotti, G.; Bubacco, L. DJ-1 is a copper chaperone acting on SOD1 activation. J. Biol. Chem. 2014, 289, 10887–10899. [Google Scholar] [CrossRef]
- Oh, S.E.; Mouradian, M.M. Cytoprotective mechanisms of DJ-1 against oxidative stress through modulating ERK1/2 and ASK1 signal transduction. Redox Biol. 2018, 14, 211–217. [Google Scholar] [CrossRef]
- Gan, L.; Johnson, D.A.; Johnson, J.A. Keap1-Nrf2 activation in the presence and absence of DJ-1. Eur. J. Neurosci. 2010, 31, 967–977. [Google Scholar] [CrossRef]
- Chakkittukandiyil, A.; Sajini, D.V.; Karuppaiah, A.; Selvaraj, D. The principal molecular mechanisms behind the activation of Keap1/Nrf2/ARE pathway leading to neuroprotective action in Parkinson’s disease. Neurochem. Int. 2022, 156, 105325. [Google Scholar] [CrossRef]
- Kim, R.H.; Peters, M.; Jang, Y.; Shi, W.; Pintilie, M.; Fletcher, G.C.; DeLuca, C.; Liepa, J.; Zhou, L.; Snow, B.; et al. DJ-1, a novel regulator of the tumor suppressor PTEN. Cancer Cell 2005, 7, 263–273. [Google Scholar] [CrossRef]
- Singh, M.H.; Brooke, S.M.; Zemlyak, I.; Sapolsky, R.M. Evidence for caspase effects on release of cytochrome c and AIF in a model of ischemia in cortical neurons. Neurosci. Lett. 2010, 469, 179–183. [Google Scholar] [CrossRef]
- Jin, W. Novel insights into PARK7 (DJ-1), a potential anti-cancer therapeutic target, and implications for cancer progression. J. Clin. Med. 2020, 9, 1256. [Google Scholar] [CrossRef]
- Adjemian, S.; Oltean, T.; Martens, S.; Wiernicki, B.; Goossens, V.; Vanden Berghe, T.; Cappe, B.; Ladik, M.; Riquet, F.B.; Heyndrickx, L.; et al. Ionizing radiation results in a mixture of cellular outcomes including mitotic catastrophe, senescence, methuosis, and iron-dependent cell death. Cell Death Dis. 2020, 11, 1003. [Google Scholar] [CrossRef]
- Li, P.; Liu, X.; Zhao, T.; Li, F.; Wang, Q.; Zhang, P.; Hirayama, R.; Chen, W.; Jin, X.; Zheng, X.; et al. Comparable radiation sensitivity in p53 wild-type and p53 deficient tumor cells associated with different cell death modalities. Cell Death Discov. 2021, 7, 184. [Google Scholar] [CrossRef]
- Wang, Z.-X.; Liu, Y.; Li, Y.-L.; Wei, Q.; Lin, R.-R.; Kang, R.; Ruan, Y.; Lin, Z.-H.; Xue, N.-J.; Zhang, B.-R.; et al. Nuclear DJ-1 Regulates DNA Damage Repair via the Regulation of PARP1 Activity. Int. J. Mol. Sci. 2023, 24, 8651. [Google Scholar] [CrossRef]
- Sawai, H.; Domae, N. Discrimination between primary necrosis and apoptosis by necrostatin-1 in Annexin V-positive/propidium iodide-negative cells. Biochem. Biophys. Res. Commun. 2011, 411, 569–573. [Google Scholar] [CrossRef]
- Rieger, A.M.; Nelson, K.L.; Konowalchuk, J.D.; Barreda, D.R. Modified annexin V/propidium iodide apoptosis assay for accurate assessment of cell death. J. Vis. Exp. 2011, 50, 2597. [Google Scholar] [CrossRef]
- Zohar, K.; Giladi, E.; Eliyahu, T.; Linial, M. Oxidative Stress and Its Modulation by Ladostigil Alter the Expression of Abundant Long Non-Coding RNAs in SH-SY5Y Cells. Noncoding RNA 2022, 8, 72. [Google Scholar] [CrossRef] [PubMed]
- Azzam, T.; Raskin, A.; Makovitzki, A.; Brem, H.; Vierling, P.; Lineal, M.; Domb, A.J. Cationic polysaccharides for gene delivery. Macromolecules 2002, 35, 9947–9953. [Google Scholar] [CrossRef]
- Hunt, M.A.; Currie, M.J.; Robinson, B.A.; Dachs, G.U. Optimizing transfection of primary human umbilical vein endothelial cells using commercially available chemical transfection reagents. J. Biomol. Tech. JBT 2010, 21, 66. [Google Scholar]
- Zohar, K.; Linial, M. Knockdown of DJ-1 Resulted in a Coordinated Activation of the Innate Immune Antiviral Response in HEK293 Cell Line. Int. J. Mol. Sci. 2024, 25, 7550. [Google Scholar] [CrossRef] [PubMed]
- Chen, J.; Zhang, J.; Gao, Y.; Li, Y.; Feng, C.; Song, C.; Ning, Z.; Zhou, X.; Zhao, J.; Feng, M.; et al. LncSEA: A platform for long non-coding RNA related sets and enrichment analysis. Nucleic Acids Res. 2021, 49, D969–D980. [Google Scholar] [CrossRef]
- Li, Z.; Zhang, Y.; Fang, J.; Xu, Z.; Zhang, H.; Mao, M.; Chen, Y.; Zhang, L.; Pian, C. NcPath: A novel platform for visualization and enrichment analysis of human non-coding RNA and KEGG signaling pathways. Bioinformatics 2023, 39, btac812. [Google Scholar] [CrossRef]
- Rogakou, E.P.; Pilch, D.R.; Orr, A.H.; Ivanova, V.S.; Bonner, W.M. DNA double-stranded breaks induce histone H2AX phosphorylation on serine 139. J. Biol. Chem. 1998, 273, 5858–5868. [Google Scholar] [CrossRef]
- Schlattner, U. The Complex Functions of the NME Family-A Matter of Location and Molecular Activity. Int. J. Mol. Sci. 2021, 22, 13083. [Google Scholar] [CrossRef]
- Xiao, H.; Feng, X.; Liu, M.; Gong, H.; Zhou, X. SnoRNA and lncSNHG: Advances of nucleolar small RNA host gene transcripts in anti-tumor immunity. Front. Immunol. 2023, 14, 1143980. [Google Scholar] [CrossRef] [PubMed]
- Toiber, D.; Erdel, F.; Bouazoune, K.; Silberman, D.M.; Zhong, L.; Mulligan, P.; Sebastian, C.; Cosentino, C.; Martinez-Pastor, B.; Giacosa, S.; et al. SIRT6 recruits SNF2H to DNA break sites, preventing genomic instability through chromatin remodeling. Mol. Cell 2013, 51, 454–468. [Google Scholar] [CrossRef]
- Smeenk, G.; Wiegant, W.W.; Marteijn, J.A.; Luijsterburg, M.S.; Sroczynski, N.; Costelloe, T.; Romeijn, R.J.; Pastink, A.; Mailand, N.; Vermeulen, W.; et al. Poly(ADP-ribosyl)ation links the chromatin remodeler SMARCA5/SNF2H to RNF168-dependent DNA damage signaling. J. Cell Sci. 2013, 126, 889–903. [Google Scholar] [CrossRef]
- Shi, J.; Lv, S.; Wu, M.; Wang, X.; Deng, Y.; Li, Y.; Li, K.; Zhao, H.; Zhu, X.; Ye, M. HOTAIR-EZH2 inhibitor AC1Q3QWB upregulates CWF19L1 and enhances cell cycle inhibition of CDK4/6 inhibitor palbociclib in glioma. Clin. Transl. Med. 2020, 10, 182–198. [Google Scholar] [CrossRef]
- Sang, L.; Ju, H.-q.; Yang, Z.; Ge, Q.; Zhang, Z.; Liu, F.; Yang, L.; Gong, H.; Shi, C.; Qu, L.; et al. Mitochondrial long non-coding RNA GAS5 tunes TCA metabolism in response to nutrient stress. Nat. Metab. 2021, 3, 90–106. [Google Scholar] [CrossRef]
- Zhang, Z.; Zhu, Z.; Watabe, K.; Zhang, X.; Bai, C.; Xu, M.; Wu, F.; Mo, Y.Y. Negative regulation of lncRNA GAS5 by miR-21. Cell Death Differ. 2013, 20, 1558–1568. [Google Scholar] [CrossRef] [PubMed]
- Gao, W.; Zhang, Y. Depression of lncRNA MINCR antagonizes LPS-evoked acute injury and inflammatory response via miR-146b-5p and the TRAF6-NFkB signaling. Mol. Med. 2021, 27, 124. [Google Scholar] [CrossRef] [PubMed]
- Shuai, Y.; Ma, Z.; Lu, J.; Feng, J. LncRNA SNHG15: A new budding star in human cancers. Cell Prolif. 2020, 53, e12716. [Google Scholar] [CrossRef]
- Kong, Q.; Qiu, M. Long noncoding RNA SNHG15 promotes human breast cancer proliferation, migration and invasion by sponging miR-211-3p. Biochem. Biophys. Res. Commun. 2018, 495, 1594–1600. [Google Scholar] [CrossRef]
- Kang, M.; Ji, F.; Sun, X.; Liu, H.; Zhang, C. LncRNA SNHG15 Promotes Oxidative Stress Damage to Regulate the Occurrence and Development of Cerebral Ischemia/Reperfusion Injury by Targeting the miR-141/SIRT1 Axis. J. Healthc. Eng. 2021, 2021, 6577799. [Google Scholar] [CrossRef]
- Zohar, K.; Giladi, E.; Eliyahu, T.; Linial, M. Alteration in long noncoding RNAs in response to oxidative stress and ladostigil in SH-SY5Y cells. bioRxiv 2022. [Google Scholar] [CrossRef]
- Ren, H.; Fu, K.; Wang, D.; Mu, C.; Wang, G. Oxidized DJ-1 interacts with the mitochondrial protein BCL-XL. J. Biol. Chem. 2011, 286, 35308–35317. [Google Scholar] [CrossRef] [PubMed]
- Neves, M.; Graos, M.; Anjo, S.I.; Manadas, B. Modulation of signaling pathways by DJ-1: An updated overview. Redox Biol. 2022, 51, 102283. [Google Scholar] [CrossRef]
- Collins, P.L.; Purman, C.; Porter, S.I.; Nganga, V.; Saini, A.; Hayer, K.E.; Gurewitz, G.L.; Sleckman, B.P.; Bednarski, J.J.; Bassing, C.H.; et al. DNA double-strand breaks induce H2Ax phosphorylation domains in a contact-dependent manner. Nat. Commun. 2020, 11, 3158. [Google Scholar] [CrossRef]
- Aryankalayil, M.J.; Bylicky, M.A.; Martello, S.; Chopra, S.; Sproull, M.; May, J.M.; Shankardass, A.; MacMillan, L.; Vanpouille-Box, C.; Dalo, J.; et al. Microarray analysis identifies coding and non-coding RNA markers of liver injury in whole body irradiated mice. Sci. Rep. 2023, 13, 200. [Google Scholar] [CrossRef]
- Zhou, X.; Liao, W.J.; Liao, J.M.; Liao, P.; Lu, H. Ribosomal proteins: Functions beyond the ribosome. J. Mol. Cell Biol. 2015, 7, 92–104. [Google Scholar] [CrossRef]
- Golomb, L.; Volarevic, S.; Oren, M. p53 and ribosome biogenesis stress: The essentials. FEBS Lett. 2014, 588, 2571–2579. [Google Scholar] [CrossRef] [PubMed]
- Lindström, M.S.; Bartek, J.; Maya-Mendoza, A. p53 at the crossroad of DNA replication and ribosome biogenesis stress pathways. Cell Death Differ. 2022, 29, 972–982. [Google Scholar] [CrossRef] [PubMed]
- Moll, U.M.; Petrenko, O. The MDM2-p53 interaction. Mol. Cancer Res. 2003, 1, 1001–1008. [Google Scholar]
- Liu, Y.; Deisenroth, C.; Zhang, Y. RP-MDM2-p53 Pathway: Linking Ribosomal Biogenesis and Tumor Surveillance. Trends Cancer 2016, 2, 191–204. [Google Scholar] [CrossRef]
- Zimta, A.A.; Tigu, A.B.; Braicu, C.; Stefan, C.; Ionescu, C.; Berindan-Neagoe, I. An Emerging Class of Long Non-coding RNA With Oncogenic Role Arises From the snoRNA Host Genes. Front. Oncol. 2020, 10, 389. [Google Scholar] [CrossRef]
- Huldani, H.; Gandla, K.; Asiri, M.; Romero-Parra, R.M.; Alsalamy, A.; Hjazi, A.; Najm, M.A.A.; Fawaz, A.; Hussien, B.M.; Singh, R. A comprehensive insight into the role of small nucleolar RNAs (snoRNAs) and SNHGs in human cancers. Pathol. Res. Pract. 2023, 249, 154679. [Google Scholar] [CrossRef]
- Wei, W.; Ba, Z.; Gao, M.; Wu, Y.; Ma, Y.; Amiard, S.; White, C.I.; Rendtlew Danielsen, J.M.; Yang, Y.G.; Qi, Y. A role for small RNAs in DNA double-strand break repair. Cell 2012, 149, 101–112. [Google Scholar] [CrossRef]
- Kraemer, A.; Anastasov, N.; Angermeier, M.; Winkler, K.; Atkinson, M.J.; Moertl, S. MicroRNA-mediated processes are essential for the cellular radiation response. Radiat. Res. 2011, 176, 575–586. [Google Scholar] [CrossRef]
- Nie, J.; Peng, C.; Pei, W.; Zhu, W.; Zhang, S.; Cao, H.; Qi, X.; Tong, J.; Jiao, Y. A novel role of long non-coding RNAs in response to X-ray irradiation. Toxicol. Vitr. 2015, 30, 536–544. [Google Scholar] [CrossRef]
- Chen, L.; Ren, P.; Zhang, Y.; Gong, B.; Yu, D.; Sun, X. Long non-coding RNA GAS5 increases the radiosensitivity of A549 cells through interaction with the miR-21/PTEN/Akt axis. Oncol. Rep. 2020, 43, 897–907. [Google Scholar] [CrossRef] [PubMed]
- Thakur, S.; Cahais, V.; Turkova, T.; Zikmund, T.; Renard, C.; Stopka, T.; Korenjak, M.; Zavadil, J. Chromatin Remodeler Smarca5 Is Required for Cancer-Related Processes of Primary Cell Fitness and Immortalization. Cells 2022, 11, 808. [Google Scholar] [CrossRef] [PubMed]
- Cao, J.; Lou, S.; Ying, M.; Yang, B. DJ-1 as a human oncogene and potential therapeutic target. Biochem. Pharmacol. 2015, 93, 241–250. [Google Scholar] [CrossRef] [PubMed]
- Fan, J.; Ren, H.; Jia, N.; Fei, E.; Zhou, T.; Jiang, P.; Wu, M.; Wang, G. DJ-1 decreases Bax expression through repressing p53 transcriptional activity. J. Biol. Chem. 2008, 283, 4022–4030. [Google Scholar] [CrossRef] [PubMed]







| Ensembl | Gene Name | Type a | Gene Description | # Exons | Size (nt) c | Hyb b | Trend OX | Trend KD |
|---|---|---|---|---|---|---|---|---|
| ENSG00000225569 | CCT4P2 | PG | chaperonin w TCP1 subunit 4 PG2 | 3 | 1548 | S | U | D |
| ENSG00000234084 | NA | Lnc | Novel | 3 | 577 | C | U | D |
| ENSG00000242600 | NA | TPG | mannose binding lectin 1, PG | 4 | 758 | - | U | D |
| ENSG00000245112 | SMARCA5-AS1 | L-AS | SMARCA5 AS RNA 1 | 2 | 1149 | C | U | D |
| ENSG00000269984 | NA | L-AS | novel, AS of MYNN | 2 | 3143 | C | U | D |
| ENSG00000198221 | NA | L-DT * | AFDN DT | 2 | 4095 | S | D | D |
| ENSG00000218426 | RPL27AP6 | PG | 60S ribosomal protein L27a PG | 1 | 447 | S | D | U |
| ENSG00000226415 | NA | PG | triosephosphate isomerase 1 PG1 | 1 | 750 | S | D | U |
| ENSG00000229931 | NA | L-AS | ATXN1 AS RNA 1 | 3 | 1913 | - | D | D |
| ENSG00000231154 | NA | L-AS | MORF4L2 AS RNA 1 | 3 | 2086 | C | D | D |
| ENSG00000236778 | INTS6-AS1 | L-AS * | INTS6 AS RNA 1 | 2 | 4305 | - | D | D |
| ENSG00000276168 | RN7SL1 | mis. | RNA of signal recognition particle | 1 | 299 | - | D | U |
| Class (LncSEA) | Set | # (Query) | Size of Set | p-Value | Adj. p-Value | Jaccard | Simpson a |
|---|---|---|---|---|---|---|---|
| RNA Histone Modification | H3K4me2-3 | 25 | 1802 | 1.80 × 10−23 | 9.00 × 10−23 | 0.014 | 0.455 |
| H3T11P | 20 | 1863 | 1.84 × 10−16 | 4.60 × 10−16 | 0.011 | 0.364 | |
| H3K122ac | 20 | 1991 | 6.48 × 10−16 | 1.08 × 10−15 | 0.010 | 0.364 | |
| H2AFX | 6 | 945 | 2.59 × 10−4 | 3.24 × 10−4 | 0.006 | 0.109 | |
| Chromatin Regulators | NCOA1 | 3 | 48 | 1.32 × 10−5 | 3.99 × 10−3 | 0.030 | 0.063 |
| Experimental Validated Function | cancer progression | 7 | 307 | 1.68 × 10−8 | 9.07 × 10−7 | 0.020 | 0.127 |
| cell metastasis | 6 | 264 | 1.93 × 10−7 | 6.94 × 10−6 | 0.019 | 0.109 | |
| cell cycle | 5 | 143 | 2.57 × 10−7 | 6.94 × 10−6 | 0.026 | 0.091 | |
| proliferation | 8 | 838 | 1.16 × 10−6 | 2.51 × 10−5 | 0.009 | 0.145 | |
| RNA Protein Interaction | DDX3X | 26 | 961 | 6.65 × 10−32 | 6.69 × 10−28 | 0.026 | 0.473 |
| ATXN2 | 26 | 1032 | 4.20 × 10−31 | 2.11 × 10−27 | 0.025 | 0.473 | |
| CSTF2T | 26 | 1328 | 2.75 × 10−28 | 9.23 × 10−25 | 0.019 | 0.473 |
Disclaimer/Publisher’s Note: The statements, opinions and data contained in all publications are solely those of the individual author(s) and contributor(s) and not of MDPI and/or the editor(s). MDPI and/or the editor(s) disclaim responsibility for any injury to people or property resulting from any ideas, methods, instructions or products referred to in the content. |
© 2025 by the authors. Licensee MDPI, Basel, Switzerland. This article is an open access article distributed under the terms and conditions of the Creative Commons Attribution (CC BY) license (https://creativecommons.org/licenses/by/4.0/).
Share and Cite
Zohar, K.; Zoubi, H.; Goldberg, M.; Eliyahu, T.; Linial, M. Manipulating PARK7/DJ-1 Levels by Genotoxic Stress Alters Noncoding RNAs and Cellular Homeostasis. Cells 2025, 14, 1860. https://doi.org/10.3390/cells14231860
Zohar K, Zoubi H, Goldberg M, Eliyahu T, Linial M. Manipulating PARK7/DJ-1 Levels by Genotoxic Stress Alters Noncoding RNAs and Cellular Homeostasis. Cells. 2025; 14(23):1860. https://doi.org/10.3390/cells14231860
Chicago/Turabian StyleZohar, Keren, Haya Zoubi, Michal Goldberg, Tsiona Eliyahu, and Michal Linial. 2025. "Manipulating PARK7/DJ-1 Levels by Genotoxic Stress Alters Noncoding RNAs and Cellular Homeostasis" Cells 14, no. 23: 1860. https://doi.org/10.3390/cells14231860
APA StyleZohar, K., Zoubi, H., Goldberg, M., Eliyahu, T., & Linial, M. (2025). Manipulating PARK7/DJ-1 Levels by Genotoxic Stress Alters Noncoding RNAs and Cellular Homeostasis. Cells, 14(23), 1860. https://doi.org/10.3390/cells14231860

