A Synthetic Sponge System Against miRNAs of the miR-17/92 Cluster Targets Transcriptional MYC Dosage Compensation in Aneuploid Cancer
Abstract
1. Introduction
2. Materials and Methods
2.1. Experimental Model
2.2. Method Details
2.2.1. Design and Composition of the Anti-miR-17, Anti-miR-19a and Anti-miR-20a Sponge
2.2.2. In Silico Analysis of the Specificity and Functionality of the Sponge
2.2.3. Genetic Vector Design and in Silico Construction
2.2.4. Molecular Synthesis and Characterization of the Recombinant Plasmid PSBbi–AntimiR-17–AntimiR-19a–AntimiR-20a–mCardinal–P2A-T2A-Puro
2.2.5. Generation of Stable Cell Lines
2.2.6. Flow Cytometry
2.2.7. Sponge Transfections and Cytotoxicity Assays
2.2.8. Automated Fluorescence Microscopy Assay
2.2.9. RNA Extraction and RT-qPCR
2.2.10. Statistical Analysis
3. Results
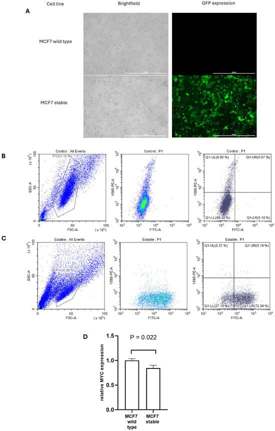
3.1. A Stable Genetic Tug-of-War System Enables the Study of MYC Dosage Compensation in Breast Cancer Cells
3.2. In Silico Design of miRNA-Sponge Systems Against the Members of miR-17-92 Cluster Potentially Involved in MYC Dosage Compensation
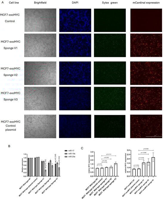
3.3. miRNA-Sponges Against the Members of miR-17-92 Cluster Revert MYC Dosage Compensation in a Stable Genetic Tug-of-War System
3.4. A miRNA Sponge System Against the Members of miR-17-92 Cluster Leads to MYC Dosage-Sensitive Cytotoxicity
4. Discussion
5. Conclusions
Supplementary Materials
Author Contributions
Funding
Institutional Review Board Statement
Informed Consent Statement
Data Availability Statement
Acknowledgments
Conflicts of Interest
Abbreviations
| MYC | MYC proto-oncogene, basic helix-loop-helix (bHLH) transcription factor |
| miRNAs | microRNAs |
| MCF-7 | Michigan Cancer Foundation-7 human breast adenocarcinoma cell line |
| HCT15 | Human colorectal adenocarcinoma cell line HCT-15 |
| HT-29 | Human colorectal adenocarcinoma cell line HT-29 |
| SW620 | Human colorectal adenocarcinoma metastatic cell line SW620 |
| LNA gapmeRs | Locked Nucleic Acid gapmers |
| BIM | BCL2-like 11 (apoptosis facilitator) |
| mTORC1 | mammalianTarget of Rapamycin Complex 1 |
| LKB1 | Serine/Threonine Kinase 11 |
| AMPK | activated protein kinase |
| TSC1 | Tuberous Sclerosis Complex 1 |
| mRNA | Messenger RNA |
| RPMI | Roswell Park Memorial Institute |
| FBS | Fetal Bovine Serum |
| exo-MYC | Exogenous version of MYC |
| MCF7-exoMYC | MCF7 cells stably expressing the exogenous MYC gene |
| GFP | Green Fluorescent Protein |
| circRNAs | Circular RNAs |
References
- Brown, J.S.; Amend, S.R.; Austin, R.H.; Gatenby, R.A.; Hammarlund, E.U.; Pienta, K.J. Updating the Definition of Cancer. Mol Cancer Res. 2023, 21, 1142–1147. [Google Scholar] [CrossRef] [PubMed]
- Ben-David, U.; Amon, A. Context is everything: Aneuploidy in cancer. Nat. Rev. Genet. 2020, 21, 44–62. [Google Scholar] [CrossRef] [PubMed]
- Hanahan, D.; Weinberg, R.A. Hallmarks of cancer: The next generation. Cell 2011, 144, 646–674. [Google Scholar] [CrossRef] [PubMed]
- Hanahan, D. Hallmarks of Cancer: New Dimensions. Cancer Discov. 2022, 12, 31–46. [Google Scholar] [CrossRef] [PubMed]
- Hanahan, D.; Weinberg, R.A. The hallmarks of cancer. Cell 2000, 100, 57–70. [Google Scholar] [CrossRef]
- Haider, T.; Pandey, V.; Banjare, N.; Gupta, P.N.; Soni, V. Drug resistance in cancer: Mechanisms and tackling strategies. Pharmacol. Rep. 2020, 72, 1125–1151. [Google Scholar] [CrossRef]
- Ward, R.A.; Fawell, S.; Floc’h, N.; Flemington, V.; McKerrecher, D.; Smith, P.D. Challenges and Opportunities in Cancer Drug Resistance. Chem. Rev. 2020, 121, 3297–3351. [Google Scholar] [CrossRef]
- Acón, M.; Geiß, C.; Torres-Calvo, J.; Bravo-Estupiñan, D.; Oviedo, G.; Arias-Arias, J.L.; Rojas-Matey, L.A.; Edwin, B.; Vásquez-Vargas, G.; Oses-Vargas, Y.; et al. MYC dosage compensation is mediated by miRNA-transcription factor interactions in aneuploid cancer. iScience 2021, 24, 103407. [Google Scholar] [CrossRef]
- Kabekkodu, S.P.; Shukla, V.; Varghese, V.K.; Adiga, D.; Jishnu, P.V.; Chakrabarty, S.; Satyamoorthy, K. Cluster miRNAs and cancer: Diagnostic, prognostic and therapeutic opportunities. Wiley Interdiscip. Rev. RNA 2019, 11, e1563. [Google Scholar] [CrossRef]
- Fuziwara, C.S.; Kimura, E.T. Insights into Regulation of the miR-17-92 Cluster of miRNAs in Cancer. Front. Med. 2015, 2, 64. [Google Scholar] [CrossRef]
- Powell, A.E.; Wang, Y.; Li, Y.; Poulin, E.J.; Means, A.L.; Washington, M.K.; Higginbotham, J.N.; Juchheim, A.; Prasad, N.; Levy, S.E.; et al. The Pan-ErbB Negative Regulator Lrig1 Is an Intestinal Stem Cell Marker that Functions as a Tumor Suppressor. Cell 2012, 149, 146–158. [Google Scholar] [CrossRef]
- Zhou, L.; Li, X.; Zhou, F.; Jin, Z.; Chen, D.; Wang, P.; Zhang, S.; Zhuge, Y.; Shang, Y.; Zou, X. Downregulation of leucine-rich repeats and immunoglobulin-like domains 1 by microRNA-20a modulates gastric cancer multidrug resistance. Cancer Sci. 2018, 109, 1044–1054. [Google Scholar] [CrossRef]
- Aviram, N.; Schuldiner, M. Targeting and translocation of proteins to the endoplasmic reticulum at a glance. J. Cell Sci. 2017, 130, 4079–4085. [Google Scholar] [CrossRef]
- Morelli, E.; Biamonte, L.; Federico, C.; Amodio, N.; Di Martino, M.T.; Cantafio, M.E.G.; Manzoni, M.; Scionti, F.; Samur, M.K.; Gullà, A.; et al. Therapeutic vulnerability of multiple myeloma to MIR17PTi, a first-in-class inhibitor of pri-miR-17-92. Blood 2018, 132, 1050–1063. [Google Scholar] [CrossRef]
- Bi, C.; Jiang, C.; Jiang, X.; Huang, X.; Fernandez, M.R.; Iqbal, J.; E Lewis, R.; Chan, W.C.; McKeithan, T.; Fu, K. The Mir-17∼92 Cluster Activates mTORC1 Signaling in MCL by Targeting Multiple Regulators of the LKB1/AMPK/mTOR Pathway. Blood 2012, 120, 5118. [Google Scholar] [CrossRef]
- Murphy, B.L.; Obad, S.; Bihannic, L.; Ayrault, O.; Zindy, F.; Kauppinen, S.; Roussel, M.F. Silencing of the miR-17∼92 Cluster Family Inhibits Medulloblastoma Progression. Cancer Res. 2013, 73, 7068–7078. [Google Scholar] [CrossRef]
- Barta, T.; Peskova, L.; Hampl, A. miRNAsong: A web-based tool for generation and testing of miRNA sponge constructs in silico. Sci. Rep. 2016, 6, 36625. [Google Scholar] [CrossRef] [PubMed]
- Livak, K.J.; Schmittgen, T.D. Analysis of relative gene expression data using real-time quantitative PCR and the 2(-Delta Delta C(T)) Method. Methods 2001, 25, 402–408. [Google Scholar] [CrossRef] [PubMed]
- Mátés, L.; Chuah, M.K.L.; Belay, E.; Jerchow, B.; Manoj, N.; Acosta-Sanchez, A.; Grzela, D.P.; Schmitt, A.; Becker, K.; Matrai, J.; et al. Molecular evolution of a novel hyperactive Sleeping Beauty transposase enables robust stable gene transfer in vertebrates. Nat. Genet. 2009, 41, 753–761. [Google Scholar] [CrossRef]
- Bellaousov, S.; Reuter, J.S.; Seetin, M.G.; Mathews, D.H. RNAstructure: Web servers for RNA secondary structure prediction and analysis. Nucleic Acids Res. 2013, 41, W471–W474. [Google Scholar] [CrossRef]
- Lorenz, R.; Bernhart, S.H.; Honer Zu Siederdissen, C.; Tafer, H.; Flamm, C.; Stadler, P.F.; Hofacker, I.L. ViennaRNA Package 2.0. Algorithms Mol. Biol. 2011, 6, 26. [Google Scholar] [CrossRef]
- Stirling, D.R.; Swain-Bowden, M.J.; Lucas, A.M.; Carpenter, A.E.; Cimini, B.A.; Goodman, A. CellProfiler 4: Improvements in speed, utility and usability. BMC Bioinform. 2021, 22, 433. [Google Scholar] [CrossRef]
- Zhao, W.; Gupta, A.; Krawczyk, J.; Gupta, S. The miR-17-92 cluster: Yin and Yang in human cancers. Cancer Treat. Res. Commun. 2022, 33, 100647. [Google Scholar] [CrossRef] [PubMed]
- Fang, L.-L.; Wang, X.-H.; Sun, B.-F.; Zhang, X.-D.; Zhu, X.-H.; Yu, Z.-J.; Luo, H. Expression, regulation and mechanism of action of the miR-17-92 cluster in tumor cells (Review). Int. J. Mol. Med. 2017, 40, 1624–1630. [Google Scholar] [CrossRef] [PubMed]
- Zhang, Y.; Wang, Z.; Gemeinhart, R.A. Progress in microRNA delivery. J. Control. Release 2013, 172, 962–974. [Google Scholar] [CrossRef]
- Hansen, T.B.; Jensen, T.I.; Clausen, B.H.; Bramsen, J.B.; Finsen, B.; Damgaard, C.K.; Kjems, J. Natural RNA circles function as efficient microRNA sponges. Nature 2013, 495, 384–388. [Google Scholar] [CrossRef]
- Panda, A.C. Circular RNAs act as miRNA sponges. Adv. Exp. Med. Biol. 2018, 1087, 67–79. [Google Scholar] [CrossRef]
- Kluiver, J.; Slezak-Prochazka, I.; Smigielska-Czepiel, K.; Halsema, N.; Kroesen, B.-J.; Berg, A.v.D. Generation of miRNA sponge constructs. Methods 2012, 58, 113–117. [Google Scholar] [CrossRef]
- Brockdorff, N.; Turner, B.M. Dosage Compensation in Mammals. Cold Spring Harb. Perspect. Biol. 2015, 7, a019406. [Google Scholar] [CrossRef]
- Ishikawa, K.; Makanae, K.; Iwasaki, S.; Ingolia, N.T.; Moriya, H.; Hopper, A.K. Post-Translational Dosage Compensation Buffers Genetic Perturbations to Stoichiometry of Protein Complexes. PLoS Genet. 2017, 13, e1006554. [Google Scholar] [CrossRef]
- Bravo-Estupiñan, D.M.; Aguilar-Guerrero, K.; Quirós, S.; Acón, M.; Marín-Müller, C.; Ibáñez-Hernández, M.; Mora-Rodríguez, R.A. Gene dosage compensation: Origins, criteria to identify compensated genes, and mechanisms including sensor loops as an emerging systems-level property in cancer. Cancer Med. 2023, 12, 22130–22155. [Google Scholar] [CrossRef]
- Edwards-Hicks, J.; Su, H.; Mangolini, M.; Yoneten, K.K.; Wills, J.; Rodriguez-Blanco, G.; Young, C.; Cho, K.; Barker, H.; Muir, M.; et al. MYC sensitises cells to apoptosis by driving energetic demand. Nat. Commun. 2022, 13, 4674. [Google Scholar] [CrossRef]
- Kim, S.; Yun, S.; Doh, J.; Kim, H.N. Imaging-Based Efficacy Evaluation of Cancer Immunotherapy in Engineered Tumor Platforms and Tumor Organoids. Adv. Healthc. Mater. 2024, 13, e2400475. [Google Scholar] [CrossRef]
- Tavassoly, I.; Parmar, J.; Shajahan-Haq, A.; Clarke, R.; Baumann, W.; Tyson, J. Dynamic Modeling of the Interaction Between Autophagy and Apoptosis in Mammalian Cells. CPT Pharmacomet. Syst. Pharmacol. 2015, 4, 263–272. [Google Scholar] [CrossRef]




Disclaimer/Publisher’s Note: The statements, opinions and data contained in all publications are solely those of the individual author(s) and contributor(s) and not of MDPI and/or the editor(s). MDPI and/or the editor(s) disclaim responsibility for any injury to people or property resulting from any ideas, methods, instructions or products referred to in the content. |
© 2025 by the authors. Licensee MDPI, Basel, Switzerland. This article is an open access article distributed under the terms and conditions of the Creative Commons Attribution (CC BY) license (https://creativecommons.org/licenses/by/4.0/).
Share and Cite
Bravo-Estupiñan, D.M.; Geiß, C.; Arias-Arias, J.L.; Montaño-Samaniego, M.; Chinchilla-Monge, R.; Marín-Müller, C.; Quirós-Barrantes, S.; Régnier-Vigouroux, A.; Ibáñez-Hernández, M.; Mora-Rodríguez, R.A. A Synthetic Sponge System Against miRNAs of the miR-17/92 Cluster Targets Transcriptional MYC Dosage Compensation in Aneuploid Cancer. Cells 2025, 14, 1384. https://doi.org/10.3390/cells14171384
Bravo-Estupiñan DM, Geiß C, Arias-Arias JL, Montaño-Samaniego M, Chinchilla-Monge R, Marín-Müller C, Quirós-Barrantes S, Régnier-Vigouroux A, Ibáñez-Hernández M, Mora-Rodríguez RA. A Synthetic Sponge System Against miRNAs of the miR-17/92 Cluster Targets Transcriptional MYC Dosage Compensation in Aneuploid Cancer. Cells. 2025; 14(17):1384. https://doi.org/10.3390/cells14171384
Chicago/Turabian StyleBravo-Estupiñan, Diana M., Carsten Geiß, Jorge L. Arias-Arias, Mariela Montaño-Samaniego, Ricardo Chinchilla-Monge, Christian Marín-Müller, Steve Quirós-Barrantes, Anne Régnier-Vigouroux, Miguel Ibáñez-Hernández, and Rodrigo A Mora-Rodríguez. 2025. "A Synthetic Sponge System Against miRNAs of the miR-17/92 Cluster Targets Transcriptional MYC Dosage Compensation in Aneuploid Cancer" Cells 14, no. 17: 1384. https://doi.org/10.3390/cells14171384
APA StyleBravo-Estupiñan, D. M., Geiß, C., Arias-Arias, J. L., Montaño-Samaniego, M., Chinchilla-Monge, R., Marín-Müller, C., Quirós-Barrantes, S., Régnier-Vigouroux, A., Ibáñez-Hernández, M., & Mora-Rodríguez, R. A. (2025). A Synthetic Sponge System Against miRNAs of the miR-17/92 Cluster Targets Transcriptional MYC Dosage Compensation in Aneuploid Cancer. Cells, 14(17), 1384. https://doi.org/10.3390/cells14171384

