Sex-Specific Differences in the Revascularization of Grafted Pancreatic Islets
Abstract
1. Introduction
2. Material and Methods
2.1. Antibodies
2.2. Cell Culture
2.3. Oxygen-Glucose Deprivation
2.4. Western Blot Analysis
2.5. Tube Formation Assay
2.6. Cell Growth
2.7. Flow Cytometry
2.8. Quantitative Real Time-Polymerase Chain Reaction (qRT-PCR)
2.9. Enzyme-Linked Immunosorbent Assay (ELISA)
2.10. Animals
2.11. Isolation of Pancreatic Islets
2.12. Preparation of the Dorsal Skinfold Chamber and Islet Transplantation
2.13. Intravital Fluorescence Microscopy
2.14. Isolation of Microvascular Fragments (MVF) and Spheroid Sprouting Assay
2.15. Immunohistochemistry
2.16. Statistical Analysis
3. Results
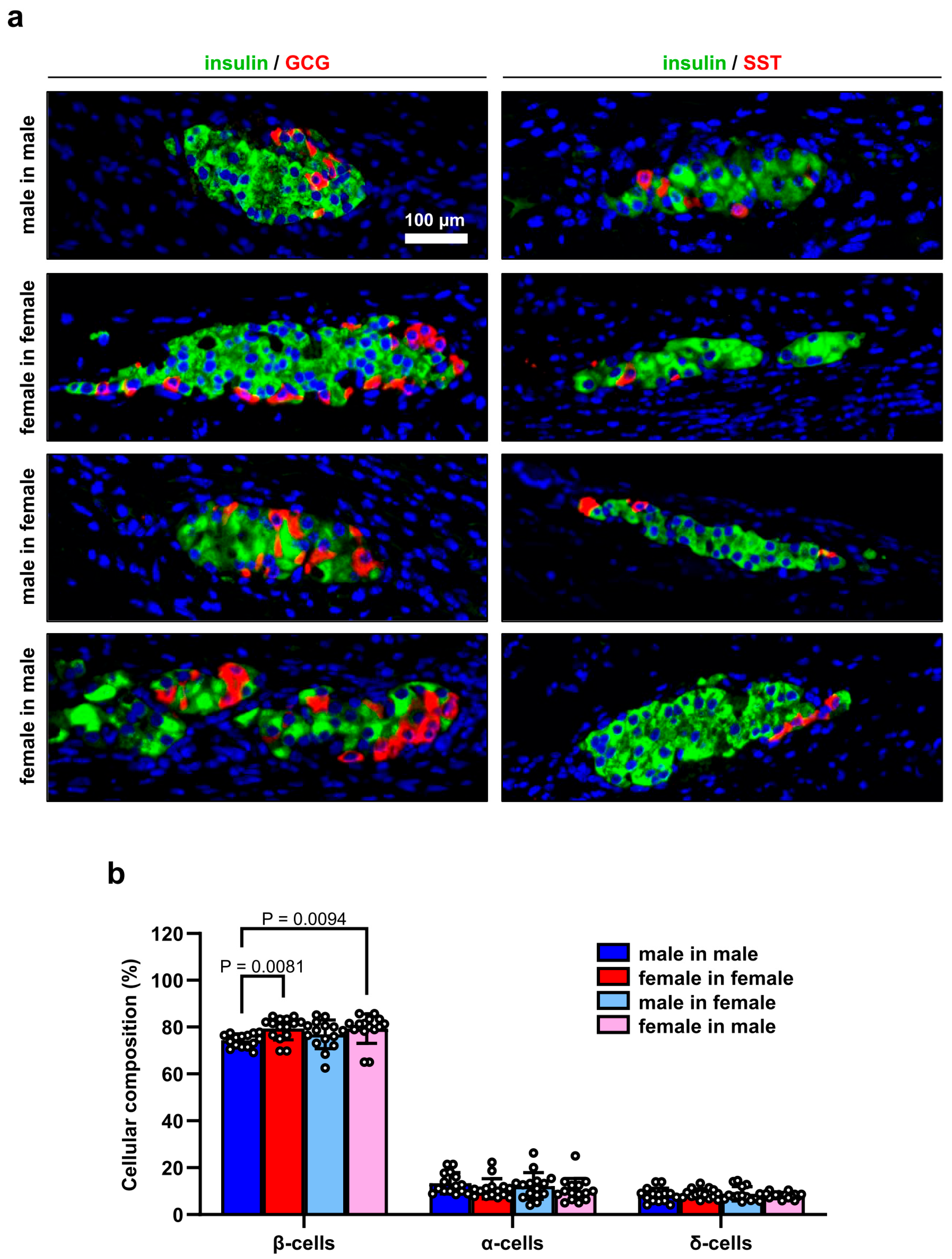
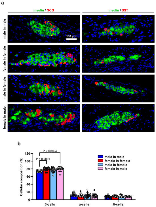
3.1. The Revascularization of Female Islets Is Accelerated When Compared to Male Islets
3.2. Ischemic Female Islets Express More VEGF-A and GCG When Compared to Male Islets
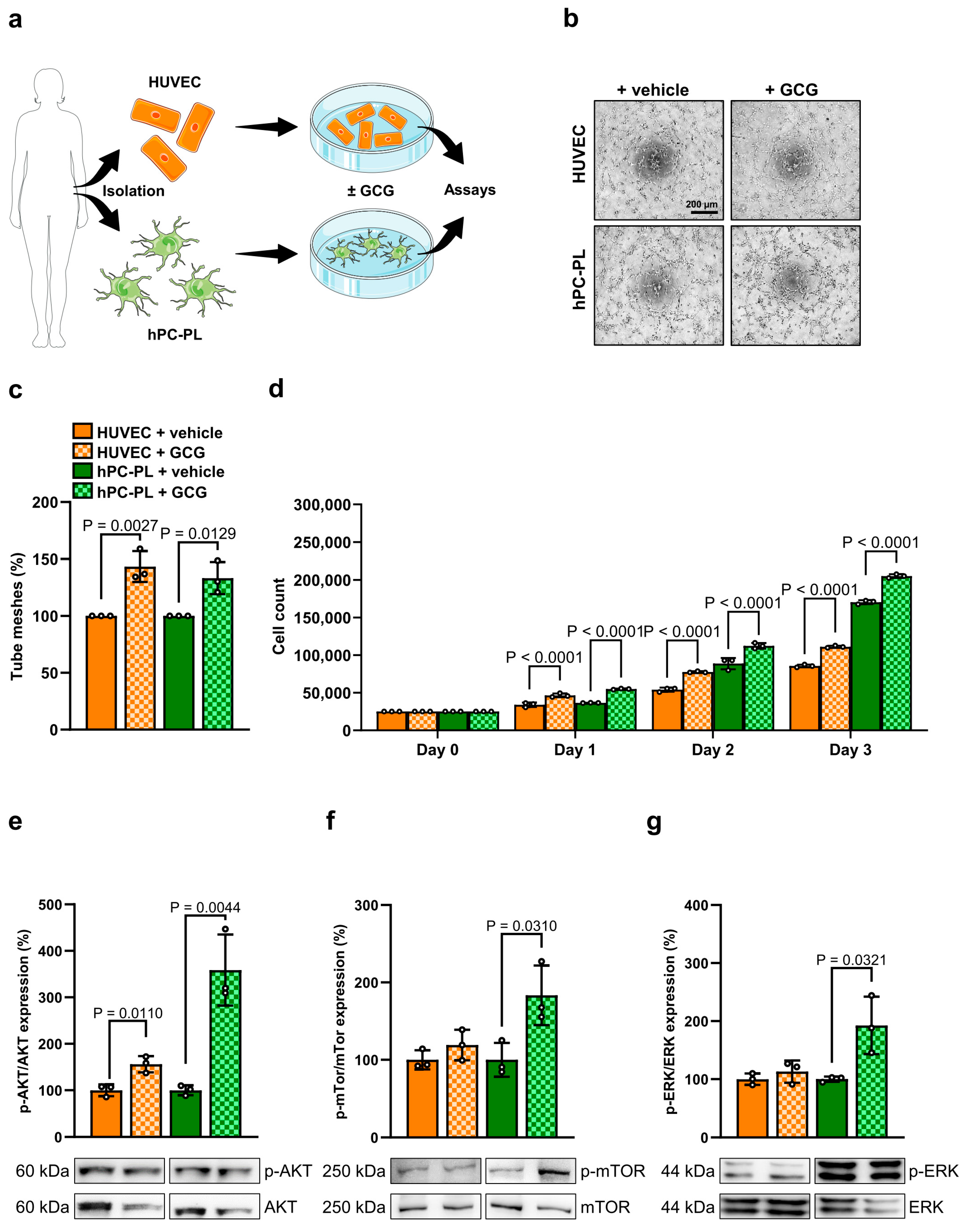
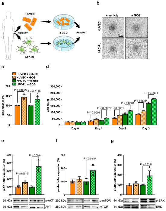
3.3. GCG Promotes Angiogenesis of Blood Vessels of Female Origin
4. Discussion
5. Conclusions
Supplementary Materials
Author Contributions
Funding
Institutional Review Board Statement
Informed Consent Statement
Data Availability Statement
Acknowledgments
Conflicts of Interest
References
- Kobayashi, N. The current status of islet transplantation and its perspectives. Rev. Diabet. Stud. RDS 2008, 5, 136–143. [Google Scholar] [CrossRef]
- Nyqvist, D.; Speier, S.; Rodriguez-Diaz, R.; Molano, R.D.; Lipovsek, S.; Rupnik, M.; Dicker, A.; Ilegems, E.; Zahr-Akrawi, E.; Molina, J.; et al. Donor islet endothelial cells in pancreatic islet revascularization. Diabetes 2011, 60, 2571–2577. [Google Scholar] [CrossRef]
- Brissova, M.; Fowler, M.; Wiebe, P.; Shostak, A.; Shiota, M.; Radhika, A.; Lin, P.C.; Gannon, M.; Powers, A.C. Intraislet endothelial cells contribute to revascularization of transplanted pancreatic islets. Diabetes 2004, 53, 1318–1325. [Google Scholar] [CrossRef]
- Emamaullee, J.A.; Shapiro, A.M.J. Factors Influencing the Loss of beta-Cell Mass in Islet Transplantation. Cell Transplant. 2007, 16, 1–8. [Google Scholar] [CrossRef]
- Kim, G.; Lee, H.S.; Oh, B.J.; Kwon, Y.; Kim, H.; Ha, S.; Jin, S.M.; Kim, J.H. Protective effect of a novel clinical-grade small molecule necrosis inhibitor against oxidative stress and inflammation during islet transplantation. Am. J. Transplant. Off. J. Am. Soc. Transplant. Am. Soc. Transplant. Surg. 2020, 21, 1440–1452. [Google Scholar] [CrossRef]
- Paredes-Juarez, G.A.; Sahasrabudhe, N.M.; Tjoelker, R.S.; de Haan, B.J.; Engelse, M.A.; de Koning, E.J.P.; Faas, M.M.; de Vos, P. DAMP production by human islets under low oxygen and nutrients in the presence or absence of an immunoisolating-capsule and necrostatin-1. Sci. Rep. 2015, 5, 14623. [Google Scholar] [CrossRef]
- Chung, H.; Hong, S.J.; Choi, S.W.; Koo, J.Y.; Kim, M.; Kim, H.J.; Park, S.B.; Park, C.G. High mobility group box 1 secretion blockade results in the reduction of early pancreatic islet graft loss. Biochem. Biophys. Res. Commun. 2019, 514, 1081–1086. [Google Scholar] [CrossRef]
- Kautzky-Willer, A.; Harreiter, J.; Pacini, G. Sex and Gender Differences in Risk, Pathophysiology and Complications of Type 2 Diabetes Mellitus. Endocr. Rev. 2016, 37, 278–316. [Google Scholar] [CrossRef] [PubMed]
- Kilic, G.; Alvarez-Mercado, A.I.; Zarrouki, B.; Opland, D.; Liew, C.W.; Alonso, L.C.; Myers, M.G., Jr.; Jonas, J.C.; Poitout, V.; Kulkarni, R.N.; et al. The islet estrogen receptor-alpha is induced by hyperglycemia and protects against oxidative stress-induced insulin-deficient diabetes. PLoS ONE 2014, 9, e87941. [Google Scholar] [CrossRef] [PubMed]
- Le May, C.; Chu, K.; Hu, M.; Ortega, C.S.; Simpson, E.R.; Korach, K.S.; Tsai, M.J.; Mauvais-Jarvis, F. Estrogens protect pancreatic beta-cells from apoptosis and prevent insulin-deficient diabetes mellitus in mice. Proc. Natl. Acad. Sci. USA 2006, 103, 9232–9237. [Google Scholar] [CrossRef] [PubMed]
- Sharma, G.; Prossnitz, E.R. Mechanisms of estradiol-induced insulin secretion by the G protein-coupled estrogen receptor GPR30/GPER in pancreatic beta-cells. Endocrinology 2011, 152, 3030–3039. [Google Scholar] [CrossRef]
- Ma, W.; Chen, X.; Cerne, R.; Syed, S.K.; Ficorilli, J.V.; Cabrera, O.; Obukhov, A.G.; Efanov, A.M. Catechol estrogens stimulate insulin secretion in pancreatic beta-cells via activation of the transient receptor potential A1 (TRPA1) channel. J. Biol. Chem. 2019, 294, 2935–2946. [Google Scholar] [CrossRef]
- Handgraaf, S.; Dusaulcy, R.; Visentin, F.; Philippe, J.; Gosmain, Y. 17-beta Estradiol regulates proglucagon-derived peptide secretion in mouse and human alpha- and L cells. JCI Insight 2018, 3, e98569. [Google Scholar] [CrossRef]
- Bian, C.; Bai, B.; Gao, Q.; Li, S.; Zhao, Y. 17beta-Estradiol Regulates Glucose Metabolism and Insulin Secretion in Rat Islet beta Cells Through GPER and Akt/mTOR/GLUT2 Pathway. Front. Endocrinol. 2019, 10, 531. [Google Scholar] [CrossRef] [PubMed]
- Trenti, A.; Tedesco, S.; Boscaro, C.; Trevisi, L.; Bolego, C.; Cignarella, A. Estrogen, Angiogenesis, Immunity and Cell Metabolism: Solving the Puzzle. Int. J. Mol. Sci. 2018, 19, 859. [Google Scholar] [CrossRef]
- Losordo, D.W.; Isner, J.M. Estrogen and angiogenesis: A review. Arterioscler. Thromb. Vasc. Biol. 2001, 21, 6–12. [Google Scholar] [CrossRef]
- Liu, S.; Kilic, G.; Meyers, M.S.; Navarro, G.; Wang, Y.; Oberholzer, J.; Mauvais-Jarvis, F. Oestrogens improve human pancreatic islet transplantation in a mouse model of insulin deficient diabetes. Diabetologia 2013, 56, 370–381. [Google Scholar] [CrossRef]
- Cuesta-Gomez, N.; Castro, C.; Rosko, M.; Seeberger, K.; Korbutt, G.S. Sex Differences in Maturation and Function of Neonatal Porcine Islets Upon Transplantation in Mice. Xenotransplantation 2025, 32, e70039. [Google Scholar] [CrossRef]
- Lemos, J.R.N.; Baidal, D.A.; Poggioli, R.; Fuenmayor, V.; Chavez, C.; Alvarez, A.; Linetsky, E.; Mauvais-Jarvis, F.; Ricordi, C.; Alejandro, R. Prolonged Islet Allograft Function is Associated With Female Sex in Patients After Islet Transplantation. J. Clin. Endocrinol. Metab. 2022, 107, e973–e979. [Google Scholar] [CrossRef]
- Saber, N.; Bruin, J.E.; O’Dwyer, S.; Schuster, H.; Rezania, A.; Kieffer, T.J. Sex Differences in Maturation of Human Embryonic Stem Cell-Derived beta Cells in Mice. Endocrinology 2018, 159, 1827–1841. [Google Scholar] [CrossRef]
- Marchese, E.; Rodeghier, C.; Monson, R.S.; McCracken, B.; Shi, T.; Schrock, W.; Martellotto, J.; Oberholzer, J.; Danielson, K.K. Enumerating beta-Cells in Whole Human Islets: Sex Differences and Associations with Clinical Outcomes After Islet Transplantation. Diabetes Care 2015, 38, e176–e177. [Google Scholar] [CrossRef]
- Leibiger, B.; Moede, T.; Muhandiramlage, T.P.; Kaiser, D.; Vaca Sanchez, P.; Leibiger, I.B.; Berggren, P.O. Glucagon regulates its own synthesis by autocrine signaling. Proc. Natl. Acad. Sci. USA 2012, 109, 20925–20930. [Google Scholar] [CrossRef] [PubMed]
- Li, D.S.; Yuan, Y.H.; Tu, H.J.; Liang, Q.L.; Dai, L.J. A protocol for islet isolation from mouse pancreas. Nat. Protoc. 2009, 4, 1649–1652. [Google Scholar] [CrossRef]
- Nalbach, L.; Roma, L.P.; Schmitt, B.M.; Becker, V.; Korbel, C.; Wrublewsky, S.; Pack, M.; Spater, T.; Metzger, W.; Menger, M.M.; et al. Improvement of islet transplantation by the fusion of islet cells with functional blood vessels. EMBO Mol. Med. 2021, 13, e12616. [Google Scholar] [CrossRef]
- Nalbach, L.; Muller, D.; Wrublewsky, S.; Metzger, W.; Menger, M.D.; Laschke, M.W.; Ampofo, E. Microvascular fragment spheroids: Three-dimensional vascularization units for tissue engineering and regeneration. J. Tissue Eng. 2021, 12, 20417314211035593. [Google Scholar] [CrossRef]
- Heiss, M.; Hellstrom, M.; Kalen, M.; May, T.; Weber, H.; Hecker, M.; Augustin, H.G.; Korff, T. Endothelial cell spheroids as a versatile tool to study angiogenesis in vitro. FASEB J. 2015, 29, 3076–3084. [Google Scholar] [CrossRef] [PubMed]
- Reinert, R.B.; Brissova, M.; Shostak, A.; Pan, F.C.; Poffenberger, G.; Cai, Q.; Hundemer, G.L.; Kantz, J.; Thompson, C.S.; Dai, C.; et al. Vascular endothelial growth factor-a and islet vascularization are necessary in developing, but not adult, pancreatic islets. Diabetes 2013, 62, 4154–4164. [Google Scholar] [CrossRef]
- Brownrigg, G.P.; Xia, Y.H.; Chu, C.M.J.; Wang, S.; Chao, C.; Zhang, J.A.; Skovso, S.; Panzhinskiy, E.; Hu, X.; Johnson, J.D.; et al. Sex differences in islet stress responses support female beta cell resilience. Mol. Metab. 2023, 69, 101678. [Google Scholar] [CrossRef] [PubMed]
- Gannon, M.; Kulkarni, R.N.; Tse, H.M.; Mauvais-Jarvis, F. Sex differences underlying pancreatic islet biology and its dysfunction. Mol. Metab. 2018, 15, 82–91. [Google Scholar] [CrossRef]
- Hall, E.; Volkov, P.; Dayeh, T.; Esguerra, J.L.; Salo, S.; Eliasson, L.; Ronn, T.; Bacos, K.; Ling, C. Sex differences in the genome-wide DNA methylation pattern and impact on gene expression, microRNA levels and insulin secretion in human pancreatic islets. Genome Biol. 2014, 15, 522. [Google Scholar] [CrossRef]
- Anderson, M.S.; Bluestone, J.A. The NOD mouse: A model of immune dysregulation. Annu. Rev. Immunol. 2005, 23, 447–485. [Google Scholar] [CrossRef]
- Bach, J.F. The effect of infections on susceptibility to autoimmune and allergic diseases. N. Engl. J. Med. 2002, 347, 911–920. [Google Scholar] [CrossRef]
- Fitzpatrick, F.; Lepault, F.; Homo-Delarche, F.; Bach, J.F.; Dardenne, M. Influence of castration, alone or combined with thymectomy, on the development of diabetes in the nonobese diabetic mouse. Endocrinology 1991, 129, 1382–1390. [Google Scholar] [CrossRef]
- Wrublewsky, S.; Speer, T.; Nalbach, L.; Boewe, A.S.; Pack, M.; Alansary, D.; Roma, L.P.; Hoffmann, M.D.A.; Schmitt, B.M.; Weinzierl, A.; et al. Targeting Pancreatic Islet NLRP3 Improves Islet Graft Revascularization. Diabetes 2022, 71, 1706–1720. [Google Scholar] [CrossRef]
- Ghasemi, A.; Jeddi, S. Streptozotocin as a tool for induction of rat models of diabetes: A practical guide. EXCLI J. 2023, 22, 274–294. [Google Scholar] [CrossRef]
- Nalbach, L.; Schmitt, B.M.; Becker, V.; Scheller, A.; Laschke, M.W.; Menger, M.D.; Ampofo, E. Nerve/glial antigen 2 is crucially involved in the revascularization of freely transplanted pancreatic islets. Cell Tissue Res. 2019, 378, 195–205. [Google Scholar] [CrossRef]
- Frueh, F.S.; Später, T.; Lindenblatt, N.; Calcagni, M.; Giovanoli, P.; Scheuer, C.; Menger, M.D.; Laschke, M.W. Adipose Tissue-Derived Microvascular Fragments Improve Vascularization, Lymphangiogenesis, and Integration of Dermal Skin Substitutes. J. Investig. Dermatol. 2017, 137, 217–227. [Google Scholar] [CrossRef]
- Laschke, M.W.; Menger, M.D. The dorsal skinfold chamber: A versatile tool for preclinical research in tissue engineering and regenerative medicine. Eur. Cell Mater. 2016, 32, 202–215. [Google Scholar] [CrossRef]
- Lyon, J.; Manning Fox, J.E.; Spigelman, A.F.; Kim, R.; Smith, N.; O’Gorman, D.; Kin, T.; Shapiro, A.M.; Rajotte, R.V.; MacDonald, P.E. Research-Focused Isolation of Human Islets From Donors With and Without Diabetes at the Alberta Diabetes Institute IsletCore. Endocrinology 2016, 157, 560–569. [Google Scholar] [CrossRef]
- Kong, Y.; Sharma, R.B.; Ly, S.; Stamateris, R.E.; Jesdale, W.M.; Alonso, L.C. CDKN2A/B T2D Genome-Wide Association Study Risk SNPs Impact Locus Gene Expression and Proliferation in Human Islets. Diabetes 2018, 67, 872–884. [Google Scholar] [CrossRef]
- Henquin, J.C. Influence of organ donor attributes and preparation characteristics on the dynamics of insulin secretion in isolated human islets. Physiol. Rep. 2018, 6, e13646. [Google Scholar] [CrossRef]
- Aslam, M.; Idrees, H.; Ferdinandy, P.; Helyes, Z.; Hamm, C.; Schulz, R. Somatostatin Primes Endothelial Cells for Agonist-Induced Hyperpermeability and Angiogenesis In Vitro. Int. J. Mol. Sci. 2022, 23, 3098. [Google Scholar] [CrossRef] [PubMed]
- Karlsson, S.; Scheurink, A.J.; Ahren, B. Gender difference in the glucagon response to glucopenic stress in mice. Am. J. Physiol. Regul. Integr. Comp. Physiol. 2002, 282, R281–R288. [Google Scholar] [CrossRef] [PubMed]
- Horie, I.; Abiru, N.; Eto, M.; Sako, A.; Akeshima, J.; Nakao, T.; Nakashima, Y.; Niri, T.; Ito, A.; Nozaki, A.; et al. Sex differences in insulin and glucagon responses for glucose homeostasis in young healthy Japanese adults. J. Diabetes Investig. 2018, 9, 1283–1287. [Google Scholar] [CrossRef]
- Wang, Y.; Zhu, Y.D.; Gui, Q.; Wang, X.D.; Zhu, Y.X. Glucagon-induced angiogenesis and tumor growth through the HIF-1-VEGF-dependent pathway in hyperglycemic nude mice. Genet. Mol. Res. 2014, 13, 7173–7183. [Google Scholar] [CrossRef]
- Runge, S.; Wulff, B.S.; Madsen, K.; Brauner-Osborne, H.; Knudsen, L.B. Different domains of the glucagon and glucagon-like peptide-1 receptors provide the critical determinants of ligand selectivity. Br. J. Pharmacol. 2003, 138, 787–794. [Google Scholar] [CrossRef]
- Chepurny, O.G.; Matsoukas, M.T.; Liapakis, G.; Leech, C.A.; Milliken, B.T.; Doyle, R.P.; Holz, G.G. Nonconventional glucagon and GLP-1 receptor agonist and antagonist interplay at the GLP-1 receptor revealed in high-throughput FRET assays for cAMP. J. Biol. Chem. 2019, 294, 3514–3531. [Google Scholar] [CrossRef]
- Knudsen, L.B.; Kiel, D.; Teng, M.; Behrens, C.; Bhumralkar, D.; Kodra, J.T.; Holst, J.J.; Jeppesen, C.B.; Johnson, M.D.; de Jong, J.C.; et al. Small-molecule agonists for the glucagon-like peptide 1 receptor. Proc. Natl. Acad. Sci. USA 2007, 104, 937–942. [Google Scholar] [CrossRef] [PubMed]
- Staels, W.; Verdonck, Y.; Heremans, Y.; Leuckx, G.; De Groef, S.; Heirman, C.; de Koning, E.; Gysemans, C.; Thielemans, K.; Baeyens, L.; et al. Vegf-A mRNA transfection as a novel approach to improve mouse and human islet graft revascularisation. Diabetologia 2018, 61, 1804–1810. [Google Scholar] [CrossRef] [PubMed]
- Sigrist, S.; Mechine-Neuville, A.; Mandes, K.; Calenda, V.; Braun, S.; Legeay, G.; Bellocq, J.P.; Pinget, M.; Kessler, L. Influence of VEGF on the viability of encapsulated pancreatic rat islets after transplantation in diabetic mice. Cell Transplant. 2003, 12, 627–635. [Google Scholar] [CrossRef]
- Gamble, A.; Pepper, A.R.; Bruni, A.; Shapiro, A.M.J. The journey of islet cell transplantation and future development. Islets 2018, 10, 80–94. [Google Scholar] [CrossRef] [PubMed]
- Forbes, S.; Flatt, A.J.; Bennett, D.; Crookston, R.; Pimkova, M.; Birtles, L.; Pernet, A.; Wood, R.C.; Burling, K.; Barker, P.; et al. The impact of islet mass, number of transplants, and time between transplants on graft function in a national islet transplant program. Am. J. Transplant. Off. J. Am. Soc. Transplant. Am. Soc. Transplant. Surg. 2022, 22, 154–164. [Google Scholar] [CrossRef]
- Ponte, G.M.; Pileggi, A.; Messinger, S.; Alejandro, A.; Ichii, H.; Baidal, D.A.; Khan, A.; Ricordi, C.; Goss, J.A.; Alejandro, R. Toward maximizing the success rates of human islet isolation: Influence of donor and isolation factors. Cell Transplant. 2007, 16, 595–607. [Google Scholar] [CrossRef] [PubMed]






Disclaimer/Publisher’s Note: The statements, opinions and data contained in all publications are solely those of the individual author(s) and contributor(s) and not of MDPI and/or the editor(s). MDPI and/or the editor(s) disclaim responsibility for any injury to people or property resulting from any ideas, methods, instructions or products referred to in the content. |
© 2025 by the authors. Licensee MDPI, Basel, Switzerland. This article is an open access article distributed under the terms and conditions of the Creative Commons Attribution (CC BY) license (https://creativecommons.org/licenses/by/4.0/).
Share and Cite
Wrublewsky, S.; Widmann, A.V.; Bickelmann, C.; Rafacho, A.; Roma, L.P.; Laschke, M.W.; Ampofo, E. Sex-Specific Differences in the Revascularization of Grafted Pancreatic Islets. Cells 2025, 14, 1344. https://doi.org/10.3390/cells14171344
Wrublewsky S, Widmann AV, Bickelmann C, Rafacho A, Roma LP, Laschke MW, Ampofo E. Sex-Specific Differences in the Revascularization of Grafted Pancreatic Islets. Cells. 2025; 14(17):1344. https://doi.org/10.3390/cells14171344
Chicago/Turabian StyleWrublewsky, Selina, Annika Valerie Widmann, Caroline Bickelmann, Alex Rafacho, Leticia Prates Roma, Matthias W. Laschke, and Emmanuel Ampofo. 2025. "Sex-Specific Differences in the Revascularization of Grafted Pancreatic Islets" Cells 14, no. 17: 1344. https://doi.org/10.3390/cells14171344
APA StyleWrublewsky, S., Widmann, A. V., Bickelmann, C., Rafacho, A., Roma, L. P., Laschke, M. W., & Ampofo, E. (2025). Sex-Specific Differences in the Revascularization of Grafted Pancreatic Islets. Cells, 14(17), 1344. https://doi.org/10.3390/cells14171344

