Extracellular Vesicle-Mediated miR-155 from Visceral Adipocytes Induces Skeletal Muscle Dysplasia in Obesity
Abstract
1. Introduction
2. Materials and Methods
2.1. Experimental Animals
2.2. Oral Glucose Tolerance Test (OGTT) and Insulin Tolerance Test (ITT)
2.3. Body Composition Measurement and Tissue Collection
2.4. Histological Analysis
2.5. Western Blot
2.6. Enzyme-Linked Immunosorbent Assay (ELISA)
2.7. Cell Culture
2.8. Isolation of Single Cells from Skeletal Muscles
2.9. Flow Cytometry
2.10. Plasma Extracellular Vesicle Isolation
2.11. Isolation, Culture, and Exosome Collection of Visceral Adipocytes
2.12. Ev Characterization
2.13. EV Labeling and Tracking
2.14. Cell Transfection
2.15. Co-Culture of HFD Visceral Adipocyte Cells with Myoblasts
2.16. HFD VAD-evs/RAW264.7 Cells/C2C12 Cells Co-Culture System
2.17. EDU Proliferation Assay
2.18. CCK-8 Assay
2.19. RNA Isolation and qRT-PCR
2.20. Forelimb Grip Strength Measurement
2.21. Loading of miRNA into EVs
2.22. Statistical Analysis
3. Results
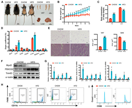
3.1. Skeletal Muscle Dysplasia in Obesity
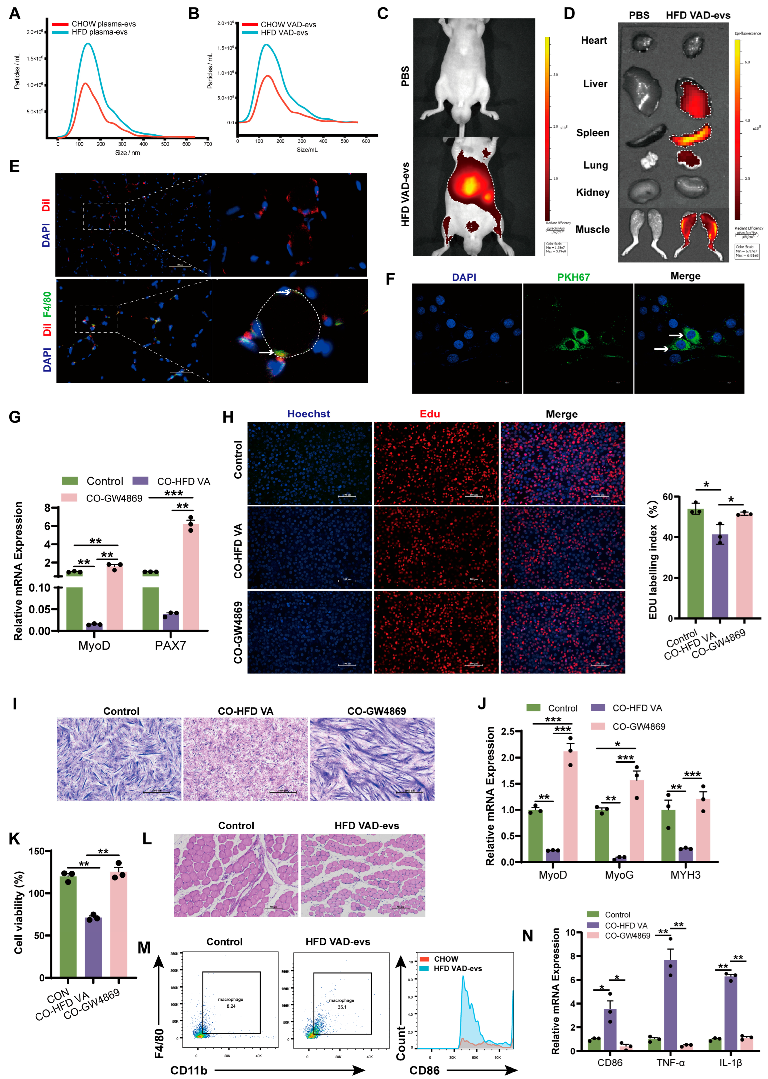
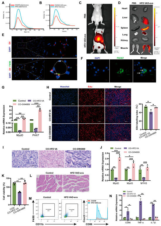
3.2. HFD VAD-evs Accumulate in the Skeletal Muscle and Suppress Myogenesis
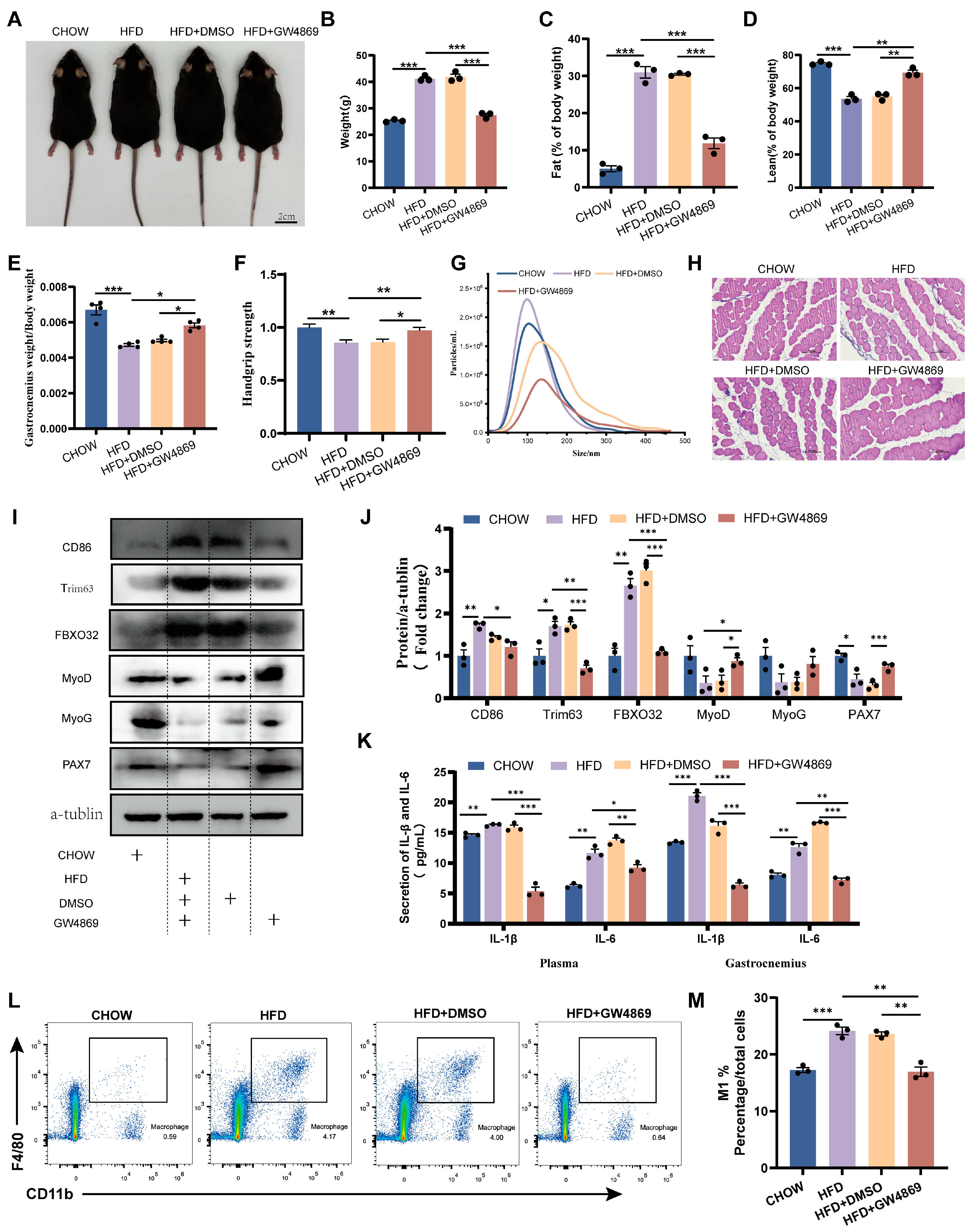
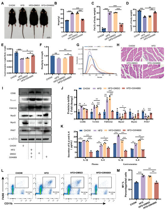
3.3. Inhibition of Exosome Secretion Ameliorates Obesity-Induced Skeletal Muscle Dysplasia
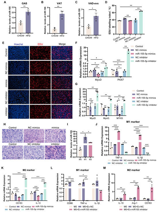
3.4. miR-155 Suppresses the Development of Myoblast
3.5. miR-155-Depleted EVs Attenuate Pro-Inflammatory Macrophage Polarization
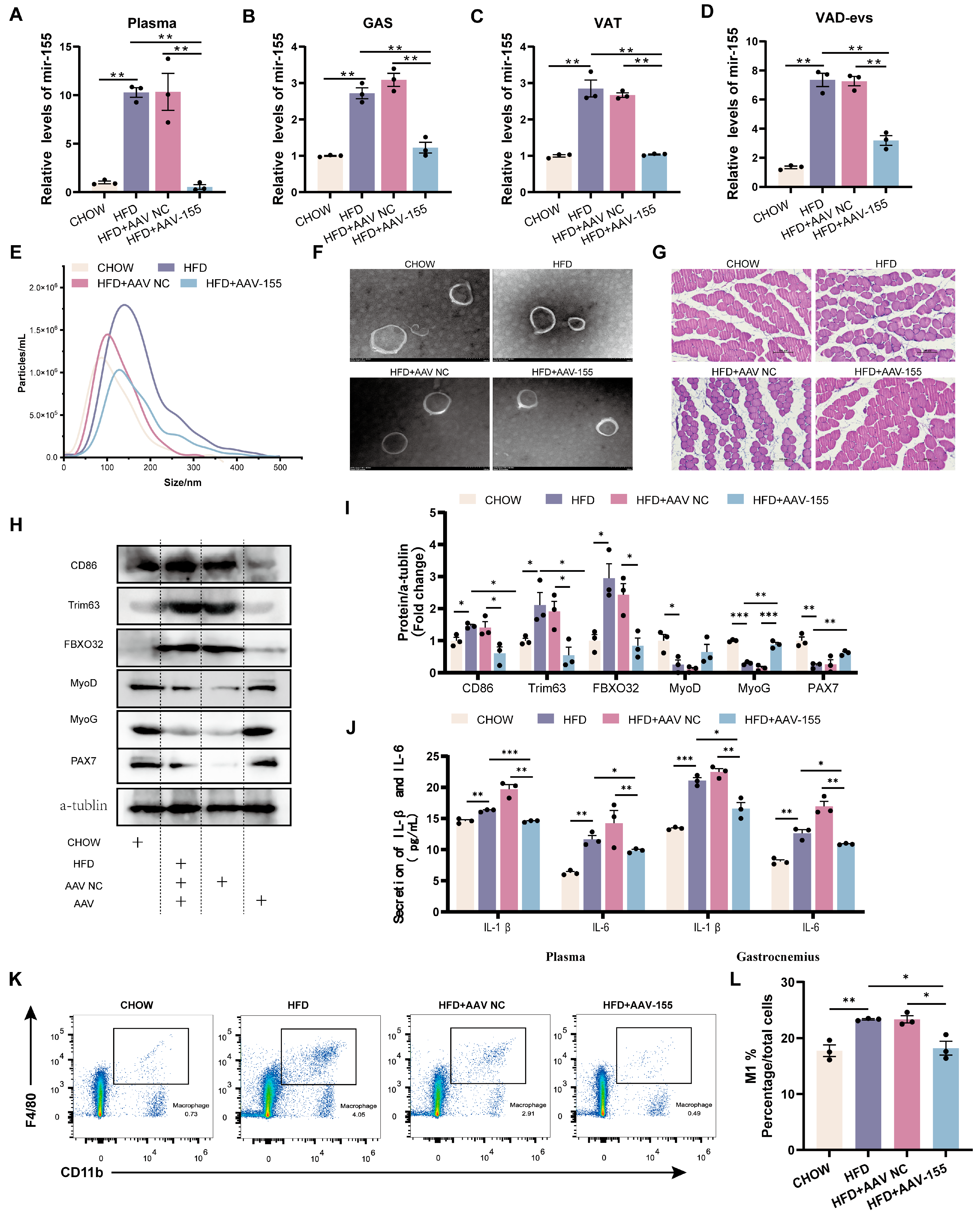
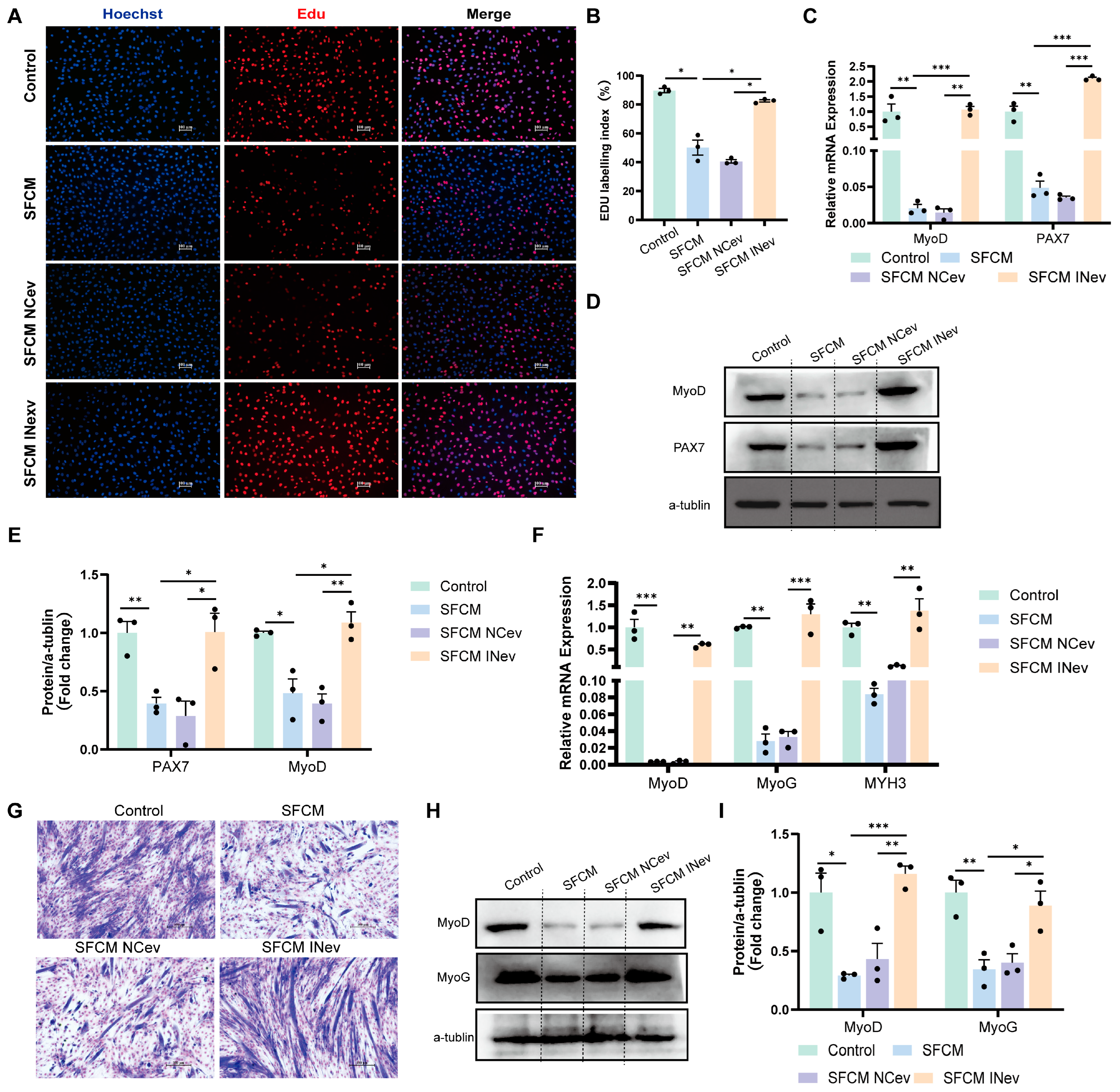
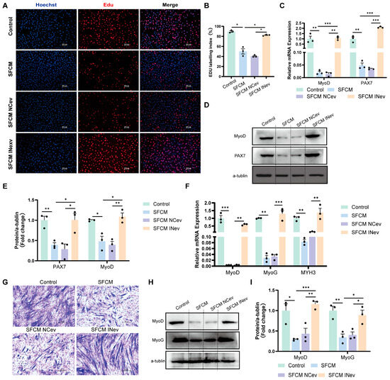
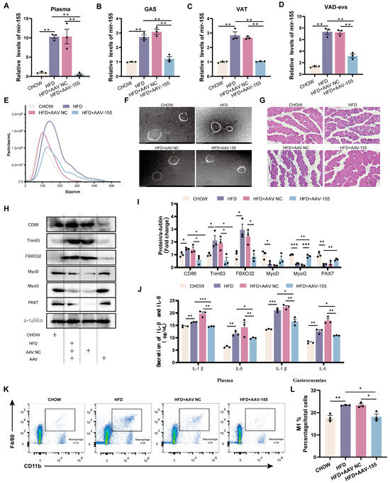
3.6. miR-155 Inhibition Restores Skeletal Muscle Development and Reduces Inflammation in Obese Mice
3.7. HFD VAD-evs Impair Myogenesis via Macrophage-Dependent Mechanisms
4. Discussion
Supplementary Materials
Author Contributions
Funding
Data Availability Statement
Conflicts of Interest
Abbreviations
| CHOW | CHOW diet |
| HFD | High-fat diet |
| VAT | Visceral adipose tissue |
| VA | Visceral adipocyte |
| BAT | Brown adipose tissue |
| PAT | Perivascular adipose tissue |
| SAT | Subcutaneous adipose tissue |
| GAS | Gastrocnemius |
| OGTT | Oral glucose tolerance test (OGTT) |
| ITT | Insulin tolerance test |
| NTA | Nanoparticle tracking analysis |
| TEM | Transmission electron microscopy |
| HFD VA | High-fat diet visceral adipocyte |
| HFD VAD-ev | High-fat diet visceral adipocyte -derived extracellular vesicle |
| CO-HFD VA | C2C12 cells were seeded in the lower chamber of Transwell plates, while HFD VA cells were plated in the upper chamber |
| CO-GW4869 | C2C12 cells were seeded in the lower chamber of Transwell plates, while HFD VA cells were plated in the upper chamber with GW4869 |
| HFD+DMSO | HFD mice were intraperitoneally injected with DMSO |
| HFD+GW4869 | HFD mice were intraperitoneally injected with GW4869 |
| F4/80 | Mouse egf-like module-containing mucin-like hormone receptor-like 1 |
| CD11b | Cyclin-dependent kinase 11b |
| CD86 | T-lymphocyte activation antigen CD86 |
| CD206 | Macrophage mannose receptor 1 |
| MyoD | Myoblast determination protein |
| PAX7 | Paired box protein PAX-7 |
| MyoG | Myogenic |
| MYH3 | Myosin heavy chain 3 |
| FBXO32 | Recombinant f-box protein 32 |
| Trim63 | Tripartite motif-containing protein 63 |
| CCL2 | C C motif ligand 2 |
| IL-6 | Interleukin 6 |
| IL-1β | Interleukin 1β |
| iNOS | Nstitute nacional de obras sanitarias |
| TNFa | Tumor necrosis factor-a |
| M0+Ev-NC | RAW264.7 cells treated for 24 h with HFD VAD-evs loaded with the miR-155 inhibitor negative control. |
| M0+Ev-miR155 inhibitor | RAW264.7 cells treated for 24 h with HFD VAD-evs loaded with miR-155 inhibitor. |
| AAV-NC | AAV vector treatment was used as the negative control |
| HFD+AAV NC | AAV NC was injected intraperitoneally on the first day and via the tail vein on the third day, respectively (100 μL/day, start at 9 weeks of age). |
| HFD+AAV-155 | AAV-155 was injected intraperitoneally on the first day and via the tail vein on the third day, respectively (100 μL/day, start at 9 weeks of age). |
| SFCM | SFCM was harvested from RAW264.7 cells treated for 24 h with HFD VAD-evs |
| SFCM NCev | SFCM was harvested from RAW264.7 cells treated for 24 h with HFD VAD-evs loaded with the miR-155 inhibitor negative control. |
| SFCM INev | SFCM was harvested from RAW264.7 cells treated for 24 h with HFD VAD-evs loaded with miR-155 inhibitor. |
References
- GBD 2021 Adult BMI Collaborators. Global, Regional, and National Prevalence of Adult Overweight and Obesity, 1990–2021, with Forecasts to 2050: A Forecasting Study for the Global Burden of Disease Study 2021. Lancet 2025, 405, 813–838. [Google Scholar] [CrossRef] [PubMed]
- Toma, T.; Miyakawa, N.; Arakaki, Y.; Watanabe, T.; Nakahara, R.; Ali, T.F.S.; Biswas, T.; Todaka, M.; Kondo, T.; Fujita, M.; et al. An Antifibrotic Compound That Ameliorates Hyperglycaemia and Fat Accumulation in Cell and HFD Mouse Models. Diabetologia 2024, 67, 2568–2584. [Google Scholar] [CrossRef]
- Ou, X.; Chen, J.; Li, B.; Yang, Y.; Liu, X.; Xu, Z.; Xiang, X.; Wang, Q. Multiomics Reveals the Ameliorating Effect and Underlying Mechanism of Aqueous Extracts of Polygonatum Sibiricum Rhizome on Obesity and Liver Fat Accumulation in High-Fat Diet-Fed Mice. Phytomedicine 2024, 132, 155843. [Google Scholar] [CrossRef]
- Arkan, M.C.; Hevener, A.L.; Greten, F.R.; Maeda, S.; Li, Z.-W.; Long, J.M.; Wynshaw-Boris, A.; Poli, G.; Olefsky, J.; Karin, M. IKK-β Links Inflammation to Obesity-Induced Insulin Resistance. Nat. Med. 2005, 11, 191–198. [Google Scholar] [CrossRef]
- McNelis, J.C.; Olefsky, J.M. Macrophages, Immunity, and Metabolic Disease. Immunity 2014, 41, 36–48. [Google Scholar] [CrossRef]
- Silveira, E.A.; Souza, J.D.D.; Santos, A.S.E.A.D.C.; Canheta, A.B.D.S.; Pagotto, V.; Noll, M. What Are the Factors Associated with Sarcopenia-Related Variables in Adult Women with Severe Obesity? Arch. Public Health 2020, 78, 71. [Google Scholar] [CrossRef]
- Misra, D.; Fielding, R.A.; Felson, D.T.; Niu, J.; Brown, C.; Nevitt, M.; Lewis, C.E.; Torner, J.; Neogi, T.; The MOST Study. Risk of Knee Osteoarthritis With Obesity, Sarcopenic Obesity, and Sarcopenia. Arthritis Rheumatol. 2019, 71, 232–237. [Google Scholar] [CrossRef]
- Jung, H.; Kang, A.; Kang, S.; Park, Y.-K.; Song, M. The Root Extract of Pueraria Lobata and Its Main Compound, Puerarin, Prevent Obesity by Increasing the Energy Metabolism in Skeletal Muscle. Nutrients 2017, 9, 33. [Google Scholar] [CrossRef] [PubMed]
- Zhou, Y.; Su, X.; Tan, H.; Xiao, J. Association between Metabolic Score for Visceral Fat Index and BMI-Adjusted Skeletal Muscle Mass Index in American Adults. Lipids Health Dis. 2025, 24, 29. [Google Scholar] [CrossRef]
- Scherer, P.E. Adipose Tissue: From Lipid Storage Compartment to Endocrine Organ. Diabetes 2006, 55, 1537–1545. [Google Scholar] [CrossRef] [PubMed]
- Gilani, A.; Stoll, L.; Homan, E.A.; Lo, J.C. Adipose Signals Regulating Distal Organ Health and Disease. Diabetes 2024, 73, 169–177. [Google Scholar] [CrossRef]
- Tilg, H.; Ianiro, G.; Gasbarrini, A.; Adolph, T.E. Adipokines: Masterminds of Metabolic Inflammation. Nat. Rev. Immunol. 2024, 25, 250–265. [Google Scholar] [CrossRef] [PubMed]
- Kallies, A.; Vasanthakumar, A. Transcriptional and Hormonal Control of Adipose Treg Heterogeneity and Function. Immunol. Rev. 2024, 324, 42–51. [Google Scholar] [CrossRef] [PubMed]
- Zhang, X.; Xu, A.; Chung, S.K.; Cresser, J.H.B.; Sweeney, G.; Wong, R.L.C.; Lin, A.; Lam, K.S.L. Selective Inactivation of C-Jun NH2-Terminal Kinase in Adipose Tissue Protects against Diet-Induced Obesity and Improves Insulin Sensitivity in Both Liver and Skeletal Muscle in Mice. Diabetes 2011, 60, 486–495. [Google Scholar] [CrossRef]
- Murray, P.J. The Primary Mechanism of the IL-10-Regulated Antiinflammatory Response Is to Selectively Inhibit Transcription. Proc. Natl. Acad. Sci. USA 2005, 102, 8686–8691. [Google Scholar] [CrossRef] [PubMed]
- Greenhill, C. Exosomal microRNAs as Novel Adipokines. Nat. Rev. Genet. 2017, 18, 212. [Google Scholar] [CrossRef]
- Kulaj, K.; Harger, A.; Bauer, M.; Caliskan, Ö.S.; Gupta, T.K.; Chiang, D.M.; Milbank, E.; Reber, J.; Karlas, A.; Kotzbeck, P.; et al. Adipocyte-Derived Extracellular Vesicles Increase Insulin Secretion through Transport of Insulinotropic Protein Cargo. Nat. Commun. 2023, 14, 709. [Google Scholar] [CrossRef]
- Tang, A.; Shu, Q.; Jia, S.; Lai, Z.; Tian, J. Adipose Mesenchymal Stem Cell-Derived Exosomes as Nanocarriers for Treating Musculoskeletal Disorders. Int. J. Nanomed. 2024, 19, 13547–13562. [Google Scholar] [CrossRef]
- Guo, S.-C.; Tao, S.-C.; Yin, W.-J.; Qi, X.; Yuan, T.; Zhang, C.-Q. Exosomes Derived from Platelet-Rich Plasma Promote the Re-Epithelization of Chronic Cutaneous Wounds via Activation of YAP in a Diabetic Rat Model. Theranostics 2017, 7, 81–96. [Google Scholar] [CrossRef]
- Thomou, T.; Mori, M.A.; Dreyfuss, J.M.; Konishi, M.; Sakaguchi, M.; Wolfrum, C.; Rao, T.N.; Winnay, J.N.; Garcia-Martin, R.; Grinspoon, S.K.; et al. Adipose-Derived Circulating miRNAs Regulate Gene Expression in Other Tissues. Nature 2017, 542, 450–455. [Google Scholar] [CrossRef]
- Gu, X.; Wang, L.; Liu, S.; Shan, T. Adipose Tissue Adipokines and Lipokines: Functions and Regulatory Mechanism in Skeletal Muscle Development and Homeostasis. Metabolism 2023, 139, 155379. [Google Scholar] [CrossRef] [PubMed]
- Karkeni, E.; Astier, J.; Tourniaire, F.; El Abed, M.; Romier, B.; Gouranton, E.; Wan, L.; Borel, P.; Salles, J.; Walrand, S.; et al. Obesity-Associated Inflammation Induces microRNA-155 Expression in Adipocytes and Adipose Tissue: Outcome on Adipocyte Function. J. Clin. Endocrinol. Metab. 2016, 101, 1615–1626. [Google Scholar] [CrossRef]
- Xu, M.; Li, Y.; Tang, Y.; Zhao, X.; Xie, D.; Chen, M. Increased Expression of miR-155 in Peripheral Blood and Wound Margin Tissue of Type 2 Diabetes Mellitus Patients Associated with Diabetic Foot Ulcer. Diabetes Metab. Syndr. Obes. Targets Ther. 2022, 15, 3415–3428. [Google Scholar] [CrossRef]
- Wang, X.; Sathe, A.A.; Smith, G.R.; Ruf-Zamojski, F.; Nair, V.; Lavine, K.J.; Xing, C.; Sealfon, S.C.; Zhou, L. Heterogeneous Origins and Functions of Mouse Skeletal Muscle-Resident Macrophages. Proc. Natl. Acad. Sci. USA 2020, 117, 20729–20740. [Google Scholar] [CrossRef]
- Lumeng, C.N.; Bodzin, J.L.; Saltiel, A.R. Obesity Induces a Phenotypic Switch in Adipose Tissue Macrophage Polarization. J. Clin. Investig. 2007, 117, 175–184. [Google Scholar] [CrossRef]
- Sica, A.; Mantovani, A. Macrophage Plasticity and Polarization: In Vivo Veritas. J. Clin. Investig. 2012, 122, 787–795. [Google Scholar] [CrossRef]
- Pan, Y.; Hui, X.; Hoo, R.L.C.; Ye, D.; Chan, C.Y.C.; Feng, T.; Wang, Y.; Lam, K.S.L.; Xu, A. Adipocyte-Secreted Exosomal microRNA-34a Inhibits M2 Macrophage Polarization to Promote Obesity-Induced Adipose Inflammation. J. Clin. Investig. 2019, 129, 834–849. [Google Scholar] [CrossRef] [PubMed]
- Tidball, J.G. Regulation of Muscle Growth and Regeneration by the Immune System. Nat. Rev. Immunol. 2017, 17, 165–178. [Google Scholar] [CrossRef]
- Meijer, R.I.; Bakker, W.; Alta, C.-L.A.F.; Sipkema, P.; Yudkin, J.S.; Viollet, B.; Richter, E.A.; Smulders, Y.M.; van Hinsbergh, V.W.M.; Serné, E.H.; et al. Perivascular Adipose Tissue Control of Insulin-Induced Vasoreactivity in Muscle Is Impaired in Db/Db Mice. Diabetes 2013, 62, 590–598. [Google Scholar] [CrossRef] [PubMed]
- Ying, W.; Riopel, M.; Bandyopadhyay, G.; Dong, Y.; Birmingham, A.; Seo, J.B.; Ofrecio, J.M.; Wollam, J.; Hernandez-Carretero, A.; Fu, W.; et al. Adipose Tissue Macrophage-Derived Exosomal miRNAs Can Modulate In Vivo and In Vitro Insulin Sensitivity. Cell 2017, 171, 372–384.e12. [Google Scholar] [CrossRef]
- Li, D.; Vogel, P.; Li-Harms, X.; Wang, B.; Kundu, M. ATG14 and RB1CC1 Play Essential Roles in Maintaining Muscle Homeostasis. Autophagy 2021, 17, 2576–2585. [Google Scholar] [CrossRef]
- Gharaibeh, B.; Lu, A.; Tebbets, J.; Zheng, B.; Feduska, J.; Crisan, M.; Péault, B.; Cummins, J.; Huard, J. Isolation of a Slowly Adhering Cell Fraction Containing Stem Cells from Murine Skeletal Muscle by the Preplate Technique. Nat. Protoc. 2008, 3, 1501–1509. [Google Scholar] [CrossRef]
- Rando, T.A.; Blau, H.M. Primary Mouse Myoblast Purification, Characterization, and Transplantation for Cell-Mediated Gene Therapy. J. Cell Biol. 1994, 125, 1275–1287. [Google Scholar] [CrossRef]
- Alvarez-Dominguez, J.R.; Bai, Z.; Xu, D.; Yuan, B.; Lo, K.A.; Yoon, M.J.; Lim, Y.C.; Knoll, M.; Slavov, N.; Chen, S.; et al. De Novo Reconstruction of Adipose Tissue Transcriptomes Reveals Long Non-Coding RNA Regulators of Brown Adipocyte Development. Cell Metab. 2015, 21, 764–776. [Google Scholar] [CrossRef]
- Kim, H.-J.; Cho, H.; Alexander, R.; Patterson, H.C.; Gu, M.; Lo, K.A.; Xu, D.; Goh, V.J.; Nguyen, L.N.; Chai, X.; et al. MicroRNAs Are Required for the Feature Maintenance and Differentiation of Brown Adipocytes. Diabetes 2014, 63, 4045–4056. [Google Scholar] [CrossRef]
- Xu, D.; Xu, S.; Kyaw, A.M.M.; Lim, Y.C.; Chia, S.Y.; Chee Siang, D.T.; Alvarez-Dominguez, J.R.; Chen, P.; Leow, M.K.-S.; Sun, L. RNA Binding Protein Ybx2 Regulates RNA Stability During Cold-Induced Brown Fat Activation. Diabetes 2017, 66, 2987–3000. [Google Scholar] [CrossRef] [PubMed]
- Koo, T.; Lu-Nguyen, N.B.; Malerba, A.; Kim, E.; Kim, D.; Cappellari, O.; Cho, H.-Y.; Dickson, G.; Popplewell, L.; Kim, J.-S. Functional Rescue of Dystrophin Deficiency in Mice Caused by Frameshift Mutations Using Campylobacter jejuni Cas9. Mol. Ther. J. Am. Soc. Gene Ther. 2018, 26, 1529–1538. [Google Scholar] [CrossRef] [PubMed]
- Jiang, P.; Wang, L.; Zhang, M.; Zhang, M.; Wang, C.; Zhao, R.; Guan, D. Cannabinoid Type 2 Receptor Manipulates Skeletal Muscle Regeneration Partly by Regulating Macrophage M1/M2 Polarization in IR Injury in Mice. Life Sci. 2020, 256, 117989. [Google Scholar] [CrossRef] [PubMed]
- Montilla-García, Á.; Tejada, M.Á.; Perazzoli, G.; Entrena, J.M.; Portillo-Salido, E.; Fernández-Segura, E.; Cañizares, F.J.; Cobos, E.J. Grip Strength in Mice with Joint Inflammation: A Rheumatology Function Test Sensitive to Pain and Analgesia. Neuropharmacology 2017, 125, 231–242. [Google Scholar] [CrossRef]
- Wu, H.; Ballantyne, C.M. Skeletal Muscle Inflammation and Insulin Resistance in Obesity. J. Clin. Investig. 2017, 127, 43–54. [Google Scholar] [CrossRef]
- Lin, L.-C.; Gao, A.C.; Lai, C.-H.; Hsieh, J.-T.; Lin, H. Induction of Neuroendocrine Differentiation in Castration Resistant Prostate Cancer Cells by Adipocyte Differentiation-Related Protein (ADRP) Delivered by Exosomes. Cancer Lett. 2017, 391, 74–82. [Google Scholar] [CrossRef]
- Bushati, N.; Cohen, S.M. microRNA Functions. Annu. Rev. Cell Dev. Biol. 2007, 23, 175–205. [Google Scholar] [CrossRef]
- Wu, P.; Zhou, K.; Zhang, L.; Li, P.; He, M.; Zhang, X.; Ye, H.; Zhang, Q.; Wei, Q.; Zhang, G. High-Throughput Sequencing Reveals Crucial miRNAs in Skeletal Muscle Development of Bian Chicken. Br. Poult. Sci. 2021, 62, 658–665. [Google Scholar] [CrossRef]
- O’Connell, R.M.; Kahn, D.; Gibson, W.S.J.; Round, J.L.; Scholz, R.L.; Chaudhuri, A.A.; Kahn, M.E.; Rao, D.S.; Baltimore, D. MicroRNA-155 Promotes Autoimmune Inflammation by Enhancing Inflammatory T Cell Development. Immunity 2010, 33, 607–619. [Google Scholar] [CrossRef]
- O’Neill, L.A.; Sheedy, F.J.; McCoy, C.E. MicroRNAs: The Fine-Tuners of Toll-like Receptor Signalling. Nat. Rev. Immunol. 2011, 11, 163–175. [Google Scholar] [CrossRef] [PubMed]
- Li, D.; Wang, A.; Liu, X.; Meisgen, F.; Grünler, J.; Botusan, I.R.; Narayanan, S.; Erikci, E.; Li, X.; Blomqvist, L.; et al. MicroRNA-132 Enhances Transition from Inflammation to Proliferation during Wound Healing. J. Clin. Investig. 2015, 125, 3008–3026. [Google Scholar] [CrossRef]
- Shi, C.; Liang, Y.; Yang, J.; Xia, Y.; Chen, H.; Han, H.; Yang, Y.; Wu, W.; Gao, R.; Qin, H. MicroRNA-21 Knockout Improve the Survival Rate in DSS Induced Fatal Colitis through Protecting against Inflammation and Tissue Injury. PLoS ONE 2013, 8, e66814. [Google Scholar] [CrossRef] [PubMed]
- Kwon, Y.; Kim, Y.; Eom, S.; Kim, M.; Park, D.; Kim, H.; Noh, K.; Lee, H.; Lee, Y.S.; Choe, J.; et al. MicroRNA-26a/-26b-COX-2-MIP-2 Loop Regulates Allergic Inflammation and Allergic Inflammation-Promoted Enhanced Tumorigenic and Metastatic Potential of Cancer Cells. J. Biol. Chem. 2015, 290, 14245–14266. [Google Scholar] [CrossRef] [PubMed]
- Ma, F.; Xu, S.; Liu, X.; Zhang, Q.; Xu, X.; Liu, M.; Hua, M.; Li, N.; Yao, H.; Cao, X. The microRNA miR-29 Controls Innate and Adaptive Immune Responses to Intracellular Bacterial Infection by Targeting Interferon-γ. Nat. Immunol. 2011, 12, 861–869. [Google Scholar] [CrossRef]
- Xie, W.; Li, Z.; Li, M.; Xu, N.; Zhang, Y. miR-181a and Inflammation: miRNA Homeostasis Response to Inflammatory Stimuli in Vivo. Biochem. Biophys. Res. Commun. 2013, 430, 647–652. [Google Scholar] [CrossRef]
- Li, R.; Shen, Q.; Wu, N.; He, M.; Liu, N.; Huang, J.; Lu, B.; Yao, Q.; Yang, Y.; Hu, R. MiR-145 Improves Macrophage-Mediated Inflammation through Targeting Arf6. Endocrine 2018, 60, 73–82. [Google Scholar] [CrossRef]
- Jeffries, J.; Zhou, W.; Hsu, A.Y.; Deng, Q. miRNA-223 at the Crossroads of Inflammation and Cancer. Cancer Lett. 2019, 451, 136–141. [Google Scholar] [CrossRef]
- Rivkin, M.; Simerzin, A.; Zorde-Khvalevsky, E.; Chai, C.; Yuval, J.B.; Rosenberg, N.; Harari-Steinfeld, R.; Schneider, R.; Amir, G.; Condiotti, R.; et al. Inflammation-Induced Expression and Secretion of MicroRNA 122 Leads to Reduced Blood Levels of Kidney-Derived Erythropoietin and Anemia. Gastroenterology 2016, 151, 999–1010.e3. [Google Scholar] [CrossRef]
- Wei, M.; Gao, X.; Liu, L.; Li, Z.; Wan, Z.; Dong, Y.; Chen, X.; Niu, Y.; Zhang, J.; Yang, G. Visceral Adipose Tissue Derived Exosomes Exacerbate Colitis Severity via Pro-Inflammatory MiRNAs in High Fat Diet Fed Mice. ACS Nano 2020, 14, 5099–5110. [Google Scholar] [CrossRef]
- Zheng, C.; Zhang, J.; Chen, X.; Zhang, J.; Ding, X.; You, X.; Fan, L.; Chen, C.; Zhou, Y. MicroRNA-155 Mediates Obesity-Induced Renal Inflammation and Dysfunction. Inflammation 2019, 42, 994–1003. [Google Scholar] [CrossRef] [PubMed]
- Prieto, I.; Kavanagh, M.; Jimenez-Castilla, L.; Pardines, M.; Lazaro, I.; Herrero Del Real, I.; Flores-Muñoz, M.; Egido, J.; Lopez-Franco, O.; Gomez-Guerrero, C. A Mutual Regulatory Loop between miR-155 and SOCS1 Influences Renal Inflammation and Diabetic Kidney Disease. Mol. Ther.-Nucleic Acids 2023, 34, 102041. [Google Scholar] [CrossRef]
- Rawat, R.; Cohen, T.V.; Ampong, B.; Francia, D.; Henriques-Pons, A.; Hoffman, E.P.; Nagaraju, K. Inflammasome Up-Regulation and Activation in Dysferlin-Deficient Skeletal Muscle. Am. J. Pathol. 2010, 176, 2891–2900. [Google Scholar] [CrossRef] [PubMed]
- Hirata, Y.; Nomura, K.; Kato, D.; Tachibana, Y.; Niikura, T.; Uchiyama, K.; Hosooka, T.; Fukui, T.; Oe, K.; Kuroda, R.; et al. A Piezo1/KLF15/IL-6 Axis Mediates Immobilization-Induced Muscle Atrophy. J. Clin. Investig. 2022, 132, 1–13. [Google Scholar] [CrossRef] [PubMed]
- Tan, Y.; Ye, Y.; Huang, C.; Li, J.; Huang, L.; Wei, X.; Liang, T.; Qin, E.; Xiong, G.; Bin, Y. Cigarette Smoking Induces Skeletal Muscle Atrophy in Mice by Activated Macrophage-Mediated Pyroptosis. J. Inflamm. Res. 2025, 18, 2447–2464. [Google Scholar] [CrossRef]
- Li, F.; Li, Y.; Duan, Y.; Hu, C.-A.A.; Tang, Y.; Yin, Y. Myokines and Adipokines: Involvement in the Crosstalk between Skeletal Muscle and Adipose Tissue. Cytokine Growth Factor Rev. 2017, 33, 73–82. [Google Scholar] [CrossRef]
- Yu, Y.; Du, H.; Wei, S.; Feng, L.; Li, J.; Yao, F.; Zhang, M.; Hatch, G.M.; Chen, L. Adipocyte-Derived Exosomal MiR-27a Induces Insulin Resistance in Skeletal Muscle Through Repression of PPARγ. Theranostics 2018, 8, 2171–2188. [Google Scholar] [CrossRef] [PubMed]
- Severinsen, M.C.K.; Pedersen, B.K. Muscle–Organ Crosstalk: The Emerging Roles of Myokines. Endocr. Rev. 2020, 41, 594–609. [Google Scholar] [CrossRef] [PubMed]






| Group | Treatment |
|---|---|
| CHOW group | |
| PBS group | PBS was injected into the tail vein on day 1, day 3, day 5, and day 7 (starting at 6 weeks of age). |
| HFD VAD-ev group | HFD VAD-evs were injected into the tail vein on day 1, day 3, day 5, and day 7 (5.0 × 1010 particles/mouse, starting at 6 weeks of age). |
| Group | Treatment |
|---|---|
| HFD group | Intraperitoneal injection of PBS (every day, 9th–16th week of age). |
| HFD+DMSO group | Intraperitoneal injection of DMSO (every day, 9th–16th week). |
| HFD+GW4869 group | Intraperitoneal injection of GW4869 (0.5 mg/kg body weight/day, every day, 9th–16th week of age). |
| HFD+AAV NC group | AAV NC was injected intraperitoneally on the first day and via the tail vein on the third day, respectively (100 μL/day, starting at 9 weeks of age). |
| HFD+AAV-155 group | AAV-155 was injected intraperitoneally on the first day and via the tail vein on the third day, respectively (100 μL/day, starting at 9 weeks of age). |
| Gene | Primer Sequece |
|---|---|
| miR-155-5p Forward | GCGCGTTAATGCTAATTGTGAT |
| miR-155-5p Reverse | AGTGCAGGGTCCGAGGTATT |
| miR-155-5p-loop | GTCGTATCCAGTGCAGGGTCCG AGGTATTCGCACTGGATACGACACCCCT |
| U6 Forward | TCGCTTCGGCAGCACA |
| U6 Reverse | AACGCTTCACGAATTTGCGT |
| β-actin Forward | TTGCTGACAGGATGCAGAAG |
| β-actin Reverse | ACATCTGCTGGAAGGTGGAC |
| iNOS Forward | GCGCTCTAGTGAAGCAAAGC |
| iNOS Reverse | AGTGAAATCCGATGTGGCCT |
| IL-1β Forward | TGCCACCTTTTGACAGTGATG |
| IL-1β Reverse | TTCTTGTGACCCTGAGCGAC |
| IL-6 Forward IL-6 Reverse | GGAAATCGTGGAAATGAG CCAGAAGACCAGAGGAAA |
| MyoD Forward | GTAGCAAGATCCACTCACCCT |
| MyoD Reverse | CTGGAGCCATTTGGCAGTAGT |
| MyoG Forward | AACTACCTTCCTGTCCACCTTC |
| MyoG Reverse | CACAGACTTCCTCTTACACACCT |
| MYH3 Forward | TCCAAACCGTCTCTGCACTGTT |
| MYH3 Reverse | AGCGTACAAAGTGTGGGTGTGT |
| CD86 Forward | GCAGCACGGACTTGAACAAC |
| CD86 Reverse | CCTTTGTAAATGGGCACGGC |
| TNF-α Forward TNF-α Reverse | ACCGTCAGCCGATTTGCTAT TTGGGCAGATTGACCTCAGC |
| IL10 Forward | CCAAGGTGTCTACAAGGCCA |
| IL10 Reverse | GCTCTGTCTAGGTCCTGGAGT |
| Arg1 Forward | CGGCAGTGGCTTTAACCTTG |
| Arg1 Reverse | TTGGGAGGAGAAGGCGTTTG |
| CD163 Forward | TGGGTGGGGAAAGCATAACT |
| CD163 Reverse | AAGTTGTCGTCACACACCGT |
Disclaimer/Publisher’s Note: The statements, opinions and data contained in all publications are solely those of the individual author(s) and contributor(s) and not of MDPI and/or the editor(s). MDPI and/or the editor(s) disclaim responsibility for any injury to people or property resulting from any ideas, methods, instructions or products referred to in the content. |
© 2025 by the authors. Licensee MDPI, Basel, Switzerland. This article is an open access article distributed under the terms and conditions of the Creative Commons Attribution (CC BY) license (https://creativecommons.org/licenses/by/4.0/).
Share and Cite
Ji, Y.; Gong, Z.; Liang, R.; Wu, D.; Sun, W.; Luo, X.; Yan, Y.; Lu, J.; Wang, J.; Wang, H. Extracellular Vesicle-Mediated miR-155 from Visceral Adipocytes Induces Skeletal Muscle Dysplasia in Obesity. Cells 2025, 14, 1302. https://doi.org/10.3390/cells14171302
Ji Y, Gong Z, Liang R, Wu D, Sun W, Luo X, Yan Y, Lu J, Wang J, Wang H. Extracellular Vesicle-Mediated miR-155 from Visceral Adipocytes Induces Skeletal Muscle Dysplasia in Obesity. Cells. 2025; 14(17):1302. https://doi.org/10.3390/cells14171302
Chicago/Turabian StyleJi, Yunyan, Zeen Gong, Rui Liang, Di Wu, Wen Sun, Xiaomao Luo, Yi Yan, Jiayin Lu, Juan Wang, and Haidong Wang. 2025. "Extracellular Vesicle-Mediated miR-155 from Visceral Adipocytes Induces Skeletal Muscle Dysplasia in Obesity" Cells 14, no. 17: 1302. https://doi.org/10.3390/cells14171302
APA StyleJi, Y., Gong, Z., Liang, R., Wu, D., Sun, W., Luo, X., Yan, Y., Lu, J., Wang, J., & Wang, H. (2025). Extracellular Vesicle-Mediated miR-155 from Visceral Adipocytes Induces Skeletal Muscle Dysplasia in Obesity. Cells, 14(17), 1302. https://doi.org/10.3390/cells14171302

