Orai1 Expression and Vascular Function in Kidney Donors Determine Graft Outcomes at Short/Mid-Term
Abstract
1. Introduction
2. Materials and Methods
2.1. Study Subjects
2.2. Clinical Variables and Follow-Up
2.3. Donor Tissues
2.4. Human Mesenteric Arteries (HMAs)
2.5. Human Aorta (HA)
2.6. Human Corpus Cavernosum (HCC)
2.7. Biomarker Assessment
2.8. Immunofluorescence Assay
2.9. Western Blot
2.10. Data Analysis
3. Results
3.1. Baseline Characteristics of Study Subjects
3.2. Donors’ Vascular Function and Evolution of Recipients’ Renal Function
3.3. Plasma Biomarkers Related to Donor Vascular Function and Recipient Renal Function
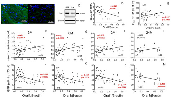
3.4. Renal Function in Kidney Recipient Is Predicted by Vascular Expression of Orai1 in Donor
4. Discussion
5. Conclusions
Supplementary Materials
Author Contributions
Funding
Institutional Review Board Statement
Informed Consent Statement
Data Availability Statement
Acknowledgments
Conflicts of Interest
Abbreviations
| ACh | Acetylcholine; |
| ADMA | Asymmetric dimethyl arginine; |
| BK | Bradykinin; |
| CKD | Chronic Kidney disease; |
| CTIN | Chronic tubulointerstitial nephritis; |
| CVD | Cardiovascular disease; |
| CVRF | Cardiovascular risk factor; |
| DAPI | Diamidino-2-phenylindole; |
| ECDs | Expanded criteria donors; |
| ED | Erectile dysfunction; |
| EDH | Endothelium-dependent hyperpolarization; |
| FSGS | Focal and segmental glomerulosclerosis; |
| GFR | Glomerular filtration rate; |
| HA | Human aorta; |
| HCC | Human corpus cavernosum; |
| HLA | Human leukocyte antigen; |
| HMA | Human mesenteric artery; |
| KHS | Krebs–Henseleit solution; |
| NE | Norepinephrine; |
| NO | Nitric oxide; |
| PE | Phenylephrine; |
| QoL | Quality of life; |
| SCr | Serum creatinine; |
| SD | Standard deviation; |
| SOCE | Store-operated calcium entry; |
| TNF-α | Tumor necrosis factor-α. |
References
- Francis, A.; Harhay, M.N.; Ong, A.C.M.; Tummalapalli, S.L.; Ortiz, A.; Fogo, A.B.; Fliser, D.; Roy-Chaudhury, P.; Fontana, M.; Nangaku, M.; et al. Chronic kidney disease and the global public health agenda: An international consensus. Nat. Rev. Nephrol. 2024, 20, 473–485. [Google Scholar] [CrossRef] [PubMed]
- Carney, E.F. The impact of chronic kidney disease on global health. Nat. Rev. Nephrol. 2020, 16, 251. [Google Scholar] [CrossRef]
- Kostro, J.Z.; Hellmann, A.; Kobiela, J.; Skóra, I.; Lichodziejewska-Niemierko, M.; Dębska-Ślizień, A.; Śledziński, Z. Quality of Life After Kidney Transplantation: A Prospective Study. Transplant. Proc. 2016, 48, 50–54. [Google Scholar] [CrossRef] [PubMed]
- Purnell, T.S.; Auguste, P.; Crews, D.C.; Lamprea-Montealegre, J.; Olufade, T.; Greer, R.; Ephraim, P.; Sheu, J.; Kostecki, D.; Powe, N.R.; et al. Comparison of Life Participation Activities Among Adults Treated by Hemodialysis, Peritoneal Dialysis, and Kidney Transplantation: A Systematic Review. Am. J. Kidney Dis. 2013, 62, 953–973. [Google Scholar] [CrossRef]
- Cassuto, J.R.; Reese, P.P.; Sonnad, S.; Bloom, R.D.; Levine, M.H.; Olthoff, K.M.; Shaked, A.; Naji, A.; Abt, P. Wait List Death and Survival Benefit of Kidney Transplantation Among Nonrenal Transplant Recipients: Kidney Transplant Survival Benefit. Am. J. Transplant. 2010, 10, 2502–2511. [Google Scholar] [CrossRef]
- Matas, A.J.; Smith, J.M.; Skeans, M.A.; Thompson, B.; Gustafson, S.K.; Stewart, D.E.; Cherikh, W.S.; Wainright, J.L.; Boyle, G.; Snyder, J.J.; et al. OPTN/SRTR 2013 Annual Data Report: Kidney. Am. J. Transplant. 2015, 15 (Suppl. 2), 1–34. [Google Scholar] [CrossRef] [PubMed]
- Quaglia, M.; Merlotti, G.; Guglielmetti, G.; Castellano, G.; Cantaluppi, V. Recent Advances on Biomarkers of Early and Late Kidney Graft Dysfunction. Int. J. Mol. Sci. 2020, 21, 5404. [Google Scholar] [CrossRef]
- Foroutan, F.; Friesen, E.L.; Clark, K.E.; Motaghi, S.; Zyla, R.; Lee, Y.; Kamran, R.; Ali, E.; De Snoo, M.; Orchanian-Cheff, A.; et al. Risk Factors for 1-Year Graft Loss After Kidney Transplantation: Systematic Review and Meta-Analysis. Clin. J. Am. Soc. Nephrol. 2019, 14, 1642–1650. [Google Scholar] [CrossRef]
- Stratta, R.J.; Rohr, M.S.; Sundberg, A.K.; Armstrong, G.; Hairston, G.; Hartmann, E.; Farney, A.C.; Roskopf, J.; Iskandar, S.S.; Adams, P.L. Increased Kidney Transplantation Utilizing Expanded Criteria Deceased Organ Donors with Results Comparable to Standard Criteria Donor Transplant. Ann. Surg. 2004, 239, 688–697. [Google Scholar] [CrossRef]
- Fleischer, J.R.; Jodszuweit, C.A.; Ghadimi, M.; De Oliveira, T.; Conradi, L.C. Vascular Heterogeneity With a Special Focus on the Hepatic Microenvironment. Front. Physiol. 2020, 11, 591901. [Google Scholar] [CrossRef]
- Paraskevas, K.I.; Geroulakos, G.; Veith, F.J.; Mikhailidis, D.P. Multifocal arterial disease: Clinical implications and management. Curr. Opin. Cardiol. 2020, 35, 412–416. [Google Scholar] [CrossRef]
- Navaneethan, S.D.; Vecchio, M.; Johnson, D.W.; Saglimbene, V.; Graziano, G.; Pellegrini, F.; Lucisano, G.; Craig, J.C.; Ruospo, M.; Gentile, G.; et al. Prevalence and Correlates of Self-Reported Sexual Dysfunction in CKD: A Meta-analysis of Observational Studies. Am. J. Kidney Dis. 2010, 56, 670–685. [Google Scholar] [CrossRef] [PubMed]
- Böger, R.H.; Bode-Böger, S.M.; Szuba, A.; Tsao, P.S.; Chan, J.R.; Tangphao, O.; Blaschke, T.F.; Cooke, J.P. Asymmetric dimethylarginine (ADMA): A novel risk factor for endothelial dysfunction: Its role in hypercholesterolemia. Circulation 1998, 98, 1842–1847. [Google Scholar] [CrossRef] [PubMed]
- Böger, R.H.; Cooke, J.P.; Vallance, P. ADMA: An emerging cardiovascular risk factor. Vasc. Med. 2005, 10 (Suppl. 1), S1–S2. [Google Scholar] [CrossRef] [PubMed]
- Willeit, P.; Freitag, D.F.; Laukkanen, J.A.; Chowdhury, S.; Gobin, R.; Mayr, M.; Di Angelantonio, E.; Chowdhury, R. Asymmetric dimethylarginine and cardiovascular risk: Systematic review and meta-analysis of 22 prospective studies. J. Am. Heart Assoc. 2015, 4, e001833. [Google Scholar] [CrossRef]
- Gupta, L.; Thomas, J.; Ravichandran, R.; Singh, M.; Nag, A.; Panjiyar, B.K. Inflammation in Cardiovascular Disease: A Comprehensive Review of Biomarkers and Therapeutic Targets. Cureus 2023, 15, e45483. [Google Scholar] [CrossRef]
- Dri, E.; Lampas, E.; Lazaros, G.; Lazarou, E.; Theofilis, P.; Tsioufis, C.; Tousoulis, D. Inflammatory Mediators of Endothelial Dysfunction. Life 2023, 13, 1420. [Google Scholar] [CrossRef]
- Sevilleja-Ortiz, A.; El Assar, M.; García-Rojo, E.; Romero-Otero, J.; García-Gómez, B.; Fernández, A.; Medina-Polo, J.; La Fuente, J.M.; Rodríguez-Mañas, L.; Angulo, J. Enhanced Contribution of Orai Channels to Contractility of Human Penile Smooth Muscle in Erectile Dysfunction. J. Sex. Med. 2020, 17, 881–891. [Google Scholar] [CrossRef]
- Sevilleja-Ortiz, A.; El Assar, M.; García-Gómez, B.; La Fuente, J.M.; Alonso-Isa, M.; Romero-Otero, J.; Martínez-Salamanca, J.I.; Fernández, A.; Rodríguez-Mañas, L.; Angulo, J. STIM/Orai Inhibition as a Strategy for Alleviating Diabetic Erectile Dysfunction Through Modulation of Rat and Human Penile Tissue Contractility and in vivo Potentiation of Erectile Responses. J. Sex. Med. 2022, 19, 1733–1749. [Google Scholar] [CrossRef]
- El Assar, M.; García-Rojo, E.; Sevilleja-Ortiz, A.; Sánchez-Ferrer, A.; Fernández, A.; García-Gómez, B.; Romero-Otero, J.; Rodríguez-Mañas, L.; Angulo, J. Functional Role of STIM-1 and Orai1 in Human Microvascular Aging. Cells 2022, 11, 3675. [Google Scholar] [CrossRef]
- Angulo, J.; Fernández, A.; Sevilleja-Ortiz, A.; Sánchez-Ferrer, A.; Rodríguez-Mañas, L.; El Assar, M. Upregulation of Orai Channels Contributes to Aging-Related Vascular Alterations in Rat Coronary Arteries. Int. J. Mol. Sci. 2023, 24, 13402. [Google Scholar] [CrossRef]
- Chaudhari, S.; Mallet, R.T.; Shotorbani, P.Y.; Tao, Y.; Ma, R. Store-operated calcium entry: Pivotal roles in renal physiology and pathophysiology. Exp. Biol. Med. 2021, 246, 305–316. [Google Scholar] [CrossRef]
- Shen, B.; Zhu, J.; Zhang, J.; Jiang, F.; Wang, Z.; Zhang, Y.; Li, J.; Huang, D.; Ke, D.; Ma, R.; et al. Attenuated mesangial cell proliferation related to store-operated Ca2+ entry in aged rat: The role of STIM 1 and Orai 1. Age 2013, 35, 2193–2202. [Google Scholar] [CrossRef] [PubMed]
- Zeng, B.; Chen, G.L.; Garcia-Vaz, E.; Bhandari, S.; Daskoulidou, N.; Berglund, L.M.; Jiang, H.; Hallett, T.; Zhou, L.P.; Huang, L.; et al. ORAI channels are critical for receptor-mediated endocytosis of albumin. Nat. Commun. 2017, 8, 1920. [Google Scholar] [CrossRef]
- Zhang, B.; Yan, J.; Umbach, A.T.; Fakhri, H.; Fajol, A.; Schmidt, S.; Salker, M.S.; Chen, H.; Alexander, D.; Spichtig, D.; et al. NFκB-sensitive Orai1 expression in the regulation of FGF23 release. J. Mol. Med. 2016, 94, 557–566. [Google Scholar] [CrossRef] [PubMed]
- Miao, L.; Wei, D.; Zhang, Y.; Liu, J.; Lu, S.; Zhang, A.; Huang, S. Effects of stromal interaction molecule 1 or Orai1 overexpression on the associated proteins and permeability of podocytes. Nephrology 2016, 21, 959–967. [Google Scholar] [CrossRef] [PubMed]
- Chaudhari, S.; Wu, P.; Wang, Y.; Ding, Y.; Yuan, J.; Begg, M.; Ma, R. High glucose and diabetes enhanced store-operated Ca2+ entry and increased expression of its signaling proteins in mesangial cells. Am. J. Physiol. Renal Physiol. 2014, 306, F1069–F1080. [Google Scholar] [CrossRef]
- Levey, A.S.; Stevens, L.A.; Schmid, C.H.; Zhang, Y.L.; Castro, A.F., 3rd; Feldman, H.I.; Kusek, J.W.; Eggers, P.; Van Lente, F.; Greene, T.; et al. A new equation to estimate glomerular filtration rate. Ann. Intern. Med. 2009, 150, 604–612. [Google Scholar] [CrossRef]
- El Assar, M.; Angulo, J.; García-Rojo, E.; Sevilleja-Ortiz, A.; García-Gómez, B.; Fernández, A.; Sánchez-Ferrer, A.; La Fuente, J.M.; Romero-Otero, J.; Rodríguez-Mañas, L. Early manifestation of aging-related vascular dysfunction in human penile vasculature—A potential explanation for the role of erectile dysfunction as a harbinger of systemic vascular disease. Geroscience 2022, 44, 485–501. [Google Scholar] [CrossRef]
- Angulo, J.; El Assar, M.; Sevilleja-Ortiz, A.; Fernández, A.; Sánchez-Ferrer, A.; Romero-Otero, J.; Martínez-Salamanca, J.I.; La Fuente, J.M.; Rodríguez-Mañas, L. Short-term pharmacological activation of Nrf2 ameliorates vascular dysfunction in aged rats and in pathological human vasculature. A potential target for therapeutic intervention. Redox Biol. 2019, 26, 101271. [Google Scholar] [CrossRef]
- Kling, C.E.; Perkins, J.D.; Johnson, C.K.; Blosser, C.D.; Leca, N.; Sibulesky, L. Utilization of Standard Criteria Donor and Expanded Criteria Donor Kidneys After Kidney Allocation System Implementation. Ann. Transplant. 2018, 23, 691–703. [Google Scholar] [CrossRef]
- Morgado-Pascual, J.L.; Marchant, V.; Rodrigues-Díez, R.; Dolade, N.; Suarez-Alvarez, B.; Kerr, B.; Valdivielso, J.M.; Ruiz-Ortega, M.; Rayego-Mateos, S. Epigenetic Modification Mechanisms Involved in Inflammation and Fibrosis in Renal Pathology. Mediators Inflamm. 2018, 2018, 2931049. [Google Scholar] [CrossRef]
- Premužić, V.; Jelaković, B. Sexual dysfunction as a determinant of cardiovascular outcome in patients undergoing chronic hemodialysis. Int. J. Impot. Res. 2018, 30, 14–20. [Google Scholar] [CrossRef]
- Marcén, R.; Pascual, J.; Tato, A.M.; Teruel, J.L.; Villafruela, J.J.; Rivera, M.E.; Arambarri, M.; Burgos, F.J.; Ortuño, J. Renal transplant recipient outcome after losing the first graft. Transplant. Proc. 2003, 35, 1679–1681. [Google Scholar] [CrossRef]
- Harper, A.M.; Taranto, S.E.; Edwards, E.B. The OPTN waiting list, 1988–2001. Clin. Transpl. 2002, 2002, 79–92. [Google Scholar]
- Powner, D.J. Variables during Care of Adult Donors That Can Influence Outcomes of Kidney Transplantation. Prog. Transpl. 2005, 15, 219–225. [Google Scholar] [CrossRef] [PubMed]
- Chang, P.; Gill, J.; Dong, J.; Rose, C.; Yan, H.; Landsberg, D.; Cole, E.H.; Gill, J.S. Living Donor Age and Kidney Allograft Half-Life: Implications for Living Donor Paired Exchange Programs. Clin. J. Am. Soc. Nephrol. 2012, 7, 835–841. [Google Scholar] [CrossRef] [PubMed]
- Boran, M.; Boran, M.; Boran, E. HLA-identical sibling renal transplantation: Influence of donor and recipient gender mismatch on long-term outcomes. Transplant. Proc. 2014, 46, 3423–3425. [Google Scholar] [CrossRef]
- Legendre, C.; Canaud, G.; Martinez, F. Factors influencing long-term outcome after kidney transplantation. Transpl. Int. 2014, 27, 19–27. [Google Scholar] [CrossRef]
- Remuzzi, G.; Cravedi, P.; Perna, A.; Dimitrov, B.D.; Turturro, M.; Locatelli, G.; Rigotti, P.; Baldan, N.; Beatini, M.; Valente, U.; et al. Dual Kidney Transplant Group. Long-Term Outcome of Renal Transplantation from Older Donors. N. Engl. J. Med. 2006, 354, 343–352. [Google Scholar] [CrossRef]
- Quint, E.E.; Pol, R.A.; Segev, D.L.; McAdams-DeMarco, M.A. Age Is Just a Number for Older Kidney Transplant Patients. Transplantation 2025, 109, 133–141. [Google Scholar] [CrossRef] [PubMed]
- Shimokawa, H.; Godo, S. Nitric oxide and endothelium-dependent hyperpolarization mediated by hydrogen peroxide in health and disease. Basic Clin. Pharmacol. Toxicol. 2020, 127, 92–101. [Google Scholar] [CrossRef]
- Angulo, J.; Cuevas, P.; Fernández, A.; Gabancho, S.; Allona, A.; Martín-Morales, A.; Moncada, I.; Videla, S.; Sáenz de Tejada, I. Diabetes impairs endothelium-dependent relaxation of human penile vascular tissues mediated by NO and EDHF. Biochem. Biophys. Res. Commun. 2003, 312, 1202–1208. [Google Scholar] [CrossRef] [PubMed]
- Touyz, R.M.; Alves-Lopes, R.; Rios, F.J.; Camargo, L.L.; Anagnostopoulou, A.; Arner, A.; Montezano, A.C. Vascular smooth muscle contraction in hypertension. Cardiovasc. Res. 2018, 114, 529–539. [Google Scholar] [CrossRef] [PubMed]
- Choi, H.R.; Lee, S.W.; Jeon, D.H.; Hur, N.W.; Youm, Y.; Kim, H.C. Association between estimated glomerular filtration rate (eGFR) and asymmetric dimethylarginine (ADMA) concentrations among the elderly in a rural community: A cross-sectional study. BMC Geriatr. 2019, 19, 370. [Google Scholar] [CrossRef]
- Ravani, P.; Tripepi, G.; Malberti, F.; Testa, S.; Mallamaci, F.; Zoccali, C. Asymmetrical dimethylarginine predicts progression to dialysis and death in patients with chronic kidney disease: A competing risks modeling approach. J. Am. Soc. Nephrol. 2005, 16, 2449–2455. [Google Scholar] [CrossRef]
- Fornoni, A.; Ijaz, A.; Tejada, T.; Lenz, O. Role of inflammation in diabetic nephropathy. Curr. Diabetes Rev. 2008, 4, 10–17. [Google Scholar] [CrossRef]
- Pradhan, A.; Wyld, M.; Wan, S.; Davis, R.; Jayasinghe, K.; Wyburn, K. Risk Factors for the Development of BK Polyomavirus and Treatment Outcomes in Kidney Transplant Recipients: An 8-Year Retrospective Cohort Study. Nephrology 2025, 30, e70058. [Google Scholar] [CrossRef]







| Kidney Donors | Kidney Recipients | |
|---|---|---|
| n | 60 | 64 |
| Age (yrs ± SD) | 53.5 ± 16.1 | 59.1 ± 12.8 |
| BMI (kg/m2 ± SD) | 27.6 ± 5.3 | 26.2 ± 5.5 |
| Female (%) | 15 (25.0) | 21 (32.8) |
| Diabetes (%) | 9 (15.0) | 19 (29.7) |
| Hypertension (%) | 23 (38.3) | 58 (90.6) |
| Dyslipidemia (%) | 14 (23.3) | 22 (34.4) |
| Peripheral vascular disease (%) | 6 (10.0) | 7 (10.9) |
| Coronary artery disease (%) | 10 (16.7) | 8 (12.5) |
| Cause of kidney disease | ||
| Glomerulonephritis (%) | 15 (23.4) | |
| Diabetic nephropathy (%) | 12 (18.8) | |
| Polycystic kidney disease (%) | 10 (15.6) | |
| Nephroangiosclerosis (%) | 9 (14.1) | |
| CTIN (%) | 9 (14.1) | |
| FSGS (%) | 5 (7.8) | |
| Vasculitis (%) | 2 (3.1) | |
| Unknown (%) | 2 (3.1) |
| HMA pEC50 BK | HA Emax NE | HCC pEC50 ACh | ||||
|---|---|---|---|---|---|---|
| Serum Creatinine (mg/dL) | ||||||
| Time since transplant (months) | p = 0.6977 | p = 0.0001 | p = 0.8758 | p = 0.0017 | p = 0.9800 | p = 0.0001 |
| Donor’s age (years) | p < 0.0001 | p = 0.0094 | p = 0.0058 | p = 0.047 | p = 0.8442 | p = 0.0022 |
| Donor’s gender (male/female) | p = 0.0842 | p = 0.0013 | p < 0.0001 | p = 0.0187 | ||
| Type of death (brain death/asystole) | p = 0.0014 | p = 0.0006 | p < 0.0001 | p = 0.0028 | p = 0.0629 | p = 0.0011 |
| Donor SCr (mg/dL) | p < 0.0001 | p = 0.0025 | p = 0.0077 | p = 0.0055 | p = 0.0221 | p = 0.0001 |
| HLA incompatibilities | p = 0.6857 | p = 0.0002 | p = 0.1737 | p = 0.0010 | p = 0.1800 | p < 0.0001 |
| GFR (mL/min/1.73 m2) | ||||||
| Time since transplant (months) | p = 0.7490 | p < 0.0001 | p = 0.9117 | p < 0.0001 | p = 0.9700 | p < 0.0001 |
| Donor’s age (years) | p = 0.0003 | p = 0.0007 | p = 0.0500 | p = 0.0089 | p = 0.9600 | p = 0.0011 |
| Donor’s gender (male/female) | p = 0.1065 | p < 0.0001 | p < 0.0001 | p = 0.0002 | ||
| Type of death (brain death/asystole) | p = 0.0016 | p < 0.0001 | p < 0.0001 | p < 0.0001 | p = 0.0151 | p = 0.0001 |
| Donor SCr (mg/dL) | p < 0.0001 | p < 0.0001 | p = 0.0045 | p = 0.0002 | p = 0.0092 | p < 0.0001 |
| HLA incompatibilities | p = 0.5564 | p <0.0001 | p = 0.3196 | p < 0.0001 | p = 0.0700 | p < 0.0001 |
Disclaimer/Publisher’s Note: The statements, opinions and data contained in all publications are solely those of the individual author(s) and contributor(s) and not of MDPI and/or the editor(s). MDPI and/or the editor(s) disclaim responsibility for any injury to people or property resulting from any ideas, methods, instructions or products referred to in the content. |
© 2025 by the authors. Licensee MDPI, Basel, Switzerland. This article is an open access article distributed under the terms and conditions of the Creative Commons Attribution (CC BY) license (https://creativecommons.org/licenses/by/4.0/).
Share and Cite
García-Rojo, E.; Angulo, J.; El Assar, M.; Santos-Pérez de la Blanca, R.; García-Gómez, B.; Medina-Polo, J.; Sevilleja-Ortiz, A.; Rodríguez-Mañas, L.; Fernández, A.; Gutiérrez-Martínez, E.; et al. Orai1 Expression and Vascular Function in Kidney Donors Determine Graft Outcomes at Short/Mid-Term. Cells 2025, 14, 1005. https://doi.org/10.3390/cells14131005
García-Rojo E, Angulo J, El Assar M, Santos-Pérez de la Blanca R, García-Gómez B, Medina-Polo J, Sevilleja-Ortiz A, Rodríguez-Mañas L, Fernández A, Gutiérrez-Martínez E, et al. Orai1 Expression and Vascular Function in Kidney Donors Determine Graft Outcomes at Short/Mid-Term. Cells. 2025; 14(13):1005. https://doi.org/10.3390/cells14131005
Chicago/Turabian StyleGarcía-Rojo, Esther, Javier Angulo, Mariam El Assar, Rocío Santos-Pérez de la Blanca, Borja García-Gómez, José Medina-Polo, Alejandro Sevilleja-Ortiz, Leocadio Rodríguez-Mañas, Argentina Fernández, Eduardo Gutiérrez-Martínez, and et al. 2025. "Orai1 Expression and Vascular Function in Kidney Donors Determine Graft Outcomes at Short/Mid-Term" Cells 14, no. 13: 1005. https://doi.org/10.3390/cells14131005
APA StyleGarcía-Rojo, E., Angulo, J., El Assar, M., Santos-Pérez de la Blanca, R., García-Gómez, B., Medina-Polo, J., Sevilleja-Ortiz, A., Rodríguez-Mañas, L., Fernández, A., Gutiérrez-Martínez, E., Morales-Ruiz, E., Rodríguez-Antolín, A., & Romero-Otero, J. (2025). Orai1 Expression and Vascular Function in Kidney Donors Determine Graft Outcomes at Short/Mid-Term. Cells, 14(13), 1005. https://doi.org/10.3390/cells14131005

