Small Extracellular Vesicles Promote Axon Outgrowth by Engaging the Wnt-Planar Cell Polarity Pathway
Abstract
1. Introduction
2. Materials and Methods
2.1. Mice
| Antibodies | Source | Identifier |
|---|---|---|
| Mouse anti-MAP-2 (Clone AP20, 1:500) | Millipore (Darmstadt, Germany) | MAB3418 |
| Mouse anti-Tubulin β 3 (Clone Tuj1, 1:3000) | Biolegend (San Diego, CA, USA) | 801202 |
| Mouse anti-Tau-1 (Clone PC1C6, 1:300) | Millipore | MAB3420 |
| Mouse anti-TSG101 (1:1500) | GeneTex (Irvine, CA, USA) | GTX70255 |
| Mouse anti-Flotillin-1 (1:1500) | BD Transduction (Franklin Lakes, NJ, USA) | 618021 |
| Mouse anti-CD81 (B-11, 1:1500) | Santa Cruz (Dallas, TX, USA) | sc-166029 |
| Mouse anti-Prickle1 (F-5, 1:100) | Santa Cruz | Sc-393034 |
| Mouse anti-Prickle2 (Clone 3B4.1, 1:100) | Millipore | MABN1529 |
| Rabbit anti-GFAP (1:500) | Dako Agilent (Santa Clara, CA, USA) | Z0334 |
| Rabbit anti-GFP (1:400) | Invitrogen | A11122 |
| Rabbit anti-β III Tubulin (1:500) | Abcam | ab18207 |
| Rabbit anti-Calnexin (1:2000) | [50] | N/A |
| Rat anti-Vangl2 (Clone 2G4, 1:200) | Millipore | MABN750 |
| Rat anti-HA (1:1000) | Roche Canada (Mississauga, ON, Canada) | 11867423001 |
| Goat anti-Wnt7b (1:200) | R&D Systems (Minneapolis, MN, USA) | AF3460 |
| Goat anti-Wnt5a (1:1000) | R&D Systems | AF645 |
| Goat anti-GFP (1:1000) | Rockland Immunochemicals (Limerick, PA, USA) | 600-101-215 |
| Donkey anti-goat DyLightTM 488 (1:1000) | Thermo Fisher Scientific | SA5-10086 |
| Donkey anti-goat Alexa FluorTM 647 (1:1000) | Thermo Fisher Scientific | A21447 |
| Goat anti-Mouse Alexa Fluor® 488 (1:1000) | Invitrogen | A11029 |
| Goat anti-Rabbit Alexa Fluor® 488 (1:1000) | Invitrogen | A11034 |
| Goat anti-Mouse Alexa FluorTM 488 (1:500) | Thermo Fisher Scientific | A21121 |
| Goat anti-Rat Alexa FluorTM 488 (1:1000) | Thermo Fisher Scientific | A11006 |
| Goat anti-Mouse Alexa FluorTM 568 (1:500) | Thermo Fisher Scientific | A21134 |
| Goat anti-Mouse Alexa Fluor® 594 (1:1000) | Invitrogen | A11032 |
| Goat anti-Rabbit Alexa Fluor® 594 (1:1000) | Invitrogen | A11012 |
| Goat anti-rabbit Alexa FluorTM 647 (1:1000) | Thermo Fisher Scientific | A21244 |
| Donkey anti-Goat IgG-HRP (1:5000) | Jackson ImmunoResearch (West Grove, PA, USA) | 705-035-147 |
| Donkey anti-Mouse IgG-HRP (1:5000) | Jackson ImmunoResearch | 715-035-150 |
| Donkey anti-Rabbit IgG-HRP (1:5000) | Jackson ImmunoResearch | 711-035-152 |
| IgG F2.A | [51] | N/A |
| IgG | [52] | N/A |
2.2. Isolation, Culturing, and Transfection of Mouse Cortical Neurons
2.3. Mammalian Cell Culture and Transfection
2.4. Primary Astrocyte Cultures
2.5. Preparation of Conditioned Media
2.6. Isolation of Small Extracellular Vesicles (sEVs)
2.7. Purification of sEVs Using Iodixanol Density Gradient
2.8. Purification of sEVs by Size Exclusion Chromatography
2.9. Purification of sEVs by Exo-spinTM Precipitation
2.10. Proteinase K and Detergent Treatment of sEVs
2.11. Nanoparticle Tracking Analysis
2.12. Small EV Internalization Assay
2.13. Neurite Outgrowth Assay in a Microfluidic Chamber
2.14. FACS Cell Sorting
2.15. RT and qPCR
2.16. Immunofluorescence Microscopy and Immunoblotting
2.17. Electron Microscopy
2.18. Quantification
2.19. Statistical Analyses
3. Results
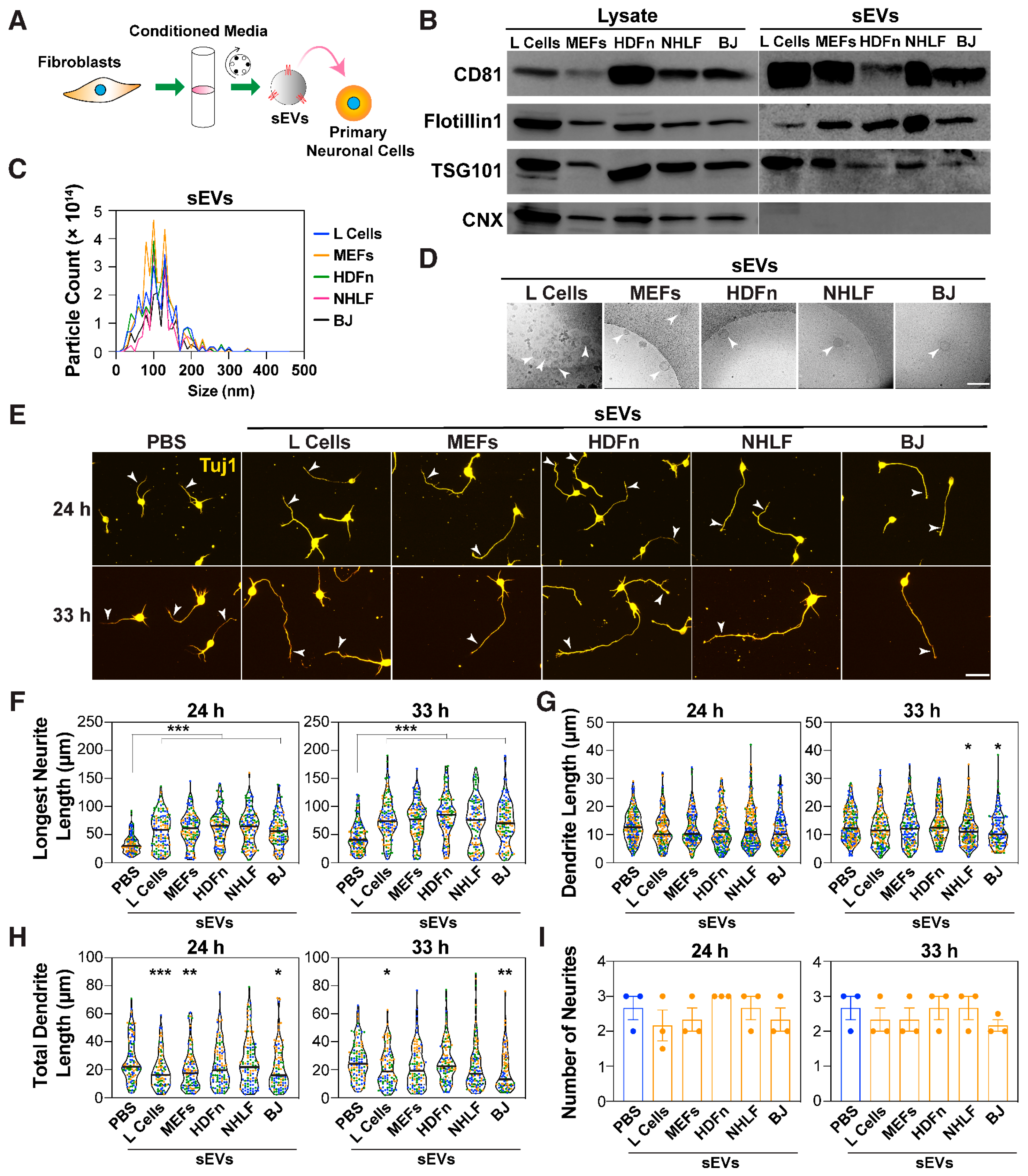
3.1. sEVs Promote Acquisition of a Polarized Neuronal Morphology by Enhancing Axon Outgrowth
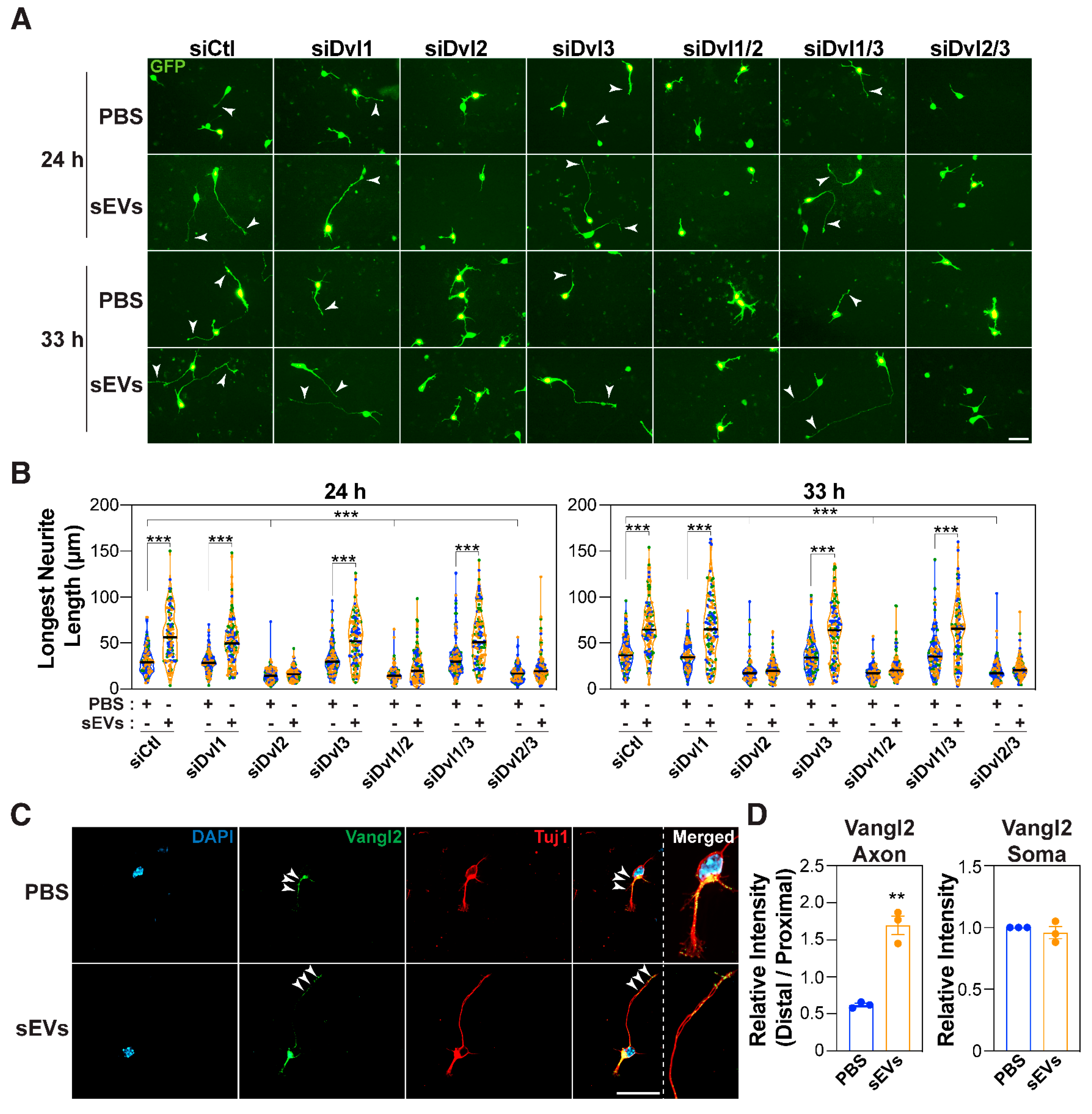
3.2. The PCP Pathway Is Required for sEV-Induced Growth of the Prospective Axon
3.3. Vangl2 Localizes Asymmetrically During sEV-Induced Growth of the Longest Neurite
3.4. Neuronal Wnts Mediate sEV-Induced Growth of the Longest Neurite
3.5. sEVs Associate with Wnts During Neurite Outgrowth
3.6. sEVs from Neurons and Astrocytes Do Not Promote Neurite Outgrowth
4. Discussion
Supplementary Materials
Author Contributions
Funding
Institutional Review Board Statement
Informed Consent Statement
Data Availability Statement
Acknowledgments
Conflicts of Interest
References
- Takano, T.; Funahashi, Y.; Kaibuchi, K. Neuronal Polarity: Positive and Negative Feedback Signals. Front. Cell Dev. Biol. 2019, 7, 69. [Google Scholar] [CrossRef] [PubMed]
- Arimura, N.; Kaibuchi, K. Neuronal polarity: From extracellular signals to intracellular mechanisms. Nat. Rev. Neurosci. 2007, 8, 194–205. [Google Scholar] [CrossRef] [PubMed]
- Namba, T.; Funahashi, Y.; Nakamuta, S.; Xu, C.; Takano, T.; Kaibuchi, K. Extracellular and Intracellular Signaling for Neuronal Polarity. Physiol. Rev. 2015, 95, 995–1024. [Google Scholar] [CrossRef] [PubMed]
- Schelski, M.; Bradke, F. Neuronal polarization: From spatiotemporal signaling to cytoskeletal dynamics. Mol. Cell Neurosci. 2017, 84, 11–28. [Google Scholar] [CrossRef] [PubMed]
- Bradke, F. Mechanisms of Axon Growth and Regeneration: Moving between Development and Disease. J. Neurosci. 2022, 42, 8393–8405. [Google Scholar] [CrossRef]
- van Niel, G.; Carter, D.R.F.; Clayton, A.; Lambert, D.W.; Raposo, G.; Vader, P. Challenges and directions in studying cell-cell communication by extracellular vesicles. Nat. Rev. Mol. Cell Biol. 2022, 23, 369–382. [Google Scholar] [CrossRef]
- Pegtel, D.M.; Gould, S.J. Exosomes. Annu. Rev. Biochem. 2019, 88, 487–514. [Google Scholar] [CrossRef]
- Colombo, M.; Raposo, G.; Thery, C. Biogenesis, secretion, and intercellular interactions of exosomes and other extracellular vesicles. Annu. Rev. Cell Dev. Biol. 2014, 30, 255–289. [Google Scholar] [CrossRef]
- Buzas, E.I. The roles of extracellular vesicles in the immune system. Nat. Rev. Immunol. 2023, 23, 236–250. [Google Scholar] [CrossRef]
- Yates, A.G.; Pink, R.C.; Erdbrugger, U.; Siljander, P.R.; Dellar, E.R.; Pantazi, P.; Akbar, N.; Cooke, W.R.; Vatish, M.; Dias-Neto, E.; et al. In sickness and in health: The functional role of extracellular vesicles in physiology and pathology in vivo: Part II: Pathology: Part II: Pathology. J. Extracell. Vesicles 2022, 11, e12190. [Google Scholar] [CrossRef]
- Zhang, Y.; Liu, Y.; Liu, H.; Tang, W.H. Exosomes: Biogenesis, biologic function and clinical potential. Cell Biosci. 2019, 9, 19. [Google Scholar] [CrossRef] [PubMed]
- Cabrera-Pastor, A. Extracellular Vesicles as Mediators of Neuroinflammation in Intercellular and Inter-Organ Crosstalk. Int. J. Mol. Sci. 2024, 25, 7041. [Google Scholar] [CrossRef] [PubMed]
- D’Egidio, F.; Castelli, V.; d’Angelo, M.; Ammannito, F.; Quintiliani, M.; Cimini, A. Brain incoming call from glia during neuroinflammation: Roles of extracellular vesicles. Neurobiol. Dis. 2024, 201, 106663. [Google Scholar] [CrossRef] [PubMed]
- Gassama, Y.; Favereaux, A. Emerging Roles of Extracellular Vesicles in the Central Nervous System: Physiology, Pathology, and Therapeutic Perspectives. Front. Cell. Neurosci. 2021, 15, 626043. [Google Scholar] [CrossRef]
- Chivet, M.; Javalet, C.; Hemming, F.; Pernet-Gallay, K.; Laulagnier, K.; Fraboulet, S.; Sadoul, R. Exosomes as a novel way of interneuronal communication. Biochem. Soc. Trans. 2013, 41, 241–244. [Google Scholar] [CrossRef]
- Bahram Sangani, N.; Gomes, A.R.; Curfs, L.M.G.; Reutelingsperger, C.P. The role of Extracellular Vesicles during CNS development. Prog. Neurobiol. 2021, 205, 102124. [Google Scholar] [CrossRef]
- Fan, Y.; Chen, Z.; Zhang, M. Role of exosomes in the pathogenesis, diagnosis, and treatment of central nervous system diseases. J. Transl. Med. 2022, 20, 291. [Google Scholar] [CrossRef]
- Lopez-Verrilli, M.A.; Caviedes, A.; Cabrera, A.; Sandoval, S.; Wyneken, U.; Khoury, M. Mesenchymal stem cell-derived exosomes from different sources selectively promote neuritic outgrowth. Neuroscience 2016, 320, 129–139. [Google Scholar] [CrossRef]
- Zhang, Y.; Chopp, M.; Liu, X.S.; Katakowski, M.; Wang, X.; Tian, X.; Wu, D.; Zhang, Z.G. Exosomes Derived from Mesenchymal Stromal Cells Promote Axonal Growth of Cortical Neurons. Mol. Neurobiol. 2017, 54, 2659–2673. [Google Scholar] [CrossRef]
- Xin, H.; Li, Y.; Buller, B.; Katakowski, M.; Zhang, Y.; Wang, X.; Shang, X.; Zhang, Z.G.; Chopp, M. Exosome-mediated transfer of miR-133b from multipotent mesenchymal stromal cells to neural cells contributes to neurite outgrowth. Stem Cells 2012, 30, 1556–1564. [Google Scholar] [CrossRef]
- Lopez-Verrilli, M.A.; Picou, F.; Court, F.A. Schwann cell-derived exosomes enhance axonal regeneration in the peripheral nervous system. Glia 2013, 61, 1795–1806. [Google Scholar] [CrossRef] [PubMed]
- Zhao, Y.; Liang, Y.; Xu, Z.; Liu, J.; Liu, X.; Ma, J.; Sun, C.; Yang, Y. Exosomal miR-673-5p from fibroblasts promotes Schwann cell-mediated peripheral neuron myelination by targeting the TSC2/mTORC1/SREBP2 axis. J. Biol. Chem. 2022, 298, 101718. [Google Scholar] [CrossRef] [PubMed]
- Parrinello, S.; Napoli, I.; Ribeiro, S.; Digby, P.W.; Fedorova, M.; Parkinson, D.B.; Doddrell, R.D.; Nakayama, M.; Adams, R.H.; Lloyd, A.C. EphB signaling directs peripheral nerve regeneration through Sox2-dependent Schwann cell sorting. Cell 2010, 143, 145–155. [Google Scholar] [CrossRef] [PubMed]
- Tassew, N.G.; Charish, J.; Shabanzadeh, A.P.; Luga, V.; Harada, H.; Farhani, N.; D’Onofrio, P.; Choi, B.; Ellabban, A.; Nick-erson, P.E.; et al. Exosomes Mediate Mobilization of Autocrine Wnt10b to Promote Axonal Regeneration in the Injured CNS. Cell Rep. 2017, 20, 99–111. [Google Scholar] [CrossRef] [PubMed]
- Luga, V.; Zhang, L.; Viloria-Petit, A.M.; Ogunjimi, A.A.; Inanlou, M.R.; Chiu, E.; Buchanan, M.; Hosein, A.N.; Basik, M.; Wrana, J.L. Exosomes mediate stromal mobilization of autocrine Wnt-PCP signaling in breast cancer cell migration. Cell 2012, 151, 1542–1556. [Google Scholar] [CrossRef]
- Koca, Y.; Collu, G.M.; Mlodzik, M. Wnt-frizzled planar cell polarity signaling in the regulation of cell motility. Curr. Top. Dev. Biol. 2022, 150, 255–297. [Google Scholar]
- Devenport, D. Tissue morphodynamics: Translating planar polarity cues into polarized cell behaviors. Semin. Cell Dev. Biol. 2016, 55, 99–110. [Google Scholar] [CrossRef]
- Goodrich, L.V.; Strutt, D. Principles of planar polarity in animal development. Development 2011, 138, 1877–1892. [Google Scholar] [CrossRef]
- Yang, Y.; Mlodzik, M. Wnt-Frizzled/planar cell polarity signaling: Cellular orientation by facing the wind (Wnt). Annu. Rev. Cell Dev. Biol. 2015, 31, 623–646. [Google Scholar] [CrossRef]
- Wang, M.; Marco, P.; Capra, V.; Kibar, Z. Update on the Role of the Non-Canonical Wnt/Planar Cell Polarity Pathway in Neural Tube Defects. Cells 2019, 8, 1198. [Google Scholar] [CrossRef]
- Davey, C.F.; Moens, C.B. Planar cell polarity in moving cells: Think globally, act locally. Development 2017, 144, 187–200. [Google Scholar] [CrossRef] [PubMed]
- Montcouquiol, M.; Kelley, M.W. Development and Patterning of the Cochlea: From Convergent Extension to Planar Polarity. Cold Spring Harb. Perspect. Med. 2020, 10, a033266. [Google Scholar] [CrossRef] [PubMed]
- Butler, M.T.; Wallingford, J.B. Planar cell polarity in development and disease. Nat. Rev. Mol. Cell Biol. 2017, 18, 375–388. [Google Scholar] [CrossRef] [PubMed]
- Wallingford, J.B. Planar cell polarity and the developmental control of cell behavior in vertebrate embryos. Annu. Rev. Cell Dev. Biol. 2012, 28, 627–653. [Google Scholar] [CrossRef]
- Jones, C.; Chen, P. Planar cell polarity signaling in vertebrates. Bioessays 2007, 29, 120–132. [Google Scholar] [CrossRef]
- Hakanen, J.; Ruiz-Reig, N.; Tissir, F. Linking Cell Polarity to Cortical Development and Malformations. Front. Cell Neurosci. 2019, 13, 244. [Google Scholar] [CrossRef]
- Goodrich, L.V. The plane facts of PCP in the CNS. Neuron 2008, 60, 9–16. [Google Scholar] [CrossRef]
- Zou, Y. Breaking symmetry-cell polarity signaling pathways in growth cone guidance and synapse formation. Curr. Opin. Neurobiol. 2020, 63, 77–86. [Google Scholar] [CrossRef]
- Steinhart, Z.; Angers, S. Wnt signaling in development and tissue homeostasis. Development 2018, 145, dev146589. [Google Scholar] [CrossRef]
- Mittermeier, L.; Virshup, D.M. An itch for things remote: The journey of Wnts. Curr. Top. Dev. Biol. 2022, 150, 91–128. [Google Scholar]
- Rim, E.Y.; Clevers, H.; Nusse, R. The Wnt Pathway: From Signaling Mechanisms to Synthetic Modulators. Annu. Rev. Biochem. 2022, 91, 571–598. [Google Scholar] [CrossRef] [PubMed]
- Nusse, R.; Clevers, H. Wnt/beta-Catenin Signaling, Disease, and Emerging Therapeutic Modalities. Cell 2017, 169, 985–999. [Google Scholar] [CrossRef] [PubMed]
- Willert, K.; Nusse, R. Wnt proteins. Cold Spring Harb. Perspect. Biol. 2012, 4, a007864. [Google Scholar] [CrossRef] [PubMed]
- Bonansco, C.; Cerpa, W.; Inestrosa, N.C. How Are Synapses Born? A Functional and Molecular View of the Role of the Wnt Signaling Pathway. Int. J. Mol. Sci. 2022, 24, 708. [Google Scholar]
- Salinas, P.C. Wnt signaling in the vertebrate central nervous system: From axon guidance to synaptic function. Cold Spring Harb. Perspect. Biol. 2012, 4, a008003. [Google Scholar] [CrossRef]
- Niehrs, C. The complex world of WNT receptor signalling. Nat. Rev. Mol. Cell Biol. 2012, 13, 767–779. [Google Scholar] [CrossRef]
- MacDonald, B.T.; He, X. Frizzled and LRP5/6 receptors for Wnt/beta-catenin signaling. Cold Spring Harb. Perspect. Biol. 2012, 4, a007880. [Google Scholar] [CrossRef]
- Strong, L.C.; Hollander, W.F. Hereditary loop-tail in the house mouse: Accompanied by Imperforate Vagina and with Lethal Craniorachischisis When Homozygous. J. Hered. 1949, 40, 329–334. [Google Scholar] [CrossRef]
- Narimatsu, M.; Bose, R.; Pye, M.; Zhang, L.; Miller, B.; Ching, P.; Sakuma, R.; Luga, V.; Roncari, L.; Attisano, L.; et al. Regulation of planar cell polarity by Smurf ubiquitin ligases. Cell 2009, 137, 295–307. [Google Scholar] [CrossRef]
- Jackson, M.R.; Cohen-Doyle, M.F.; Peterson, P.A.; Williams, D.B. Regulation of MHC class I transport by the molecular chaperone, calnexin (p88, IP90). Science 1994, 263, 384–387. [Google Scholar] [CrossRef]
- Pavlovic, Z.; Adams, J.J.; Blazer, L.L.; Gakhal, A.K.; Jarvik, N.; Steinhart, Z.; Robitaille, M.; Mascall, K.; Pan, J.; Angers, S.; et al. A synthetic anti-Frizzled antibody engineered for broadened specificity exhibits enhanced anti-tumor properties. MAbs 2018, 10, 1157–1167. [Google Scholar] [CrossRef] [PubMed]
- Enderle, L.; Shalaby, K.H.; Gorelik, M.; Weiss, A.; Blazer, L.L.; Paduch, M.; Cardarelli, L.; Kossiakoff, A.; Adams, J.J.; Sidhu, S.S. A T cell redirection platform for co-targeting dual antigens on solid tumors. MAbs 2021, 13, 1933690. [Google Scholar] [CrossRef] [PubMed]
- Christova, T.; Ho, S.K.; Liu, Y.; Gill, M.; Attisano, L. LTK and ALK promote neuronal polarity and cortical migration by inhibiting IGF1R activity. EMBO Rep. 2023, 24, e56937. [Google Scholar] [CrossRef] [PubMed]
- Ahmad, S.; Attisano, L. Wnt5a Promotes Axon Elongation in Coordination with the Wnt-Planar Cell Polarity Pathway. Cells 2024, 13, 1268. [Google Scholar] [CrossRef]
- Schildge, S.; Bohrer, C.; Beck, K.; Schachtrup, C. Isolation and culture of mouse cortical astrocytes. J. Vis. Exp. 2013, 71, 50079. [Google Scholar] [CrossRef]
- Bao, R.; Christova, T.; Song, S.; Angers, S.; Yan, X.; Attisano, L. Inhibition of tankyrases induces Axin stabilization and blocks Wnt signalling in breast cancer cells. PLoS ONE 2012, 7, e48670. [Google Scholar] [CrossRef]
- Heidary Arash, E.; Song, K.M.; Song, S.; Shiban, A.; Attisano, L. Arhgef7 promotes activation of the Hippo pathway core kinase Lats. EMBO J. 2014, 33, 2997–3011. [Google Scholar] [CrossRef]
- Dotti, C.G.; Sullivan, C.A.; Banker, G.A. The establishment of polarity by hippocampal neurons in culture. J. Neurosci. 1988, 8, 1454–1468. [Google Scholar] [CrossRef]
- Welsh, J.A.; Goberdhan, D.C.I.; O’Driscoll, L.; Buzas, E.I.; Blenkiron, C.; Bussolati, B.; Cai, H.; Di Vizio, D.; Driedonks, T.A.P.; Erdbrügger, U.; et al. Minimal information for studies of extracellular vesicles (MISEV2023): From basic to advanced approaches. J. Extracell. Vesicles 2024, 13, e12404. [Google Scholar] [CrossRef]
- Bonsergent, E.; Grisard, E.; Buchrieser, J.; Schwartz, O.; Thery, C.; Lavieu, G. Quantitative characterization of extracellular vesicle uptake and content delivery within mammalian cells. Nat. Commun. 2021, 12, 1864. [Google Scholar] [CrossRef]
- Cvjetkovic, A.; Jang, S.C.; Konecna, B.; Hoog, J.L.; Sihlbom, C.; Lasser, C.; Lotvall, J. Detailed Analysis of Protein Topology of Extracellular Vesicles-Evidence of Unconventional Membrane Protein Orientation. Sci. Rep. 2016, 6, 36338. [Google Scholar] [CrossRef] [PubMed]
- Théry, C.; Witwer, K.W.; Aikawa, E.; Alcaraz, M.J.; Anderson, J.D.; Andriantsitohaina, R.; Antoniou, A.; Arab, T.; Archer, F.; Atkin-Smith, G.K.; et al. Minimal information for studies of extracellular vesicles 2018 (MISEV2018): A position statement of the International Society for Extracellular Vesicles and update of the MISEV2014 guidelines. J. Extracell. Vesicles 2018, 7, 1535750. [Google Scholar] [CrossRef] [PubMed]
- Webber, J.; Clayton, A. How pure are your vesicles? J. Extracell. Vesicles 2013, 2, 19861. [Google Scholar] [CrossRef] [PubMed]
- Radaszkiewicz, K.A.; Sulcova, M.; Kohoutkova, E.; Harnos, J. The role of prickle proteins in vertebrate development and pathology. Mol. Cell Biochem. 2023, 479, 1199–1221. [Google Scholar] [CrossRef]
- Dreyer, C.A.; VanderVorst, K.; Carraway, K.L. Vangl as a Master Scaffold for Wnt/Planar Cell Polarity Signaling in Development and Disease. Front. Cell Dev. Biol. 2022, 10, 887100. [Google Scholar] [CrossRef]
- Tao, H.; Manak, J.R.; Sowers, L.; Mei, X.; Kiyonari, H.; Abe, T.; Dahdaleh, N.S.; Yang, T.; Wu, S.; Chen, S.; et al. Mutations in prickle orthologs cause seizures in flies, mice, and humans. Am. J. Hum. Genet. 2011, 88, 138–149. [Google Scholar] [CrossRef]
- Tao, H.; Suzuki, M.; Kiyonari, H.; Abe, T.; Sasaoka, T.; Ueno, N. Mouse prickle1, the homolog of a PCP gene, is essential for epiblast apical-basal polarity. Proc. Natl. Acad. Sci. USA 2009, 106, 14426–14431. [Google Scholar] [CrossRef]
- Murdoch, J.N.; Doudney, K.; Paternotte, C.; Copp, A.J.; Stanier, P. Severe neural tube defects in the loop-tail mouse result from mutation of Lpp1, a novel gene involved in floor plate specification. Hum. Mol. Genet. 2001, 10, 2593–2601. [Google Scholar] [CrossRef]
- Kibar, Z.; Vogan, K.J.; Groulx, N.; Justice, M.J.; Underhill, D.A.; Gros, P. Ltap, a mammalian homolog of Drosophila Strabismus/Van Gogh, is altered in the mouse neural tube mutant Loop-tail. Nat. Genet. 2001, 28, 251–255. [Google Scholar] [CrossRef]
- Torban, E.; Wang, H.J.; Patenaude, A.M.; Riccomagno, M.; Daniels, E.; Epstein, D.; Gros, P. Tissue, cellular and sub-cellular localization of the Vangl2 protein during embryonic development: Effect of the Lp mutation. Gene Expr. Patterns 2007, 7, 346–354. [Google Scholar] [CrossRef]
- Merte, J.; Jensen, D.; Wright, K.; Sarsfield, S.; Wang, Y.; Schekman, R.; Ginty, D.D. Sec24b selectively sorts Vangl2 to regulate planar cell polarity during neural tube closure. Nat. Cell Biol. 2010, 12, 41–46. [Google Scholar] [CrossRef] [PubMed]
- Belotti, E.; Puvirajesinghe, T.M.; Audebert, S.; Baudelet, E.; Camoin, L.; Pierres, M.; Lasvaux, L.; Ferracci, G.; Montcouquiol, M.; Borg, J.P. Molecular characterisation of endogenous Vangl2/Vangl1 heteromeric protein complexes. PLoS ONE 2012, 7, e46213. [Google Scholar] [CrossRef] [PubMed]
- Wang, H.R.; Zhang, Y.; Ozdamar, B.; Ogunjimi, A.A.; Alexandrova, E.; Thomsen, G.H.; Wrana, J.L. Regulation of cell polarity and protrusion formation by targeting RhoA for degradation. Science 2003, 302, 1775–1779. [Google Scholar] [CrossRef] [PubMed]
- Sahai, E.; Garcia-Medina, R.; Pouyssegur, J.; Vial, E. Smurf1 regulates tumor cell plasticity and motility through degradation of RhoA leading to localized inhibition of contractility. J. Cell Biol. 2007, 176, 35–42. [Google Scholar] [CrossRef]
- Cheng, P.L.; Lu, H.; Shelly, M.; Gao, H.; Poo, M.M. Phosphorylation of E3 ligase Smurf1 switches its substrate preference in support of axon development. Neuron 2011, 69, 231–243. [Google Scholar] [CrossRef]
- Kannan, M.; Lee, S.J.; Schwedhelm-Domeyer, N.; Stegmuller, J. The E3 ligase Cdh1-anaphase promoting complex operates upstream of the E3 ligase Smurf1 in the control of axon growth. Development 2012, 139, 3600–3612. [Google Scholar] [CrossRef]
- Vohra, B.P.; Fu, M.; Heuckeroth, R.O. Protein kinase Czeta and glycogen synthase kinase-3beta control neuronal polarity in developing rodent enteric neurons, whereas SMAD specific E3 ubiquitin protein ligase 1 promotes neurite growth but does not influence polarity. J. Neurosci. 2007, 27, 9458–9468. [Google Scholar] [CrossRef]
- van Amerongen, R.; Mikels, A.; Nusse, R. Alternative wnt signaling is initiated by distinct receptors. Sci. Signal. 2008, 1, re9. [Google Scholar] [CrossRef]
- Wang, Y.; Chang, H.; Rattner, A.; Nathans, J. Frizzled Receptors in Development and Disease. Curr. Top. Dev. Biol. 2016, 117, 113–139. [Google Scholar]
- Gao, C.; Chen, Y.G. Dishevelled: The hub of Wnt signaling. Cell. Signal. 2010, 22, 717–727. [Google Scholar] [CrossRef]
- Sharma, M.; Castro-Piedras, I.; Simmons, G.E., Jr.; Pruitt, K. Dishevelled: A masterful conductor of complex Wnt signals. Cell. Signal. 2018, 47, 52–64. [Google Scholar] [CrossRef] [PubMed]
- Tao, Y.; Mis, M.; Blazer, L.; Ustav, M.; Steinhart, Z.; Chidiac, R.; Kubarakos, E.; O’Brien, S.; Wang, X.; Jarvik, N.; et al. Tailored tetravalent antibodies potently and specifically activate Wnt/Frizzled pathways in cells, organoids and mice. Elife 2019, 8, e46134. [Google Scholar] [CrossRef] [PubMed]
- Mlodzik, M. The Dishevelled Protein Family: Still Rather a Mystery After Over 20 Years of Molecular Studies. Curr. Top. Dev. Biol. 2016, 117, 75–91. [Google Scholar]
- Pascual-Vargas, P.; Salinas, P.C. A Role for Frizzled and Their Post-Translational Modifications in the Mammalian Central Nervous System. Front. Cell Dev. Biol. 2021, 9, 692888. [Google Scholar] [CrossRef]
- Shafer, B.; Onishi, K.; Lo, C.; Colakoglu, G.; Zou, Y. Vangl2 promotes Wnt/planar cell polarity-like signaling by antagonizing Dvl1-mediated feedback inhibition in growth cone guidance. Dev. Cell 2011, 20, 177–191. [Google Scholar] [CrossRef]
- Routledge, D.; Scholpp, S. Mechanisms of intercellular Wnt transport. Development 2019, 146, dev176073. [Google Scholar] [CrossRef]
- Gross, J.C. Extracellular WNTs: Trafficking, Exosomes, and Ligand-Receptor Interaction. Handb. Exp. Pharmacol. 2021, 269, 29–43. [Google Scholar]
- Takada, R.; Satomi, Y.; Kurata, T.; Ueno, N.; Norioka, S.; Kondoh, H.; Takao, T.; Takada, S. Monounsaturated fatty acid modification of Wnt protein: Its role in Wnt secretion. Dev. Cell 2006, 11, 791–801. [Google Scholar] [CrossRef]
- Mikels, A.J.; Nusse, R. Wnts as ligands: Processing, secretion and reception. Oncogene 2006, 25, 7461–7468. [Google Scholar] [CrossRef]
- Chen, B.; Dodge, M.E.; Tang, W.-J.; Lu, J.; Ma, Z.; Fan, C.-W.; Wei, S.; Hao, W.; Kilgore, J.; Williams, N.S.; et al. Small molecule-mediated disruption of Wnt-dependent signaling in tissue regeneration and cancer. Nat. Chem. Biol. 2009, 5, 100–107. [Google Scholar] [CrossRef]
- Liu, J.; Pan, S.; Hsieh, M.H.; Ng, N.; Sun, F.; Wang, T.; Kasibhatla, S.; Schuller, A.G.; Li, A.G.; Cheng, D.; et al. Targeting Wnt-driven cancer through the inhibition of Porcupine by LGK974. Proc. Natl. Acad. Sci. USA 2013, 110, 20224–20229. [Google Scholar] [CrossRef] [PubMed]
- Banziger, C.; Soldini, D.; Schutt, C.; Zipperlen, P.; Hausmann, G.; Basler, K. Wntless, a conserved membrane protein dedicated to the secretion of Wnt proteins from signaling cells. Cell 2006, 125, 509–522. [Google Scholar] [CrossRef] [PubMed]
- Taylor, A.M.; Blurton-Jones, M.; Rhee, S.W.; Cribbs, D.H.; Cotman, C.W.; Jeon, N.L. A microfluidic culture platform for CNS axonal injury, regeneration and transport. Nat. Methods 2005, 2, 599–605. [Google Scholar] [CrossRef]
- Clarke, L.E.; Liddelow, S.A.; Chakraborty, C.; Münch, A.E.; Heiman, M.; Barres, B.A. Normal aging induces A1-like astrocyte reactivity. Proc. Natl. Acad. Sci. USA 2018, 115, E1896–E1905. [Google Scholar] [CrossRef]
- Clarke, L.E.; Barres, B.A. Emerging roles of astrocytes in neural circuit development. Nat. Rev. Neurosci. 2013, 14, 311–321. [Google Scholar] [CrossRef]
- Pekny, M.; Pekna, M. Astrocyte reactivity and reactive astrogliosis: Costs and benefits. Physiol. Rev. 2014, 94, 1077–1098. [Google Scholar] [CrossRef]
- Lee, H.G.; Wheeler, M.A.; Quintana, F.J. Function and therapeutic value of astrocytes in neurological diseases. Nat. Rev. Drug Discov. 2022, 21, 339–358. [Google Scholar] [CrossRef]
- Liddelow, S.A.; Barres, B.A. Reactive Astrocytes: Production, Function, and Therapeutic Potential. Immunity 2017, 46, 957–967. [Google Scholar] [CrossRef]
- East, E.; Golding, J.P.; Phillips, J.B. A versatile 3D culture model facilitates monitoring of astrocytes undergoing reactive gliosis. J. Tissue Eng. Regen. Med. 2009, 3, 634–646. [Google Scholar] [CrossRef]
- Escartin, C.; Galea, E.; Lakatos, A.; O’Callaghan, J.P.; Petzold, G.C.; Serrano-Pozo, A.; Steinhauser, C.; Volterra, A.; Carmignoto, G.; Agarwal, A.; et al. Reactive astrocyte nomenclature, definitions, and future directions. Nat. Neurosci. 2021, 24, 312–325. [Google Scholar] [CrossRef]
- Kalluri, R.; LeBleu, V.S. The biology, function, and biomedical applications of exosomes. Science 2020, 367, eaau6977. [Google Scholar] [CrossRef] [PubMed]
- Dai, J.; Su, Y.; Zhong, S.; Cong, L.; Liu, B.; Yang, J.; Tao, Y.; He, Z.; Chen, C.; Jiang, Y. Exosomes: Key players in cancer and potential therapeutic strategy. Signal Transduct. Target. Ther. 2020, 5, 145. [Google Scholar] [CrossRef] [PubMed]
- Zhao, Y.; Liu, J.; Liu, S.; Yang, P.; Liang, Y.; Ma, J.; Mao, S.; Sun, C.; Yang, Y. Fibroblast exosomal TFAP2C induced by chitosan oligosaccharides promotes peripheral axon regeneration via the miR-132-5p/CAMKK1 axis. Bioact. Mater. 2023, 26, 249–263. [Google Scholar] [CrossRef] [PubMed]
- van Neerven, S.; Pannaye, P.; Bozkurt, A.; Van Nieuwenhoven, F.; Joosten, E.; Hermans, E.; Taccola, G.; Deumens, R. Schwann cell migration and neurite outgrowth are influenced by media conditioned by epineurial fibroblasts. Neuroscience 2013, 252, 144–153. [Google Scholar] [CrossRef]
- Dreesmann, L.; Mittnacht, U.; Lietz, M.; Schlosshauer, B. Nerve fibroblast impact on Schwann cell behavior. Eur. J. Cell Biol. 2009, 88, 285–300. [Google Scholar] [CrossRef]
- Solana-Balaguer, J.; Campoy-Campos, G.; Martin-Flores, N.; Perez-Sisques, L.; Sitja-Roqueta, L.; Kucukerden, M.; Gamez-Valero, A.; Coll-Manzano, A.; Marti, E.; Perez-Navarro, E.; et al. Neuron-derived extracellular vesicles contain synaptic proteins, promote spine formation, activate TrkB-mediated signalling and preserve neuronal complexity. J. Extracell. Vesicles 2023, 12, e12355. [Google Scholar] [CrossRef]
- Sharma, P.; Mesci, P.; Carromeu, C.; McClatchy, D.R.; Schiapparelli, L.; Yates, J.R.; Muotri, A.R.; Cline, H.T. Exosomes regulate neurogenesis and circuit assembly. Proc. Natl. Acad. Sci. USA 2019, 116, 16086–16094. [Google Scholar] [CrossRef]
- Chun, C.; Smith, A.S.T.; Kim, H.; Kamenz, D.S.; Lee, J.H.; Lee, J.B.; Mack, D.L.; Bothwell, M.; Clelland, C.D.; Kim, D.H. Astrocyte-derived extracellular vesicles enhance the survival and electrophysiological function of human cortical neurons in vitro. Biomaterials 2021, 271, 120700. [Google Scholar] [CrossRef]
- You, Y.; Borgmann, K.; Edara, V.V.; Stacy, S.; Ghorpade, A.; Ikezu, T. Activated human astrocyte-derived extracellular vesicles modulate neuronal uptake, differentiation and firing. J. Extracell. Vesicles 2020, 9, 1706801. [Google Scholar] [CrossRef]
- Hira, K.; Ueno, Y.; Tanaka, R.; Miyamoto, N.; Yamashiro, K.; Inaba, T.; Urabe, T.; Okano, H.; Hattori, N. Astrocyte-Derived Exosomes Treated With a Semaphorin 3A Inhibitor Enhance Stroke Recovery via Prostaglandin D(2) Synthase. Stroke 2018, 49, 2483–2494. [Google Scholar] [CrossRef]
- Datta Chaudhuri, A.; Dasgheyb, R.M.; DeVine, L.R.; Bi, H.; Cole, R.N.; Haughey, N.J. Stimulus-dependent modifications in astrocyte-derived extracellular vesicle cargo regulate neuronal excitability. Glia 2020, 68, 128–144. [Google Scholar] [CrossRef] [PubMed]
- Dorrego-Rivas, A.; Ezan, J.; Moreau, M.M.; Poirault-Chassac, S.; Aubailly, N.; De Neve, J.; Blanchard, C.; Castets, F.; Freal, A.; Battefeld, A.; et al. The core PCP protein Prickle2 regulates axon number and AIS maturation by binding to AnkG and modulating microtubule bundling. Sci. Adv. 2022, 8, eabo6333. [Google Scholar] [CrossRef] [PubMed]
- Dos-Santos Carvalho, S.; Moreau, M.M.; Hien, Y.E.; Garcia, M.; Aubailly, N.; Henderson, D.J.; Studer, V.; Sans, N.; Thoumine, O.; Montcouquiol, M. Vangl2 acts at the interface between actin and N-cadherin to modulate mammalian neuronal outgrowth. Elife 2020, 9, e51822. [Google Scholar] [CrossRef] [PubMed]
- Qu, Y.; Huang, Y.; Feng, J.; Alvarez-Bolado, G.; Grove, E.A.; Yang, Y.; Tissir, F.; Zhou, L.; Goffinet, A.M. Genetic evidence that Celsr3 and Celsr2, together with Fzd3, regulate forebrain wiring in a Vangl-independent manner. Proc. Natl. Acad. Sci. USA 2014, 111, E2996–E3004. [Google Scholar] [CrossRef] [PubMed]
- Hua, Z.L.; Smallwood, P.M.; Nathans, J. Frizzled3 controls axonal development in distinct populations of cranial and spinal motor neurons. Elife 2013, 2, e01482. [Google Scholar] [CrossRef]
- Hua, Z.L.; Jeon, S.; Caterina, M.J.; Nathans, J. Frizzled3 is required for the development of multiple axon tracts in the mouse central nervous system. Proc. Natl. Acad. Sci. USA 2014, 111, E3005–E3014. [Google Scholar] [CrossRef]
- Slater, P.G.; Ramirez, V.T.; Gonzalez-Billault, C.; Varela-Nallar, L.; Inestrosa, N.C. Frizzled-5 receptor is involved in neuronal polarity and morphogenesis of hippocampal neurons. PLoS ONE 2013, 8, e78892. [Google Scholar] [CrossRef]
- Varela-Nallar, L.; Ramirez, V.T.; Gonzalez-Billault, C.; Inestrosa, N.C. Frizzled receptors in neurons: From growth cones to the synapse. Cytoskeleton 2012, 69, 528–534. [Google Scholar] [CrossRef]
- Sahores, M.; Gibb, A.; Salinas, P.C. Frizzled-5, a receptor for the synaptic organizer Wnt7a, regulates activity-mediated synaptogenesis. Development 2010, 137, 2215–2225. [Google Scholar] [CrossRef]
- Onishi, K.; Shafer, B.; Lo, C.; Tissir, F.; Goffinet, A.M.; Zou, Y. Antagonistic functions of Dishevelleds regulate Frizzled3 endocytosis via filopodia tips in Wnt-mediated growth cone guidance. J. Neurosci. 2013, 33, 19071–19085. [Google Scholar] [CrossRef]
- Teo, S.; Salinas, P.C. Wnt-Frizzled Signaling Regulates Activity-Mediated Synapse Formation. Front. Mol. Neurosci. 2021, 14, 683035. [Google Scholar] [CrossRef] [PubMed]
- Stanganello, E.; Zahavi, E.E.; Burute, M.; Smits, J.; Jordens, I.; Maurice, M.M.; Kapitein, L.C.; Hoogenraad, C.C. Wnt Signaling Directs Neuronal Polarity and Axonal Growth. iScience 2019, 13, 318–327. [Google Scholar] [CrossRef] [PubMed]
- Dorrier, C.E.; Jones, H.E.; Pintaric, L.; Siegenthaler, J.A.; Daneman, R. Emerging roles for CNS fibroblasts in health, injury and disease. Nat. Rev. Neurosci. 2022, 23, 23–34. [Google Scholar] [CrossRef] [PubMed]








| Gene | Primers |
|---|---|
| Pk1-F | CAGACTCCTGTCAACGCGATG |
| Pk1-R | CGCCTGCACAACAGCACTGTC |
| Pk1-MT-R | CCCCACAACGGGTTCTTCTGTTAG |
| Pk2-F | TGTGGCCACATTTGTTTTAGAGG |
| Pk2-R | CACACACTAACCAGAAATATCATC |
| Pk2-MT-R | CCCCACAACGGGTTCTTCTGTTAG |
| Vangl2-F | TGGCTGTCTTCTGCACTCAC |
| Vangl2-R | GCACCTTCTTGGTGCTCACT |
| Smurf1-F | CAGATGCTGAGGCAGGAGAATCATGAG |
| Smurf1-R | CAGTCCCCTCCCAACACACAATCAC |
| Smurf1-MT-R | AGTTCTAATTCCATCAGAAGCTGACTCTAG |
| Smurf2-F | TGCTATGGCTTCTGACTATTAAAAGGTC |
| Smurf2-R | CTTAAACATCAGCTCCTGAGTACACAAC |
| Smurf2-MT-R | AGTTCTAATTCCATCAGAAGCTGACTCTAG |
| Cre-F | TGACCGTACACCAAAATTTG |
| Cre-R | ATTGCCCCTGTTTCACTATC |
| Gene | Dharmacon Catalog Number |
|---|---|
| Dvl1 | D-040910-01, D-040910-02, D-040910-03, D-040910-04 |
| Dvl2 | D-040921-01, D-040921-02, D-040921-03, D-040921-04 |
| Dvl3 | D-040922-01, D-040922-02, D-040922-03, D-040922-04 |
| Frizzled1 | D-063230-01, D-063230-02, D-063230-03, D-063230-04 |
| Frizzled2 | D-040443-01, D-040443-02, D-040443-03, D-040443-04 |
| Frizzled3 | D-048416-01, D-048416-02, D-048416-03, D-048416-04 |
| Frizzled7 | D-041631-01, D-041631-02, D-041631-03, D-041631-04 |
| Frizzled8 | D-045544-01, D-045544-02, D-045544-03, D-045544-04 |
| Frizzled9 | D-040416-01, D-040416-02, D-040416-03, D-040416-04 |
| Prickle1 | D-042729-01, D-042729-02, D-042729-03, D-042729-04 |
| Prickle2 | D-056882-01, D-056882-02, D-056882-05, D-056882-06 |
| Vangl1 | D-057276-01, D-057276-02, D-057276-03, D-057276-04 |
| Vangl2 | D-059396-01, D-059396-02, D-059396-03, D-059396-17 |
| Wnt5a | D-065584-01, D-065584-02, D-065584-03, D-065584-04 |
| Wnt5b | D-060428-01, D-060428-03, D-060428-04, D-060428-17 |
| Wnt7a | D-058932-02, D-058932-03 |
| Wnt7b | D-042139-01, D-042139-02, D-042139-03, D-042139-04 |
| Porcupine | D-049203-01, D-049203-02, D-049203-03, D-049203-04 |
| Wntless | D-060922-01, D-060922-02, D-060922-03, D-060922-04 |
| Gene | Forward Primer | Reverse Primer |
|---|---|---|
| Wnt3a | CTCCTCTCGGATACCTCTTAGTG | GCATGATCTCCACGTAGTTCCTG |
| Wnt5a | CAACTGGCAGGACTTTCTCAA | CATCTCCGATGCCGGAACT |
| Wnt5b | CTGCTGACTGACGCCAACT | CCTGATACAACTGACACAGCTTT |
| Wnt7a | GGTGCGAGCATCATCTGTAA | CATTTGGGAGCCTTCTCCTATG |
| Wnt7b | GGATGCCCGTGAGATCAAA | GACACACCGTGACACTTACA |
| Prickle1 | TCCCGAAACAAGGTCAGATTTA | TCTCTGGATCTGGCTGACT |
| Prickle2 | CACTGCTTTGAGTCCCTGTATG | TCTGTAGCATGCCAGTGTTG |
| Vangl1 | GCTGGCCTGAAAGTCTACAA | CGTGTTCGGCCTCTTCATAATA |
| Vangl2 | ACTCGGGCTATTCCTACAAGT | TGATTTATCTCCACGACTCCCAT |
| Frizzled1 | GCTGAGCTTGGAACTTTGTG | AGCCTCCAGCAACCAAA |
| Frizzled2 | GCCGTCCTATCTCAGCTATAAGT | TCTCCTCTTGCGAGAAGAACATA |
| Frizzled3 | ATGGCTGTGAGCTGGATTGTC | GGCACATCCTCAAGGTTATAGGT |
| Frizzled7 | ATATCACGGCGAGAAAGGC | GCAGGATGGTCTGGTTGTAG |
| Frizzled8 | ATGGAGTGGGGTTACCTGTTG | CACCGTGATCTCTTGGCAC |
| Frizzled9 | TCCGCGTTGTGTTTCTTCT | GGCCAAGGAGTAGACATTGTAG |
| Dvl1 | GAAGTCAGGCTTCAGCTGTT | CTACCTGTAAGTTCTGGAGGGA |
| Dvl2 | CCATCCTTCCACCCTAATGTATC | CCATGTTCACTGCTGTCTCT |
| Dvl3 | TGGTTTCATCCGCCATACC | ATCATGGTCGTGAAGCGATAG |
| Cd81 | GTACCTGGAACTGGGAAACAA | CCCAGGAAGCCTACAAACAT |
| Smpd2 | CAAAGGCTATCGCTCACCTATC | CTGGATTGGGTGTTTGGAGAA |
| Wntless | TGGGAAGCAGTCTAGCCTCC | GCAGCACAAGCCAAGGTGATA |
| Porcupine | GAGAAGGACCACCTGGAATG | ATAAGACATGGGCAGGTTCC |
| iNOS2 | GGCAGCCTGTGAGACCTTTG | GCATTGGAAGTGAAGCGTTTC |
| IL1b | CAGGCAGGCAGTATCACTCA | TGTCCTCATCCTGGAAGGTC |
| IL6 | ATGGATGCTACCAAACTGGAT | TGAAGGACTCTGGCTTTGTCT |
| TNF-α | ACGGCATGGATCTCAAAGAC | GTGGGTGAGGAGCACGTAGT |
| Gapdh | AGGTCGGTGTGAACGGATTTG | TGTAGACCATGTAGTTGAGGTCA |
Disclaimer/Publisher’s Note: The statements, opinions and data contained in all publications are solely those of the individual author(s) and contributor(s) and not of MDPI and/or the editor(s). MDPI and/or the editor(s) disclaim responsibility for any injury to people or property resulting from any ideas, methods, instructions or products referred to in the content. |
© 2025 by the authors. Licensee MDPI, Basel, Switzerland. This article is an open access article distributed under the terms and conditions of the Creative Commons Attribution (CC BY) license (https://creativecommons.org/licenses/by/4.0/).
Share and Cite
Ahmad, S.; Christova, T.; Pye, M.; Narimatsu, M.; Song, S.; Wrana, J.L.; Attisano, L. Small Extracellular Vesicles Promote Axon Outgrowth by Engaging the Wnt-Planar Cell Polarity Pathway. Cells 2025, 14, 56. https://doi.org/10.3390/cells14010056
Ahmad S, Christova T, Pye M, Narimatsu M, Song S, Wrana JL, Attisano L. Small Extracellular Vesicles Promote Axon Outgrowth by Engaging the Wnt-Planar Cell Polarity Pathway. Cells. 2025; 14(1):56. https://doi.org/10.3390/cells14010056
Chicago/Turabian StyleAhmad, Samar, Tania Christova, Melanie Pye, Masahiro Narimatsu, Siyuan Song, Jeffrey L. Wrana, and Liliana Attisano. 2025. "Small Extracellular Vesicles Promote Axon Outgrowth by Engaging the Wnt-Planar Cell Polarity Pathway" Cells 14, no. 1: 56. https://doi.org/10.3390/cells14010056
APA StyleAhmad, S., Christova, T., Pye, M., Narimatsu, M., Song, S., Wrana, J. L., & Attisano, L. (2025). Small Extracellular Vesicles Promote Axon Outgrowth by Engaging the Wnt-Planar Cell Polarity Pathway. Cells, 14(1), 56. https://doi.org/10.3390/cells14010056

