Vasoactive Intestinal Peptide Receptor, CRTH2, Antagonist Treatment Improves Eosinophil and Mast Cell-Mediated Esophageal Remodeling and Motility Dysfunction in Eosinophilic Esophagitis
Abstract
1. Introduction
2. Materials and Methods
2.1. Clinical Characteristics of EoE and Non-EoE Patients
2.2. Real-Time PCR (RT-PCR) Analysis of RNA Isolated from Esophageal Biopsies of Normal Individuals and EoE Patients
2.3. Generation of C-kit Neutralized ΔdblGATA Gene-Deficient (ΔdblGATA), IL-13 Transgenic Mice
2.4. Eosinophil Migration Assay
2.5. Flow Cytometry Analysis of VIP and VIP Receptors on Blood Eosinophils
2.6. Mouse Bone Marrow Cell-Derived Mast Cell (BMMC) Generation and VIP Receptor Analysis
2.7. Human Bone Marrow Culture
2.8. Immunofluorescence Staining of Human EoE Esophageal Biopsies for Eosinophils, Mast Cells, NERVE Cells, VIP, and CRTH2 Receptor
2.9. CRTH2 Antagonist Treatment in Experimental EoE
2.10. Analysis of the Contractility and Relaxation of the Esophageal Circular and Longitudinal Muscle Layers in Experimental EoE
2.11. Statistical Analysis
3. Results
3.1. Analysis of VIP and VIP Receptors (VACP1, VAPC2, and CRTH2) on Eosinophils and Mast Cells and the VIP Receptor’s Role in the Migration of Both Inflammatory Cells
3.2. Analysis of Nerve Cell-Derived Mediator VIP Protein in the Blood and mRNA Levels of Esophageal Biopsies along with the Expression of VIP Receptors VAPC1, VACP2, and CRTH2 in Normal, EoE, and Dysphagia Patients
3.3. Detection of CRTH2 on Eosinophils and VAPC2 Receptor on Mast Cells in Human EoE Biopsies
3.4. Analysis of Eosinophils and Mast Cell Accumulation in All Segments of Human Esophageal Biopsies in Human EoE
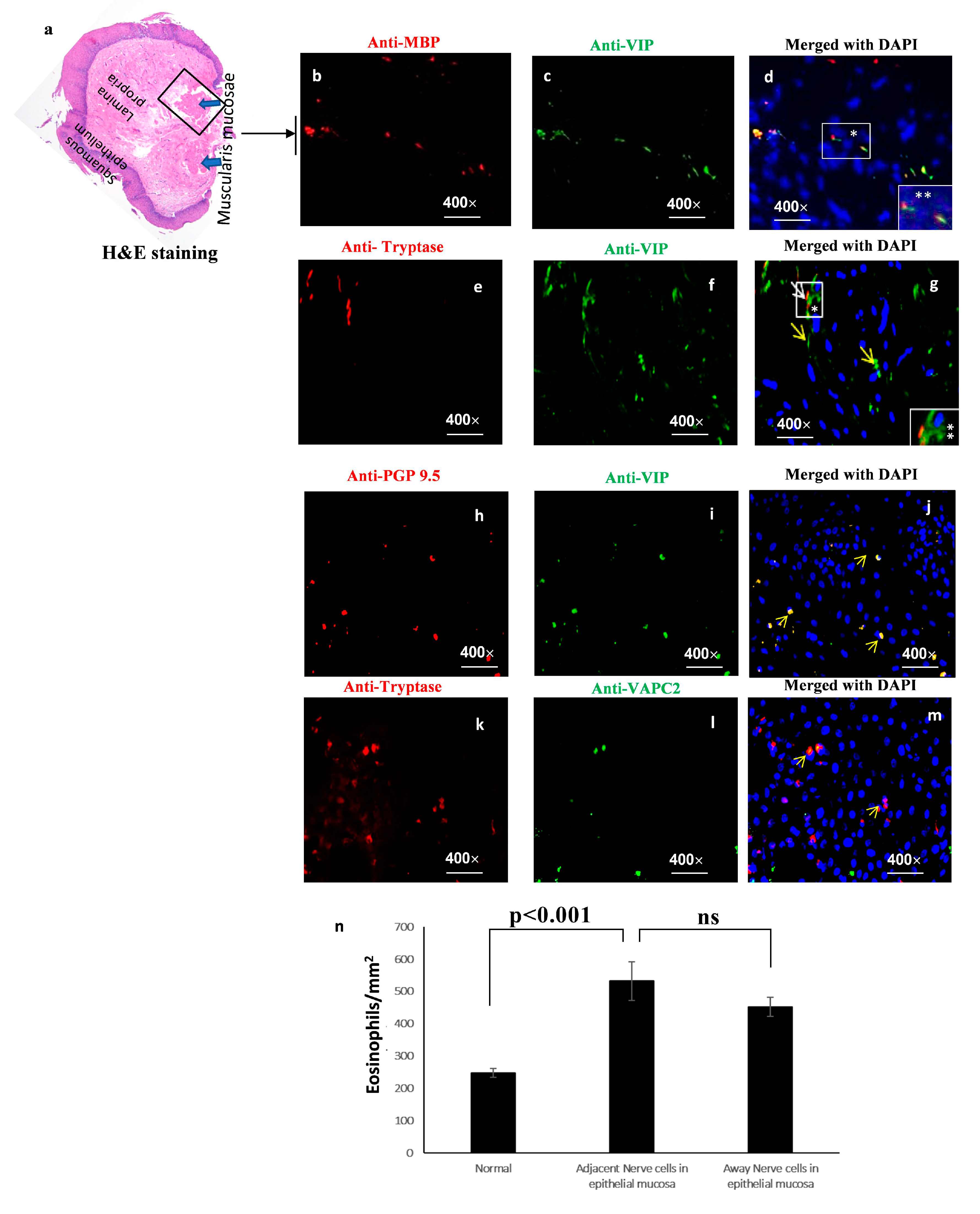
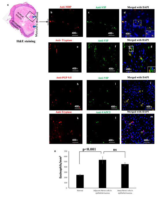
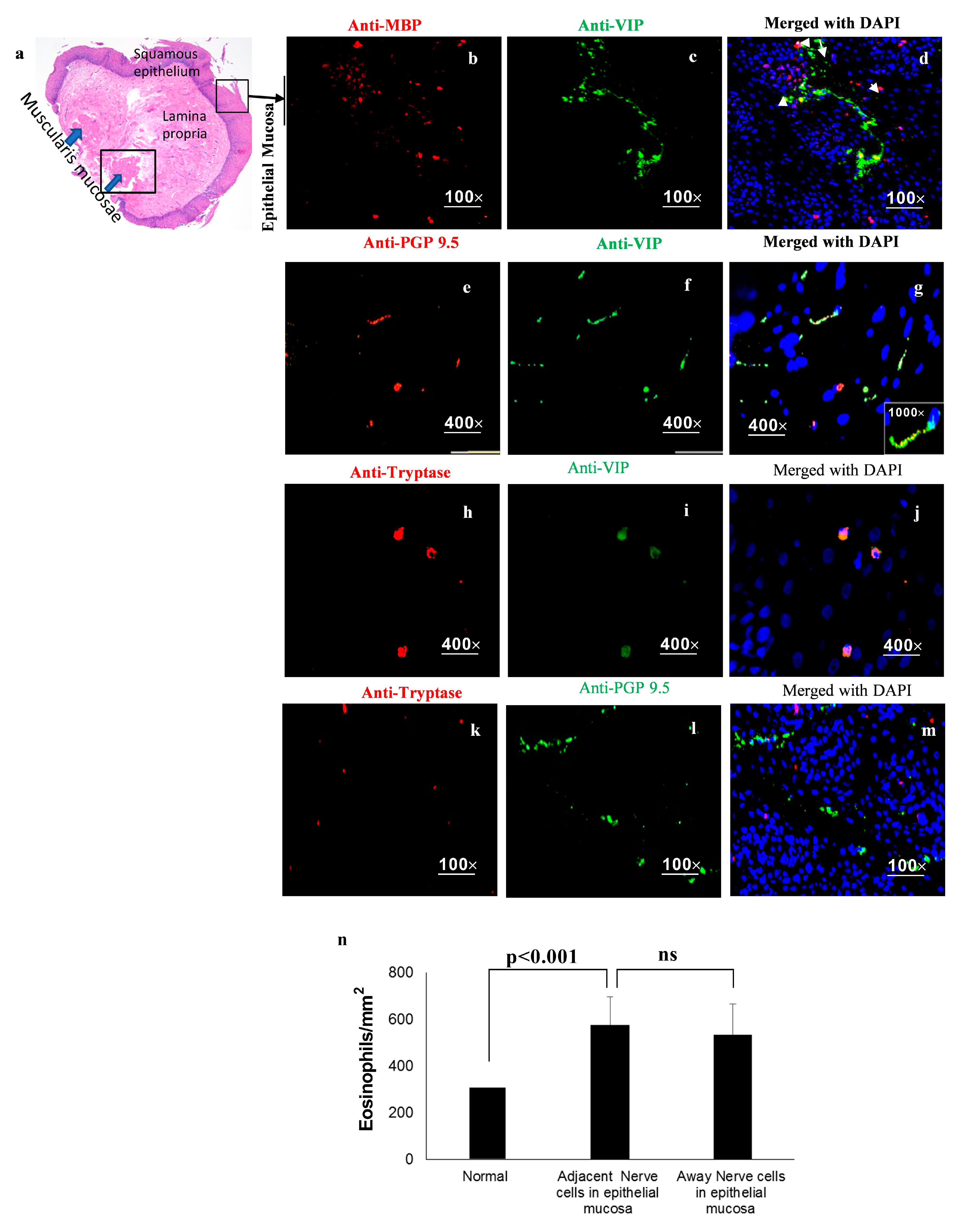
3.5. Esophageal Eosinophils and Mast Cells Are Detected in Nearby Nerve Cells Derived from VIP and Expressed in the Epithelial Mucosa in Human EoE
3.6. Eosinophils and Mast Cells Accumulate in the Muscularis Mucosa of Human EoE Patients
3.7. Doxycycline (DOX)-Regulated CC10-IL-13-Overexpressed Animal Model of Experimental EoE Has Similar Eosinophils and Mast Cells in Each Esophagus Segment near VIP-Expressing Nerve Cells
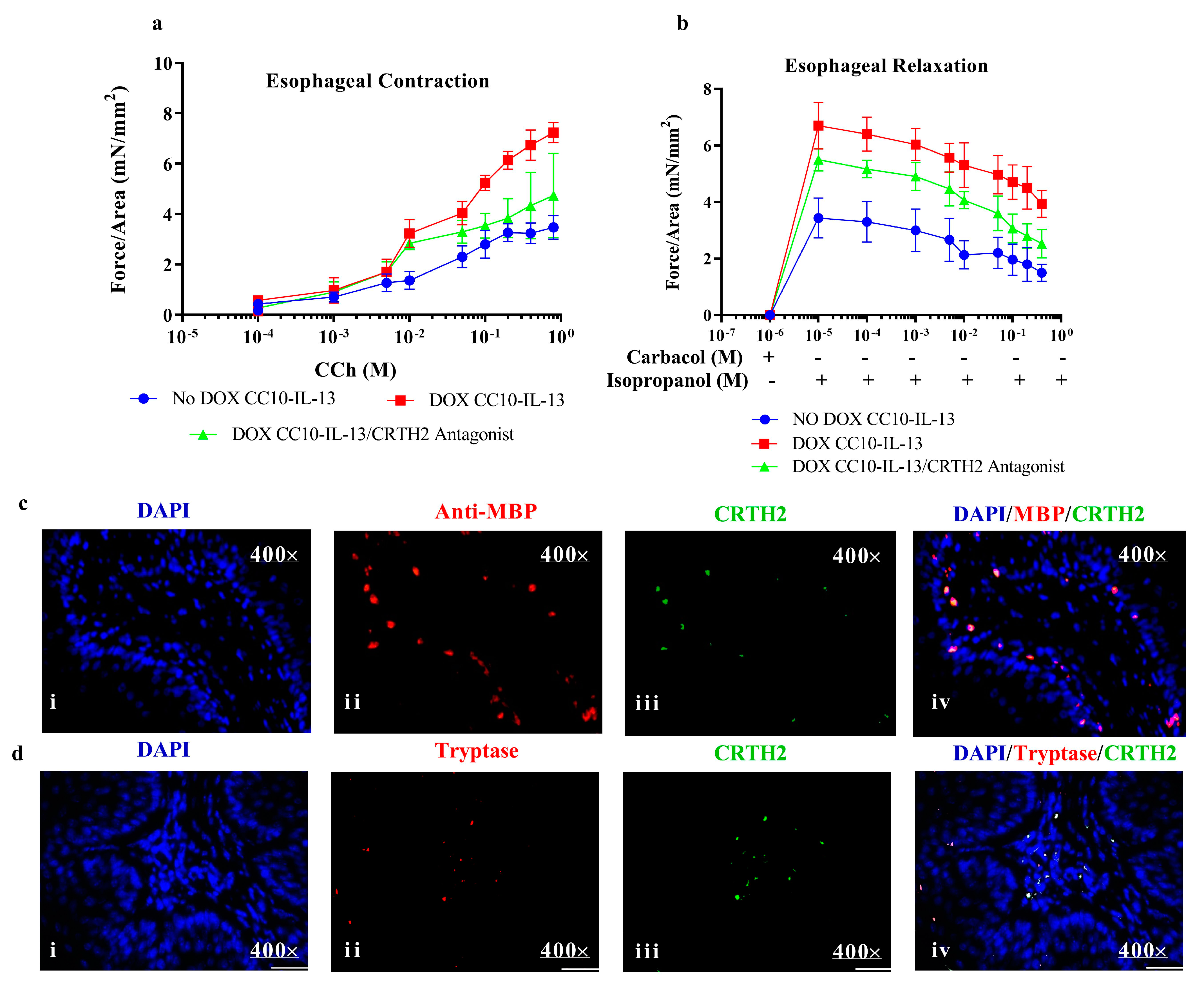
3.8. Longitudinal Esophageal Muscle Contraction and Relaxation Activity in Mast Cell-Neutralized Eosinophil-Deficient DOX-Regulated IL-13-Overexpressed Mice Compared to DOX-Regulated CC10-IL-13-Overexpressed Mouse Model of EoE
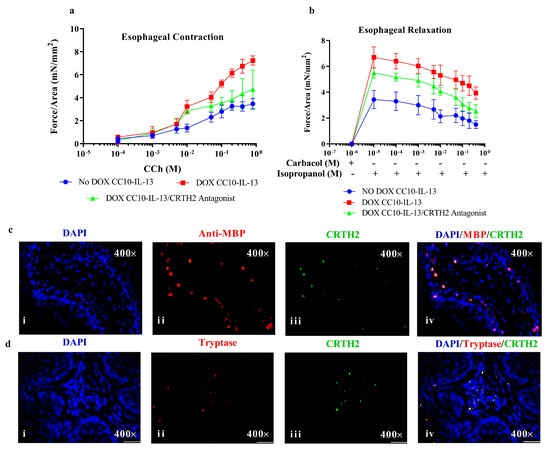
3.9. CRTH2 Antagonist Treatment Improves Impaired Longitudinal Esophageal Dysfunction in a DOX-Regulated CC10-IL-13-Overexpressed Mouse Model of EoE
4. Discussion
5. Conclusions
Supplementary Materials
Author Contributions
Funding
Institutional Review Board Statement
Informed Consent Statement
Data Availability Statement
Acknowledgments
Conflicts of Interest
References
- Sampson, H.A. Food allergy. Part 1: Immunopathogenesis and clinical disorders. J. Allergy Clin. Immunol. 1999, 103, 717–728. [Google Scholar] [CrossRef]
- Furuta, G.T.; Ackerman, S.J.; Wershil, B.K. The role of the eosinophil in gastrointestinal diseases. Curr. Opin. Gastroenterol. 1995, 11, 541–547. [Google Scholar] [CrossRef]
- Kelly, K.J. Eosinophilic gastroenteritis. J. Pediatr. Gastroenterol. Nutr. 2000, 30, S28–S35. [Google Scholar] [CrossRef]
- Kelly, K.J.; Lazenby, A.J.; Rowe, P.C.; Yardley, J.H.; Perman, J.A.; Sampson, H.A. Eosinophilic esophagitis attributed to gastroesophageal reflux: Improvement with an amino acid-based formula. Gastroenterology 1995, 109, 1503–1512. [Google Scholar] [CrossRef]
- Rothenberg, M.E.; Mishra, A.; Brandt, E.B.; Hogan, S.P. Gastrointestinal eosinophils in health and disease. Adv. Immunol. 2001, 78, 291–328. [Google Scholar]
- Mishra, A.; Hogan, S.P.; Brandt, E.B.; Rothenberg, M.E. An etiological role for aeroallergens and eosinophils in experimental esophagitis. J. Clin. Investig. 2001, 107, 83–90. [Google Scholar] [CrossRef]
- Cadiot, G.; Faure, C. Gastro-esophageal reflux in infants, children and adults. Hiatal hernia. Rev. Prat. 2003, 53, 555–564. [Google Scholar]
- Croese, J.; Fairley, S.K.; Masson, J.W.; Chong, A.K.; Whitaker, D.A.; Kanowski, P.A.; Walker, N.I. Clinical and endoscopic features of eosinophilic esophagitis in adults. Gastrointest. Endosc. 2003, 58, 516–522. [Google Scholar] [CrossRef]
- Attwood, S.E.; Smyrk, T.C.; Demeester, T.R.; Jones, J.B. Esophageal eosinophilia with dysphagia. A distinct clinicopathologic syndrome. Dig. Dis. Sci. 1993, 38, 109–116. [Google Scholar] [CrossRef]
- Attwood, S.E.; Furuta, G.T. Eosinophilic esophagitis: Historical perspective on an evolving disease. Gastroenterol. Clin. N. Am. 2014, 43, 185–199. [Google Scholar] [CrossRef]
- Cantu, P.; Velio, P.; Prada, A.; Penagini, R. Ringed oesophagus and idiopathic eosinophilic oesophagitis in adults: An association in two cases. Dig. Liver Dis. 2005, 37, 129–134. [Google Scholar] [CrossRef]
- Lucendo, A.J.; Carrion, G.; Navarro, M.; Pascual, J.M.; Gonzalez, P.; Castillo, P.; Erdozain, J.C. Eosinophilic esophagitis in adults: An emerging disease. Dig. Dis. Sci. 2004, 49, 1884–1888. [Google Scholar] [CrossRef]
- Straumann, A. What is your diagnosis? Primary eosinophilic esophagitis. Schweiz. Rundsch. Med. Prax. 2004, 93, 795–796. [Google Scholar]
- Dahshan, A.; Rabah, R. Correlation of endoscopy and histology in the gastroesophageal mucosa in children: Are routine biopsies justified? J. Clin. Gastroenterol. 2000, 31, 213–216. [Google Scholar] [CrossRef]
- Ruigomez, A.; Alberto Garcia Rodriguez, L.; Wallander, M.A.; Johansson, S.; Eklund, S. Esophageal stricture: Incidence, treatment patterns, and recurrence rate. Am. J. Gastroenterol. 2006, 101, 2685–2692. [Google Scholar] [CrossRef]
- Zimmerman, S.L.; Levine, M.S.; Rubesin, S.E.; Mitre, M.C.; Furth, E.E.; Laufer, I.; Katzka, D.A. Idiopathic eosinophilic esophagitis in adults: The ringed esophagus. Radiology 2005, 236, 159–165. [Google Scholar] [CrossRef]
- White, R.J.; Zhang, Y.; Morris, G.P.; Paterson, W.G. Esophagitis-related esophageal shortening in opossum is associated with longitudinal muscle hyperresponsiveness. Am. J. Physiol. Gastrointest. Liver Physiol. 2001, 280, G463–G469. [Google Scholar] [CrossRef]
- Paterson, W.G.; Kolyn, D.M. Esophageal shortening induced by short-term intraluminal acid perfusion in opossum: A cause for hiatus hernia? Gastroenterology 1994, 107, 1736–1740. [Google Scholar] [CrossRef]
- Dellon, E.S.; Gonsalves, N.; Hirano, I.; Furuta, G.T.; Liacouras, C.A.; Katzka, D.A.; American College of Gastroenterology. ACG clinical guideline: Evidenced based approach to the diagnosis and management of esophageal eosinophilia and eosinophilic esophagitis (EoE). Am. J. Gastroenterol. 2013, 108, 679–692. [Google Scholar] [CrossRef]
- Sampson, H.A. Food allergy. JAMA 1997, 278, 1888–1894. [Google Scholar] [CrossRef]
- Guajardo, J.R.; Rothenberg, M.E. Eosinophilic esophagitis, gastroenteritis, gastroenterocolitis, and colitis. In Food Allergy: Adverse Reactions to Foods and Additives, 3rd ed.; Metcalfe, D.D., Sampson, H.A., Simon, R.A., Eds.; Blackwell Publishing: Hoboken, NJ, USA, 2003; pp. 217–226. [Google Scholar]
- Sampson, H.A. Update on food allergy. J. Allergy Clin. Immunol. 2004, 113, 805–819. [Google Scholar] [CrossRef]
- Kottyan, L.C.; Davis, B.P.; Sherrill, J.D.; Liu, K.; Rochman, M.; Kaufman, K.; Weirauch, M.T.; Vaughn, S.; Lazaro, S.; Rupert, A.M.; et al. Genome-wide association analysis of eosinophilic esophagitis provides insight into the tissue specificity of this allergic disease. Nat. Genet. 2014, 46, 895–900. [Google Scholar] [CrossRef]
- Sherrill, J.D.; Kiran, K.C.; Blanchard, C.; Stucke, E.M.; Kemme, K.A.; Collins, M.H.; Abonia, J.P.; Putnam, P.E.; Mukkada, V.A.; Kaul, A.; et al. Analysis and expansion of the eosinophilic esophagitis transcriptome by RNA sequencing. Genes Immun. 2014, 15, 361–369. [Google Scholar] [CrossRef]
- Sherrill, J.D.; Rothenberg, M.E. Genetic and epigenetic underpinnings of eosinophilic esophagitis. Gastroenterol. Clin. N. Am. 2014, 43, 269–280. [Google Scholar] [CrossRef]
- Nhu, Q.M.; Aceves, S.S. Tissue Remodeling in Chronic Eosinophilic Esophageal Inflammation: Parallels in Asthma and Therapeutic Perspectives. Front. Med. 2017, 4, 128. [Google Scholar] [CrossRef]
- Malhotra, N.; Levine, J. Eosinophilic esophagitis: An autoimmune esophageal disorder. Curr. Probl. Pediatr. Adolesc. Health Care 2014, 44, 335–340. [Google Scholar] [CrossRef]
- Dunzendorfer, S.; Meierhofer, C.; Wiedermann, C.J. Signaling in neuropeptide-induced migration of human eosinophils. J. Leukoc. Biol. 1998, 64, 828–834. [Google Scholar] [CrossRef]
- El-Shazly, A.E.; Begon, D.Y.; Kustermans, G.; Arafa, M.; Dortu, E.; Henket, M.; Lefebvre, P.P.; Louis, R.; Delvenne, P. Novel association between vasoactive intestinal peptide and CRTH2 receptor in recruiting eosinophils: A possible biochemical mechanism for allergic eosinophilic inflammation of the airways. J. Biol. Chem. 2013, 288, 1374–1384. [Google Scholar] [CrossRef]
- Samarasinghe, A.E.; Hoselton, S.A.; Schuh, J.M. Spatio-temporal localization of vasoactive intestinal peptide and neutral endopeptidase in allergic murine lungs. Regul. Pept. 2010, 164, 151–157. [Google Scholar] [CrossRef]
- Niranjan, R.; Mavi, P.; Rayapudi, M.; Dynda, S.; Mishra, A. Pathogenic role of mast cells in experimental eosinophilic esophagitis. Am. J. Physiol. Gastrointest. Liver Physiol. 2013, 304, G1087–G1094. [Google Scholar] [CrossRef]
- Straumann, A.; Hoesli, S.; Bussmann, C.; Stuck, M.; Perkins, M.; Collins, L.P.; Payton, M.; Pettipher, R.; Hunter, M.; Steiner, J.; et al. Anti-eosinophil activity and clinical efficacy of the CRTH2 antagonist OC000459 in eosinophilic esophagitis. Allergy 2013, 68, 375–385. [Google Scholar] [CrossRef]
- Assa’ad, A.H.; Gupta, S.K.; Collins, M.H.; Thomson, M.; Heath, A.T.; Smith, D.A.; Perschy, T.L.; Jurgensen, C.H.; Ortega, H.G.; Aceves, S.S. An antibody against IL-5 reduces numbers of esophageal intraepithelial eosinophils in children with eosinophilic esophagitis. Gastroenterology 2011, 141, 1593–1604. [Google Scholar] [CrossRef]
- Ko, E.; Chehade, M. Biological Therapies for Eosinophilic Esophagitis: Where Do We Stand? Clin. Rev. Allergy Immunol. 2018, 55, 205–216. [Google Scholar] [CrossRef]
- Dellon, E.S.; Rothenberg, M.E.; Collins, M.H.; Hirano, I.; Chehade, M.; Bredenoord, A.J.; Lucendo, A.J.; Spergel, J.M.; Aceves, S.; Sun, X.; et al. Dupilumab in Adults and Adolescents with Eosinophilic Esophagitis. N. Engl. J. Med. 2022, 387, 2317–2330. [Google Scholar] [CrossRef]
- Yu, C.; Cantor, A.B.; Yang, H.; Browne, C.; Wells, R.A.; Fujiwara, Y.; Orkin, S.H. Targeted deletion of a high-affinity GATA-binding site in the GATA-1 promoter leads to selective loss of the eosinophil lineage in vivo. J. Exp. Med. 2002, 195, 1387–1395. [Google Scholar] [CrossRef]
- Collington, S.J.; Westwick, J.; Williams, T.J.; Weller, C.L. The function of CCR3 on mouse bone marrow-derived mast cells in vitro. Immunology 2010, 129, 115–124. [Google Scholar] [CrossRef]
- Mavi, P.; Niranjan, R.; Dutt, P.; Zaidi, A.; Shukla, J.S.; Korfhagen, T.; Mishra, A. Allergen-induced resistin-like molecule-alpha promotes esophageal epithelial cell hyperplasia in eosinophilic esophagitis. Am. J. Physiol. Gastrointest. Liver Physiol. 2014, 307, G499–G507. [Google Scholar] [CrossRef] [PubMed]
- Mirzahosseini, A.; Dalmadi, B.; Csutora, P. Histamine receptor H4 regulates mast cell degranulation and IgE induced FcepsilonRI upregulation in murine bone marrow-derived mast cells. Cell. Immunol. 2013, 283, 38–44. [Google Scholar] [CrossRef]
- Dutt, P.; Shukla, J.S.; Ventateshaiah, S.U.; Mariswamy, S.J.; Mattner, J.; Shukla, A.; Mishra, A. Allergen-induced interleukin-18 promotes experimental eosinophilic oesophagitis in mice. Immunol. Cell Biol. 2015, 93, 849–857. [Google Scholar] [CrossRef]
- Yadavalli, C.S.; Upparahalli Venkateshaiah, S.; Kumar, S.; Kandikattu, H.K.; Oruganti, L.; Kathera, C.S.; Mishra, A. Allergen-induced NLRP3/caspase1/IL-18 signaling initiate eosinophilic esophagitis and respective inhibitors protect disease pathogenesis. Commun. Biol. 2023, 6, 763. [Google Scholar] [CrossRef]
- Venkateshaiah, S.U.; Zhu, X.; Rajavelu, P.; Niranjan, R.; Manohar, M.; Verma, A.K.; Lasky, J.A.; Mishra, A. Regulatory effects of Interleukin (IL)-15 on allergen-induced airway obstruction. J. Allergy Clin. Immunol. 2017, 141, 906–917.e6. [Google Scholar] [CrossRef] [PubMed]
- Kim, D.H.; Park, I.H.; Cho, J.S.; Lee, Y.M.; Choi, H.; Lee, H.M. Alterations of vasoactive intestinal polypeptide receptors in allergic rhinitis. Am. J. Rhinol. Allergy 2011, 25, e44–e47. [Google Scholar] [CrossRef]
- Szema, A.M.; Hamidi, S.A.; Koller, A.; Martin, D.W. Vasoactive Intestinal Peptide Knockout (VIP KO) mouse model of sulfite-sensitive asthma: Up-regulation of novel lung carbonyl reductase. BMC Immunol. 2011, 12, 66. [Google Scholar] [CrossRef]
- Tomita, R.; Sakurai, K.; Fujisaki, S.; Koshinaga, T. Role of vasoactive intestinal peptide on the proximal and distal parts from the dentate line in the normal human internal anal sphincter. Hepato-Gastroenterology 2012, 59, 2155–2157. [Google Scholar] [CrossRef]
- Junquera, C.; Azanza, M.J.; Parra, P.; Peg, M.T.; Garin, P. The enteric nervous system of Rana ridibunda stomach. General. Pharmacol. 1986, 17, 597–605. [Google Scholar] [CrossRef] [PubMed]
- Siracusa, M.C.; Saenz, S.A.; Hill, D.A.; Kim, B.S.; Headley, M.B.; Doering, T.A.; Wherry, E.J.; Jessup, H.K.; Siegel, L.A.; Kambayashi, T. TSLP promotes interleukin-3-independent basophil haematopoiesis and type 2 inflammation. Nature 2011, 477, 229–233. [Google Scholar] [CrossRef]
- Hornby, P.J.; Abrahams, T.P. Central control of lower esophageal sphincter relaxation. Am. J. Med. 2000, 108 (Suppl. S4a), 90S–98S. [Google Scholar] [CrossRef]
- Stevoff, C.; Rao, S.; Parsons, W.; Kahrilas, P.J.; Hirano, I. EUS and histopathologic correlates in eosinophilic esophagitis. Gastrointest. Endosc. 2001, 54, 373–377. [Google Scholar] [CrossRef]
- Fox, V.L.; Nurko, S.; Teitelbaum, J.E.; Badizadegan, K.; Furuta, G.T. High-resolution EUS in children with eosinophilic “allergic” esophagitis. Gastrointest. Endosc. 2003, 57, 30–36. [Google Scholar] [CrossRef]
- Thompson, R.J.; Doran, J.F.; Jackson, P.; Dhillon, A.P.; Rode, J. PGP 9.5--a new marker for vertebrate neurons and neuroendocrine cells. Brain Res. 1983, 278, 224–228. [Google Scholar] [CrossRef]
- Feliciano, L.; Henning, R.J. Vagal nerve stimulation releases vasoactive intestinal peptide which significantly increases coronary artery blood flow. Cardiovasc. Res. 1998, 40, 45–55. [Google Scholar] [CrossRef]
- Norvell, J.E.; MacBride, R.G.; Rowell, J. Vasoactive intestinal polypeptide nerve fibers in human and monkey (Macaca fascicularis and Macaca mulatta) kidneys. J. Auton. Nerv. Syst. 1991, 32, 101–106. [Google Scholar] [CrossRef] [PubMed]
- Kusakabe, T.; Matsuda, H.; Kawakami, T.; Syoui, N.; Kurihara, K.; Tsukuda, M.; Takenaka, T. Distribution of neuropeptide-containing nerve fibers in the human submandibular gland, with special reference to the difference between serous and mucous acini. Cell Tissue Res. 1997, 288, 25–31. [Google Scholar] [CrossRef] [PubMed]
- Blanchard, C.; Wang, N.; Stringer, K.F.; Mishra, A.; Fulkerson, P.C.; Abonia, J.P.; Jameson, S.C.; Kirby, C.; Konikoff, M.R.; Collins, M.H.; et al. Eotaxin-3 and a uniquely conserved gene-expression profile in eosinophilic esophagitis. J. Clin. Investig. 2006, 116, 536–547. [Google Scholar] [CrossRef] [PubMed]
- Verma, A.K.; Manohar, M.; Venkateshaiah, S.U.; Blecker, U.; Collins, M.H.; Mishra, A. Role of vasoactive intestinal peptide in promoting the pathogenesis of eosinophilic esophagitis (EoE). Cell. Mol. Gastroenterol. Hepatol. 2018, 5, 99. [Google Scholar] [CrossRef] [PubMed]
- Mavi, P.; Rajavelu, P.; Rayapudi, M.; Paul, R.J.; Mishra, A. Esophageal functional impairments in experimental eosinophilic esophagitis. Am. J. Physiol. Gastrointest. Liver Physiol. 2012, 302, G1347–G1355. [Google Scholar] [CrossRef] [PubMed]
- Mishra, A.; Hogan, S.P.; Brandt, E.B.; Wagner, N.; Crossman, M.W.; Foster, P.S.; Rothenberg, M.E. Enterocyte expression of the eotaxin and interleukin-5 transgenes induces compartmentalized dysregulation of eosinophil trafficking. J. Biol. Chem. 2002, 277, 4406–4412. [Google Scholar] [CrossRef] [PubMed]
- Koller, E.J.; Wood, C.A.; Lai, Z.; Borgenheimer, E.; Hoffman, K.L.; Jankowsky, J.L. Doxycycline for transgene control disrupts gut microbiome diversity without compromising acute neuroinflammatory response. J. Neuroinflamm. 2024, 21, 11. [Google Scholar] [CrossRef]
- Jouvet, N.; Bouyakdan, K.; Campbell, S.A.; Baldwin, C.; Townsend, S.E.; Gannon, M.A.; Poitout, V.; Alquier, T.; Estall, J.L. The tetracycline-controlled transactivator (Tet-On/Off) system in β-cells reduces insulin expression and secretion in mice. Diabetes 2021, 70, 2850–2859. [Google Scholar] [CrossRef]
- Kandikattu, H.K.; Venkateshaiah, S.U.; Verma, A.K.; Mishra, A. Tacrolimus (FK506) treatment protects allergen-, IL-5-and IL-13-induced mucosal eosinophilia. Immunology 2021, 163, 220–235. [Google Scholar] [CrossRef]
- Dahms, B.B. Reflux esophagitis: Sequelae and differential diagnosis in infants and children including eosinophilic esophagitis. Pediatr. Dev. Pathol. 2004, 7, 5–16. [Google Scholar] [CrossRef]
- Kirsch, R.; Bokhary, R.; Marcon, M.A.; Cutz, E. Activated mucosal mast cells differentiate eosinophilic (allergic) esophagitis from gastroesophageal reflux disease. J. Pediatr. Gastroenterol. Nutr. 2007, 44, 20–26. [Google Scholar] [CrossRef]
- Martin Martin, L.; Santander, C.; Lopez Martin, M.C.; Espinoza-Rios, J.; Chavarria-Herbozo, C.; Gisbert, J.P.; Moreno-Otero, R. Esophageal motor abnormalities in eosinophilic esophagitis identified by high-resolution manometry. J. Gastroenterol. Hepatol. 2011, 26, 1447–1450. [Google Scholar] [CrossRef]
- Nurko, S.; Rosen, R. Esophageal dysmotility in patients who have eosinophilic esophagitis. Gastrointest. Endosc. Clin. N. Am. 2008, 18, 73–89; ix. [Google Scholar] [CrossRef] [PubMed]
- Timmer, R.; Breumelhof, R.; Nadorp, J.H.; Smout, A.J. Oesophageal motility and gastro-oesophageal reflux before and after healing of reflux oesophagitis. A study using 24 hour ambulatory pH and pressure monitoring. Gut 1994, 35, 1519–1522. [Google Scholar] [CrossRef]
- Blanchard, C.; Wang, N.; Rothenberg, M.E. Eosinophilic esophagitis: Pathogenesis, genetics, and therapy. J. Allergy Clin. Immunol. 2006, 118, 1054–1059. [Google Scholar] [CrossRef] [PubMed]
- Pentiuk, S.; Putnam, P.E.; Collins, M.H.; Rothenberg, M.E. Dissociation between symptoms and histological severity in pediatric eosinophilic esophagitis. J. Pediatr. Gastroenterol. Nutr. 2009, 48, 152–160. [Google Scholar] [CrossRef]
- Rothenberg, M.E.; Mishra, A.; Collins, M.H.; Putnam, P.E. Pathogenesis and clinical features of eosinophilic esophagitis. J. Allergy Clin. Immunol. 2001, 108, 891–894. [Google Scholar] [CrossRef]
- Niranjan, R.; Rajavelu, P.; Ventateshaiah, S.U.; Shukla, J.S.; Zaidi, A.; Mariswamy, S.J.; Mattner, J.; Fortgang, I.; Kowalczyk, M.; Balart, L.; et al. Involvement of interleukin-18 in the pathogenesis of human eosinophilic esophagitis. Clin. Immunol. 2015, 157, 103–113. [Google Scholar] [CrossRef]
- Bullock, J.Z.; Villanueva, J.M.; Blanchard, C.; Filipovich, A.H.; Putnam, P.E.; Collins, M.H.; Risma, K.A.; Akers, R.M.; Kirby, C.L.; Buckmeier, B.K. Interplay of adaptive th2 immunity with eotaxin-3/cC chemokine receptor 3 in eosinophilic esophagitis. J. Pediatr. Gastroenterol. Nutr. 2007, 45, 22–31. [Google Scholar] [CrossRef]
- Verma, A.K.; Manohar, M.; Upparahalli Venkateshaiah, S.; Mishra, A. Neuroendocrine cells derived chemokine vasoactive intestinal polypeptide (VIP) in allergic diseases. Cytokine Growth Factor. Rev. 2017, 38, 37–48. [Google Scholar] [CrossRef] [PubMed]
- Numao, T.; Agrawal, D.K. Neuropeptides modulate human eosinophil chemotaxis. J. Immunol. 1992, 149, 3309–3315. [Google Scholar] [CrossRef]
- Kulka, M.; Sheen, C.H.; Tancowny, B.P.; Grammer, L.C.; Schleimer, R.P. Neuropeptides activate human mast cell degranulation and chemokine production. Immunology 2008, 123, 398–410. [Google Scholar] [CrossRef] [PubMed]
- El-Shazly, A.; Berger, P.; Girodet, P.O.; Ousova, O.; Fayon, M.; Vernejoux, J.M.; Marthan, R.; Tunon-de-Lara, J.M. Fraktalkine produced by airway smooth muscle cells contributes to mast cell recruitment in asthma. J. Immunol. 2006, 176, 1860–1868. [Google Scholar] [CrossRef] [PubMed]
- Ghatei, M.A.; Sheppard, M.N.; O’Shaughnessy, D.J.; Adrian, T.E.; McGregor, G.P.; Polak, J.M.; Bloom, S.R. Regulatory peptides in the mammalian respiratory tract. Endocrinology 1982, 111, 1248–1254. [Google Scholar] [CrossRef]
- Samarasinghe, A.E.; Hoselton, S.A.; Schuh, J.M. The absence of VPAC2 leads to aberrant antibody production in Aspergillus fumigatus sensitized and challenged mice. Peptides 2011, 32, 131–137. [Google Scholar] [CrossRef]
- Groneberg, D.A.; Welker, P.; Fischer, T.C.; Dinh, Q.T.; Grutzkau, A.; Peiser, C.; Wahn, U.; Henz, B.M.; Fischer, A. Down-regulation of vasoactive intestinal polypeptide receptor expression in atopic dermatitis. J. Allergy Clin. Immunol. 2003, 111, 1099–1105. [Google Scholar] [CrossRef]
- Moon, T.C.; Campos-Alberto, E.; Yoshimura, T.; Bredo, G.; Rieger, A.M.; Puttagunta, L.; Barreda, D.R.; Befus, A.D.; Cameron, L. Expression of DP2 (CRTh2), a prostaglandin D(2) receptor, in human mast cells. PLoS ONE 2014, 9, e108595. [Google Scholar] [CrossRef]
- Ito, T.; Wang, Y.H.; Duramad, O.; Hori, T.; Delespesse, G.J.; Watanabe, N.; Qin, F.X.; Yao, Z.; Cao, W.; Liu, Y.J. TSLP-activated dendritic cells induce an inflammatory T helper type 2 cell response through OX40 ligand. J. Exp. Med. 2005, 202, 1213–1223. [Google Scholar] [CrossRef]
- Pitts, R.L.; Wang, S.; Jones, E.A.; Symes, A.J. Transforming growth factor-beta and ciliary neurotrophic factor synergistically induce vasoactive intestinal peptide gene expression through the cooperation of Smad, STAT, and AP-1 sites. J. Biol. Chem. 2001, 276, 19966–19973. [Google Scholar] [CrossRef]
- Lambert, N.; Lescoulie, P.L.; Yassine-Diab, B.; Enault, G.; Mazieres, B.; De Preval, C.; Cantagrel, A. Substance P enhances cytokine-induced vascular cell adhesion molecule-1 (VCAM-1) expression on cultured rheumatoid fibroblast-like synoviocytes. Clin. Exp. Immunol. 1998, 113, 269–275. [Google Scholar] [CrossRef] [PubMed]
- Leyva-Castillo, J.M.; McGurk, A.; Strakosha, M.; Vega-Mendoza, D.; Smith, S.E.M.; Stafstrom, K.; Elkins, M.; Chou, J.; Wang, Y.H.; Geha, R.S. IL-4 receptor alpha blockade dampens allergic inflammation and upregulates IL-17A expression to promote Saureus clearance in antigen sensitized mouse skin. J. Allergy Clin. Immunol. 2023, 152, 907–915. [Google Scholar] [CrossRef] [PubMed]
- Tsai, M.; Valent, P.; Galli, S.J. KIT as a master regulator of the mast cell lineage. J. Allergy Clin. Immunol. 2022, 149, 1845–1854. [Google Scholar] [CrossRef]
- Park, S.J.; Im, D.S. Blockage of sphingosine-1-phosphate receptor 2 attenuates allergic asthma in mice. Br. J. Pharmacol. 2019, 176, 938–949. [Google Scholar] [CrossRef]
- Singh, D.; Ravi, A.; Southworth, T. CRTH2 antagonists in asthma: Current perspectives. Clin. Pharmacol. 2017, 9, 165–173. [Google Scholar] [CrossRef]
- Fukuda, K.; Kuo, C.H.; Morohoshi, K.; Liu, F.T.; Ono, S.J. The murine CCR3 receptor regulates both eosinophilia and hyperresponsiveness in IgE-mediated allergic conjunctivitis. Br. J. Ophthalmol. 2012, 96, 1132–1136. [Google Scholar] [CrossRef]
- Lucendo, A.J.; Lopez-Sanchez, P. Targeted Therapies for Eosinophilic Gastrointestinal Disorders. BioDrugs 2020, 34, 477–493. [Google Scholar] [CrossRef] [PubMed]








Disclaimer/Publisher’s Note: The statements, opinions and data contained in all publications are solely those of the individual author(s) and contributor(s) and not of MDPI and/or the editor(s). MDPI and/or the editor(s) disclaim responsibility for any injury to people or property resulting from any ideas, methods, instructions or products referred to in the content. |
© 2024 by the authors. Licensee MDPI, Basel, Switzerland. This article is an open access article distributed under the terms and conditions of the Creative Commons Attribution (CC BY) license (https://creativecommons.org/licenses/by/4.0/).
Share and Cite
Yadavalli, C.S.; Upparahalli Venkateshaiah, S.; Verma, A.K.; Kathera, C.; Duncan, P.S.; Vaezi, M.; Paul, R.J.; Mishra, A. Vasoactive Intestinal Peptide Receptor, CRTH2, Antagonist Treatment Improves Eosinophil and Mast Cell-Mediated Esophageal Remodeling and Motility Dysfunction in Eosinophilic Esophagitis. Cells 2024, 13, 295. https://doi.org/10.3390/cells13040295
Yadavalli CS, Upparahalli Venkateshaiah S, Verma AK, Kathera C, Duncan PS, Vaezi M, Paul RJ, Mishra A. Vasoactive Intestinal Peptide Receptor, CRTH2, Antagonist Treatment Improves Eosinophil and Mast Cell-Mediated Esophageal Remodeling and Motility Dysfunction in Eosinophilic Esophagitis. Cells. 2024; 13(4):295. https://doi.org/10.3390/cells13040295
Chicago/Turabian StyleYadavalli, Chandra Sekhar, Sathisha Upparahalli Venkateshaiah, Alok K. Verma, Chandrasekhar Kathera, Pearce S. Duncan, Michael Vaezi, Richard J. Paul, and Anil Mishra. 2024. "Vasoactive Intestinal Peptide Receptor, CRTH2, Antagonist Treatment Improves Eosinophil and Mast Cell-Mediated Esophageal Remodeling and Motility Dysfunction in Eosinophilic Esophagitis" Cells 13, no. 4: 295. https://doi.org/10.3390/cells13040295
APA StyleYadavalli, C. S., Upparahalli Venkateshaiah, S., Verma, A. K., Kathera, C., Duncan, P. S., Vaezi, M., Paul, R. J., & Mishra, A. (2024). Vasoactive Intestinal Peptide Receptor, CRTH2, Antagonist Treatment Improves Eosinophil and Mast Cell-Mediated Esophageal Remodeling and Motility Dysfunction in Eosinophilic Esophagitis. Cells, 13(4), 295. https://doi.org/10.3390/cells13040295

