Riluzole Reverses Blood–Testis Barrier Loss to Rescue Chemotherapy–Induced Male Infertility by Binding to TRPC
Abstract
1. Introduction
2. Materials and Methods
2.1. Animals
2.2. Intraperitoneal and Intragastric Gavage Administration of Riluzole
2.3. Mating with Female Mice Test
2.4. Semen Analysis
2.5. Histopathology of the Testicles and Epididymis
2.6. Immunofluorescence of Tissue
2.7. Sertoli Cells (SCs) Isolation and Treatments
2.8. Quantitative RT-PCR (qRT-PCR)
2.9. Western Blot Analysis
2.10. Transepithelial Electrical Resistance (TER) Measurement
2.11. Molecular Docking
2.12. Statistical Analysis
3. Results
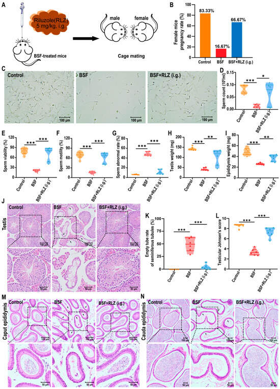
3.1. Riluzole Improved Fertility in BSF-Treated Mice by Enhancing Sperm Quality and Repairing Damaged Reproductive Organs
3.2. Intragastric Gavage Administration of Riluzole Rescued Fertility in Oligospermic Mice Induced by BSF
3.3. Riluzole Administration Enhanced Spermatogonia Differentiation and Regulated Blood–Testis Barrier Function in BSF-Treated Mice
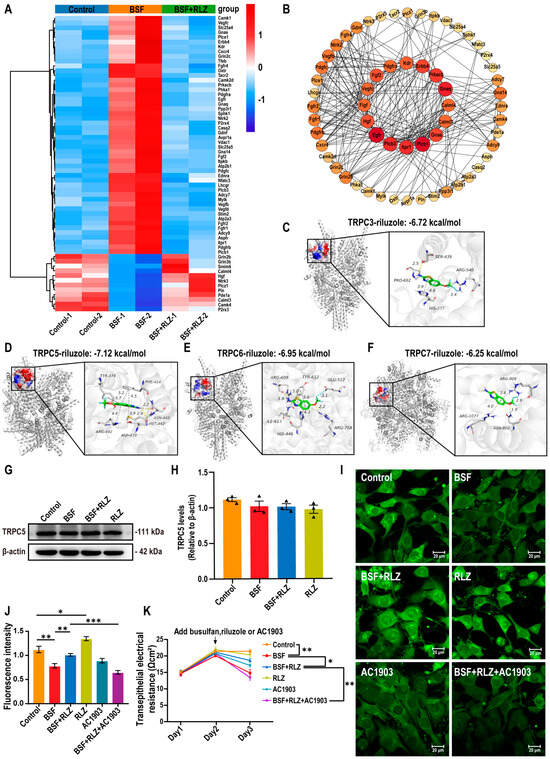
3.4. Transcriptomics Analysis Revealed the Regulatory Mechanism of Riluzole on Tight Junctions in BSF-Treated Mice
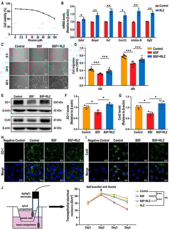
3.5. Riluzole Enhanced the Integrity of the BTB by Improving the Functioning of Sertoli Cells
3.6. Riluzole Restored BTB Function by Activating the Transient Receptor Potential Canonical Subfamily Member 5 (TRPC5)
3.7. Riluzole Had No Significant Adverse Effects on Male Mice Reproduction Health
4. Discussion
5. Conclusions
Supplementary Materials
Author Contributions
Funding
Institutional Review Board Statement
Data Availability Statement
Conflicts of Interest
References
- Ávila, C.; Vinay, J.I.; Arese, M.; Saso, L.; Rodrigo, R. Antioxidant Intervention against Male Infertility: Time to Design Novel Strategies. Biomedicines 2022, 10, 3058. [Google Scholar] [CrossRef] [PubMed]
- Martínez, M.; Marquès, M.; Salas-Huetos, A.; Babio, N.; Domingo, J.L.; Salas-Salvadó, J. Lack of association between endocrine disrupting chemicals and male fertility: A systematic review and meta-analysis. Environ. Res. 2023, 217, 114942. [Google Scholar] [CrossRef] [PubMed]
- Choy, J.T.; Amory, J.K. Nonsurgical Management of Oligozoospermia. J. Clin. Endocrinol. Metab. 2020, 105, e4194–e4207. [Google Scholar] [CrossRef] [PubMed]
- Choy, J.T.; Eisenberg, M.L. Male infertility as a window to health. Fertil. Steril. 2018, 110, 810–814. [Google Scholar] [CrossRef] [PubMed]
- Perrone, P.; Lettieri, G.; Marinaro, C.; Longo, V.; Capone, S.; Forleo, A.; Pappalardo, S.; Montano, L.; Piscopo, M. Molecular Alterations and Severe Abnormalities in Spermatozoa of Young Men Living in the “Valley of Sacco River” (Latium, Italy): A Preliminary Study. Int. J. Environ. Res. Public Health 2022, 19, 11023. [Google Scholar] [CrossRef] [PubMed]
- Qu, N.; Itoh, M.; Sakabe, K. Effects of Chemotherapy and Radiotherapy on Spermatogenesis: The Role of Testicular Immunology. Int. J. Mol. Sci. 2019, 20, 957. [Google Scholar] [CrossRef]
- Combarel, D.; Tran, J.; Delahousse, J.; Vassal, G.; Paci, A. Individualizing busulfan dose in specific populations and evaluating the risk of pharmacokinetic drug-drug interactions. Expert Opin. Drug Metab. Toxicol. 2023, 19, 75–90. [Google Scholar] [CrossRef]
- Veal, G.J.; Nguyen, L.; Paci, A.; Riggi, M.; Amiel, M.; Valteau-Couanet, D.; Brock, P.; Ladenstein, R.; Vassal, G. Busulfan pharmacokinetics following intravenous and oral dosing regimens in children receiving high-dose myeloablative chemotherapy for high-risk neuroblastoma as part of the HR-NBL-1/SIOPEN trial. Eur. J. Cancer 2012, 48, 3063–3072. [Google Scholar] [CrossRef]
- Meistrich, M.L. Male gonadal toxicity. Pediatr. Blood Cancer 2009, 53, 261–266. [Google Scholar] [CrossRef]
- Green, D.M.; Liu, W.; Kutteh, W.H.; Ke, R.W.; Shelton, K.C.; Sklar, C.A.; Chemaitilly, W.; Pui, C.H.; Klosky, J.L.; Spunt, S.L.; et al. Cumulative alkylating agent exposure and semen parameters in adult survivors of childhood cancer: A report from the St Jude Lifetime Cohort Study. Lancet Oncol. 2014, 15, 1215–1223. [Google Scholar] [CrossRef]
- Harel, S.; Fermé, C.; Poirot, C. Management of fertility in patients treated for Hodgkin’s lymphoma. Haematologica 2011, 96, 1692–1699. [Google Scholar] [CrossRef] [PubMed]
- Mazzilli, R.; Rucci, C.; Vaiarelli, A.; Cimadomo, D.; Ubaldi, F.M.; Foresta, C.; Ferlin, A. Male factor infertility and assisted reproductive technologies: Indications, minimum access criteria and outcomes. J. Endocrinol. Investig. 2023, 46, 1079–1085. [Google Scholar] [CrossRef] [PubMed]
- Dohle, G.R. Male infertility in cancer patients: Review of the literature. Int. J. Urol. 2010, 17, 327–331. [Google Scholar] [CrossRef] [PubMed]
- Diao, L.; Turek, P.J.; John, C.M.; Fang, F.; Reijo Pera, R.A. Roles of Spermatogonial Stem Cells in Spermatogenesis and Fertility Restoration. Front. Endocrinol. 2022, 13, 895528. [Google Scholar] [CrossRef]
- Gouk, S.S.; Loh, Y.F.; Kumar, S.D.; Watson, P.F.; Kuleshova, L.L. Cryopreservation of mouse testicular tissue: Prospect for harvesting spermatogonial stem cells for fertility preservation. Fertil. Steril. 2011, 95, 2399–2403. [Google Scholar] [CrossRef]
- Okada, K.; Fujisawa, M. Recovery of Spermatogenesis Following Cancer Treatment with Cytotoxic Chemotherapy and Radiotherapy. World J. Mens. Health 2019, 37, 166–174. [Google Scholar] [CrossRef]
- Hai, Y.; Hou, J.; Liu, Y.; Liu, Y.; Yang, H.; Li, Z.; He, Z. The roles and regulation of Sertoli cells in fate determinations of spermatogonial stem cells and spermatogenesis. Semin. Cell Dev. Biol. 2014, 29, 66–75. [Google Scholar] [CrossRef]
- Tao, K.; Sun, Y.; Chao, Y.; Xing, L.; Leng, L.; Zhou, D.; Zhu, W.; Fan, L. β-estradiol promotes the growth of primary human fetal spermatogonial stem cells via the induction of stem cell factor in Sertoli cells. J. Assist. Reprod. Genet. 2021, 38, 2481–2490. [Google Scholar] [CrossRef]
- Mruk, D.D.; Cheng, C.Y. The Mammalian Blood-Testis Barrier: Its Biology and Regulation. Endocr. Rev. 2015, 36, 564–591. [Google Scholar] [CrossRef]
- Li, N.; Tang, E.I.; Cheng, C.Y. Regulation of blood-testis barrier by actin binding proteins and protein kinases. Reproduction 2016, 151, R29–R41. [Google Scholar] [CrossRef]
- Kaur, G.; Thompson, L.A.; Dufour, J.M. Sertoli cells--immunological sentinels of spermatogenesis. Semin. Cell Dev. Biol. 2014, 30, 36–44. [Google Scholar] [CrossRef] [PubMed]
- Wen, Q.; Tang, E.I.; Gao, Y.; Jesus, T.T.; Chu, D.S.; Lee, W.M.; Wong, C.K.C.; Liu, Y.X.; Xiao, X.; Silvestrini, B.; et al. Signaling pathways regulating blood-tissue barriers—Lesson from the testis. Biochim. Biophys. Acta Biomembr. 2018, 1860, 141–153. [Google Scholar] [CrossRef] [PubMed]
- Su, L.; Wang, Z.; Xie, S.; Hu, D.; Cheng, Y.C.; Mruk, D.D.; Guan, Y. Testin regulates the blood-testis barrier via disturbing occludin/ZO-1 association and actin organization. J. Cell. Physiol. 2020, 235, 6127–6138. [Google Scholar] [CrossRef] [PubMed]
- Stanton, P.G. Regulation of the blood-testis barrier. Semin. Cell Dev. Biol. 2016, 59, 166–173. [Google Scholar] [CrossRef]
- Li, M.W.; Mruk, D.D.; Lee, W.M.; Cheng, C.Y. Connexin 43 is critical to maintain the homeostasis of the blood-testis barrier via its effects on tight junction reassembly. Proc. Natl. Acad. Sci. USA 2010, 107, 17998–18003. [Google Scholar] [CrossRef]
- Gao, Y.; Mruk, D.D.; Cheng, C.Y. Sertoli cells are the target of environmental toxicants in the testis—A mechanistic and therapeutic insight. Expert Opin. Ther. Targets 2015, 19, 1073–1090. [Google Scholar] [CrossRef]
- Chen, X.; Liang, M.; Wang, D. Progress on the study of the mechanism of busulfan cytotoxicity. Cytotechnology 2018, 70, 497–502. [Google Scholar] [CrossRef]
- Yang, Y.; Li, Q.; Huang, R.; Xia, H.; Tang, Y.; Mai, W.; Liang, J.; Ma, S.; Chen, D.; Feng, Y.; et al. Small-Molecule-Driven Direct Reprogramming of Fibroblasts into Functional Sertoli-Like Cells as a Model for Male Reproductive Toxicology. Adv. Biol. 2022, 6, e2101184. [Google Scholar] [CrossRef]
- Hofmann, M.C.; McBeath, E. Sertoli Cell-Germ Cell Interactions Within the Niche: Paracrine and Juxtacrine Molecular Communications. Front. Endocrinol. 2022, 13, 897062. [Google Scholar] [CrossRef]
- Sofikitis, N.; Giotitsas, N.; Tsounapi, P.; Baltogiannis, D.; Giannakis, D.; Pardalidis, N. Hormonal regulation of spermatogenesis and spermiogenesis. J. Steroid Biochem. Mol. Biol. 2008, 109, 323–330. [Google Scholar] [CrossRef]
- Luo, J.; Yang, Y.; Zhang, T.; Su, Z.; Yu, D.; Lin, Q.; Chen, H.; Zhang, Q.; Xiang, Q.; Xue, W.; et al. Nasal delivery of nerve growth factor rescue hypogonadism by up-regulating GnRH and testosterone in aging male mice. eBioMedicine 2018, 35, 295–306. [Google Scholar] [CrossRef] [PubMed]
- Ito, Y.; Unagami, M.; Yamabe, F.; Mitsui, Y.; Nakajima, K.; Nagao, K.; Kobayashi, H. A method for utilizing automated machine learning for histopathological classification of testis based on Johnsen scores. Sci. Rep. 2021, 11, 9962. [Google Scholar] [CrossRef] [PubMed]
- Shamhari, A.; Jefferi, N.E.S.; Abd Hamid, Z.; Budin, S.B.; Idris, M.H.M.; Taib, I.S. The Role of Promyelocytic Leukemia Zinc Finger (PLZF) and Glial-Derived Neurotrophic Factor Family Receptor Alpha 1 (GFRα1) in the Cryopreservation of Spermatogonia Stem Cells. Int. J. Mol. Sci. 2023, 24, 1945. [Google Scholar] [CrossRef] [PubMed]
- Fu, H.; Zhou, F.; Yuan, Q.; Zhang, W.; Qiu, Q.; Yu, X.; He, Z. miRNA-31-5p Mediates the Proliferation and Apoptosis of Human Spermatogonial Stem Cells via Targeting JAZF1 and Cyclin A2. Mol. Ther. Nucleic Acids 2019, 14, 90–100. [Google Scholar] [CrossRef] [PubMed]
- Miyamoto, T.; Hasuike, S.; Yogev, L.; Maduro, M.R.; Ishikawa, M.; Westphal, H.; Lamb, D.J. Azoospermia in patients heterozygous for a mutation in SYCP3. Lancet 2003, 362, 1714–1719. [Google Scholar] [CrossRef]
- Della-Maria, J.; Gerard, A.; Franck, P.; Gerard, H. Effects of androgen-binding protein (ABP) on spermatid Tnp1 gene expression in vitro. Mol. Cell. Endocrinol. 2002, 198, 131–141. [Google Scholar] [CrossRef]
- Wen, Y.; Ma, X.; Wang, X.; Wang, F.; Dong, J.; Wu, Y.; Lv, C.; Liu, K.; Zhang, Y.; Zhang, Z.; et al. hnRNPU in Sertoli cells cooperates with WT1 and is essential for testicular development by modulating transcriptional factors Sox8/9. Theranostics 2021, 11, 10030–10046. [Google Scholar] [CrossRef]
- Gonzalez-Mariscal, L.; Namorado, M.C.; Martin, D.; Luna, J.; Alarcon, L.; Islas, S.; Valencia, L.; Muriel, P.; Ponce, L.; Reyes, J.L. Tight junction proteins ZO-1, ZO-2, and occludin along isolated renal tubules. Kidney Int. 2000, 57, 2386–2402. [Google Scholar] [CrossRef]
- Stuart, R.O.; Sun, A.; Panichas, M.; Hebert, S.C.; Brenner, B.M.; Nigam, S.K. Critical role for intracellular calcium in tight junction biogenesis. J. Cell. Physiol. 1994, 159, 423–433. [Google Scholar] [CrossRef]
- Tortora, F.; Guerrera, V.; Lettieri, G.; Febbraio, F.; Piscopo, M. Prediction of Pesticide Interactions with Proteins Involved in Human Reproduction by Using a Virtual Screening Approach: A Case Study of Famoxadone Binding CRBP-III and Izumo. Int. J. Mol. Sci. 2024, 25, 5790. [Google Scholar] [CrossRef]
- Numaga-Tomita, T.; Nishida, M. TRPC Channels in Cardiac Plasticity. Cells 2020, 9, 454. [Google Scholar] [CrossRef] [PubMed]
- Richter, J.M.; Schaefer, M.; Hill, K. Riluzole activates TRPC5 channels independently of PLC activity. Br. J. Pharmacol. 2014, 171, 158–170. [Google Scholar] [CrossRef] [PubMed]
- Miller, R.G.; Mitchell, J.D.; Moore, D.H. Riluzole for amyotrophic lateral sclerosis (ALS)/motor neuron disease (MND). Cochrane Database Syst. Rev. 2012, 2012, CD001447. [Google Scholar] [CrossRef] [PubMed]
- Jaiswal, M.K. Riluzole and edaravone: A tale of two amyotrophic lateral sclerosis drugs. Med. Res. Rev. 2019, 39, 733–748. [Google Scholar] [CrossRef]
- Wokke, J. Riluzole. Lancet 1996, 348, 795–799. [Google Scholar] [CrossRef]
- Fumagalli, E.; Funicello, M.; Rauen, T.; Gobbi, M.; Mennini, T. Riluzole enhances the activity of glutamate transporters GLAST, GLT1 and EAAC1. Eur. J. Pharmacol. 2008, 578, 171–176. [Google Scholar] [CrossRef]
- Doble, A. The pharmacology and mechanism of action of riluzole. Neurology 1996, 47, S233–S241. [Google Scholar] [CrossRef]
- Seol, H.S.; Lee, S.E.; Song, J.S.; Lee, H.Y.; Park, S.; Kim, I.; Singh, S.R.; Chang, S.; Jang, S.J. Glutamate release inhibitor, Riluzole, inhibited proliferation of human hepatocellular carcinoma cells by elevated ROS production. Cancer Lett. 2016, 382, 157–165. [Google Scholar] [CrossRef]
- Vallée, A.; Vallée, J.N.; Guillevin, R.; Lecarpentier, Y. Riluzole: A therapeutic strategy in Alzheimer’s disease by targeting the WNT/β-catenin pathway. Aging 2020, 12, 3095–3113. [Google Scholar] [CrossRef]
- Verma, S.K.; Arora, I.; Javed, K.; Akhtar, M.; Samim, M. Enhancement in the Neuroprotective Power of Riluzole Against Cerebral Ischemia Using a Brain Targeted Drug Delivery Vehicle. ACS Appl. Mater. Interfaces 2016, 8, 19716–19723. [Google Scholar] [CrossRef]
- Liu, J.; Wang, L.N. The efficacy and safety of riluzole for neurodegenerative movement disorders: A systematic review with meta-analysis. Drug Deliv. 2018, 25, 43–48. [Google Scholar] [CrossRef] [PubMed]
- Squitieri, F.; Ciammola, A.; Colonnese, C.; Ciarmiello, A. Neuroprotective effects of riluzole in Huntington’s disease. Eur. J. Nucl. Med. Mol. Imaging 2008, 35, 221–222. [Google Scholar] [CrossRef] [PubMed]
- Bensimon, G.; Ludolph, A.; Agid, Y.; Vidailhet, M.; Payan, C.; Leigh, P.N. Riluzole treatment, survival and diagnostic criteria in Parkinson plus disorders: The NNIPPS study. Brain 2009, 132, 156–171. [Google Scholar] [CrossRef] [PubMed]
- Diao, L.; Hellier, J.L.; Uskert-Newsom, J.; Williams, P.A.; Staley, K.J.; Yee, A.S. Diphenytoin, riluzole and lidocaine: Three sodium channel blockers, with different mechanisms of action, decrease hippocampal epileptiform activity. Neuropharmacology 2013, 73, 48–55. [Google Scholar] [CrossRef]
- Park, L.T.; Lener, M.S.; Hopkins, M.; Iadorola, N.; Machado-Vieira, R.; Ballard, E.; Nugent, A.; Zarate, C.A., Jr. A Double-Blind, Placebo-Controlled, Pilot Study of Riluzole Monotherapy for Acute Bipolar Depression. J. Clin. Psychopharmacol. 2017, 37, 355–358. [Google Scholar] [CrossRef]
- Lapidus, K.A.; Soleimani, L.; Murrough, J.W. Novel glutamatergic drugs for the treatment of mood disorders. Neuropsychiatr. Dis. Treat. 2013, 9, 1101–1112. [Google Scholar] [CrossRef]
- Mathew, S.J.; Amiel, J.M.; Coplan, J.D.; Fitterling, H.A.; Sackeim, H.A.; Gorman, J.M. Open-label trial of riluzole in generalized anxiety disorder. Am. J. Psychiatry 2005, 162, 2379–2381. [Google Scholar] [CrossRef]
- Biechele, T.L.; Camp, N.D.; Fass, D.M.; Kulikauskas, R.M.; Robin, N.C.; White, B.D.; Taraska, C.M.; Moore, E.C.; Muster, J.; Karmacharya, R.; et al. Chemical-genetic screen identifies riluzole as an enhancer of Wnt/β-catenin signaling in melanoma. Chem. Biol. 2010, 17, 1177–1182. [Google Scholar] [CrossRef]
- Meng, X.; Lindahl, M.; Hyvönen, M.E.; Parvinen, M.; de Rooij, D.G.; Hess, M.W.; Raatikainen-Ahokas, A.; Sainio, K.; Rauvala, H.; Lakso, M.; et al. Regulation of cell fate decision of undifferentiated spermatogonia by GDNF. Science 2000, 287, 1489–1493. [Google Scholar] [CrossRef]
- Hu, J.; Chen, Y.X.; Wang, D.; Qi, X.; Li, T.G.; Hao, J.; Mishina, Y.; Garbers, D.L.; Zhao, G.Q. Developmental expression and function of Bmp4 in spermatogenesis and in maintaining epididymal integrity. Dev. Biol. 2004, 276, 158–171. [Google Scholar] [CrossRef]
- Feng, L.X.; Ravindranath, N.; Dym, M. Stem cell factor/c-kit up-regulates cyclin D3 and promotes cell cycle progression via the phosphoinositide 3-kinase/p70 S6 kinase pathway in spermatogonia. J. Biol. Chem. 2000, 275, 25572–25576. [Google Scholar] [CrossRef] [PubMed]
- Yang, Q.E.; Kim, D.; Kaucher, A.; Oatley, M.J.; Oatley, J.M. CXCL12-CXCR4 signaling is required for the maintenance of mouse spermatogonial stem cells. J. Cell Sci. 2013, 126, 1009–1020. [Google Scholar] [CrossRef] [PubMed]
- McLachlan, R.I. Approach to the patient with oligozoospermia. J. Clin. Endocrinol. Metab. 2013, 98, 873–880. [Google Scholar] [CrossRef] [PubMed]
- Yang, Y.; Wei, M.; Chen, L. Structural identification of riluzole-binding site on human TRPC5. Cell Discov. 2022, 8, 67. [Google Scholar] [CrossRef]
- Cheng, C.Y.; Mruk, D.D. The blood-testis barrier and its implications for male contraception. Pharmacol. Rev. 2012, 64, 16–64. [Google Scholar] [CrossRef]
- Segretain, D.; Fiorini, C.; Decrouy, X.; Defamie, N.; Prat, J.R.; Pointis, G. A proposed role for ZO-1 in targeting connexin 43 gap junctions to the endocytic pathway. Biochimie 2004, 86, 241–244. [Google Scholar] [CrossRef]
- Salardini, E.; Zeinoddini, A.; Mohammadinejad, P.; Khodaie-Ardakani, M.R.; Zahraei, N.; Zeinoddini, A.; Akhondzadeh, S. Riluzole combination therapy for moderate-to-severe major depressive disorder: A randomized, double-blind, placebo-controlled trial. J. Psychiatr. Res. 2016, 75, 24–30. [Google Scholar] [CrossRef]
- Brooks, B.R.; Bettica, P.; Cazzaniga, S. Riluzole Oral Suspension: Bioavailability Following Percutaneous Gastrostomy Tube-modeled Administration Versus Direct Oral Administration. Clin. Ther. 2019, 41, 2490–2499. [Google Scholar] [CrossRef]
- Pongratz, D.; Neundörfer, B.; Fischer, W. German open label trial of riluzole 50 mg b.i.d. in treatment of amyotrophic lateral sclerosis (ALS). J. Neurol. Sci. 2000, 180, 82–85. [Google Scholar] [CrossRef]








Disclaimer/Publisher’s Note: The statements, opinions and data contained in all publications are solely those of the individual author(s) and contributor(s) and not of MDPI and/or the editor(s). MDPI and/or the editor(s) disclaim responsibility for any injury to people or property resulting from any ideas, methods, instructions or products referred to in the content. |
© 2024 by the authors. Licensee MDPI, Basel, Switzerland. This article is an open access article distributed under the terms and conditions of the Creative Commons Attribution (CC BY) license (https://creativecommons.org/licenses/by/4.0/).
Share and Cite
Huang, R.; Xia, H.; Lin, W.; Wang, Z.; Li, L.; Deng, J.; Ye, T.; Li, Z.; Yang, Y.; Huang, Y. Riluzole Reverses Blood–Testis Barrier Loss to Rescue Chemotherapy–Induced Male Infertility by Binding to TRPC. Cells 2024, 13, 2016. https://doi.org/10.3390/cells13232016
Huang R, Xia H, Lin W, Wang Z, Li L, Deng J, Ye T, Li Z, Yang Y, Huang Y. Riluzole Reverses Blood–Testis Barrier Loss to Rescue Chemotherapy–Induced Male Infertility by Binding to TRPC. Cells. 2024; 13(23):2016. https://doi.org/10.3390/cells13232016
Chicago/Turabian StyleHuang, Rufei, Huan Xia, Wanqing Lin, Zhaoyang Wang, Lu Li, Jingxian Deng, Tao Ye, Ziyi Li, Yan Yang, and Yadong Huang. 2024. "Riluzole Reverses Blood–Testis Barrier Loss to Rescue Chemotherapy–Induced Male Infertility by Binding to TRPC" Cells 13, no. 23: 2016. https://doi.org/10.3390/cells13232016
APA StyleHuang, R., Xia, H., Lin, W., Wang, Z., Li, L., Deng, J., Ye, T., Li, Z., Yang, Y., & Huang, Y. (2024). Riluzole Reverses Blood–Testis Barrier Loss to Rescue Chemotherapy–Induced Male Infertility by Binding to TRPC. Cells, 13(23), 2016. https://doi.org/10.3390/cells13232016

