Evidence for a Role of the Long Non-Coding RNA ITGB2-AS1 in Eosinophil Differentiation and Functions
Abstract
1. Introduction
2. Materials and Methods
2.1. Reagents
2.2. Identification of lncRNAs Upregulated in Human Blood Eosinophils
2.3. Identification of Eosinophil-Related Proteins
2.4. Selection of Datasets of Eosinophil-Related Diseases and RNA-Sequencing Analysis
2.5. Correlation Network Analysis
2.6. Purification of Human Eosinophils
2.7. Generation and Culture of Stably Transduced HL-60 Clone 15 Cells
2.8. HL-60c15 Differentiation into Eosinophil-like Cells
2.8.1. Cell Granularity
2.8.2. Flow Cytometry
2.9. Cell Proliferation
2.9.1. Flow Cytometry
2.9.2. Absolute Cell Count
2.10. Confocal Laser Scanning Microscopy
2.11. Immunoblotting
2.12. Quantitative RT-qPCR
2.13. Degranulation Assays
2.13.1. EPX Release
2.13.2. Surface Expression of the Surrogate Marker CD63
2.14. Reactive Oxygen Species (ROS) Measurements
2.15. Statistical Analysis
3. Results
3.1. Co-Expression Analysis of Upregulated incRNAs in Eosinophils and Eosinophil-Related Protein-Coding Genes in Transcriptomic Datasets of Eosinophil-Associated Diseases Identifies Eight Promising incRNA Candidates
3.2. The lncRNA ITGB2-AS1 Is Expressed in Human Eosinophils and Exhibits Marked Downregulation in Blood Eosinophils from Patients with Hypereosinophilia
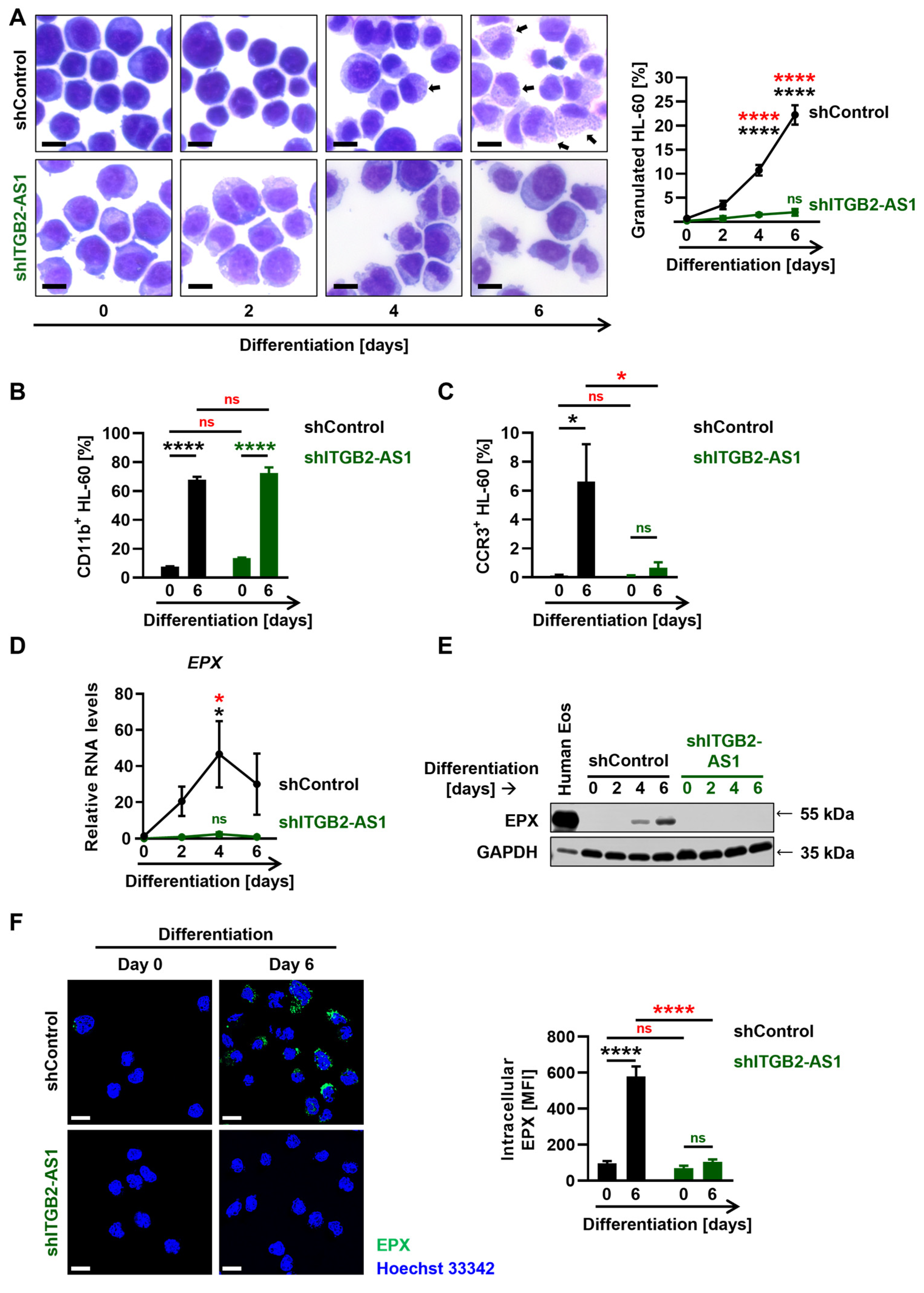
3.3. Impaired Differentiation of Eosinophils with Reduced Expression of the lncRNA Candidate ITGB2-AS1
3.4. Several Eosinophil-Related Proteins Identified in the Correlation Network Analysis Are Downregulated in ITGB2-AS1-Deficient Cells
3.5. Eosinophils with a Deficiency in the lncRNA ITGB2-AS1 Exhibit Reduced Degranulation and Compromised Reactive Oxygen Species (ROS) Production
4. Discussion
5. Conclusions
Supplementary Materials
Author Contributions
Funding
Institutional Review Board Statement
Informed Consent Statement
Data Availability Statement
Acknowledgments
Conflicts of Interest
Abbreviations
References
- Simon, H.U.; Yousefi, S.; Germic, N.; Arnold, I.C.; Haczku, A.; Karaulov, A.V.; Simon, D.; Rosenberg, H.F. The Cellular Functions of Eosinophils: Collegium Internationale Allergologicum (CIA) Update 2020. Int. Arch. Allergy Immunol. 2020, 181, 11–23. [Google Scholar] [CrossRef]
- Stacy, N.I.; Ackerman, S.J. A Tribute to Eosinophils from a Comparative and Evolutionary Perspective. J. Allergy Clin. Immunol. 2021, 147, 1115–1116. [Google Scholar] [CrossRef] [PubMed]
- Park, Y.M.; Bochner, B.S. Eosinophil Survival and Apoptosis in Health and Disease. Allergy Asthma Immunol. Res. 2010, 2, 87–101. [Google Scholar] [CrossRef]
- Gigon, L.; Fettrelet, T.; Yousefi, S.; Simon, D.; Simon, H.U. Eosinophils from A to Z. Allergy 2023, 78, 1810–1846. [Google Scholar] [CrossRef]
- Melo, R.C.N.; Weller, P.F. Contemporary Understanding of the Secretory Granules in Human Eosinophils. J. Leukoc. Biol. 2018, 104, 85–93. [Google Scholar] [CrossRef] [PubMed]
- Bainton, D.F.; Farquhar, M.G. Segregation and Packaging of Granule Enzymes in Eosinophilic Leukocytes. J. Cell Biol. 1970, 45, 54–73. [Google Scholar] [CrossRef] [PubMed]
- Acharya, K.R.; Ackerman, S.J. Eosinophil Granule Proteins: Form and Function. J. Biol. Chem. 2014, 289, 17406–17415. [Google Scholar] [CrossRef] [PubMed]
- Gigon, L.; Yousefi, S.; Karaulov, A.; Simon, H.U. Mechanisms of Toxicity Mediated by Neutrophil and Eosinophil Granule Proteins. Allergol. Int. 2021, 70, 30–38. [Google Scholar] [CrossRef]
- Valent, P.; Klion, A.D.; Horny, H.P.; Roufosse, F.; Gotlib, J.; Weller, P.F.; Hellmann, A.; Metzgeroth, G.; Leiferman, K.M.; Arock, M.; et al. Contemporary Consensus Proposal on Criteria and Classification of Eosinophilic Disorders and Related Syndromes. J. Allergy Clin. Immunol. 2012, 130, 607–612.e9. [Google Scholar] [CrossRef]
- Mishra, A.; Hogan, S.P.; Lee, J.J.; Foster, P.S.; Rothenberg, M.E. Fundamental Signals That Regulate Eosinophil Homing to the Gastrointestinal Tract. J. Clin. Investig. 1999, 103, 1719–1727. [Google Scholar] [CrossRef]
- Marichal, T.; Mesnil, C.; Bureau, F. Homeostatic Eosinophils: Characteristics and Functions. Front. Med. 2017, 4, 101. [Google Scholar] [CrossRef] [PubMed]
- Simon, H.U.; Yousefi, S.; Schranz, C.; Schapowal, A.; Bachert, C.; Blaser, K. Direct Demonstration of Delayed Eosinophil Apoptosis as a Mechanism Causing Tissue Eosinophilia. J. Immunol. 1997, 158, 3902–3908. [Google Scholar] [CrossRef] [PubMed]
- Jesenak, M.; Diamant, Z.; Simon, D.; Tufvesson, E.; Seys, S.F.; Mukherjee, M.; Lacy, P.; Vijverberg, S.; Slisz, T.; Sediva, A.; et al. Eosinophils-From Cradle to Grave: An EAACI Task Force Paper on New Molecular Insights and Clinical Functions of Eosinophils and the Clinical Effects of Targeted Eosinophil Depletion. Allergy 2023, 78, 3077–3102. [Google Scholar] [CrossRef]
- Radonjic-Hoesli, S.; Bruggen, M.C.; Feldmeyer, L.; Simon, H.U.; Simon, D. Eosinophils in Skin Diseases. Semin. Immunopathol. 2021, 43, 393–409. [Google Scholar] [CrossRef]
- Leiferman, K.M.; Gleich, G.J. The True Extent of Eosinophil Involvement in Disease Is Unrecognized: The Secret Life of Dead Eosinophils. J. Leukoc. Biol. 2024, 116, 271–287. [Google Scholar] [CrossRef]
- Mattick, J.S.; Amaral, P.P.; Carninci, P.; Carpenter, S.; Chang, H.Y.; Chen, L.L.; Chen, R.; Dean, C.; Dinger, M.E.; Fitzgerald, K.A.; et al. Long Non-Coding RNAs: Definitions, Functions, Challenges and Recommendations. Nat. Rev. Mol. Cell Biol. 2023, 24, 430–447. [Google Scholar] [CrossRef]
- Wagner, L.A.; Christensen, C.J.; Dunn, D.M.; Spangrude, G.J.; Georgelas, A.; Kelley, L.; Esplin, M.S.; Weiss, R.B.; Gleich, G.J. EGO, a Novel, Noncoding RNA Gene, Regulates Eosinophil Granule Protein Transcript Expression. Blood 2007, 109, 5191–5198. [Google Scholar] [CrossRef]
- Zhu, Y.J.; Mao, D.; Gao, W.; Hu, H. Peripheral Whole Blood LncRNA Expression Analysis in Patients with Eosinophilic Asthma. Medicine 2018, 97, e9817. [Google Scholar] [CrossRef] [PubMed]
- Zhu, Y.; Mao, D.; Gao, W.; Han, G.; Hu, H. Analysis of lncRNA Expression in Patients with Eosinophilic and Neutrophilic Asthma Focusing on LNC_000127. Front. Genet. 2019, 10, 141. [Google Scholar] [CrossRef]
- Wei, X.; Xu, M.; Wang, C.; Fang, S.; Zhang, Y.; Wang, W. Genome-Wide Analysis of Long Noncoding RNA Expression Profile in Nasal Mucosa with Allergic Rhinitis. BMC Med. Genom. 2021, 14, 100. [Google Scholar] [CrossRef]
- Sherrill, J.D.; Kiran, K.C.; Blanchard, C.; Stucke, E.M.; Kemme, K.A.; Collins, M.H.; Abonia, J.P.; Putnam, P.E.; Mukkada, V.A.; Kaul, A.; et al. Analysis and Expansion of the Eosinophilic Esophagitis Transcriptome by RNA Sequencing. Genes Immun. 2014, 15, 361–369. [Google Scholar] [CrossRef] [PubMed]
- Choi, J.; Baldwin, T.M.; Wong, M.; Bolden, J.E.; Fairfax, K.A.; Lucas, E.C.; Cole, R.; Biben, C.; Morgan, C.; Ramsay, K.A.; et al. Haemopedia RNA-Seq: A Database of Gene Expression During Haematopoiesis in Mice and Humans. Nucleic Acids Res. 2019, 47, D780–D785. [Google Scholar] [CrossRef] [PubMed]
- Fulkerson, P.C.; Rothenberg, M.E. Eosinophil Development, Disease Involvement, and Therapeutic Suppression. Adv. Immunol. 2018, 138, 1–34. [Google Scholar] [CrossRef] [PubMed]
- Mack, E.A.; Pear, W.S. Transcription Factor and Cytokine Regulation of Eosinophil Lineage Commitment. Curr. Opin. Hematol. 2020, 27, 27–33. [Google Scholar] [CrossRef] [PubMed]
- Hogan, S.P.; Rosenberg, H.F.; Moqbel, R.; Phipps, S.; Foster, P.S.; Lacy, P.; Kay, A.B.; Rothenberg, M.E. Eosinophils: Biological Properties and Role in Health and Disease. Clin. Exp. Allergy 2008, 38, 709–750. [Google Scholar] [CrossRef]
- Lee, J.; Rosenberg, H. Eosinophils in Health and Disease, 1st ed.; Elsevier/AcademicPress: London, UK; Elsevier/AcademicPress: Waltham, MA, USA; Elsevier/AcademicPress: San Diego, CA, USA, 2013; pp. 1–654. [Google Scholar] [CrossRef]
- Spencer, L.A.; Szela, C.T.; Perez, S.A.; Kirchhoffer, C.L.; Neves, J.S.; Radke, A.L.; Weller, P.F. Human Eosinophils Constitutively Express Multiple Th1, Th2, and Immunoregulatory Cytokines That Are Secreted Rapidly and Differentially. J. Leukoc. Biol. 2009, 85, 117–123. [Google Scholar] [CrossRef]
- Davoine, F.; Lacy, P. Eosinophil Cytokines, Chemokines, and Growth Factors: Emerging Roles in Immunity. Front. Immunol. 2014, 5, 570. [Google Scholar] [CrossRef]
- Weller, P.F.; Spencer, L.A. Functions of Tissue-Resident Eosinophils. Nat. Rev. Immunol. 2017, 17, 746–760. [Google Scholar] [CrossRef]
- Kim, D.; Paggi, J.M.; Park, C.; Bennett, C.; Salzberg, S.L. Graph-Based Genome Alignment and Genotyping with HISAT2 and HISAT-Genotype. Nat. Biotechnol. 2019, 37, 907–915. [Google Scholar] [CrossRef]
- Liao, Y.; Smyth, G.K.; Shi, W. featureCounts: An Efficient General Purpose Program for Assigning Sequence Reads to Genomic Features. Bioinformatics 2014, 30, 923–930. [Google Scholar] [CrossRef]
- Love, M.I.; Huber, W.; Anders, S. Moderated Estimation of Fold Change and Dispersion for RNA-Seq Data with DESeq2. Genome Biol. 2014, 15, 550. [Google Scholar] [CrossRef] [PubMed]
- Germic, N.; Fettrelet, T.; Stojkov, D.; Hosseini, A.; Horn, M.P.; Karaulov, A.; Simon, D.; Yousefi, S.; Simon, H.U. The Release Kinetics of Eosinophil Peroxidase and Mitochondrial DNA Is Different in Association with Eosinophil Extracellular Trap Formation. Cells 2021, 10, 306. [Google Scholar] [CrossRef] [PubMed]
- Gigon, L.; Fettrelet, T.; Miholic, M.; McLeish, K.R.; Yousefi, S.; Stojkov, D.; Simon, H.U. Syntaxin-4 and SNAP23 Are Involved in Neutrophil Degranulation, but Not in the Release of Mitochondrial DNA During NET Formation. Front. Immunol. 2023, 14, 1272699. [Google Scholar] [CrossRef]
- Fischkoff, S.A. Graded Increase in Probability of Eosinophilic Differentiation of HL-60 Promyelocytic Leukemia Cells Induced by Culture Under Alkaline Conditions. Leuk. Res. 1988, 12, 679–686. [Google Scholar] [CrossRef]
- Germic, N.; Hosseini, A.; Stojkov, D.; Oberson, K.; Claus, M.; Benarafa, C.; Calzavarini, S.; Angelillo-Scherrer, A.; Arnold, I.C.; Muller, A.; et al. ATG5 Promotes Eosinopoiesis but Inhibits Eosinophil Effector Functions. Blood 2021, 137, 2958–2969. [Google Scholar] [CrossRef] [PubMed]
- Hosseini, A.; Germic, N.; Markov, N.; Stojkov, D.; Oberson, K.; Yousefi, S.; Simon, H.U. The Regulatory Role of Eosinophils in Adipose Tissue Depends on Autophagy. Front. Immunol. 2023, 14, 1331151. [Google Scholar] [CrossRef]
- Adamko, D.J.; Wu, Y.; Gleich, G.J.; Lacy, P.; Moqbel, R. The Induction of Eosinophil Peroxidase Release: Improved Methods of Measurement and Stimulation. J. Immunol. Methods 2004, 291, 101–108. [Google Scholar] [CrossRef]
- Fettrelet, T.; Gigon, L.; Karaulov, A.; Yousefi, S.; Simon, H.U. The Enigma of Eosinophil Degranulation. Int. J. Mol. Sci. 2021, 22, 7091. [Google Scholar] [CrossRef]
- Stojkov, D.; Amini, P.; Oberson, K.; Sokollik, C.; Duppenthaler, A.; Simon, H.U.; Yousefi, S. ROS and Glutathionylation Balance Cytoskeletal Dynamics in Neutrophil Extracellular Trap Formation. J. Cell Biol. 2017, 216, 4073–4090. [Google Scholar] [CrossRef]
- Ma, X.; Mo, M.; Tan, C.; Tan, J.H.J.; Huang, H.; Liu, B.; Huang, D.; Liu, S.; Zeng, X.; Qiu, X. Liver-Specific LINC01146, a Promising Prognostic Indicator, Inhibits the Malignant Phenotype of Hepatocellular Carcinoma Cells Both in vitro and in vivo. J. Transl. Med. 2022, 20, 57. [Google Scholar] [CrossRef]
- Guo, X.; Gu, Y.; Guo, C.; Pei, L.; Hao, C. LINC01146/F11R Facilitates Growth and Metastasis of Prostate Cancer Under the Regulation of TGF-beta. J. Steroid Biochem. Mol. Biol. 2023, 225, 106193. [Google Scholar] [CrossRef] [PubMed]
- Liu, M.; Gou, L.; Xia, J.; Wan, Q.; Jiang, Y.; Sun, S.; Tang, M.; He, T.; Zhang, Y. LncRNA ITGB2-AS1 Could Promote the Migration and Invasion of Breast Cancer Cells through Up-Regulating ITGB2. Int. J. Mol. Sci. 2018, 19, 1866. [Google Scholar] [CrossRef] [PubMed]
- Zhang, W.; Lu, Y.; Shi, H.; Li, X.; Zhang, Z.; Deng, X.; Yang, Y.; Wan, B. LncRNA ITGB2-AS1 Promotes the Progression of Clear Cell Renal Cell Carcinoma by Modulating miR-328-5p/HMGA1 Axis. Hum. Cell 2021, 34, 1545–1557. [Google Scholar] [CrossRef] [PubMed]
- Lu, J.; Zhu, D.; Zhang, X.; Wang, J.; Cao, H.; Li, L. The Crucial Role of LncRNA MIR210HG Involved in the Regulation of Human Cancer and Other Disease. Clin. Transl. Oncol. 2023, 25, 137–150. [Google Scholar] [CrossRef]
- Stoeckle, C.; Geering, B.; Yousefi, S.; Rozman, S.; Andina, N.; Benarafa, C.; Simon, H.U. RhoH is a Negative Regulator of Eosinophilopoiesis. Cell Death Differ. 2016, 23, 1961–1972. [Google Scholar] [CrossRef]
- Radonjic-Hosli, S.; Simon, H.U. Eosinophils. Chem. Immunol. Allergy 2014, 100, 193–204. [Google Scholar] [CrossRef] [PubMed]
- Meagher, L.C.; Cotter, T.G. The Degranulation Response in Differentiated HL-60 Cells. Clin. Exp. Immunol. 1988, 74, 483–488. [Google Scholar]
- Bhakta, S.B.; Lundgren, S.M.; Sesti, B.N.; Flores, B.A.; Akdogan, E.; Collins, S.R.; Mercer, F. Neutrophil-like Cells Derived from the HL-60 Cell-Line as a Genetically-Tractable Model for Neutrophil Degranulation. PLoS ONE 2024, 19, e0297758. [Google Scholar] [CrossRef]
- Salehi, S.; Taheri, M.N.; Azarpira, N.; Zare, A.; Behzad-Behbahani, A. State of the Art Technologies to Explore Long Non-Coding RNAs in Cancer. J. Cell. Mol. Med. 2017, 21, 3120–3140. [Google Scholar] [CrossRef]
- Guttman, M.; Rinn, J.L. Modular Regulatory Principles of Large Non-Coding RNAs. Nature 2012, 482, 339–346. [Google Scholar] [CrossRef]
- Parasramka, M.A.; Maji, S.; Matsuda, A.; Yan, I.K.; Patel, T. Long Non-Coding RNAs as Novel Targets for Therapy in Hepatocellular Carcinoma. Pharmacol. Ther. 2016, 161, 67–78. [Google Scholar] [CrossRef] [PubMed]
- Winkle, M.; El-Daly, S.M.; Fabbri, M.; Calin, G.A. Noncoding RNA Therapeutics—Challenges and Potential Solutions. Nat. Rev. Drug Discov. 2021, 20, 629–651. [Google Scholar] [CrossRef]
- Coan, M.; Haefliger, S.; Ounzain, S.; Johnson, R. Targeting and Engineering long Non-Coding RNAs for Cancer Therapy. Nat. Rev. Genet. 2024, 25, 578–595. [Google Scholar] [CrossRef] [PubMed]
- Nappi, F. Non-Coding RNA-Targeted Therapy: A State-of-the-Art Review. Int. J. Mol. Sci. 2024, 25, 3630. [Google Scholar] [CrossRef]
- Hassani, M.; van Staveren, S.; van Grinsven, E.; Bartels, M.; Tesselaar, K.; Leijte, G.; Kox, M.; Pickkers, P.; Vrisekoop, N.; Koenderman, L. Characterization of the Phenotype of Human Eosinophils and Their Progenitors in the Bone Marrow of Healthy Individuals. Haematologica 2020, 105, e52–e56. [Google Scholar] [CrossRef]
- Rot, A.; Krieger, M.; Brunner, T.; Bischoff, S.C.; Schall, T.J.; Dahinden, C.A. RANTES and Macrophage Inflammatory Protein 1 alpha Induce the Migration and Activation of Normal Human Eosinophil Granulocytes. J. Exp. Med. 1992, 176, 1489–1495. [Google Scholar] [CrossRef]
- Tiffany, H.L.; Alkhatib, G.; Combadiere, C.; Berger, E.A.; Murphy, P.M. CC Chemokine Receptors 1 and 3 Are Differentially Regulated by IL-5 During Maturation of Eosinophilic HL-60 Cells. J. Immunol. 1998, 160, 1385–1392. [Google Scholar] [CrossRef] [PubMed]
- Minai-Fleminger, Y.; Gangwar, R.S.; Migalovich-Sheikhet, H.; Seaf, M.; Leibovici, V.; Hollander, N.; Feld, M.; Moses, A.E.; Homey, B.; Levi-Schaffer, F. The CD48 Receptor Mediates Staphylococcus aureus Human and Murine Eosinophil Activation. Clin. Exp. Allergy 2014, 44, 1335–1346. [Google Scholar] [CrossRef] [PubMed]
- Munitz, A.; Bachelet, I.; Eliashar, R.; Khodoun, M.; Finkelman, F.D.; Rothenberg, M.E.; Levi-Schaffer, F. CD48 is an Allergen and IL-3-Induced Activation Molecule on Eosinophils. J. Immunol. 2006, 177, 77–83. [Google Scholar] [CrossRef]
- Gangwar, R.S.; Minai-Fleminger, Y.; Seaf, M.; Gutgold, A.; Shikotra, A.; Barber, C.; Chauhan, A.; Holgate, S.; Bradding, P.; Howarth, P.; et al. CD48 on Blood Leukocytes and in Serum of Asthma Patients Varies with Severity. Allergy 2017, 72, 888–895. [Google Scholar] [CrossRef]
- Zhao, Y.; Su, H.; Shen, X.; Du, J.; Zhang, X.; Zhao, Y. The Immunological Function of CD52 and its Targeting in Organ Transplantation. Inflamm. Res. 2017, 66, 571–578. [Google Scholar] [CrossRef] [PubMed]
- Chen, M.M.; Roufosse, F.; Wang, S.A.; Verstovsek, S.; Durrani, S.R.; Rothenberg, M.E.; Pongdee, T.; Butterfield, J.; Lax, T.; Wechsler, M.E.; et al. An International, Retrospective Study of Off-Label Biologic Use in the Treatment of Hypereosinophilic Syndromes. J. Allergy Clin. Immunol. Pract. 2022, 10, 1217–1228.e3. [Google Scholar] [CrossRef] [PubMed]
- Simon, D.; Simon, H.U. Therapeutic Strategies for Eosinophilic Dermatoses. Curr. Opin. Pharmacol. 2019, 46, 29–33. [Google Scholar] [CrossRef] [PubMed]
- Mengelers, H.J.; Maikoe, T.; Raaijmakers, J.A.; Lammers, J.W.; Koenderman, L. Cognate Interaction Between Human Lymphocytes and Eosinophils is Mediated by beta 2-Integrins and Very Late Antigen-4. J. Lab. Clin. Med. 1995, 126, 261–268. [Google Scholar] [PubMed]
- Wong, C.K.; Wang, C.B.; Li, M.L.; Ip, W.K.; Tian, Y.P.; Lam, C.W. Induction of Adhesion Molecules Upon the Interaction Between Eosinophils and Bronchial Epithelial Cells: Involvement of p38 MAPK and NF-kappaB. Int. Immunopharmacol. 2006, 6, 1859–1871. [Google Scholar] [CrossRef]
- Sanz, M.J.; Ponath, P.D.; Mackay, C.R.; Newman, W.; Miyasaka, M.; Tamatani, T.; Flanagan, B.F.; Lobb, R.R.; Williams, T.J.; Nourshargh, S.; et al. Human Eotaxin Induces alpha 4 and beta 2 Integrin-Dependent Eosinophil Accumulation in Rat Skin in vivo: Delayed Generation of Eotaxin in Response to IL-4. J. Immunol. 1998, 160, 3569–3576. [Google Scholar] [CrossRef]
- Selim, A.M.; Elsabagh, Y.A.; El-Sawalhi, M.M.; Ismail, N.A.; Senousy, M.A. Serum LncRNA ITGB2-AS1 and ICAM-1 as Novel Biomarkers for Rheumatoid Arthritis and Osteoarthritis diagnosis. BMC Med. Genom. 2024, 17, 247. [Google Scholar] [CrossRef]
- Nagata, M.; Sedgwick, J.B.; Busse, W.W. Differential Effects of Granulocyte-Macrophage Colony-Stimulating Factor on Eosinophil and Neutrophil Superoxide Anion Generation. J. Immunol. 1995, 155, 4948–4954. [Google Scholar] [CrossRef]





| Reagents | Supplier (Distributor) | Location |
|---|---|---|
| 2-propanol | Merck Millipore | Darmstadt, Germany |
| Alexa Fluor® 488 anti-human CD183 (CXCR3) (clone 1C6) | BD Biosciences | Allschwil, Switzerland |
| Alexa Fluor® 488 anti-human Ki-67 (clone B56) | BD Biosciences | Allschwil, Switzerland |
| Alexa Fluor® 647 anti-human CD191 (CCR1) (clone 53504) | BD Biosciences | Allschwil, Switzerland |
| APC anti-mouse/human CD11b (clone M1/70) | BioLegend | London, UK |
| BD Horizon™ Fixable Viability Stain 620 | BD Biosciences | Allschwil, Switzerland |
| Black, glass-bottom 96-well plates | Greiner Bio-One | Frickenhausen, Germany |
| Bovine serum albumin (BSA) | Sigma-Aldrich | Buchs, Switzerland |
| Brilliant Violet 421™ anti-human CD193 (CCR3) (clone 5E8) | BioLegend | London, UK |
| Brilliant Violet 421™ anti-human CD48 (clone TU145) | BD Biosciences | Allschwil, Switzerland |
| Chloroform | Sigma-Aldrich | Buchs, Switzerland |
| Cytochalasin B | Sigma-Aldrich | Buchs, Switzerland |
| Dihydrorhodamine 123 (DHR123) | Sigma-Aldrich | Buchs, Switzerland |
| Diisopropyl fluorophosphate (DFP) | Sigma-Aldrich | Buchs, Switzerland |
| Dithiothreitol (DTT) solution | Sigma-Aldrich | Buchs, Switzerland |
| Dulbecco’s Phosphate-Buffered Saline (PBS) | Sigma-Aldrich | Buchs, Switzerland |
| EasySep Human Eosinophil Isolation Kit | StemCell Technologies | Cologne, Germany |
| EDTA (pH 8.0) | ThermoFisher Scientific (distributed by LuBioScience) | Lucerne, Switzerland |
| Ethanol | Merck Millipore | Darmstadt, Germany |
| Fetal calf serum (FCS) | GE Healthcare Life Sciences | Little Chalfont, UK |
| Glycerol | Sigma-Aldrich | Buchs, Switzerland |
| Glycogen | Invitrogen | Carlsbad, CA, USA |
| Hemacolor Rapid staining kit | Merck Millipore | Darmstadt, Germany |
| Hexadimethrine bromide (polybrene) | Sigma-Aldrich | Buchs, Switzerland |
| Hoechst 33342 | ThermoFisher Scientific (distributed by LuBioScience) | Lucerne, Switzerland |
| HRP-conjugated secondary antibodies | GE Healthcare Life Sciences | Little Chalfont, UK |
| Human complement factor 5a (C5a) | Hycult Biotech | Uden, The Netherlands |
| Human GM-CSF | Novartis Pharma | Nuremberg, Germany |
| Human IL-3 | R & D Systems | Abingdon, UK |
| Human IL-5 | R & D Systems | Abingdon, UK |
| Hydrogen peroxide (H2O2) solution | Sigma-Aldrich | Buchs, Switzerland |
| Immobilon Forte Western HRP substrate | Merck Millipore | Darmstadt, Germany |
| iScript™ gDNA Clear cDNA Synthesis kit | Bio-Rad Laboratories | Cressier, Switzerland |
| iTaq Universal SYBR Green Supermix | Bio-Rad Laboratories | Cressier, Switzerland |
| Magnesium chloride (MgCl2) solution | Sigma-Aldrich | Buchs, Switzerland |
| Monoclonal mouse anti-human GAPDH antibody (clone 6C5) | Merck Millipore | Darmstadt, Germany |
| Monoclonal mouse anti-PRG2 (clone BMK13) | Abcam | Cambridge, MA, USA |
| Nonidet® P-40 substitute | Fluka Biochemika | Buchs, Switzerland |
| Normal goat sera | Vector Laboratories | Burlingame, CA, USA |
| O-phenylenediamine dihydrochloride (OPD) | Sigma-Aldrich | Buchs, Switzerland |
| Pancoll Human | PAN-Biotech | Aidenbach, Germany |
| Paraformaldehyde (PFA) 16% Aqueous Solution EM Grade | Electron Microscopy Sciences (distributed by Lucerna-Chem AG) | Lucerne, Switzerland |
| PE anti-human CD18 (ITGB2) (clone 6.7) | BD Biosciences | Allschwil, Switzerland |
| PE anti-human CD52 (clone 4C8) | BD Biosciences | Allschwil, Switzerland |
| Phenylmethylsulfonyl fluoride (PMSF) | Sigma-Aldrich | Buchs, Switzerland |
| PhosSTOP™ phosphatase inhibitor cocktail | Roche Diagnostics | Rotkreuz, Switzerland |
| Pierce BCA protein assay kit | ThermoFisher Scientific (distributed by LuBioScience) | Lucerne, Switzerland |
| Polyvalent human IgG | Gift from CSL Behring | Bern, Switzerland |
| Potassium bicarbonate (KHCO3) | Sigma-Aldrich | Buchs, Switzerland |
| Primary monoclonal mouse anti-mouse EPX (clone MM25-82.2) | Lee Laboratories (Mayo Clinic) | Scottsdale, AZ, USA |
| Prolong Gold Antifade mounting medium | ThermoFisher Scientific (distributed by LuBioScience) | Lucerne, Switzerland |
| Protease inhibitor cocktail | Sigma-Aldrich | Buchs, Switzerland |
| Quick-RNA™ Microprep Kit | Zymo Research (distributed by Lucerna-Chem AG) | Lucerne, Switzerland |
| RNasin® Plus Ribonuclease Inhibitor | Promega AG | Dübendorf, Switzerland |
| RPMI-1640/GlutaMAX medium | Sigma-Aldrich | Buchs, Switzerland |
| Saponin | Sigma-Aldrich | Buchs, Switzerland |
| Secondary antibody goat anti-mouse Alexa Fluor 488 | ThermoFisher Scientific (distributed by LuBioScience) | Lucerne, Switzerland |
| Sodium chloride (NaCl) solution | Sigma-Aldrich | Buchs, Switzerland |
| Sodium deoxycholate monohydrate | Sigma-Aldrich | Buchs, Switzerland |
| Sodium orthovanadate (Na3VO4) | Sigma-Aldrich | Buchs, Switzerland |
| Sodium pyrophosphate | Sigma-Aldrich | Buchs, Switzerland |
| Triton X-100 | Sigma-Aldrich | Buchs, Switzerland |
| Trizma® hydrochloride solution pH 7.4 | Sigma-Aldrich | Buchs, Switzerland |
| Trizma® hydrochloride solution pH 8.0 | Sigma-Aldrich | Buchs, Switzerland |
| Tween 20 | Sigma-Aldrich | Buchs, Switzerland |
| X-tremeGENE™ HP DNA Transfection Reagent | Roche Diagnostics | Rotkreuz, Switzerland |
| X-VIVO 15 medium | Lonza | Walkersville, MD, USA |
| Condition | Accession Number | Sample Origin |
|---|---|---|
| Allergic rhinitis | GSE101720 | Nasal, bronchial swab |
| GSE72713 | Nasal swab | |
| Bronchial asthma | GSE85214 | Bronchial swab |
| GSE117038/GSE106230 | Whole blood | |
| Eosinophilic esophagitis (EoE) | GSE41687 | Esophageal biopsy |
| GSE58640 | Esophageal biopsy | |
| GSE148381 | Esophageal biopsy | |
| Atopic dermatitis (AD) | GSE121212 | Skin biopsy |
| GSE140380 | Skin biopsy | |
| Eosinophilic granulomatosis with polyangiitis (EGPA) | GSE144302 | Lung biopsy |
Disclaimer/Publisher’s Note: The statements, opinions and data contained in all publications are solely those of the individual author(s) and contributor(s) and not of MDPI and/or the editor(s). MDPI and/or the editor(s) disclaim responsibility for any injury to people or property resulting from any ideas, methods, instructions or products referred to in the content. |
© 2024 by the authors. Licensee MDPI, Basel, Switzerland. This article is an open access article distributed under the terms and conditions of the Creative Commons Attribution (CC BY) license (https://creativecommons.org/licenses/by/4.0/).
Share and Cite
Fettrelet, T.; Hosseini, A.; Wyss, J.; Boros-Majewska, J.; Stojkov, D.; Yousefi, S.; Simon, H.-U. Evidence for a Role of the Long Non-Coding RNA ITGB2-AS1 in Eosinophil Differentiation and Functions. Cells 2024, 13, 1936. https://doi.org/10.3390/cells13231936
Fettrelet T, Hosseini A, Wyss J, Boros-Majewska J, Stojkov D, Yousefi S, Simon H-U. Evidence for a Role of the Long Non-Coding RNA ITGB2-AS1 in Eosinophil Differentiation and Functions. Cells. 2024; 13(23):1936. https://doi.org/10.3390/cells13231936
Chicago/Turabian StyleFettrelet, Timothée, Aref Hosseini, Jacqueline Wyss, Joanna Boros-Majewska, Darko Stojkov, Shida Yousefi, and Hans-Uwe Simon. 2024. "Evidence for a Role of the Long Non-Coding RNA ITGB2-AS1 in Eosinophil Differentiation and Functions" Cells 13, no. 23: 1936. https://doi.org/10.3390/cells13231936
APA StyleFettrelet, T., Hosseini, A., Wyss, J., Boros-Majewska, J., Stojkov, D., Yousefi, S., & Simon, H.-U. (2024). Evidence for a Role of the Long Non-Coding RNA ITGB2-AS1 in Eosinophil Differentiation and Functions. Cells, 13(23), 1936. https://doi.org/10.3390/cells13231936

