Enhancing Gene Delivery in NB-4 Cells: Overcoming Transduction and Selection Challenges
Abstract
1. Introduction
2. Materials and Methods
2.1. Cell Lines
2.2. Lentivirus Production: Transduction and Spinoculation
2.3. NB-4 Cells Infection by Transduction or Spinoculation
2.4. Virus Concentration by Ultracentrifugation or Polyethylene Glycol (PEG) Precipitation
2.5. Cloning

3. Results
3.1. Transduction and Spinoculation
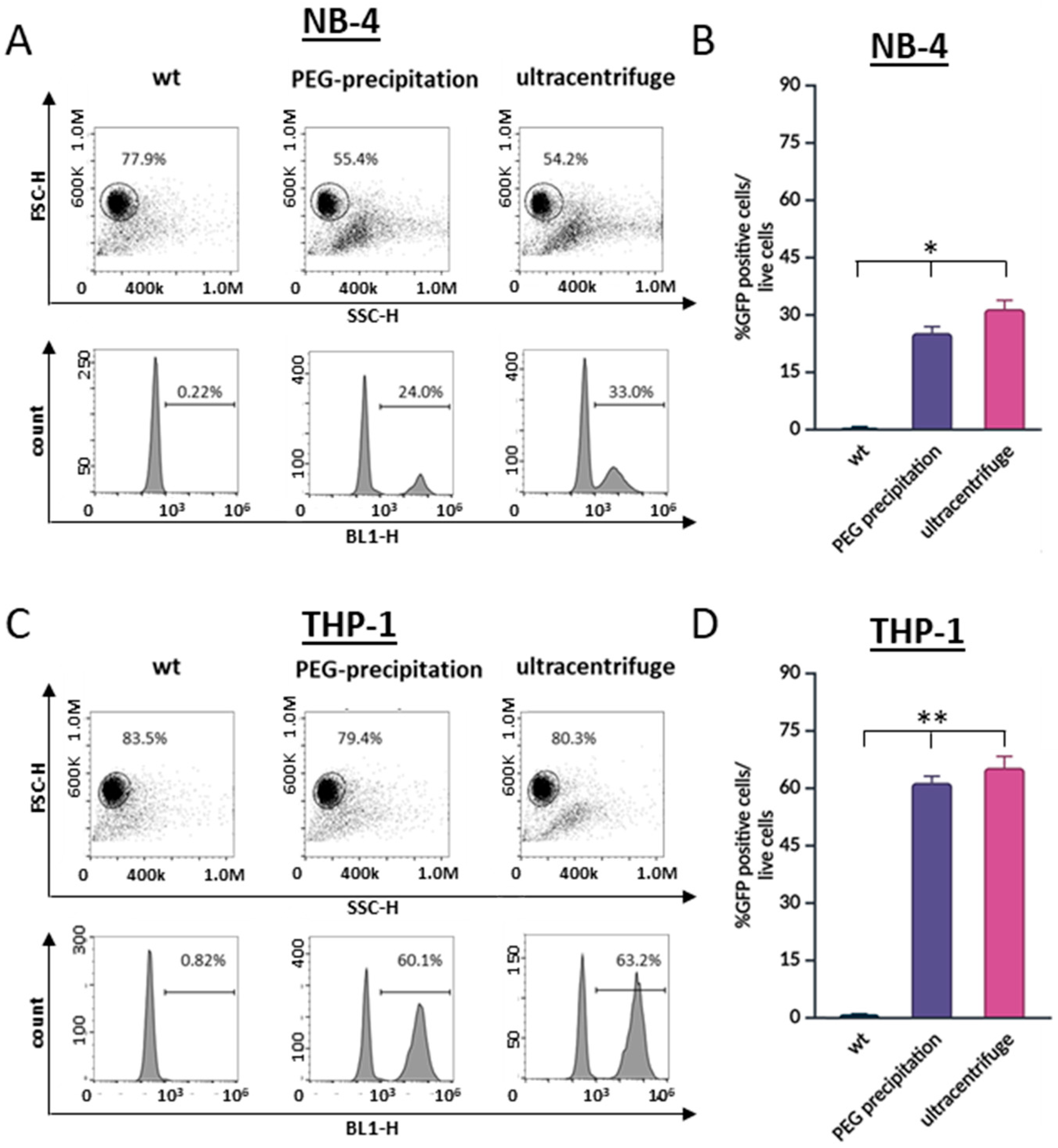
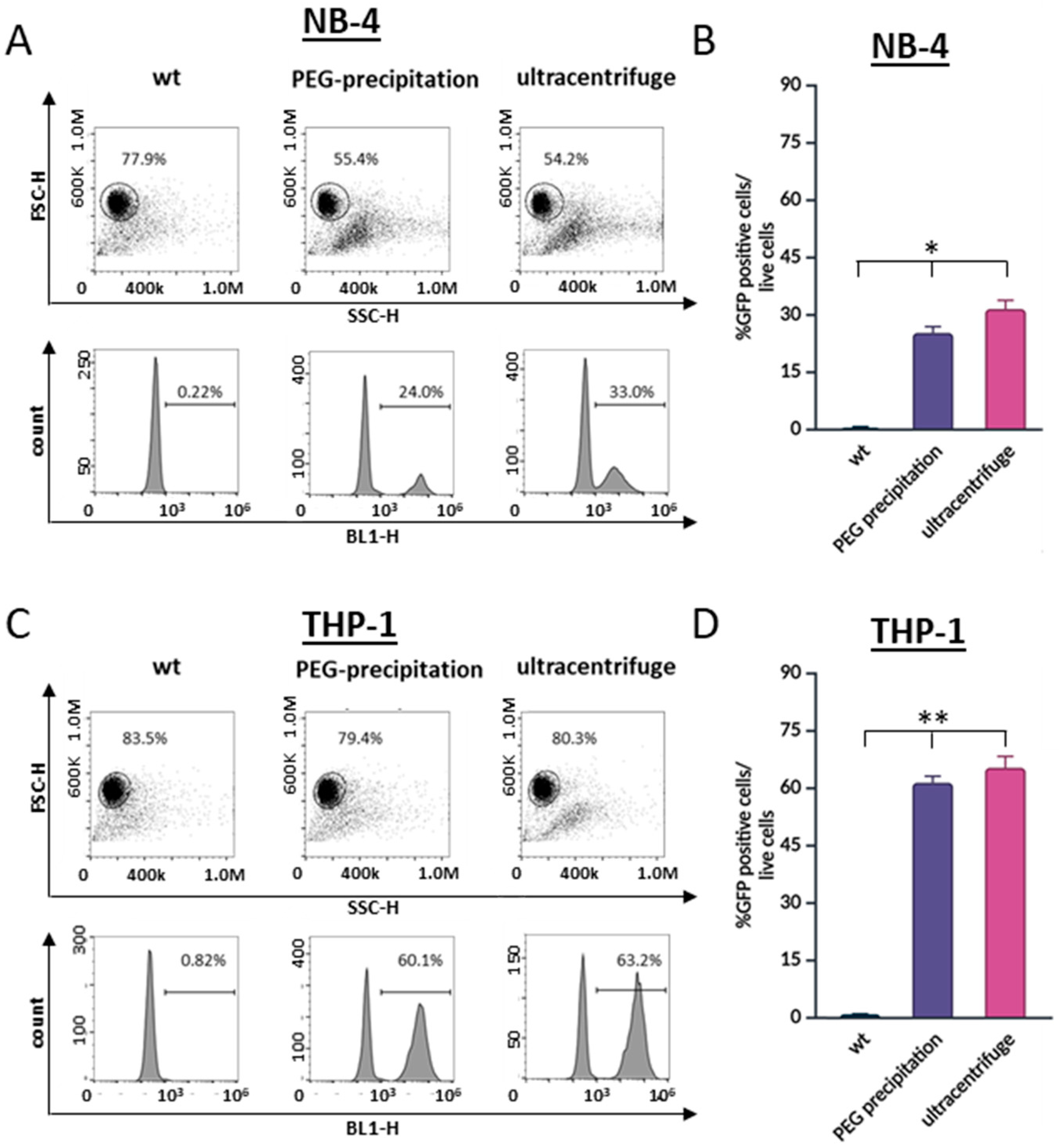
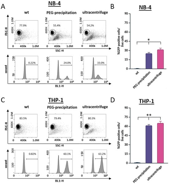
3.2. Purification of Viral Particles by Ultracentrifugation and PEG Precipitation
3.3. Target Gene Silencing by Transduction with Purified Virus Generated from a Novel Transfer Plasmid
4. Discussion
5. Conclusions
Supplementary Materials
Author Contributions
Funding
Institutional Review Board Statement
Informed Consent Statement
Data Availability Statement
Conflicts of Interest
References
- Maeder, M.L.; Gersbach, C.A. Genome-editing Technologies for Gene and Cell Therapy. Mol. Ther. 2016, 24, 430–446. [Google Scholar] [CrossRef] [PubMed]
- Li, C.; Samulski, R.J. Engineering adeno-associated virus vectors for gene therapy. Nat. Rev. Genet. 2020, 21, 255–272. [Google Scholar] [CrossRef] [PubMed]
- Milone, M.C.; O’Doherty, U. Clinical use of lentiviral vectors. Leukemia 2018, 32, 1529–1541. [Google Scholar] [CrossRef] [PubMed]
- Tripodi, L.; Vitale, M.; Cerullo, V.; Pastore, L. Oncolytic Adenoviruses for Cancer Therapy. Int. J. Mol. Sci. 2021, 22, 2517. [Google Scholar] [CrossRef]
- Wang, C.; Pan, C.; Yong, H.; Wang, F.; Bo, T.; Zhao, Y.; Ma, B.; He, W.; Li, M. Emerging non-viral vectors for gene delivery. J. Nanobiotechnol. 2023, 21, 272. [Google Scholar] [CrossRef]
- June, C.H.; O’Connor, R.S.; Kawalekar, O.U.; Ghassemi, S.; Milone, M.C. CAR T cell immunotherapy for human cancer. Science 2018, 359, 1361–1365. [Google Scholar] [CrossRef] [PubMed]
- Almosailleakh, M.; Schwaller, J. Murine Models of Acute Myeloid Leukaemia. Int. J. Mol. Sci. 2019, 20, 453. [Google Scholar] [CrossRef]
- Sadelain, M.; Rivière, I.; Riddell, S. Therapeutic T cell engineering. Nature 2017, 545, 423–431. [Google Scholar] [CrossRef]
- Liquori, A.; Ibañez, M.; Sargas, C.; Sanz, M.Á.; Barragán, E.; Cervera, J. Acute Promyelocytic Leukemia: A Constellation of Molecular Events around a Single. Cancers 2020, 12, 624. [Google Scholar] [CrossRef]
- Lo-Coco, F.; Avvisati, G.; Vignetti, M.; Thiede, C.; Orlando, S.M.; Iacobelli, S.; Ferrara, F.; Fazi, P.; Cicconi, L.; Di Bona, E.; et al. Retinoic acid and arsenic trioxide for acute promyelocytic leukemia. N. Engl. J. Med. 2013, 369, 111–121. [Google Scholar] [CrossRef]
- Zhu, H.H.; Qin, Y.Z.; Huang, X.J. Resistance to arsenic therapy in acute promyelocytic leukemia. N. Engl. J. Med. 2014, 370, 1864–1866. [Google Scholar] [CrossRef] [PubMed]
- Sanz, M.A.; Fenaux, P.; Tallman, M.S.; Estey, E.H.; Löwenberg, B.; Naoe, T.; Lengfelder, E.; Döhner, H.; Burnett, A.K.; Chen, S.J.; et al. Management of acute promyelocytic leukemia: Updated recommendations from an expert panel of the European LeukemiaNet. Blood 2019, 133, 1630–1643. [Google Scholar] [CrossRef] [PubMed]
- Jang, Y.; Kim, Y.-S.; Wielgosz, M.M.; Ferrara, F.; Ma, Z.; Condori, J.; Palmer, L.E.; Zhao, X.; Kang, G.; Rawlings, D.J.; et al. Optimizing lentiviral vector transduction of hematopoietic stem cells for gene therapy. Gene Ther. 2020, 27, 545–556. [Google Scholar] [CrossRef] [PubMed]
- Markossian, S.; Grossman, A.; Arkin, M.; Auld, D.; Austin, C.; Baell, J.; Brimacombe, K.; Chung, T.D.; Coussens, N.P.; Dahlin, J.L.; et al. Assay Guidance Manual; Pubmed: Bethesda, MD, USA, 2004. [Google Scholar]
- Lee, J.S.; Hmama, Z.; Mui, A.; Reiner, N.E. Stable gene silencing in human monocytic cell lines using lentiviral-delivered small interference RNA. Silencing of the p110alpha isoform of phosphoinositide 3-kinase reveals differential regulation of adherence induced by 1alpha,25-dihydroxycholecalciferol and bacterial lipopolysaccharide. J. Biol. Chem. 2004, 279, 9379–9388. [Google Scholar] [CrossRef] [PubMed]
- Forestell, S.P.; Dando, J.S.; Böhnlein, E.; Rigg, R.J. Improved detection of replication-competent retrovirus. J. Virol. Methods 1996, 60, 171–178. [Google Scholar] [CrossRef]
- Hudson, J.B.; Misra, V.; Mosmann, T.R. Cytomegalovirus infectivity: Analysis of the phenomenon of centrifugal enhancement of infectivity. Virology 1976, 72, 235–243. [Google Scholar] [CrossRef]
- O’Doherty, U.; Swiggard, W.J.; Malim, M.H. Human immunodeficiency virus type 1 spinoculation enhances infection through virus binding. J. Virol. 2000, 74, 10074–10080. [Google Scholar] [CrossRef]
- Bahnson, A.B.; Dunigan, J.T.; Baysal, B.E.; Mohney, T.; Atchison, R.W.; Nimgaonkar, M.T.; Ball, E.D.; Barranger, J.A. Centrifugal enhancement of retroviral mediated gene transfer. J. Virol. Methods 1995, 54, 131–143. [Google Scholar] [CrossRef]
- Guo, J.; Wang, W.; Yu, D.; Wu, Y. Spinoculation triggers dynamic actin and cofilin activity that facilitates HIV-1 infection of transformed and resting CD4 T cells. J. Virol. 2011, 85, 9824–9833. [Google Scholar] [CrossRef]
- Kim, Y.; Lee, D.Y.; Choi, J.U.; Park, J.S.; Lee, S.M.; Kang, C.H.; Park, C.H. Optimized conditions for gene transduction into primary immune cells using viral vectors. Sci. Rep. 2023, 13, 12365. [Google Scholar] [CrossRef]
- Nasiri, F.; Muhammadnejad, S.; Rahbarizadeh, F. Effects of polybrene and retronectin as transduction enhancers on the development and phenotypic characteristics of VHH-based CD19-redirected CAR T cells: A comparative investigation. Clin. Exp. Med. 2023, 23, 2535–2549. [Google Scholar] [CrossRef] [PubMed]
- Sim, S.L.; He, T.; Tscheliessnig, A.; Mueller, M.; Tan, R.B.; Jungbauer, A. Protein precipitation by polyethylene glycol: A generalized model based on hydrodynamic radius. J. Biotechnol. 2012, 157, 315–319. [Google Scholar] [CrossRef] [PubMed]
- Cabrera, A.; Edelstein, H.I.; Glykofrydis, F.; Love, K.S.; Palacios, S.; Tycko, J.; Zhang, M.; Lensch, S.; Shields, C.E.; Livingston, M.; et al. The sound of silence: Transgene silencing in mammalian cell engineering. Cell Syst. 2022, 13, 950–973. [Google Scholar] [CrossRef] [PubMed]
- Bestor, T.H. The DNA methyltransferases of mammals. Hum. Mol. Genet. 2000, 9, 2395–2402. [Google Scholar] [CrossRef] [PubMed]
- Antoniou, M.N.; Skipper, K.A.; Anakok, O. Optimizing retroviral gene expression for effective therapies. Hum. Gene Ther. 2013, 24, 363–374. [Google Scholar] [CrossRef] [PubMed]
- Kouzarides, T. Chromatin modifications and their function. Cell 2007, 128, 693–705. [Google Scholar] [CrossRef]
- Margueron, R.; Reinberg, D. The Polycomb complex PRC2 and its mark in life. Nature 2011, 469, 343–349. [Google Scholar] [CrossRef]
- Wolf, D.; Goff, S.P. Host restriction factors blocking retroviral replication. Annu. Rev. Genet. 2008, 42, 143–163. [Google Scholar] [CrossRef]
- Merindol, N.; Berthoux, L. Restriction Factors in HIV-1 Disease Progression. Curr. HIV Res. 2015, 13, 448–461. [Google Scholar] [CrossRef]
- Cherry, A.B.; Daley, G.Q. Reprogrammed cells for disease modeling and regenerative medicine. Annu. Rev. Med. 2013, 64, 277–290. [Google Scholar] [CrossRef]
- Qin, J.Y.; Zhang, L.; Clift, K.L.; Hulur, I.; Xiang, A.P.; Ren, B.-Z.; Lahn, B.T. Systematic comparison of constitutive promoters and the doxycycline-inducible promoter. PLoS ONE 2010, 5, e10611. [Google Scholar] [CrossRef] [PubMed]
- Qin, J.Y.; Zhang, L.; Clift, K.L.; Hulur, I.; Xiang, A.P.; Ren, B.Z.; Lahn, B.T. Genomic safe harbors permit high β-globin transgene expression in thalassemia induced pluripotent stem cells. Nat. Biotechnol. 2011, 29, 73–78. [Google Scholar] [CrossRef]
- Glover, V.; O’Donnell, K.J.; O’Connor, T.G.; Fisher, J. Prenatal maternal stress, fetal programming, and mechanisms underlying later psychopathology-A global perspective. Dev. Psychopathol. 2018, 30, 843–854. [Google Scholar] [CrossRef] [PubMed]






Disclaimer/Publisher’s Note: The statements, opinions and data contained in all publications are solely those of the individual author(s) and contributor(s) and not of MDPI and/or the editor(s). MDPI and/or the editor(s) disclaim responsibility for any injury to people or property resulting from any ideas, methods, instructions or products referred to in the content. |
© 2024 by the authors. Licensee MDPI, Basel, Switzerland. This article is an open access article distributed under the terms and conditions of the Creative Commons Attribution (CC BY) license (https://creativecommons.org/licenses/by/4.0/).
Share and Cite
Leto, S.; Gehlot, S.; Sheth, B.; Ratti, S.; Manzoli, L.; Divecha, N.; Fiume, R. Enhancing Gene Delivery in NB-4 Cells: Overcoming Transduction and Selection Challenges. Cells 2024, 13, 1849. https://doi.org/10.3390/cells13221849
Leto S, Gehlot S, Sheth B, Ratti S, Manzoli L, Divecha N, Fiume R. Enhancing Gene Delivery in NB-4 Cells: Overcoming Transduction and Selection Challenges. Cells. 2024; 13(22):1849. https://doi.org/10.3390/cells13221849
Chicago/Turabian StyleLeto, Stefano, Sonakshi Gehlot, Bhavwanti Sheth, Stefano Ratti, Lucia Manzoli, Nullin Divecha, and Roberta Fiume. 2024. "Enhancing Gene Delivery in NB-4 Cells: Overcoming Transduction and Selection Challenges" Cells 13, no. 22: 1849. https://doi.org/10.3390/cells13221849
APA StyleLeto, S., Gehlot, S., Sheth, B., Ratti, S., Manzoli, L., Divecha, N., & Fiume, R. (2024). Enhancing Gene Delivery in NB-4 Cells: Overcoming Transduction and Selection Challenges. Cells, 13(22), 1849. https://doi.org/10.3390/cells13221849

