Decreased Circulating Gonadotropin-Releasing Hormone Associated with Keratoconus
Abstract
1. Introduction
2. Materials and Methods
2.1. Plasma and Saliva Collection
2.2. Enzyme-Linked Immunosorbent Assay (ELISA)
2.3. Plasma ELISA
2.4. Saliva ELISA
2.5. Isolation of Corneal Stromal Fibroblasts
2.6. Cell Culture and Exogenous Stimuli
2.7. 2D Cell Culture
2.8. 3D Cell Culture
2.9. Protein Extraction and Quantification
2.10. Western Blot
2.11. Immunofluorescence Microscopy
2.12. Statistical Analysis
2.13. Study Approval
3. Results
3.1. GnRH Plasma Analysis
3.2. GnRH Saliva Analysis
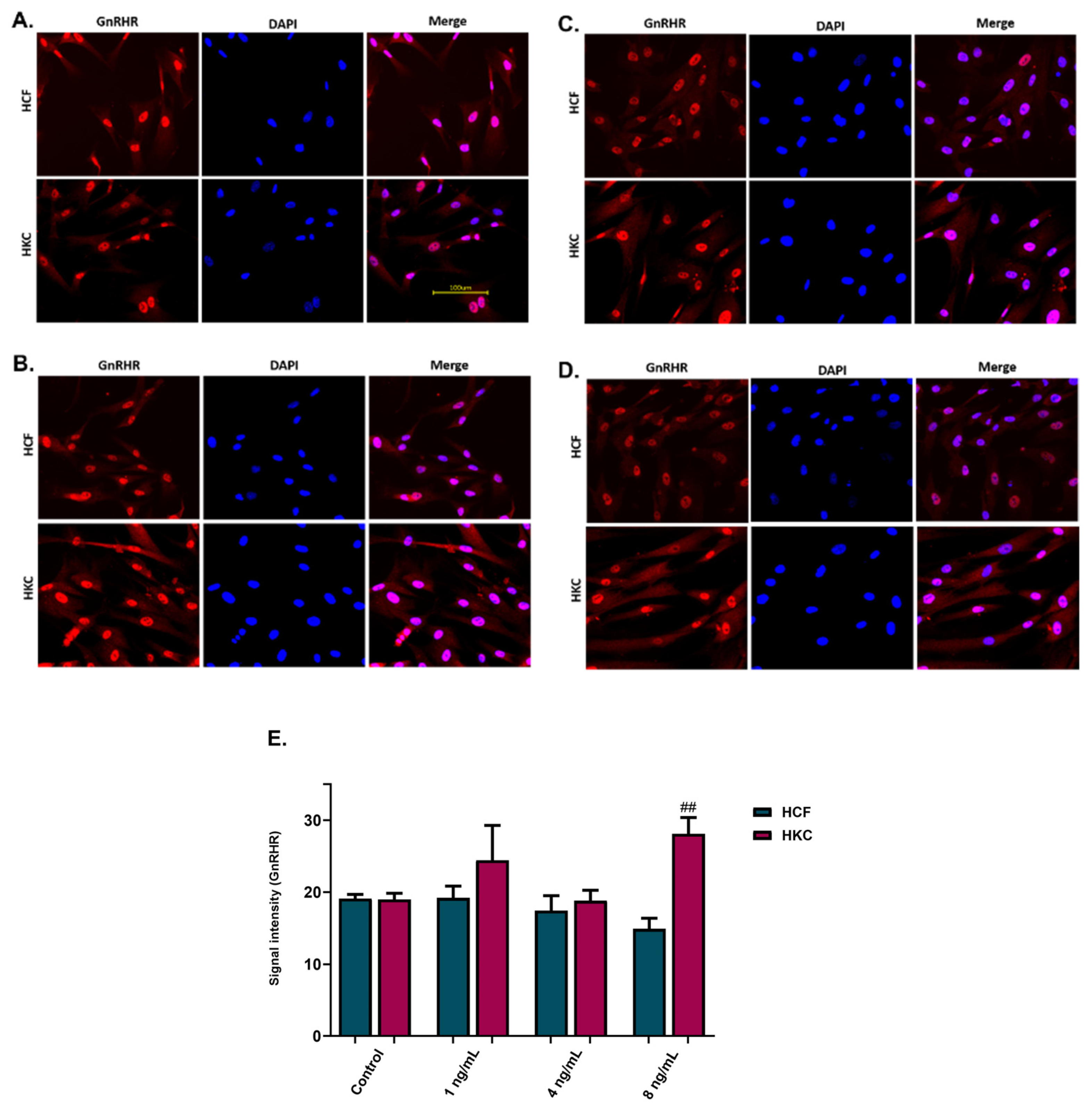
3.3. GnRH Impact 2D Cell Culture Microenvironment
3.4. GnRH Impact in 3D Cell Culture Microenvironment
4. Discussion
5. Conclusions
Supplementary Materials
Author Contributions
Funding
Institutional Review Board Statement
Informed Consent Statement
Data Availability Statement
Conflicts of Interest
References
- Kennedy, R.H.; Bourne, W.M.; Dyer, J.A. A 48-year clinical and epidemiologic study of keratoconus. Am. J. Ophthalmol. 1986, 101, 267–273. [Google Scholar] [CrossRef] [PubMed]
- Godefrooij, D.A.; de Wit, G.A.; Uiterwaal, C.S.; Imhof, S.M.; Wisse, R.P. Age-specific Incidence and Prevalence of Keratoconus: A Nationwide Registration Study. Am. J. Ophthalmol. 2017, 175, 169–172. [Google Scholar] [CrossRef] [PubMed]
- Papali’i-Curtin, A.T.; Cox, R.; Ma, T.; Woods, L.; Covello, A.; Hall, R.C. Keratoconus Prevalence Among High School Students in New Zealand. Cornea 2019, 38, 1382–1389. [Google Scholar] [CrossRef] [PubMed]
- Galgauskas, S.; Juodkaite, G.; Tutkuvienė, J. Age-related changes in central corneal thickness in normal eyes among the adult Lithuanian population. Clin. Interv. Aging 2014, 9, 1145–1151. [Google Scholar] [CrossRef] [PubMed]
- Chatzis, N.; Hafezi, F. Progression of keratoconus and efficacy of pediatric [corrected] corneal collagen cross-linking in children and adolescents. J. Refract. Surg. 2012, 28, 753–758. [Google Scholar] [CrossRef]
- Hashemi, H.; Heydarian, S.; Hooshmand, E.; Saatchi, M.; Yekta, A.; Aghamirsalim, M.; Valadkhan, M.; Mortazavi, M.; Hashemi, A.; Khabazkhoob, M. The Prevalence and Risk Factors for Keratoconus: A Systematic Review and Meta-Analysis. Cornea 2020, 39, 263–270. [Google Scholar] [CrossRef]
- Tuft, S.J.; Moodaley, L.C.; Gregory, W.M.; Davison, C.R.; Buckley, R.J. Prognostic factors for the progression of keratoconus. Ophthalmology 1994, 101, 439–447. [Google Scholar] [CrossRef]
- Rabinowitz, Y.S. Keratoconus. Surv. Ophthalmol. 1998, 42, 297–319. [Google Scholar] [CrossRef]
- Davidson, A.E.; Hayes, S.; Hardcastle, A.J.; Tuft, S.J. The pathogenesis of keratoconus. Eye 2014, 28, 189–195. [Google Scholar] [CrossRef]
- Gordon-Shaag, A.; Millodot, M.; Shneor, E.; Liu, Y. The genetic and environmental factors for keratoconus. Biomed. Res. Int. 2015, 2015, 795738. [Google Scholar] [CrossRef]
- Karimian, F.; Aramesh, S.; Rabei, H.M.; Javadi, M.A.; Rafati, N. Topographic evaluation of relatives of patients with keratoconus. Cornea 2008, 27, 874–878. [Google Scholar] [CrossRef] [PubMed]
- Liskova, P.; Filipec, M.; Merjava, S.; Jirsova, K.; Tuft, S.J. Variable ocular phenotypes of posterior polymorphous corneal dystrophy caused by mutations in the ZEB1 gene. Ophthalmic. Genet. 2010, 31, 230–234. [Google Scholar] [CrossRef] [PubMed]
- Héon, E.; Greenberg, A.; Kopp, K.K.; Rootman, D.; Vincent, A.L.; Billingsley, G.; Priston, M.; Dorval, K.M.; Chow, R.L.; McInnes, R.R.; et al. VSX1: A gene for posterior polymorphous dystrophy and keratoconus. Hum. Mol. Genet. 2002, 11, 1029–1036. [Google Scholar] [CrossRef] [PubMed]
- Bechara, S.J.; Waring, G.O., 3rd; Insler, M.S. Keratoconus in two pairs of identical twins. Cornea 1996, 15, 90–93. [Google Scholar] [CrossRef] [PubMed]
- Tuft, S.J.; Hassan, H.; George, S.; Frazer, D.G.; Willoughby, C.E.; Liskova, P. Keratoconus in 18 pairs of twins. Acta Ophthalmol. 2012, 90, e482–e486. [Google Scholar] [CrossRef]
- Parker, J.; Ko, W.W.; Pavlopoulos, G.; Wolfe, P.J.; Rabinowitz, Y.S.; Feldman, S.T. Videokeratography of keratoconus in monozygotic twins. J. Refract. Surg. 1996, 12, 180–183. [Google Scholar] [CrossRef]
- Barr, J.T.; Wilson, B.S.; Gordon, M.O.; Rah, M.J.; Riley, C.; Kollbaum, P.S.; Zadnik, K. Estimation of the incidence and factors predictive of corneal scarring in the Collaborative Longitudinal Evaluation of Keratoconus (CLEK) Study. Cornea 2006, 25, 16–25. [Google Scholar] [CrossRef]
- Balasubramanian, S.A.; Pye, D.C.; Willcox, M.D. Effects of eye rubbing on the levels of protease, protease activity and cytokines in tears: Relevance in keratoconus. Clin. Exp. Optom. 2013, 96, 214–218. [Google Scholar] [CrossRef]
- Jafri, B.; Lichter, H.; Stulting, R.D. Asymmetric keratoconus attributed to eye rubbing. Cornea 2004, 23, 560–564. [Google Scholar] [CrossRef]
- Galvis, V.; Tello, A.; Carreño, N.I.; Berrospi, R.D.; Niño, C.A. Risk Factors for Keratoconus: Atopy and Eye Rubbing. Cornea 2017, 36, e1. [Google Scholar] [CrossRef]
- Alio, J.L.; Vega-Estrada, A.; Sanz, P.; Osman, A.A.; Kamal, A.M.; Mamoon, A.; Soliman, H. Corneal Morphologic Characteristics in Patients with Down Syndrome. JAMA Ophthalmol. 2018, 136, 971–978. [Google Scholar] [CrossRef]
- Marsack, J.D.; Benoit, J.S.; Kollbaum, P.S.; Anderson, H.A. Application of Topographical Keratoconus Detection Metrics to Eyes of Individuals with Down Syndrome. Optom. Vis. Sci. 2019, 96, 664–669. [Google Scholar] [CrossRef]
- Imbornoni, L.M.; Wise, R.E.; Taravella, M.J.; Hickey, F.; McCourt, E.A. Keratoconus and corneal morphology in patients with Down syndrome at a pediatric hospital. J. Aapos. 2020, 24, 140.e141–140.e145. [Google Scholar] [CrossRef]
- Lee, R.; Hafezi, F.; Randleman, J.B. Bilateral Keratoconus Induced by Secondary Hypothyroidism After Radioactive Iodine Therapy. J. Refract. Surg. 2018, 34, 351–353. [Google Scholar] [CrossRef]
- Pellegrini, M.; Bernabei, F.; Friehmann, A.; Giannaccare, G. Obstructive Sleep Apnea and Keratoconus: A Systematic Review and Meta-analysis. Optom. Vis. Sci. 2020, 97, 9–14. [Google Scholar] [CrossRef]
- Bulloch, G.; Seth, I.; Zhu, Z.; Sukumar, S.; McNab, A. Ocular manifestations of obstructive sleep apnea: A systematic review and meta-analysis. Graefes Arch. Clin. Exp. Ophthalmol. 2024, 262, 19–32. [Google Scholar] [CrossRef]
- McKay, T.B.; Hjortdal, J.; Sejersen, H.; Asara, J.M.; Wu, J.; Karamichos, D. Endocrine and Metabolic Pathways Linked to Keratoconus: Implications for the Role of Hormones in the Stromal Microenvironment. Sci. Rep. 2016, 6, 25534. [Google Scholar] [CrossRef]
- Jamali, H.; Heydari, M.; Masihpour, N.; Khosravi, A.; Zare, M.; Shams, M.; Omrani, G.R. Serum androgens and prolactin levels in patients with keratoconus. Clin. Exp. Optom. 2023, 106, 484–488. [Google Scholar] [CrossRef]
- Karamichos, D.; Escandon, P.; Vasini, B.; Nicholas, S.E.; Van, L.; Dang, D.H.; Cunningham, R.L.; Riaz, K.M. Anterior pituitary, sex hormones, and keratoconus: Beyond traditional targets. Prog. Retin. Eye Res. 2022, 88, 101016. [Google Scholar] [CrossRef]
- Zhao, X.; Yuan, Y.; Sun, T.; Zhang, Y.; Chen, Y. Associations Between Keratoconus and the Level of Sex Hormones: A Cross-Sectional Study. Front. Med. 2022, 9, 828233. [Google Scholar] [CrossRef]
- Bilgihan, K.; Hondur, A.; Sul, S.; Ozturk, S. Pregnancy-induced progression of keratoconus. Cornea 2011, 30, 991–994. [Google Scholar] [CrossRef]
- Naderan, M.; Jahanrad, A. Topographic, tomographic and biomechanical corneal changes during pregnancy in patients with keratoconus: A cohort study. Acta Ophthalmol. 2017, 95, e291–e296. [Google Scholar] [CrossRef]
- Tabibian, D.; de Tejada, B.M.; Gatzioufas, Z.; Kling, S.; Meiss, V.S.; Boldi, M.O.; Othenin-Girard, V.; Chilin, A.; Lambiel, J.; Hoogewoud, F.; et al. Pregnancy-induced Changes in Corneal Biomechanics and Topography Are Thyroid Hormone Related. Am. J. Ophthalmol. 2017, 184, 129–136. [Google Scholar] [CrossRef]
- Yin, H.; Luo, C.; Tian, Y.; Deng, Y. Altered expression of sex hormone receptors in keratoconus corneas. Biomed. Res. 2017, 28, 5089–5092. [Google Scholar]
- Ayan, B.; Yuksel, N.; Carhan, A.; Gumuşkaya Ocal, B.; Akcay, E.; Cagil, N.; Asik, M.D. Evaluation estrogen, progesteron and androgen receptor expressions in corneal epithelium in keratoconus. Cont. Lens. Anterior. Eye 2019, 42, 492–496. [Google Scholar] [CrossRef]
- Sharif, R.; Bak-Nielsen, S.; Sejersen, H.; Ding, K.; Hjortdal, J.; Karamichos, D. Prolactin-Induced Protein is a novel biomarker for Keratoconus. Exp. Eye Res. 2019, 179, 55–63. [Google Scholar] [CrossRef]
- Priyadarsini, S.; Hjortdal, J.; Sarker-Nag, A.; Sejersen, H.; Asara, J.M.; Karamichos, D. Gross cystic disease fluid protein-15/prolactin-inducible protein as a biomarker for keratoconus disease. PLoS ONE 2014, 9, e113310. [Google Scholar] [CrossRef]
- Sharif, R.; Bak-Nielsen, S.; Hjortdal, J.; Karamichos, D. Pathogenesis of Keratoconus: The intriguing therapeutic potential of Prolactin-inducible protein. Prog. Retin. Eye Res. 2018, 67, 150–167. [Google Scholar] [CrossRef]
- Karamichos, D.; Barrientez, B.; Nicholas, S.; Ma, S.; Van, L.; Bak-Nielsen, S.; Hjortdal, J. Gonadotropins in Keratoconus: The Unexpected Suspects. Cells 2019, 8, 1494. [Google Scholar] [CrossRef]
- Escandon, P.; Nicholas, S.E.; Vasini, B.; Cunningham, R.L.; Murphy, D.A.; Riaz, K.M.; Karamichos, D. Selective Modulation of the Keratoconic Stromal Microenvironment by FSH and LH. Am. J. Pathol. 2023, 193, 1762–1775. [Google Scholar] [CrossRef]
- Whitlock, K.E. Origin and development of GnRH neurons. Trends Endocrinol. Metab. 2005, 16, 145–151. [Google Scholar] [CrossRef]
- Schwanzel-Fukuda, M.; Pfaff, D.W. Origin of luteinizing hormone-releasing hormone neurons. Nature 1989, 338, 161–164. [Google Scholar] [CrossRef]
- Marques, P.; Skorupskaite, K.; Rozario, K.S.; Anderson, R.A.; George, J.T. Physiology of GnRH and Gonadotropin Secretion. In Endotext; Feingold, K.R., Anawalt, B., Blackman, M.R., Boyce, A., Chrousos, G., Corpas, E., de Herder, W.W., Dhatariya, K., Dungan, K., Hofland, J., et al., Eds.; MDText.com, Inc.: South Dartmouth, MA, USA, 2000. [Google Scholar]
- Wickramasuriya, N.; Hawkins, R.; Atwood, C.; Butler, T. The roles of GnRH in the human central nervous system. Horm. Behav. 2022, 145, 105230. [Google Scholar] [CrossRef]
- Gonen, Y.; Balakier, H.; Powell, W.; Casper, R.F. Use of gonadotropin-releasing hormone agonist to trigger follicular maturation for in vitro fertilization. J. Clin. Endocrinol. Metab. 1990, 71, 918–922. [Google Scholar] [CrossRef]
- Densmore, V.S.; Urbanski, H.F. Relative effect of gonadotropin-releasing hormone (GnRH)-I and GnRH-II on gonadotropin release. J. Clin. Endocrinol. Metab. 2003, 88, 2126–2134. [Google Scholar] [CrossRef]
- Waldhauser, F.; Weissenbacher, G.; Frisch, H.; Pollak, A. Pulsatile secretion of gonadotropins in early infancy. Eur. J. Pediatr. 1981, 137, 71–74. [Google Scholar] [CrossRef]
- de Zegher, F.; Devlieger, H.; Veldhuis, J.D. Pulsatile and sexually dimorphic secretion of luteinizing hormone in the human infant on the day of birth. Pediatr. Res. 1992, 32, 605–607. [Google Scholar] [CrossRef]
- Grumbach, M.M. The neuroendocrinology of human puberty revisited. Horm. Res. 2002, 57 (Suppl. S2), 2–14. [Google Scholar] [CrossRef]
- Veldhuis, J.D. Neuroendocrine mechanisms mediating awakening of the human gonadotropic axis in puberty. Pediatr. Nephrol. 1996, 10, 304–317. [Google Scholar] [CrossRef]
- Messinis, I.E. Ovarian feedback, mechanism of action and possible clinical implications. Hum. Reprod. Update 2006, 12, 557–571. [Google Scholar] [CrossRef]
- Navazesh, M. Methods for collecting saliva. Ann. N. Y. Acad. Sci. 1993, 694, 72–77. [Google Scholar] [CrossRef] [PubMed]
- McKay, T.B.; Guo, X.; Hutcheon, A.E.K.; Karamichos, D.; Ciolino, J.B. Methods for Investigating Corneal Cell Interactions and Extracellular Vesicles In Vitro. Curr. Protoc. Cell Biol. 2020, 89, e114. [Google Scholar] [CrossRef] [PubMed]
- Millar, R.P. GnRHs and GnRH receptors. Anim. Reprod. Sci. 2005, 88, 5–28. [Google Scholar] [CrossRef] [PubMed]
- Tsutsumi, R.; Webster, N.J. GnRH pulsatility, the pituitary response and reproductive dysfunction. Endocr. J. 2009, 56, 729–737. [Google Scholar] [CrossRef] [PubMed]
- Karamichos, D.; Zareian, R.; Guo, X.; Hutcheon, A.E.; Ruberti, J.W.; Zieske, J.D. Novel in Vitro Model for Keratoconus Disease. J. Funct. Biomater. 2012, 3, 760–775. [Google Scholar] [CrossRef] [PubMed]
- Ren, R.; Hutcheon, A.E.; Guo, X.Q.; Saeidi, N.; Melotti, S.A.; Ruberti, J.W.; Zieske, J.D.; Trinkaus-Randall, V. Human primary corneal fibroblasts synthesize and deposit proteoglycans in long-term 3-D cultures. Dev. Dyn. 2008, 237, 2705–2715. [Google Scholar] [CrossRef] [PubMed]
- Kanai, A.J.; Konieczko, E.M.; Bennett, R.G.; Samuel, C.S.; Royce, S.G. Relaxin and fibrosis: Emerging targets, challenges, and future directions. Mol. Cell Endocrinol. 2019, 487, 66–74. [Google Scholar] [CrossRef]
- Ng, H.H.; Shen, M.; Samuel, C.S.; Schlossmann, J.; Bennett, R.G. Relaxin and extracellular matrix remodeling: Mechanisms and signaling pathways. Mol. Cell Endocrinol. 2019, 487, 59–65. [Google Scholar] [CrossRef]
- Belin, M.W.; Duncan, J.K. Keratoconus: The ABCD Grading System. Klin. Monbl. Augenheilkd. 2016, 233, 701–707. [Google Scholar] [CrossRef]
- Schang, A.L.; Bleux, C.; Chenut, M.C.; Ngô-Muller, V.; Quérat, B.; Jeanny, J.C.; Counis, R.; Cohen-Tannoudji, J.; Laverrière, J.N. Identification and analysis of two novel sites of rat GnRH receptor gene promoter activity: The pineal gland and retina. Neuroendocrinology 2013, 97, 115–131. [Google Scholar] [CrossRef]
- Corchuelo, S.; Martinez, E.R.M.; Butzge, A.J.; Doretto, L.B.; Ricci, J.M.B.; Valentin, F.N.; Nakaghi, L.S.O.; Somoza, G.M.; Nóbrega, R.H. Characterization of Gnrh/Gnih elements in the olfacto-retinal system and ovary during zebrafish ovarian maturation. Mol. Cell Endocrinol. 2017, 450, 1–13. [Google Scholar] [CrossRef] [PubMed]
- Wu, Y.; Wu, T.; Xu, B.; Xu, X.; Chen, H.; Li, X. Oxytocin prevents cartilage matrix destruction via regulating matrix metalloproteinases. Biochem. Biophys Res. Commun. 2017, 486, 601–606. [Google Scholar] [CrossRef] [PubMed]
- Bonnans, C.; Chou, J.; Werb, Z. Remodelling the extracellular matrix in development and disease. Nat. Rev. Mol. Cell Biol. 2014, 15, 786–801. [Google Scholar] [CrossRef] [PubMed]
- Alexander, C.M.; Werb, Z. Proteinases and extracellular matrix remodeling. Curr. Opin. Cell Biol. 1989, 1, 974–982. [Google Scholar] [CrossRef] [PubMed]
- Welgus, H.G.; Campbell, E.J.; Bar-Shavit, Z.; Senior, R.M.; Teitelbaum, S.L. Human alveolar macrophages produce a fibroblast-like collagenase and collagenase inhibitor. J. Clin. Investig. 1985, 76, 219–224. [Google Scholar] [CrossRef]
- Burleigh, M.C.; Briggs, A.D.; Lendon, C.L.; Davies, M.J.; Born, G.V.; Richardson, P.D. Collagen types I and III, collagen content, GAGs and mechanical strength of human atherosclerotic plaque caps: Span-wise variations. Atherosclerosis 1992, 96, 71–81. [Google Scholar] [CrossRef]
- Chin, J.R.; Murphy, G.; Werb, Z. Stromelysin, a connective tissue-degrading metalloendopeptidase secreted by stimulated rabbit synovial fibroblasts in parallel with collagenase. Biosynthesis, isolation, characterization, and substrates. J. Biol. Chem. 1985, 260, 12367–12376. [Google Scholar] [CrossRef]
- Nikolov, A.; Popovski, N. Role of Gelatinases MMP-2 and MMP-9 in Healthy and Complicated Pregnancy and Their Future Potential as Preeclampsia Biomarkers. Diagnostics 2021, 11, 480. [Google Scholar] [CrossRef]







| Name | Source | Reactive | Dilution | Study | Antibody |
|---|---|---|---|---|---|
| LHR | ab125214 (Abcam, Cambridge, MA, USA) | Rabbit polyclonal | 1:500 | 3D cell culture | Primary |
| FSHR | ab75200 (Abcam, Cambridge, MA, USA) | Rabbit polyclonal | 1:500 | 3D cell culture | Primary |
| GnRHR | ab183079 (Abcam, Cambridge, MA, USA) | Rabbit polyclonal | 1:500 | 2D + 3D cell culture | Primary |
| MMP-1 | ab38929 (Abcam, Cambridge, MA, USA) | Rabbit polyclonal | 1:500 | 3D cell culture | Primary |
| MMP-2 | ab181286 (Abcam, Cambridge, MA, USA) | Rabbit monoclonal | 1:500 | 3D cell culture | Primary |
| MMP-9 | ab38898 (Abcam, Cambridge, MA, USA) | Rabbit polyclonal | 1:500 | 3D cell culture | Primary |
| α-SMA | ab5694 (Abcam, Cambridge, MA, USA) | Rabbit polyclonal | 1:500 | 3D cell culture | Primary |
| EDA-Fn | SAB4200784 (Millipore Sigma, Burlington, MA, USA) | Mouse monoclonal | 1:700 | 3D cell culture | Primary |
| β-actin | ab184092 (Abcam, Cambridge, MA, USA) | Mouse monoclonal | 1:2000 | 2D + 3D cell culture | Primary |
| AlexaFluor 568 | ab175470 (Abcam, Cambridge, MA, USA) | Anti-rabbit IgG | 1:2000 | 2D + 3D cell culture | Secondary |
| AlexaFluor 647 | ab150107 (Abcam, Cambridge, MA, USA) | Anti-mouse IgG | 1:2000 | 3D cell culture | Secondary |
Disclaimer/Publisher’s Note: The statements, opinions and data contained in all publications are solely those of the individual author(s) and contributor(s) and not of MDPI and/or the editor(s). MDPI and/or the editor(s) disclaim responsibility for any injury to people or property resulting from any ideas, methods, instructions or products referred to in the content. |
© 2024 by the authors. Licensee MDPI, Basel, Switzerland. This article is an open access article distributed under the terms and conditions of the Creative Commons Attribution (CC BY) license (https://creativecommons.org/licenses/by/4.0/).
Share and Cite
Escandon, P.; Choi, A.J.; Mabry, S.; Nicholas, S.E.; Cunningham, R.L.; Redden, L.; Murphy, D.A.; Riaz, K.M.; McKay, T.B.; Karamichos, D. Decreased Circulating Gonadotropin-Releasing Hormone Associated with Keratoconus. Cells 2024, 13, 1704. https://doi.org/10.3390/cells13201704
Escandon P, Choi AJ, Mabry S, Nicholas SE, Cunningham RL, Redden L, Murphy DA, Riaz KM, McKay TB, Karamichos D. Decreased Circulating Gonadotropin-Releasing Hormone Associated with Keratoconus. Cells. 2024; 13(20):1704. https://doi.org/10.3390/cells13201704
Chicago/Turabian StyleEscandon, Paulina, Alexander J. Choi, Steve Mabry, Sarah E. Nicholas, Rebecca L. Cunningham, Liam Redden, David A. Murphy, Kamran M. Riaz, Tina B. McKay, and Dimitrios Karamichos. 2024. "Decreased Circulating Gonadotropin-Releasing Hormone Associated with Keratoconus" Cells 13, no. 20: 1704. https://doi.org/10.3390/cells13201704
APA StyleEscandon, P., Choi, A. J., Mabry, S., Nicholas, S. E., Cunningham, R. L., Redden, L., Murphy, D. A., Riaz, K. M., McKay, T. B., & Karamichos, D. (2024). Decreased Circulating Gonadotropin-Releasing Hormone Associated with Keratoconus. Cells, 13(20), 1704. https://doi.org/10.3390/cells13201704

