Paired Transcriptomic Analyses of Atheromatous and Control Vessels Reveal Novel Autophagy and Immunoregulatory Genes in Peripheral Artery Disease
Abstract
1. Introduction
2. Materials and Methods
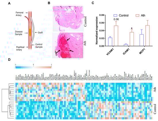
2.1. Sample Collection and Processing
2.2. RNA Isolation and Quantitative Real-Time PCR
2.3. RNA Sequencing and Data Analysis
2.4. Differential Gene Expression Calculation
2.5. Tissue Processing and Staining
2.6. Bio-Informatic Analysis and Visualization
3. Results
3.1. Transcriptomic Profiling Reveals Novel Dysregulated Genes in PAD
3.2. Gene Ontology Analysis Identifies Key Pathways in PAD
3.3. Gene Networks Involved in PAD Pathogenesis Reveal Novel Interactions
3.4. Non-Coding RNA Analysis Identified Novel Non-Coding RNAs in PAD
3.5. Cell Profiling Predicts Key Cell Types Involved in PAD
3.6. Meta-Analysis Identifies Unique and Common Genes in PAD
4. Discussion
Supplementary Materials
Author Contributions
Funding
Institutional Review Board Statement
Informed Consent Statement
Data Availability Statement
Acknowledgments
Conflicts of Interest
References
- Aday, A.W.; Matsushita, K. Epidemiology of Peripheral Artery Disease and Polyvascular Disease. Circ. Res. 2021, 128, 1818–1832. [Google Scholar] [CrossRef] [PubMed]
- Narula, N.; Olin, J.W.; Narula, N. Pathologic Disparities Between Peripheral Artery Disease and Coronary Artery Disease. Arterioscler. Thromb. Vasc. Biol. 2020, 40, 1982–1989. [Google Scholar] [CrossRef] [PubMed]
- Song, P.; Rudan, D.; Zhu, Y.; Fowkes, F.J.I.; Rahimi, K.; Fowkes, F.G.R.; Rudan, I. Global, regional, and national prevalence and risk factors for peripheral artery disease in 2015: An updated systematic review and analysis. Lancet Glob. Health 2019, 7, e1020–e1030. [Google Scholar] [CrossRef]
- Fowkes, F.G.; Rudan, D.; Rudan, I.; Aboyans, V.; Denenberg, J.O.; McDermott, M.M.; Norman, P.E.; Sampson, U.K.; Williams, L.J.; Mensah, G.A.; et al. Comparison of global estimates of prevalence and risk factors for peripheral artery disease in 2000 and 2010: A systematic review and analysis. Lancet 2013, 382, 1329–1340. [Google Scholar] [CrossRef]
- Verma, S.; Dhingra, N.K.; Bonaca, M.P.; Butler, J.; Anker, S.D.; Ferreira, J.P.; Filippatos, G.; Januzzi, J.L.; Lam, C.S.P.; Sattar, N.; et al. Presence of Peripheral Artery Disease Is Associated With Increased Risk of Heart Failure Events: Insights from EMPEROR-Pooled. Arterioscler. Thromb. Vasc. Biol. 2023, 43, 1334–1337. [Google Scholar] [CrossRef] [PubMed]
- Bjorkegren, J.L.M.; Lusis, A.J. Atherosclerosis: Recent developments. Cell 2022, 185, 1630–1645. [Google Scholar] [CrossRef]
- Kim, K.W.; Ivanov, S.; Williams, J.W. Monocyte Recruitment, Specification, and Function in Atherosclerosis. Cells 2020, 10, 15. [Google Scholar] [CrossRef]
- Tabas, I.; Garcia-Cardena, G.; Owens, G.K. Recent insights into the cellular biology of atherosclerosis. J. Cell Biol. 2015, 209, 13–22. [Google Scholar] [CrossRef]
- Klouche, M.; May, A.E.; Hemmes, M.; Messner, M.; Kanse, S.M.; Preissner, K.T.; Bhakdi, S. Enzymatically modified, nonoxidized LDL induces selective adhesion and transmigration of monocytes and T-lymphocytes through human endothelial cell monolayers. Arterioscler. Thromb. Vasc. Biol. 1999, 19, 784–793. [Google Scholar] [CrossRef]
- Newman, J.D.; Cornwell, M.G.; Zhou, H.; Rockman, C.; Heguy, A.; Suarez, Y.; Cheng, H.S.; Feinberg, M.W.; Hochman, J.S.; Ruggles, K.V.; et al. Gene Expression Signature in Patients With Symptomatic Peripheral Artery Disease. Arterioscler. Thromb. Vasc. Biol. 2021, 41, 1521–1533. [Google Scholar] [CrossRef]
- Sulkava, M.; Raitoharju, E.; Levula, M.; Seppala, I.; Lyytikainen, L.P.; Mennander, A.; Jarvinen, O.; Zeitlin, R.; Salenius, J.P.; Illig, T.; et al. Differentially expressed genes and canonical pathway expression in human atherosclerotic plaques—Tampere Vascular Study. Sci. Rep. 2017, 7, 41483. [Google Scholar] [CrossRef] [PubMed]
- Poredos, P.; Cevc, M.; Blinc, A. Characteristics of atherosclerosis in femoropopliteal artery and its clinical relevance. Atherosclerosis 2021, 335, 31–40. [Google Scholar] [CrossRef] [PubMed]
- Demšar, J.; Curk, T.; Erjavec, A.; Gorup, Č.; Hočevar, T.; Milutinovič, M.; Možina, M.; Polajnar, M.; Toplak, M.; Starič, A.; et al. Orange: Data mining toolbox in python. J. Mach. Learn. Res. 2013, 14, 2349–2353. [Google Scholar]
- Fehlmann, T.; Kern, F.; Laham, O.; Backes, C.; Solomon, J.; Hirsch, P.; Volz, C.; Muller, R.; Keller, A. miRMaster 2.0: Multi-species non-coding RNA sequencing analyses at scale. Nucleic. Acids. Res. 2021, 49, W397–W408. [Google Scholar] [CrossRef] [PubMed]
- Hu, C.; Li, T.; Xu, Y.; Zhang, X.; Li, F.; Bai, J.; Chen, J.; Jiang, W.; Yang, K.; Ou, Q.; et al. CellMarker 2.0: An updated database of manually curated cell markers in human/mouse and web tools based on scRNA-seq data. Nucleic. Acids. Res. 2023, 51, D870–D876. [Google Scholar] [CrossRef] [PubMed]
- Bindea, G.; Mlecnik, B.; Hackl, H.; Charoentong, P.; Tosolini, M.; Kirilovsky, A.; Fridman, W.H.; Pages, F.; Trajanoski, Z.; Galon, J. ClueGO: A Cytoscape plug-in to decipher functionally grouped gene ontology and pathway annotation networks. Bioinformatics 2009, 25, 1091–1093. [Google Scholar] [CrossRef] [PubMed]
- Shannon, P.; Markiel, A.; Ozier, O.; Baliga, N.S.; Wang, J.T.; Ramage, D.; Amin, N.; Schwikowski, B.; Ideker, T. Cytoscape: A software environment for integrated models of biomolecular interaction networks. Genome Res. 2003, 13, 2498–2504. [Google Scholar] [CrossRef] [PubMed]
- Keenan, A.B.; Torre, D.; Lachmann, A.; Leong, A.K.; Wojciechowicz, M.L.; Utti, V.; Jagodnik, K.M.; Kropiwnicki, E.; Wang, Z.; Ma’ayan, A. ChEA3: Transcription factor enrichment analysis by orthogonal omics integration. Nucleic. Acids. Res. 2019, 47, W212–W224. [Google Scholar] [CrossRef] [PubMed]
- Prestel, M.; Prell-Schicker, C.; Webb, T.; Malik, R.; Lindner, B.; Ziesch, N.; Rex-Haffner, M.; Roh, S.; Viturawong, T.; Lehm, M.; et al. The Atherosclerosis Risk Variant rs2107595 Mediates Allele-Specific Transcriptional Regulation of HDAC9 via E2F3 and Rb1. Stroke 2019, 50, 2651–2660. [Google Scholar] [CrossRef]
- Tossetta, G.; Piani, F.; Borghi, C.; Marzioni, D. Role of CD93 in Health and Disease. Cells 2023, 12, 1778. [Google Scholar] [CrossRef]
- Wang, H.; Jiang, H.; Cheng, X.W. Cathepsin S are involved in human carotid atherosclerotic disease progression, mainly by mediating phagosomes: Bioinformatics and in vivo and vitro experiments. PeerJ 2022, 10, e12846. [Google Scholar] [CrossRef] [PubMed]
- Sane, A.; Ahmarani, L.; Delvin, E.; Auclair, N.; Spahis, S.; Levy, E. SAR1B GTPase is necessary to protect intestinal cells from disorders of lipid homeostasis, oxidative stress, and inflammation. J. Lipid Res. 2019, 60, 1755–1764. [Google Scholar] [CrossRef] [PubMed]
- Simone, M.L.; Rabacchi, C.; Kuloglu, Z.; Kansu, A.; Ensari, A.; Demir, A.M.; Hizal, G.; Di Leo, E.; Bertolini, S.; Calandra, S.; et al. Novel mutations of SAR1B gene in four children with chylomicron retention disease. J. Clin. Lipidol. 2019, 13, 554–562. [Google Scholar] [CrossRef] [PubMed]
- Zhang, J.J.; Cao, C.X.; Wan, L.L.; Zhang, W.; Liu, Z.J.; Wang, J.L.; Guo, Q.; Tang, H. Forkhead Box q1 promotes invasion and metastasis in colorectal cancer by activating the epidermal growth factor receptor pathway. World J. Gastroenterol. 2022, 28, 1781–1797. [Google Scholar] [CrossRef] [PubMed]
- Norsworthy, P.J.; Fossati-Jimack, L.; Cortes-Hernandez, J.; Taylor, P.R.; Bygrave, A.E.; Thompson, R.D.; Nourshargh, S.; Walport, M.J.; Botto, M. Murine CD93 (C1qRp) contributes to the removal of apoptotic cells in vivo but is not required for C1q-mediated enhancement of phagocytosis. J. Immunol. 2004, 172, 3406–3414. [Google Scholar] [CrossRef]
- Barbera, S.; Raucci, L.; Lugano, R.; Tosi, G.M.; Dimberg, A.; Santucci, A.; Galvagni, F.; Orlandini, M. CD93 Signaling via Rho Proteins Drives Cytoskeletal Remodeling in Spreading Endothelial Cells. Int. J. Mol. Sci. 2021, 22, 12417. [Google Scholar] [CrossRef]
- Shin, D.; Howng, S.Y.; Ptacek, L.J.; Fu, Y.H. miR-32 and its target SLC45A3 regulate the lipid metabolism of oligodendrocytes and myelin. Neuroscience 2012, 213, 29–37. [Google Scholar] [CrossRef]
- Saitta, C.; Rebellato, S.; Bettini, L.R.; Giudici, G.; Panini, N.; Erba, E.; Massa, V.; Auer, F.; Friedrich, U.; Hauer, J.; et al. Potential role of STAG1 mutations in genetic predisposition to childhood hematological malignancies. Blood Cancer J. 2022, 12, 88. [Google Scholar] [CrossRef]
- Tang, J.; Long, G.; Xiao, L.; Zhou, L. USP8 positively regulates hepatocellular carcinoma tumorigenesis and confers ferroptosis resistance through beta-catenin stabilization. Cell Death Dis. 2023, 14, 360. [Google Scholar] [CrossRef]
- Fu, S.; Zhao, H.; Shi, J.; Abzhanov, A.; Crawford, K.; Ohno-Machado, L.; Zhou, J.; Du, Y.; Kuo, W.P.; Zhang, J.; et al. Peripheral arterial occlusive disease: Global gene expression analyses suggest a major role for immune and inflammatory responses. BMC Genom. 2008, 9, 369. [Google Scholar] [CrossRef]
- Huang, H.M.; Jiang, X.; Hao, M.L.; Shan, M.J.; Qiu, Y.; Hu, G.F.; Wang, Q.; Yu, Z.Q.; Meng, L.B.; Zou, Y.Y. Identification of biomarkers in macrophages of atherosclerosis by microarray analysis. Lipids Health Dis. 2019, 18, 107. [Google Scholar] [CrossRef] [PubMed]
- Ijas, P.; Nuotio, K.; Saksi, J.; Soinne, L.; Saimanen, E.; Karjalainen-Lindsberg, M.L.; Salonen, O.; Sarna, S.; Tuimala, J.; Kovanen, P.T.; et al. Microarray analysis reveals overexpression of CD163 and HO-1 in symptomatic carotid plaques. Arterioscler. Thromb. Vasc. Biol. 2007, 27, 154–160. [Google Scholar] [CrossRef] [PubMed]
- Gwon, S.Y.; Lee, H.M.; Rhee, K.J.; Sung, H.J. Microarray and proteome array in an atherosclerosis mouse model for identification of biomarkers in whole blood. Int. J. Med. Sci. 2019, 16, 882–892. [Google Scholar] [CrossRef] [PubMed]
- Oksala, N.; Levula, M.; Airla, N.; Pelto-Huikko, M.; Ortiz, R.M.; Jarvinen, O.; Salenius, J.P.; Ozsait, B.; Komurcu-Bayrak, E.; Erginel-Unaltuna, N.; et al. ADAM-9, ADAM-15, and ADAM-17 are upregulated in macrophages in advanced human atherosclerotic plaques in aorta and carotid and femoral arteries—Tampere vascular study. Ann. Med. 2009, 41, 279–290. [Google Scholar] [CrossRef]
- Reustle, A.; Torzewski, M. Role of p38 MAPK in Atherosclerosis and Aortic Valve Sclerosis. Int. J. Mol. Sci. 2018, 19, 3761. [Google Scholar] [CrossRef]
- Lu, H.; Fan, Y.; Qiao, C.; Liang, W.; Hu, W.; Zhu, T.; Zhang, J.; Chen, Y.E. TFEB inhibits endothelial cell inflammation and reduces atherosclerosis. Sci. Signal 2017, 10, eaah4214. [Google Scholar] [CrossRef] [PubMed]
- Herrmann, W.; Herrmann, M. The Importance of Telomere Shortening for Atherosclerosis and Mortality. J. Cardiovasc. Dev. Dis. 2020, 7, 29. [Google Scholar] [CrossRef] [PubMed]
- Esteller, M. Non-coding RNAs in human disease. Nat. Rev. Genet. 2011, 12, 861–874. [Google Scholar] [CrossRef]
- Zhang, P.; Wu, W.; Chen, Q.; Chen, M. Non-Coding RNAs and their Integrated Networks. J. Integr. Bioinform. 2019, 16, 20190027. [Google Scholar] [CrossRef]
- Bogucka-Kocka, A.; Zalewski, D.P.; Ruszel, K.P.; Stepniewski, A.; Galkowski, D.; Bogucki, J.; Komsta, L.; Kolodziej, P.; Zubilewicz, T.; Feldo, M.; et al. Dysregulation of MicroRNA Regulatory Network in Lower Extremities Arterial Disease. Front. Genet. 2019, 10, 1200. [Google Scholar] [CrossRef]
- Ring, A.; Ismaeel, A.; Wechsler, M.; Fletcher, E.; Papoutsi, E.; Miserlis, D.; Koutakis, P. MicroRNAs in peripheral artery disease: Potential biomarkers and pathophysiological mechanisms. Ther. Adv. Cardiovasc. Dis. 2022, 16, 17539447221096940. [Google Scholar] [CrossRef] [PubMed]
- Lee, C.Y.; Lin, S.J.; Wu, T.C. miR-548j-5p regulates angiogenesis in peripheral artery disease. Sci. Rep. 2022, 12, 838. [Google Scholar] [CrossRef]
- Cao, M.; Ma, R.; Li, H.; Cui, J.; Zhang, C.; Zhao, J. Therapy-resistant and -sensitive lncRNAs, SNHG1 and UBL7-AS1 promote glioblastoma cell proliferation. Oxid. Med. Cell Longev. 2022, 2022, 2623599. [Google Scholar] [CrossRef] [PubMed]
- Eptaminitaki, G.C.; Wolff, N.; Stellas, D.; Sifakis, K.; Baritaki, S. Long Non-Coding RNAs (lncRNAs) in Response and Resistance to Cancer Immunosurveillance and Immunotherapy. Cells 2021, 10, 3313. [Google Scholar] [CrossRef]
- Paquette, M.; Bernard, S.; Baass, A. SLC22A3 is associated with lipoprotein (a) concentration and cardiovascular disease in familial hypercholesterolemia. Clin. Biochem. 2019, 66, 44–48. [Google Scholar] [CrossRef] [PubMed]








Disclaimer/Publisher’s Note: The statements, opinions and data contained in all publications are solely those of the individual author(s) and contributor(s) and not of MDPI and/or the editor(s). MDPI and/or the editor(s) disclaim responsibility for any injury to people or property resulting from any ideas, methods, instructions or products referred to in the content. |
© 2024 by the authors. Licensee MDPI, Basel, Switzerland. This article is an open access article distributed under the terms and conditions of the Creative Commons Attribution (CC BY) license (https://creativecommons.org/licenses/by/4.0/).
Share and Cite
Machiraju, P.; Srinivas, R.; Kannan, R.; George, R.; Heymans, S.; Mukhopadhyay, R.; Ghosh, A. Paired Transcriptomic Analyses of Atheromatous and Control Vessels Reveal Novel Autophagy and Immunoregulatory Genes in Peripheral Artery Disease. Cells 2024, 13, 1269. https://doi.org/10.3390/cells13151269
Machiraju P, Srinivas R, Kannan R, George R, Heymans S, Mukhopadhyay R, Ghosh A. Paired Transcriptomic Analyses of Atheromatous and Control Vessels Reveal Novel Autophagy and Immunoregulatory Genes in Peripheral Artery Disease. Cells. 2024; 13(15):1269. https://doi.org/10.3390/cells13151269
Chicago/Turabian StyleMachiraju, Praveen, Rajesh Srinivas, Ramaraj Kannan, Robbie George, Stephane Heymans, Rupak Mukhopadhyay, and Arkasubhra Ghosh. 2024. "Paired Transcriptomic Analyses of Atheromatous and Control Vessels Reveal Novel Autophagy and Immunoregulatory Genes in Peripheral Artery Disease" Cells 13, no. 15: 1269. https://doi.org/10.3390/cells13151269
APA StyleMachiraju, P., Srinivas, R., Kannan, R., George, R., Heymans, S., Mukhopadhyay, R., & Ghosh, A. (2024). Paired Transcriptomic Analyses of Atheromatous and Control Vessels Reveal Novel Autophagy and Immunoregulatory Genes in Peripheral Artery Disease. Cells, 13(15), 1269. https://doi.org/10.3390/cells13151269

