Butyrate Increases Heparin Synthesis and Storage in Human Mast Cells
Abstract
1. Introduction
2. Materials and Methods
2.1. Cell Culture
2.1.1. HMC-1.2
2.1.2. LAD2
2.2. Cholesteryl Butyrate Emulsion Synthesis
2.3. Fluorescence Microscopy
2.4. Trypan Blue Exclusion Assay for Cell Viability and Proliferation
2.5. XTT Assay for Cell Metabolic Activity
2.6. Flow Cytometry
2.7. Near-IR Dead Cell Staining to Determine Cell Membrane Integrity
2.8. RNA Extraction, cDNA Synthesis and qRT-PCR
2.9. 1H NMR Spectroscopic Study of Intermolecular Interaction between Berberine and Heparin
2.10. HPLC Analysis of Heparin in the Cell Lysate of HMC-1.2
2.11. Statistical Analysis
3. Results
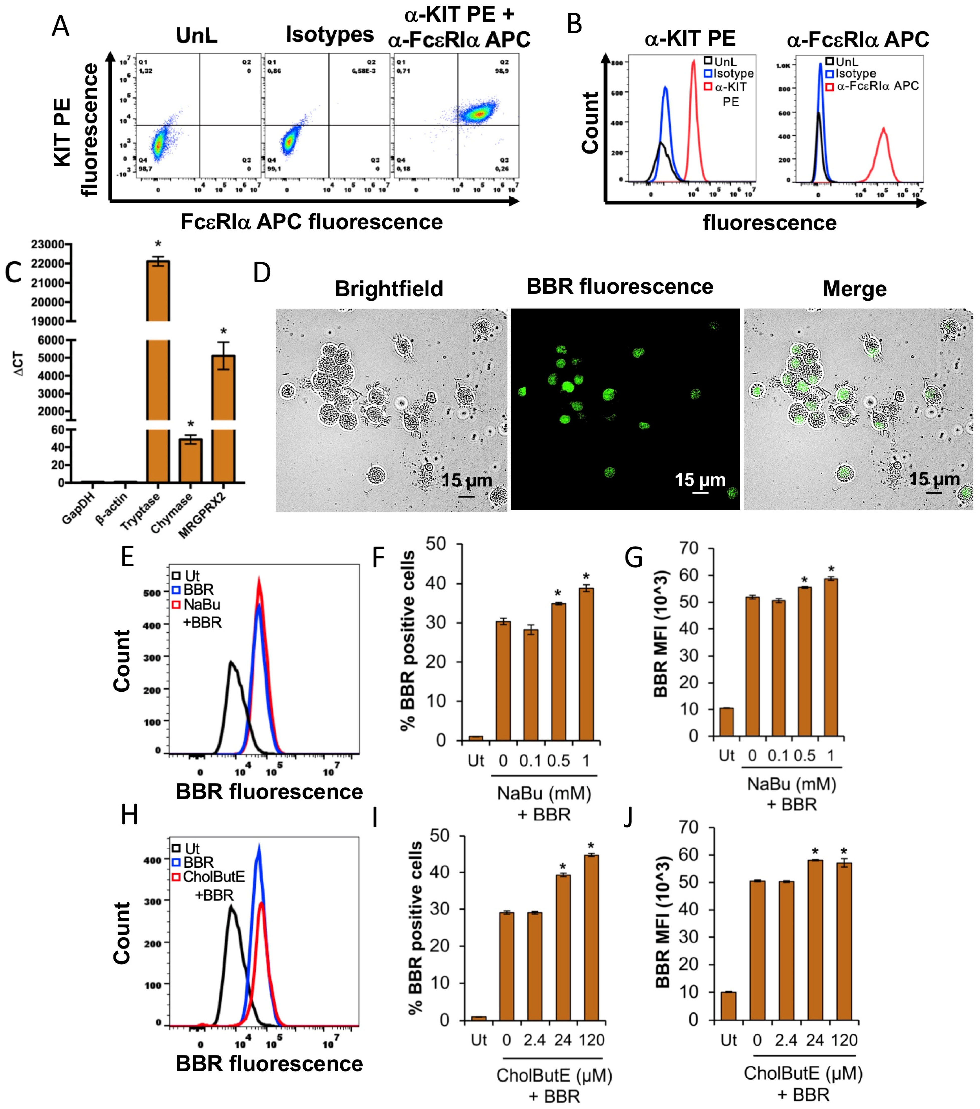
3.1. Characterization of HMC-1.2
3.2. Berberine Interacts with Heparin
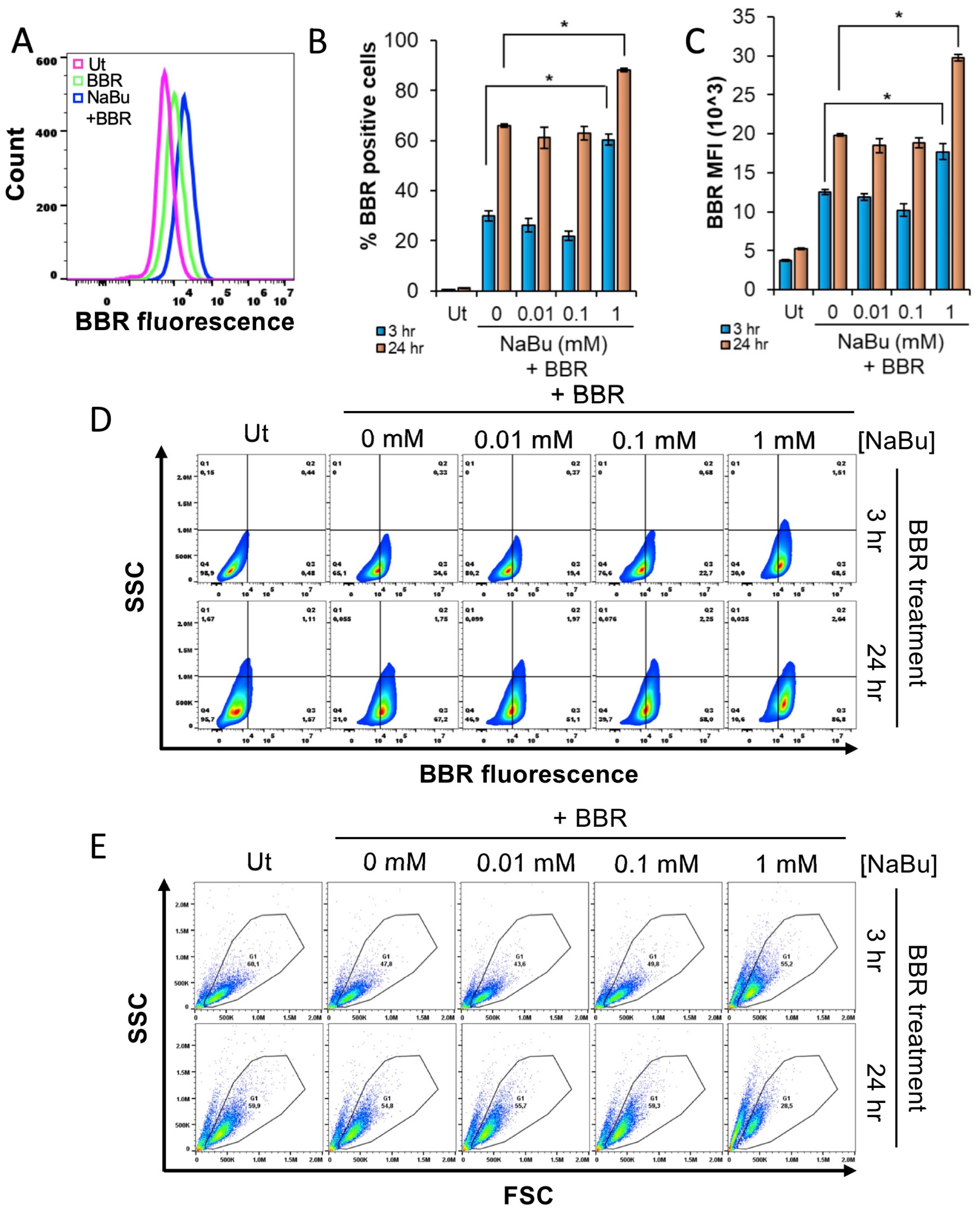
3.3. NaBu Treatment Increases Berberine Fluorescence and Granularity of HMC-1.2
3.4. NaBu Increases Heparin Content of HMC-1.2
3.5. NaBu-Treated HMC-1.2 Have Intact Cell Membrane
3.6. NaBu Increases the Production of Genes Involved in Sulfated GAG Biosynthesis
3.7. Cholesteryl Butyrate Emulsions (CholButE) Increase Berberine Fluorescence
3.8. Cholesteryl Butyrate Emulsion Does Not Decrease Cell Viability or Cause Internalization of Lipophilic Dyes
3.9. Cholesteryl Butyrate Emulsion Reduces Proliferation of HMC-1.2 without Reducing Cell Viability or Metabolic Activity
3.10. Sodium Butyrate (NaBu) and Cholesteryl Butyrate Emulsion (CholButE) Modestly Increase BBR Fluorescence in LAD2
4. Discussion
5. Conclusions
Supplementary Materials
Author Contributions
Funding
Institutional Review Board Statement
Informed Consent Statement
Data Availability Statement
Acknowledgments
Conflicts of Interest
References
- Van der Hee, B.; Wells, J.M. Microbial Regulation of Host Physiology by Short-chain Fatty Acids. Trends Microbiol. 2021, 29, 700–712. [Google Scholar] [CrossRef] [PubMed]
- Cummings, J.H.; Pomare, E.W.; Branch, W.J.; Naylor, C.P.; Macfarlane, G.T. Short chain fatty acids in human large intestine, portal, hepatic and venous blood. Gut 1987, 28, 1221–1227. [Google Scholar] [CrossRef] [PubMed]
- Donohoe, D.R.; Garge, N.; Zhang, X.; Sun, W.; O’Connell, T.M.; Bunger, M.K.; Bultman, S.J. The microbiome and butyrate regulate energy metabolism and autophagy in the mammalian colon. Cell Metab. 2011, 13, 517–526. [Google Scholar] [CrossRef] [PubMed]
- Candido, E.P.; Reeves, R.; Davie, J.R. Sodium butyrate inhibits histone deacetylation in cultured cells. Cell 1978, 14, 105–113. [Google Scholar] [CrossRef] [PubMed]
- Gasaly, N.; Hermoso, M.A.; Gotteland, M. Butyrate and the Fine-Tuning of Colonic Homeostasis: Implication for Inflammatory Bowel Diseases. Int. J. Mol. Sci. 2021, 22, 3061. [Google Scholar] [CrossRef] [PubMed]
- Albert-Bayo, M.; Paracuellos, I.; González-Castro, A.M.; Rodríguez-Urrutia, A.; Rodríguez-Lagunas, M.J.; Alonso-Cotoner, C.; Santos, J.; Vicario, M. Intestinal Mucosal Mast Cells: Key Modulators of Barrier Function and Homeostasis. Cells 2019, 8, 135. [Google Scholar] [CrossRef] [PubMed]
- West, P.W.; Bulfone-Paus, S. Mast cell tissue heterogeneity and specificity of immune cell recruitment. Front. Immunol. 2022, 13, 932090. [Google Scholar] [CrossRef] [PubMed]
- Derakhshan, T.; Boyce, J.A.; Dwyer, D.F. Defining mast cell differentiation and heterogeneity through single-cell transcriptomics analysis. J. Allergy Clin. Immunol. 2022, 150, 739–747. [Google Scholar] [CrossRef] [PubMed]
- Folkerts, J.; Redegeld, F.; Folkerts, G.; Blokhuis, B.; van den Berg, M.P.M.; de Bruijn, M.J.W.; van IJcken, W.F.J.; Junt, T.; Tam, S.Y.; Galli, S.J.; et al. Butyrate inhibits human mast cell activation via epigenetic regulation of FcεRI-mediated signaling. Allergy 2020, 75, 1966–1978. [Google Scholar] [CrossRef]
- Wang, C.C.; Wu, H.; Lin, F.H.; Gong, R.; Xie, F.; Peng, Y.; Feng, J.; Hu, C.H. Sodium butyrate enhances intestinal integrity, inhibits mast cell activation, inflammatory mediator production and JNK signaling pathway in weaned pigs. Innate Immun. 2018, 24, 40–46. [Google Scholar] [CrossRef] [PubMed]
- Zhang, H.; Du, M.; Yang, Q.; Zhu, M.J. Butyrate suppresses murine mast cell proliferation and cytokine production through inhibiting histone deacetylase. J. Nutr. Biochem. 2016, 27, 299–306. [Google Scholar] [CrossRef]
- MacDonald, C.A.; Qian, H.; Pundir, P.; Kulka, M. Sodium butyrate supresses malignant human mast cell proliferation, downregulates expression of KIT and promotes differentiation. Front. Allergy 2023, 4, 1109717. [Google Scholar] [CrossRef] [PubMed]
- Gudneppanavar, R.; Sabu Kattuman, E.E.; Teegala, L.R.; Southard, E.; Tummala, R.; Joe, B.; Thodeti, C.K.; Paruchuri, S. Epigenetic histone modification by butyrate downregulates KIT and attenuates mast cell function. J. Cell. Mol. Med. 2023, 27, 2983–2994. [Google Scholar] [CrossRef] [PubMed]
- Zhang, F.; Zhang, Z.; Linhardt, R.J. Chapter 3—Glycosaminoglycans. In Handbook of Glycomics; Cummings, R.D., Pierce, J.M., Eds.; Academic Press: San Diego, CA, USA, 2010; pp. 59–80. [Google Scholar]
- Dokoshi, T.; Chen, Y.; Cavagnero, K.J.; Rahman, G.; Hakim, D.; Brinton, S.; Schwarz, H.; Brown, E.A.; O’Neill, A.; Nakamura, Y.; et al. Dermal injury drives a skin to gut axis that disrupts the intestinal microbiome and intestinal immune homeostasis in mice. Nat. Commun. 2024, 15, 3009. [Google Scholar] [CrossRef] [PubMed]
- Onah, D.N.; Nawa, Y. Mucosal mast cell-derived chondroitin sulphate levels in and worm expulsion from FcRgamma-knockout mice following oral challenge with Strongyloides venezuelensis. J. Vet. Sci. 2004, 5, 221–226. [Google Scholar] [PubMed]
- Nelson, D.L.; Nelson, R.D.; Cox, M.M. Lehninger Principles of Biochemistry, Fourth Edition + Lecture Notebook; W.H. Freeman, 2004. [Google Scholar]
- Hao, C.; Sun, M.; Wang, H.; Zhang, L.; Wang, W. Low molecular weight heparins and their clinical applications. Prog. Mol. Biol. Transl. Sci. 2019, 163, 21–39. [Google Scholar] [PubMed]
- Oduah, E.I.; Linhardt, R.J.; Sharfstein, S.T. Heparin: Past, Present, and Future. Pharmaceuticals 2016, 9, 38. [Google Scholar] [CrossRef] [PubMed]
- Qiu, M.; Huang, S.; Luo, C.; Wu, Z.; Liang, B.; Huang, H.; Ci, Z.; Zhang, D.; Han, L.; Lin, J. Pharmacological and clinical application of heparin progress: An essential drug for modern medicine. Biomed. Pharmacother. 2021, 139, 111561. [Google Scholar] [CrossRef] [PubMed]
- Yang, G.; Yang, L.; Zhou, X. Inhibition of bacterial swimming by heparin binding of flagellin FliC from Escherichia coli strain Nissle 1917. Arch. Microbiol. 2023, 205, 286. [Google Scholar] [CrossRef] [PubMed]
- Zhang, C.; Yu, L.; Zhai, Q.; Zhao, R.; Zhao, J.; Zhang, H.; Chen, W.; Tian, F. In vitro fermentation of heparin by the human gut microbiota: Changes in the microbiota community and metabolic functions. Food Chem. 2023, 406, 135010. [Google Scholar] [CrossRef] [PubMed]
- Dong, J.; Cui, Y.; Qu, X. Metabolism mechanism of glycosaminoglycans by the gut microbiota: Bacteroides and lactic acid bacteria: A review. Carbohydr. Polym. 2024, 332, 121905. [Google Scholar] [CrossRef] [PubMed]
- Sundström, M.; Vliagoftis, H.; Karlberg, P.; Butterfield, J.H.; Nilsson, K.; Metcalfe, D.D.; Nilsson, G. Functional and phenotypic studies of two variants of a human mast cell line with a distinct set of mutations in the c-kit proto-oncogene. Immunology 2003, 108, 89–97. [Google Scholar] [CrossRef] [PubMed]
- Alam, S.B.; Wagner, A.; Willows, S.; Kulka, M. Quercetin and Resveratrol Differentially Decrease Expression of the High-Affinity IgE Receptor (FcεRI) by Human and Mouse Mast Cells. Molecules 2022, 27, 6704. [Google Scholar] [CrossRef] [PubMed]
- Minelli, R.; Serpe, L.; Pettazzoni, P.; Minero, V.; Barrera, G.; Gigliotti, C.; Mesturini, R.; Rosa, A.C.; Gasco, P.; Vivenza, N.; et al. Cholesteryl butyrate solid lipid nanoparticles inhibit the adhesion and migration of colon cancer cells. Br. J. Pharmacol. 2012, 166, 587–601. [Google Scholar] [CrossRef] [PubMed]
- Lu, L.; Parmar, M.B.; Kulka, M.; Kwan, P.; Unsworth, L.D. Self-Assembling Peptide Nanoscaffold That Activates Human Mast Cells. ACS Appl. Mater. Interfaces 2018, 10, 6107–6117. [Google Scholar] [CrossRef] [PubMed]
- Arizmendi, N.; Qian, H.; Li, Y.; Kulka, M. Sesquiterpene-Loaded Co-Polymer Hybrid Nanoparticle Effects on Human Mast Cell Surface Receptor Expression, Granule Contents, and Degranulation. Nanomaterials 2021, 11, 953. [Google Scholar] [CrossRef] [PubMed]
- Nilsson, G.; Blom, T.; Kusche-Gullberg, M.; Kjellén, L.; Butterfield, J.H.; Sundström, C.; Nilsson, K.; Hellman, L. Phenotypic characterization of the human mast-cell line HMC-1. Scand J. Immunol. 1994, 39, 489–498. [Google Scholar] [CrossRef] [PubMed]
- Enerbäck, L. Berberine sulphate binding to mast cell polyanions: A cytofluorometric method for the quantitation of heparin. Histochemistry 1974, 42, 301–313. [Google Scholar] [CrossRef] [PubMed]
- Enerbäck, L.; Berlin, G.; Svensson, I.; Rundquist, I. Quantitation of mast cell heparin by flow cytofluorometry. J. Histochem. Cytochem. 1976, 24, 1231–1238. [Google Scholar] [CrossRef] [PubMed]
- Mauri, L.; Marinozzi, M.; Phatak, N.; Karfunkle, M.; St Ange, K.; Guerrini, M.; Keire, D.A.; Linhardt, R.J. 1D and 2D-HSQC NMR: Two Methods to Distinguish and Characterize Heparin From Different Animal and Tissue Sources. Front. Med. 2019, 6, 142. [Google Scholar] [CrossRef] [PubMed]
- Hasada, K.; Yoshida, T.; Yamazaki, T.; Sugimoto, N.; Nishimura, T.; Nagatsu, A.; Mizukami, H. Application of 1H-NMR spectroscopy to validation of berberine alkaloid reagents and to chemical evaluation of Coptidis Rhizoma. J. Nat. Med. 2011, 65, 262–267. [Google Scholar] [CrossRef] [PubMed]
- Höök, M.; Lindahl, U.; Hallén, A.; Bäckström, G. Biosynthesis of heparin. Studies on the microsomal sulfation process. J. Biol. Chem. 1975, 250, 6065–6071. [Google Scholar] [CrossRef] [PubMed]
- Lidholt, K.; Kjellén, L.; Lindahl, U. Biosynthesis of heparin. Relationship between the polymerization and sulphation processes. Biochem. J. 1989, 261, 999–1007. [Google Scholar] [CrossRef] [PubMed]
- Whitelock, J.M.; Iozzo, R.V. Heparan sulfate: A complex polymer charged with biological activity. Chem. Rev. 2005, 105, 2745–2764. [Google Scholar] [CrossRef]
- Fu, L.; Suflita, M.; Linhardt, R.J. Bioengineered heparins and heparan sulfates. Adv. Drug Deliv. Rev. 2016, 97, 237–249. [Google Scholar] [CrossRef] [PubMed]
- Wang, T.; Liu, L.; Voglmeir, J. Chemoenzymatic synthesis of ultralow and low-molecular weight heparins. Biochim. Biophys. Acta Proteins Proteom. 2020, 1868, 140301. [Google Scholar] [CrossRef] [PubMed]
- Alam, S.B.; Kulka, M. Internalization of benzylisoquinoline alkaloids by resting and activated bone marrow-derived mast cells utilizes energy-dependent mechanisms. Inflamm. Res. 2022, 71, 343–356. [Google Scholar] [CrossRef] [PubMed]
- Alam, S.B.; Kulka, M. Is clathrin involved in internalization of the small molecule berberine by primary mouse mast cells? Arch. Microbiol. Immunol. 2022, 6, 141–148. [Google Scholar] [CrossRef]
- Sun, C.Q.; O’Connor, C.J.; Turner, S.J.; Lewis, G.D.; Stanley, R.A.; Roberton, A.M. The effect of pH on the inhibition of bacterial growth by physiological concentrations of butyric acid: Implications for neonates fed on suckled milk. Chem. Biol. Interact. 1998, 113, 117–131. [Google Scholar] [CrossRef] [PubMed]
- Mushtaq, A.; Wani, S.M.; Malik, A.R.; Gull, A.; Ramniwas, S.; Nayik, G.A.; Ercisli, S.; Marc, R.A.; Ullah, R.; Bari, A. Recent insights into Nanoemulsions: Their preparation, properties and applications. Food Chem. X 2023, 18, 100684. [Google Scholar] [CrossRef]
- Sung, K.S.; Cho, W.H.; Cha, S.H.; Kim, Y.W.; Choi, S.H.; Kim, H.J.; Yun, M.S. Saturated Fatty Acid Emulsions Open the Blood-Brain Barrier and Promote Drug Delivery in Rat Brains. Pharmaceutics 2024, 16, 246. [Google Scholar] [CrossRef] [PubMed]
- Keramat, M.; Golmakani, M.-T.; Niakousari, M.; Toorani, M.R. Comparison of the antioxidant capacity of sesamol esters in gelled emulsion and non-gelled emulsion. Food Chem. X 2023, 18, 100700. [Google Scholar] [CrossRef] [PubMed]
- Bolten, S.N.; Rinas, U.; Scheper, T. Heparin: Role in protein purification and substitution with animal-component free material. Appl. Microbiol. Biotechnol. 2018, 102, 8647–8660. [Google Scholar] [CrossRef] [PubMed]
- Cavalcante, M.C.; Allodi, S.; Valente, A.P.; Straus, A.H.; Takahashi, H.K.; Mourão, P.A.; Pavão, M.S. Occurrence of heparin in the invertebrate styela plicata (Tunicata) is restricted to cell layers facing the outside environment. An ancient role in defense? J. Biol. Chem. 2000, 275, 36189–36196. [Google Scholar] [CrossRef] [PubMed]
- Nader, H.B.; Chavante, S.F.; dos-Santos, E.A.; Oliveira, T.W.; de-Paiva, J.F.; Jerônimo, S.M.; Medeiros, G.F.; de-Abreu, L.R.; Leite, E.L.; de-Sousa-Filho, J.F.; et al. Heparan sulfates and heparins: Similar compounds performing the same functions in vertebrates and invertebrates? Braz. J. Med. Biol. Res. 1999, 32, 529–538. [Google Scholar] [CrossRef] [PubMed]
- Shanks, R.M.; Donegan, N.P.; Graber, M.L.; Buckingham, S.E.; Zegans, M.E.; Cheung, A.L.; O’Toole, G.A. Heparin stimulates Staphylococcus aureus biofilm formation. Infect. Immun. 2005, 73, 4596–4606. [Google Scholar] [CrossRef] [PubMed]
- Aquino, R.S.; Hayashida, K.; Hayashida, A.; Park, P.W. Role of HSPGs in Systemic Bacterial Infections. Methods Mol. Biol. 2022, 2303, 605–625. [Google Scholar] [PubMed]
- Herrera-Heredia, S.A.; Hsu, H.P.; Kao, C.Y.; Tsai, Y.H.; Yamaguchi, Y.; Roers, A.; Hsu, C.L.; Dzhagalov, I.L. Heparin is required for the formation of granules in connective tissue mast cells. Front. Immunol. 2022, 13, 1000405. [Google Scholar] [CrossRef] [PubMed]
- Minelli, R.; Occhipinti, S.; Gigliotti, C.L.; Barrera, G.; Gasco, P.; Conti, L.; Chiocchetti, A.; Zara, G.P.; Fantozzi, R.; Giovarelli, M.; et al. Solid lipid nanoparticles of cholesteryl butyrate inhibit the proliferation of cancer cells in vitro and in vivo models. Br. J. Pharmacol. 2013, 170, 233–244. [Google Scholar] [CrossRef] [PubMed]
- Dianzani, C.; Foglietta, F.; Ferrara, B.; Rosa, A.C.; Muntoni, E.; Gasco, P.; Della Pepa, C.; Canaparo, R.; Serpe, L. Solid lipid nanoparticles delivering anti-inflammatory drugs to treat inflammatory bowel disease: Effects in an in vivo model. World J. Gastroenterol. 2017, 23, 4200–4210. [Google Scholar] [CrossRef] [PubMed]
- Serpe, L.; Canaparo, R.; Daperno, M.; Sostegni, R.; Martinasso, G.; Muntoni, E.; Ippolito, L.; Vivenza, N.; Pera, A.; Eandi, M.; et al. Solid lipid nanoparticles as anti-inflammatory drug delivery system in a human inflammatory bowel disease whole-blood model. Eur. J. Pharm. Sci. 2010, 39, 428–436. [Google Scholar] [CrossRef] [PubMed]
- Recharla, N.; Geesala, R.; Shi, X.Z. Gut Microbial Metabolite Butyrate and Its Therapeutic Role in Inflammatory Bowel Disease: A Literature Review. Nutrients 2023, 15, 2275. [Google Scholar] [CrossRef] [PubMed]











| Gene ID | Name (Abbreviation) | Forward Primer | Reverse Primer |
|---|---|---|---|
| AB028600.1 | Homo sapiens galactosyltransferase I (GALT1) | CTGAACAGGACAACCTCTCATC | CAGAAGATCTGGCAACACTAGG |
| NM_001324094.2 | Homo sapiens glucuronic acid epimerase (GLCE) | TGCCAAAGGGCTGCTTTA | ACACCTTCACTGGTTTCTGG |
| NM_001543.5 | Homo sapiens N-deacetylase and N-sulfotransferase 1 (NDST1) | GACGTGAAGGCCCTGTTT | TGGTACCTGTGTGGAAGAATTT |
| NM_003635.4 | Homo sapiens N-deacetylase and N-sulfotransferase 2 (NDST2) | CCGCTACATCTTGGTAGACATC | TCAACAGAGCCTCAACATCAG |
| NM_004807.3 | Homo sapiens heparan sulfate 6-O-sulfotransferase 1 (HS6ST1) | ACGCCCAGGAAGTTCTACTA | GTGCGCCCATCACACATA |
| δ (ppm) | H8 | H13 | H11 | H12 | H1 | H4 | -OCH2O- | H6 | 9-OCH3 | 10-OCH3 | H5 |
|---|---|---|---|---|---|---|---|---|---|---|---|
| Absence | 9.719 | 8.649 | 8.13 | 8.04 | 7.628 | 7.005 | 6.126 | 4.912 | 4.17 | 4.127 | 3.268 |
| Presence | 9.683 | 8.549 | 8.08 | 7.99 | 7.546 | 6.977 | 6.108 | 4.899 | 4.159 | 4.099 | 3.255 |
| Δδ (ppm) | 0.036 | 0.1 | 0.05 | 0.05 | 0.082 | 0.028 | 0.018 | 0.013 | 0.011 | 0.028 | 0.013 |
Disclaimer/Publisher’s Note: The statements, opinions and data contained in all publications are solely those of the individual author(s) and contributor(s) and not of MDPI and/or the editor(s). MDPI and/or the editor(s) disclaim responsibility for any injury to people or property resulting from any ideas, methods, instructions or products referred to in the content. |
© 2024 by the authors. Licensee MDPI, Basel, Switzerland. This article is an open access article distributed under the terms and conditions of the Creative Commons Attribution (CC BY) license (https://creativecommons.org/licenses/by/4.0/).
Share and Cite
Alam, S.B.; Yan, Z.; Verma, N.H.; Unsworth, L.D.; Kulka, M. Butyrate Increases Heparin Synthesis and Storage in Human Mast Cells. Cells 2024, 13, 1241. https://doi.org/10.3390/cells13151241
Alam SB, Yan Z, Verma NH, Unsworth LD, Kulka M. Butyrate Increases Heparin Synthesis and Storage in Human Mast Cells. Cells. 2024; 13(15):1241. https://doi.org/10.3390/cells13151241
Chicago/Turabian StyleAlam, Syed Benazir, Zhimin Yan, Nishita Hiresha Verma, Larry D. Unsworth, and Marianna Kulka. 2024. "Butyrate Increases Heparin Synthesis and Storage in Human Mast Cells" Cells 13, no. 15: 1241. https://doi.org/10.3390/cells13151241
APA StyleAlam, S. B., Yan, Z., Verma, N. H., Unsworth, L. D., & Kulka, M. (2024). Butyrate Increases Heparin Synthesis and Storage in Human Mast Cells. Cells, 13(15), 1241. https://doi.org/10.3390/cells13151241

