Chlormequat Chloride Inhibits TM3 Leydig Cell Growth via Ferroptosis-Initiated Inflammation
Abstract
1. Introduction
2. Materials and Methods
2.1. Cell Lines
2.1.1. TM3 Leydig Cells
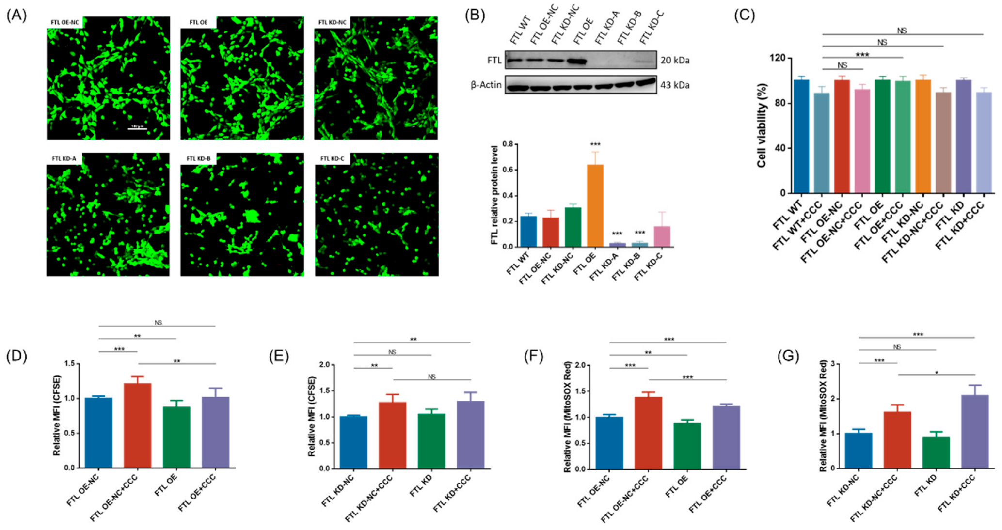
2.1.2. TM3 Cells Overexpressing FTL
2.1.3. TM3 Cells with FTL Knockdown
2.2. Cell Viability Assay
2.3. Cell Cycle Assay
2.4. Detection of Mitochondrial ROS
2.5. Detection of Cell Apoptosis
2.6. Detection of Lipid Peroxidation
2.7. Detection of Fe2+
2.8. CFSE Staining
2.9. Western Blotting
2.10. Immunofluorescence
2.11. Statistical Analysis
3. Results
3.1. CCC Inhibited the Viability and Proliferation of TM3 Cells
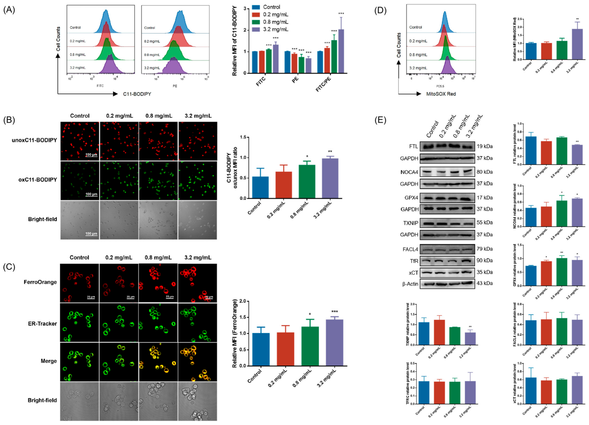
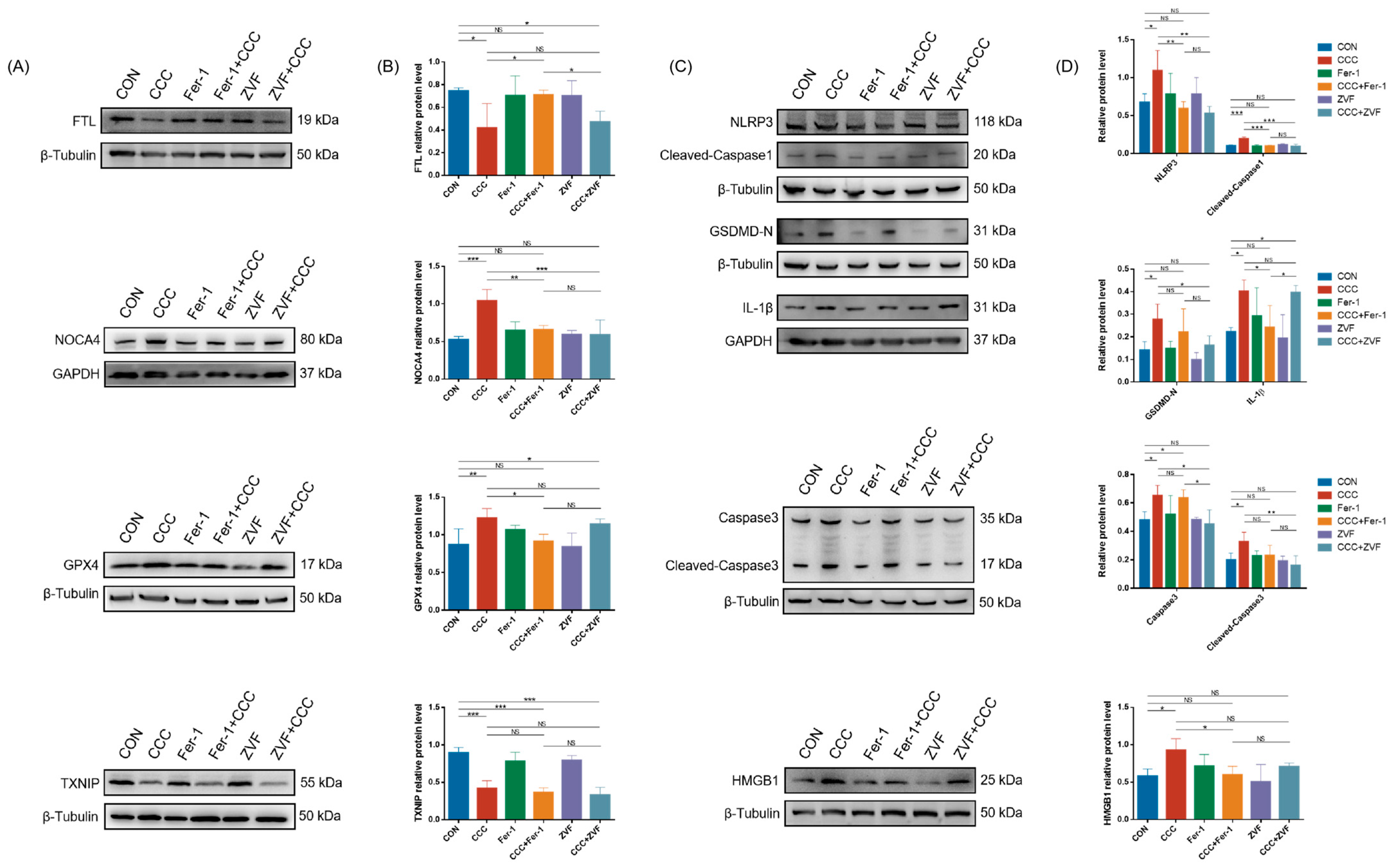
3.2. CCC Caused Ferroptosis, Pyroptosis, Apoptosis, and Necroinflammation in TM3 Cells
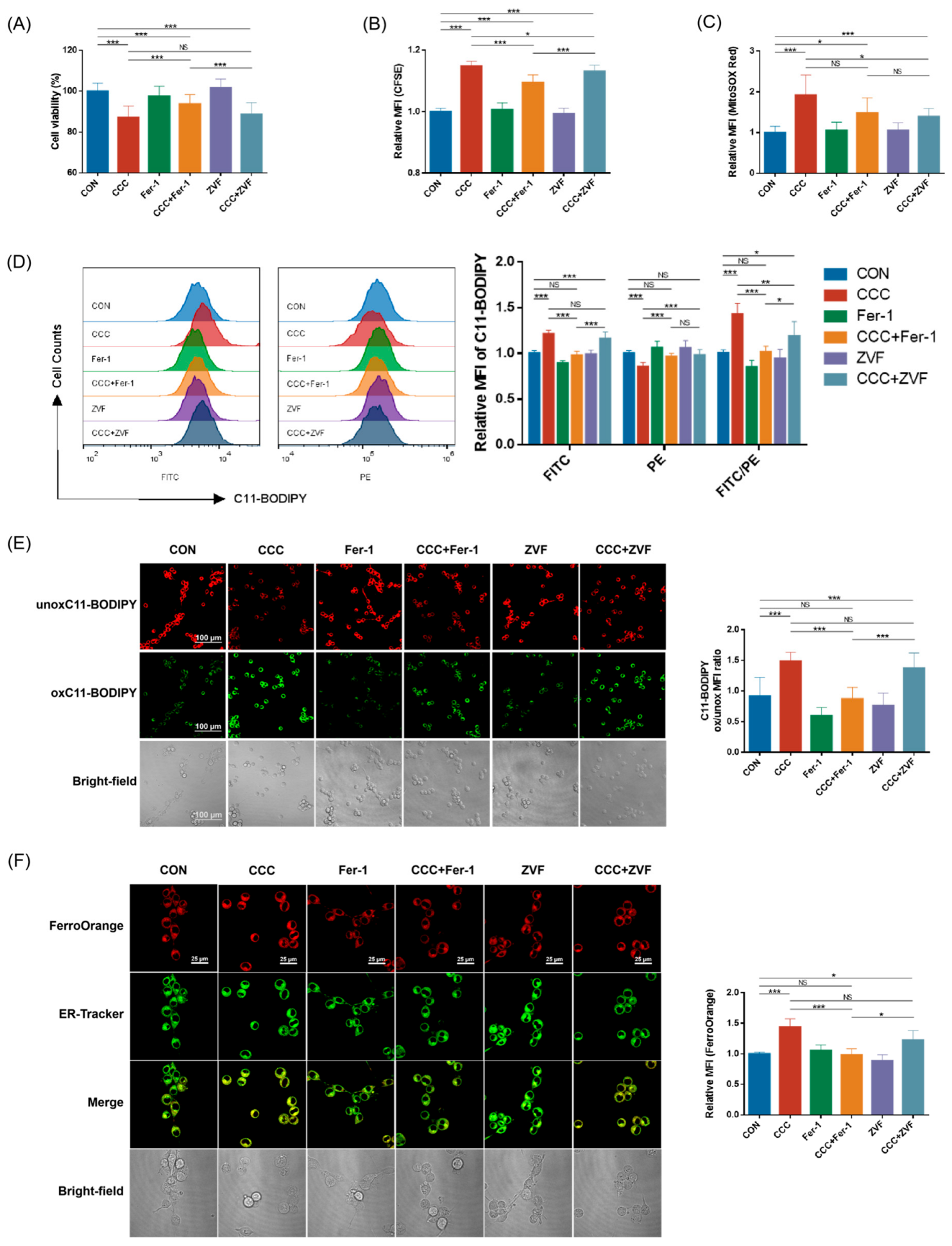
3.3. Ferroptosis Inhibitor and Pan-Caspase Inhibitor Improved CCC-Inhibited Cell Viability and Proliferation by Suppressing Ferroptosis, Pyroptosis, or Apoptosis
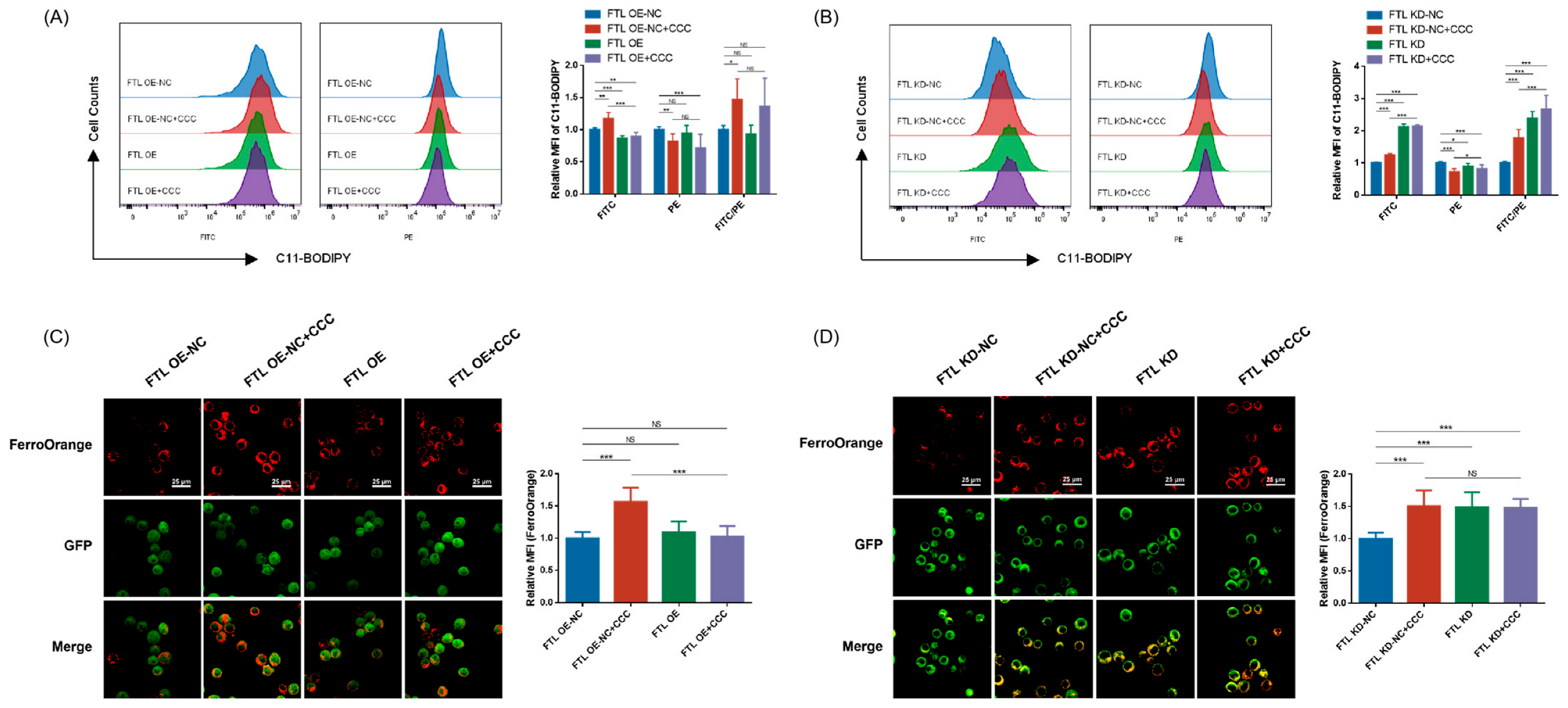
3.4. Overexpressing FTL Overcame CCC-Damaged Cell Viability and Proliferation via Suppressing Ferroptosis
4. Discussion
5. Conclusions
Supplementary Materials
Author Contributions
Funding
Institutional Review Board Statement
Informed Consent Statement
Data Availability Statement
Conflicts of Interest
Abbreviations
| CCC | Chlormequat chloride |
| FTL | Ferritin light chain |
| RCD | Regulated cell death |
| IL-1β | Interleukin-1β |
| RIPK3 | Receptor interacting protein kinase 3 |
| p-RIP3 | Phospho- RIPK3 |
| RIPK1 | Receptor interacting protein kinase 1 |
| MLKL | Mixed-lineage kinase domain-like protein |
| p-MLKL | Phospho-MLKL |
| FTH | Ferritin heavy chain |
| PCRC | Peking Union Medical College |
| PCR | Polymerase chain reaction |
| MOI | Multiplicity of infection |
| GFP | Green fluorescence protein |
| CCK-8 | Cell Counting Kit-8 |
| MitoSOX | Mitochondrial superoxide |
| ROS | Reactive oxygen species |
| MFI | Mean fluorescence intensity |
| PBS | Phosphate-buffered saline |
| CFSE | Carboxyfluorescein succinimidyl ester |
| GAPDH | Glyceraldehyde-3-phosphate dehydrogenase |
| Caspase | Cysteinyl aspartate specific proteinase |
| p-P53 | Phospho-P53 |
| NLRP3 | NOD-, LRR-, and pyrin-domain-containing protein 3 |
| GPX4 | Glutathione peroxidase 4 |
| HMGB1 | High-mobility group box-1 protein |
| TXNIP | Thioredoxin-interacting protein |
| TfR | Transferrin receptor |
| FACL4 | Fatty acid-CoA ligase 4 |
| xCT | Solute carrier family 7 member 11 |
| GSDMD | Gasdermin-D |
| GSDMD-N | GSDMD N-Terminal |
| NOCA4 | Nuclear receptor coactivator 4 |
| TBST | Tris-Buffered Saline with Tween® 20 |
| DDR | DNA damage response |
| DAMP | Damage-associated molecular pattern |
| ANOVA | Analysis of variance |
| ZVF | Z-VAD-FMK |
| Fer-1 | Ferrostatin-1 |
| NS | No statistical significance |
| LPS | Lipopolysaccharides |
| GSH | Glutathione |
| TRX | Thioredoxin |
| NADPH | Nicotinamide adenine dinucleotide phosphate |
| RPE | Retinal pigment epithelium |
| AMPK | Adenosine 5′-monophosphate (AMP)-activated protein kinase |
References
- Olena, K.; Volodymyr, K. Influence of Chlormequat Chloride on the Formation of a Photosynthetic Apparatus and Productivity of Linseed. Sci. Biol. Sci. 2018, 6, 18–22. [Google Scholar]
- Anikina, I.; Bekseitov, T.; Djaksybaeva, G. Use of the preparation chlormequat chloride to increase resistance of regenerated potato. Int. J. Pharma Bio Sci. 2015, 6, B-417–B-422. [Google Scholar]
- Guo, X.L.; Jia, C.H.; Zhao, E.C.; Xu, Y.J.; Han, L.J.; Jiang, S.R. Dissipation and residues of chlormequat in wheat and soil. B Environ. Contam. Tox 2010, 84, 221–224. [Google Scholar] [CrossRef] [PubMed]
- Qin, H.; Xie, L.; Zang, Y.; Han, J.; Yu, J.; Luo, Z.; Ma, X. Residue of Chlormequat and Regulatory Effects on the Specialized Metabolites of Astragali Radix. Molecules 2023, 28, 6754. [Google Scholar] [CrossRef] [PubMed]
- Yang, G.; Kechkeche, D.; Belhadj-Tahar, H.; Verdu, A.; Sadeg, N. Case study: Suicide attempt by intentional ingestion of chlormequat. Forensic Med. Anat. Res. 2015, 3, 39–42. [Google Scholar] [CrossRef]
- Boumrah, Y.; Gicquel, T.; Hugbart, C.; Baert, A.; Morel, I.; Bouvet, R. Suicide by self-injection of chlormequat trademark C5SUN®. Forensic Sci. Int. 2016, 263, e9–e13. [Google Scholar] [CrossRef] [PubMed]
- Wang, X.; Hao, W. Reproductive and developmental toxicity of plant growth regulators in humans and animals. Pestic. Biochem. Physiol. 2023, 196, 105640. [Google Scholar] [CrossRef] [PubMed]
- Wang, X.; Kang, C.; Guo, W.; Yuan, L.; Zhang, H.; Zhang, Q.; Xiao, Q.; Hao, W. Chlormequat chloride induced activation of calmodulin mediated PI3K/AKT signaling pathway led to impaired sperm quality in pubertal mice. Food Chem. Toxicol. 2024, 185, 114475. [Google Scholar] [CrossRef] [PubMed]
- Hou, X.; Huang, D.; Meng, Q.; Zhang, Q.; Jia, L.; Wang, S.; Cheng, Z.; Wu, S.; Shang, L.; Jiang, J.; et al. Pubertal chlorocholine chloride exposure inhibits testicular testosterone synthesis by down-regulating steroidogenic enzymes in adult rats. Toxicol. Lett. 2018, 288, 17–24. [Google Scholar] [CrossRef] [PubMed]
- Xiao, Q.; Hou, X.; Kang, C.; Xu, L.; Yuan, L.; Zhao, Z.; Meng, Q.; Jiang, J.; Hao, W. Chlorocholine chloride induced testosterone secretion inhibition mediated by endoplasmic reticulum stress in primary rat Leydig cells. Toxicol. Lett. 2022, 356, 161–171. [Google Scholar] [CrossRef]
- Guo, W.; Kang, C.; Wang, X.; Zhang, H.; Yuan, L.; Wei, X.; Xiao, Q.; Hao, W. Chlorocholine chloride exposure induced spermatogenic dysfunction via iron overload caused by AhR/PERK axis-dependent ferritinophagy activation. Ecotox Environ. Safe 2024, 274, 116193. [Google Scholar] [CrossRef] [PubMed]
- Gielecińska, A.; Kciuk, M.; Yahya, E.B.; Ainane, T.; Mujwar, S.; Kontek, R. Apoptosis, necroptosis, and pyroptosis as alternative cell death pathways induced by chemotherapeutic agents? Bba-Rev. Cancer 2023, 1878, 189024. [Google Scholar] [CrossRef] [PubMed]
- Vats, K.; Kruglov, O.; Mizes, A.; Samovich, S.N.; Amoscato, A.A.; Tyurin, V.A.; Tyurina, Y.Y.; Kagan, V.E.; Bunimovich, Y.L. Keratinocyte death by ferroptosis initiates skin inflammation after UVB exposure. Redox Biol. 2021, 47, 102143. [Google Scholar] [CrossRef] [PubMed]
- Szondy, Z.; Sarang, Z.; Kiss, B.; Garabuczi, É.; Köröskényi, K. Anti-inflammatory mechanisms triggered by apoptotic cells during their clearance. Front. Immunol. 2017, 8, 909. [Google Scholar] [CrossRef] [PubMed]
- Voll, R.E.; Herrmann, M.; Roth, E.A.; Stach, C.; Kalden, J.R.; Girkontaite, I. Immunosuppressive effects of apoptotic cells. Nature 1997, 390, 350–351. [Google Scholar] [CrossRef] [PubMed]
- Yang, Y.; Jiang, G.; Zhang, P.; Fan, J. Programmed cell death and its role in inflammation. Mil. Med. Res. 2015, 2, 12. [Google Scholar] [CrossRef]
- Yu, P.; Zhang, X.; Liu, N.; Tang, L.; Peng, C.; Chen, X. Pyroptosis: Mechanisms and diseases. Signal Transduct. Tar 2021, 6, 128. [Google Scholar] [CrossRef] [PubMed]
- Shi, J.; Gao, W.; Shao, F. Pyroptosis: Gasdermin-Mediated Programmed Necrotic Cell Death. Trends Biochem. Sci. 2017, 42, 245–254. [Google Scholar] [CrossRef] [PubMed]
- Pasparakis, M.; Vandenabeele, P. Necroptosis and its role in inflammation. Nature 2015, 517, 311–320. [Google Scholar] [CrossRef] [PubMed]
- Shan, B.; Pan, H.; Najafov, A.; Yuan, J. Necroptosis in development and diseases. Gene Dev. 2018, 32, 327–340. [Google Scholar] [CrossRef] [PubMed]
- Li, J.; Cao, F.; Yin, H.; Huang, Z.; Lin, Z.; Mao, N.; Sun, B.; Wang, G. Ferroptosis: Past, present and future. Cell Death Dis. 2020, 11, 88. [Google Scholar] [CrossRef] [PubMed]
- Zhang, N.; Yu, X.; Xie, J.; Xu, H. New Insights into the Role of Ferritin in Iron Homeostasis and Neurodegenerative Diseases. Mol. Neurobiol. 2021, 58, 2812–2823. [Google Scholar] [CrossRef] [PubMed]
- Zarjou, A.; Black, L.M.; McCullough, K.R.; Hull, T.D.; Esman, S.K.; Boddu, R.; Varambally, S.; Chandrashekar, D.S.; Feng, W.; Arosio, P. Ferritin light chain confers protection against sepsis-induced inflammation and organ injury. Front. Immunol. 2019, 10, 131. [Google Scholar] [CrossRef]
- Proneth, B.; Conrad, M. Ferroptosis and necroinflammation, a yet poorly explored link. Cell Death Differ. 2019, 26, 14–24. [Google Scholar] [CrossRef] [PubMed]
- Li, J.; Yao, Y.; Tian, Y. Ferroptosis: A trigger of proinflammatory state progression to immunogenicity in necroinflammatory disease. Front. Immunol. 2021, 12, 701163. [Google Scholar] [CrossRef] [PubMed]
- Drummen, G.P.C.; van Liebergen, L.C.M.; Op den Kamp, J.A.F.; Post, J.A. C11-BODIPY581/591, an oxidation-sensitive fluorescent lipid peroxidation probe: (Micro)spectroscopic characterization and validation of methodology. Free Radic. Bio Med. 2002, 33, 473–490. [Google Scholar] [CrossRef] [PubMed]
- Ji Cho, M.; Yoon, S.J.; Kim, W.; Park, J.; Lee, J.; Park, J.G.; Cho, Y.L.; Hun Kim, J.; Jang, H.; Park, Y.J.; et al. Oxidative stress-mediated TXNIP loss causes RPE dysfunction. Exp. Mol. Med. 2019, 51, 1–13. [Google Scholar] [CrossRef] [PubMed]
- Liu, Y.; Gu, W. p53 in ferroptosis regulation: The new weapon for the old guardian. Cell Death Differ. 2022, 29, 895–910. [Google Scholar] [CrossRef]
- Kang, R.; Kroemer, G.; Tang, D. The tumor suppressor protein p53 and the ferroptosis network. Free Radic. Bio Med. 2019, 133, 162–168. [Google Scholar] [CrossRef]
- Chen, X.; Li, J.; Kang, R.; Klionsky, D.J.; Tang, D. Ferroptosis: Machinery and regulation. Autophagy 2021, 17, 2054–2081. [Google Scholar] [CrossRef] [PubMed]
- Santana-Codina, N.; Gikandi, A.; Mancias, J.D. The role of NCOA4-mediated ferritinophagy in ferroptosis. Adv. Exp. Med. Biol. 2021, 4, 41–57. [Google Scholar]
- Liu, J.; Kuang, F.; Kroemer, G.; Klionsky, D.J.; Kang, R.; Tang, D. Autophagy-dependent ferroptosis: Machinery and regulation. Cell Chem. Biol. 2020, 27, 420–435. [Google Scholar] [CrossRef] [PubMed]
- Tang, J.; Bu, W.; Hu, W.; Zhao, Z.; Liu, L.; Luo, C.; Wang, R.; Fan, S.; Yu, S.; Wu, Q.; et al. Ferroptosis Is Involved in Sex-Specific Small Intestinal Toxicity in the Offspring of Adult Mice Exposed to Polystyrene Nanoplastics during Pregnancy. ACS Nano 2023, 17, 2440–2449. [Google Scholar] [CrossRef] [PubMed]
- Wen, R.J.; Dong, X.; Zhuang, H.W.; Pang, F.X.; Ding, S.C.; Li, N.; Mai, Y.X.; Zhou, S.T.; Wang, J.Y.; Zhang, J.F. Baicalin induces ferroptosis in osteosarcomas through a novel Nrf2/xCT/GPX4 regulatory axis. Phytomedicine 2023, 116, 154881. [Google Scholar] [CrossRef] [PubMed]
- Tan, Y.; Huang, Y.; Mei, R.; Mao, F.; Yang, D.; Liu, J.; Xu, W.; Qian, H.; Yan, Y. HucMSC-derived exosomes delivered BECN1 induces ferroptosis of hepatic stellate cells via regulating the xCT/GPX4 axis. Cell Death Dis. 2022, 13, 319. [Google Scholar] [CrossRef] [PubMed]
- Schulze, P.C.; De Keulenaer, G.W.; Yoshioka, J.; Kassik, K.A.; Lee, R.T. Vitamin D3-upregulated protein-1 (VDUP-1) regulates redox-dependent vascular smooth muscle cell proliferation through interaction with thioredoxin. Circ. Res. 2002, 91, 689–695. [Google Scholar] [CrossRef] [PubMed]
- Ye, Z.; Zhuo, Q.; Hu, Q.; Xu, X.; Mengqi, L.; Zhang, Z.; Xu, W.; Liu, W.; Fan, G.; Qin, Y.; et al. FBW7-NRA41-SCD1 axis synchronously regulates apoptosis and ferroptosis in pancreatic cancer cells. Redox Biol. 2021, 38, 101807. [Google Scholar] [CrossRef] [PubMed]
- Ding, K.; Liu, C.; Li, L.; Yang, M.; Jiang, N.; Luo, S.; Sun, L. Acyl-CoA synthase ACSL4: An essential target in ferroptosis and fatty acid metabolism. Chin. Med. J. 2023, 136, 2521–2537. [Google Scholar] [CrossRef] [PubMed]
- Chen, R.; Zhu, S.; Zeng, L.; Wang, Q.; Sheng, Y.; Zhou, B.; Tang, D.; Kang, R. AGER-Mediated Lipid Peroxidation Drives Caspase-11 Inflammasome Activation in Sepsis. Front. Immunol. 2019, 10, 1904. [Google Scholar] [CrossRef] [PubMed]
- Kang, R.; Zeng, L.; Zhu, S.; Xie, Y.; Liu, J.; Wen, Q.; Cao, L.; Xie, M.; Ran, Q.; Kroemer, G.; et al. Lipid Peroxidation Drives Gasdermin D-Mediated Pyroptosis in Lethal Polymicrobial Sepsis. Cell Host Microbe 2018, 24, 97–108. [Google Scholar] [CrossRef]
- Arosio, P.; Elia, L.; Poli, M. Ferritin, cellular iron storage and regulation. IUBMB Life 2017, 69, 414–422. [Google Scholar] [CrossRef] [PubMed]
- Fan, Y.; Zhang, J.F.; Cai, L.; Wang, S.; Liu, C.; Zhang, Y.; You, L.; Fu, Y.; Shi, Z.; Yin, Z.; et al. The effect of anti-inflammatory properties of ferritin light chain on lipopolysaccharide-induced inflammatory response in murine macrophages. Bba-Mol. Cell Res. 2014, 1843, 2775–2783. [Google Scholar] [CrossRef] [PubMed]
- Soares, M.P.; Teixeira, L.; Moita, L.F. Disease tolerance and immunity in host protection against infection. Nat. Rev. Immunol. 2017, 17, 83–96. [Google Scholar] [CrossRef] [PubMed]








| NO. | 5′ | Stemp | Loop | Stemp | 3′ |
|---|---|---|---|---|---|
| FTL-shRNA-A-1 | CCGG | GAAGCCATCTCAAGATGAATG | CTCGAG | CATTCATCTTGAGATGGCTTC | TTTTTTG |
| FTL-shRNA-A-2 | aattcaaaaaa | GAAGCCATCTCAAGATGAATG | CTCGAG | CATTCATCTTGAGATGGCTTC | |
| FTL-shRNA-B-1 | CCGG | CCATGGAGAAGAACCTGAATC | CTCGAG | GATTCAGGTTCTTCTCCATGG | TTTTTTG |
| FTL-shRNA-B-2 | aattcaaaaaa | CCATGGAGAAGAACCTGAATC | CTCGAG | GATTCAGGTTCTTCTCCATGG | |
| FTL-shRNA-C-1 | CCGG | CTCTGGGCGAGTATCTCTTTG | CTCGAG | CAAAGAGATACTCGCCCAGAG | TTTTTTG |
| FTL-shRNA-C-2 | aattcaaaaaa | CTCTGGGCGAGTATCTCTTTG | CTCGAG | CAAAGAGATACTCGCCCAGAG | |
| FTL-shRNA-NC-1 | CCGG | TTCTCCGAACGTGTCACGT | TTCAAGAGA | ACGTGACACGTTCGGAGAA | TTTTTTG |
| FTL-shRNA-NC-2 | aattcaaaaaa | TTCTCCGAACGTGTCACGT | TCTCTTGAA | ACGTGACACGTTCGGAGAA |
Disclaimer/Publisher’s Note: The statements, opinions and data contained in all publications are solely those of the individual author(s) and contributor(s) and not of MDPI and/or the editor(s). MDPI and/or the editor(s) disclaim responsibility for any injury to people or property resulting from any ideas, methods, instructions or products referred to in the content. |
© 2024 by the authors. Licensee MDPI, Basel, Switzerland. This article is an open access article distributed under the terms and conditions of the Creative Commons Attribution (CC BY) license (https://creativecommons.org/licenses/by/4.0/).
Share and Cite
Wang, X.; Kang, C.; Guo, W.; Zhang, H.; Xiao, Q.; Hao, W. Chlormequat Chloride Inhibits TM3 Leydig Cell Growth via Ferroptosis-Initiated Inflammation. Cells 2024, 13, 979. https://doi.org/10.3390/cells13110979
Wang X, Kang C, Guo W, Zhang H, Xiao Q, Hao W. Chlormequat Chloride Inhibits TM3 Leydig Cell Growth via Ferroptosis-Initiated Inflammation. Cells. 2024; 13(11):979. https://doi.org/10.3390/cells13110979
Chicago/Turabian StyleWang, Xiaoxia, Chenping Kang, Wanqian Guo, Haoran Zhang, Qianqian Xiao, and Weidong Hao. 2024. "Chlormequat Chloride Inhibits TM3 Leydig Cell Growth via Ferroptosis-Initiated Inflammation" Cells 13, no. 11: 979. https://doi.org/10.3390/cells13110979
APA StyleWang, X., Kang, C., Guo, W., Zhang, H., Xiao, Q., & Hao, W. (2024). Chlormequat Chloride Inhibits TM3 Leydig Cell Growth via Ferroptosis-Initiated Inflammation. Cells, 13(11), 979. https://doi.org/10.3390/cells13110979

