Tauroursodeoxycholic Acid Enhances Osteogenic Differentiation through EGFR/p-Akt/CREB1 Pathway in Mesenchymal Stem Cells
Abstract
1. Introduction
2. Materials and Methods
2.1. Cell Culture and Treatment
2.2. Cell Proliferation Assay
2.3. Alkaline Phosphatase (ALP) Activity Assay
2.4. Calcium Accumulation Measurement
2.5. Quantitative Real-Time Polymerase Chain Reaction (qRT-PCR) Analysis and Western Blotting
2.6. Statistical Analysis
3. Results
3.1. Proliferation Effects of TUDCA on hMSCs
3.2. TUDCA-Induced Osteogenic Differentiation of hMSCs
3.3. Identification of Osteogenic Differentiation Markers in hMSCs Treated with TUDCA
3.4. Identification of EGFR Signaling Pathway Genes in hMSCs Treated with TUDCA
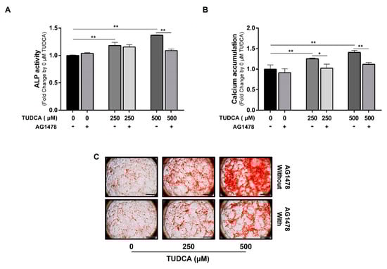
3.5. EGFR Inhibitor-Induced Osteogenic Differentiation and Gene Expression in hMSCs Treated with TUDCA
4. Discussion
5. Conclusions
Supplementary Materials
Author Contributions
Funding
Institutional Review Board Statement
Informed Consent Statement
Data Availability Statement
Conflicts of Interest
Abbreviations
References
- Hima Bindu, A.; Srilatha, B. Potency of various types of stem cells and their transplantation. J. Stem Cell. Res. Ther. 2011, 1, 115. [Google Scholar]
- Saeed, H.; Ahsan, M.; Saleem, Z.; Iqtedar, M.; Islam, M.; Danish, Z.; Khan, A.M. Mesenchymal stem cells (MSCs) as skeletal therapeutics—An update. J. Biomed. Sci. 2016, 23, 41. [Google Scholar] [CrossRef] [PubMed]
- Vadalà, G.; Russo, F.; Ambrosio, L.; Loppini, M.; Denaro, V. Stem cells sources for intervertebral disc regeneration. World J. Stem Cells 2016, 8, 185. [Google Scholar] [CrossRef]
- Gao, F.; Chiu, S.; Motan, D.; Zhang, Z.; Chen, L.; Ji, H.; Tse, H.; Fu, Q.-L.; Lian, Q. Mesenchymal stem cells and immunomodulation: Current status and future prospects. Cell. Death Dis. 2016, 7, e2062. [Google Scholar] [CrossRef] [PubMed]
- Vinatier, C.; Bordenave, L.; Guicheux, J.; Amedee, J. Stem cells for osteoarticular and vascular tissue engineering. Med. Sci. 2011, 27, 289–296. [Google Scholar]
- Jaiswal, N.; Haynesworth, S.E.; Caplan, A.I.; Bruder, S.P. Osteogenic differentiation of purified, culture-expanded human mesenchymal stem cells in vitro. J. Cell Biochem. 1997, 64, 295–312. [Google Scholar] [CrossRef]
- Samulin, J.; Berget, I.; Lien, S.; Sundvold, H. Differential gene expression of fatty acid binding proteins during porcine adipogenesis. Comp. Biochem. Physiol. B. Biochem. Mol. Biol. 2008, 151, 147–152. [Google Scholar] [CrossRef]
- Pelttari, K.; Steck, E.; Richter, W. The use of mesenchymal stem cells for chondrogenesis. Injury 2008, 39, 58–65. [Google Scholar] [CrossRef]
- Pitchford, S.C.; Furze, R.C.; Jones, C.P.; Wengner, A.M.; Rankin, S.M. Differential mobilization of subsets of progenitor cells from the bone marrow. Cell Stem Cell 2009, 4, 62–72. [Google Scholar] [CrossRef]
- Qin, Y.; Guan, J.; Zhang, C. Mesenchymal stem cells: Mechanisms and role in bone regeneration. Postgrad. Med. J. 2014, 90, 643–647. [Google Scholar] [CrossRef]
- Yoon, Y.M.; Lee, J.H.; Yun, S.P.; Han, Y.-S.; Yun, C.W.; Lee, H.J.; Noh, H.; Lee, S.-J.; Han, H.J.; Lee, S.H. Tauroursodeoxycholic acid reduces ER stress by regulating of Akt-dependent cellular prion protein. Sci. Rep. 2016, 6, 39838. [Google Scholar] [CrossRef]
- Cho, J.G.; Lee, J.H.; Hong, S.H.; Lee, H.N.; Kim, C.M.; Kim, S.Y.; Yoon, K.J.; Oh, B.J.; Kim, J.H.; Jung, S.Y. Tauroursodeoxycholic acid, a bile acid, promotes blood vessel repair by recruiting vasculogenic progenitor cells. Stem Cells 2015, 33, 792–805. [Google Scholar] [CrossRef] [PubMed]
- Paumgartner, G.; Beuers, U. Ursodeoxycholic acid in cholestatic liver disease: Mechanisms of action and therapeutic use revisited. Hepatology 2002, 36, 525–531. [Google Scholar] [CrossRef]
- Yang, S.-S.; Oh, J.-M.; Chun, S.; Kim, B.-S.; Kim, C.S.; Lee, J. Tauroursodeoxycholic acid induces angiogenic activity in endothelial cells and accelerates bone regeneration. Bone 2020, 130, 115073. [Google Scholar] [CrossRef] [PubMed]
- Cuevas, E.; Burks, S.; Raymick, J.; Robinson, B.; Gómez-Crisóstomo, N.P.; Escudero-Lourdes, C.; Lopez, A.G.G.; Chigurupati, S.; Hanig, J.; Ferguson, S.A. Tauroursodeoxycholic acid (TUDCA) is neuroprotective in a chronic mouse model of Parkinson’s disease. Nutr. Neurosci. 2022, 25, 1374–1391. [Google Scholar] [CrossRef] [PubMed]
- Zangerolamo, L.; Vettorazzi, J.F.; Solon, C.; Bronczek, G.A.; Engel, D.F.; Kurauti, M.A.; Soares, G.M.; Rodrigues, K.S.; Velloso, L.A.; Boschero, A.C. The bile acid TUDCA improves glucose metabolism in streptozotocin-induced Alzheimer’s disease mice model. Mol. Cell Endocrinol. 2021, 521, 111116. [Google Scholar] [CrossRef]
- Cha, B.-H.; Jung, M.-J.; Moon, B.-K.; Kim, J.-S.; Ma, Y.; Arai, Y.; Noh, M.; Shin, J.-Y.; Kim, B.-S.; Lee, S.-H. Administration of tauroursodeoxycholic acid enhances osteogenic differentiation of bone marrow-derived mesenchymal stem cells and bone regeneration. Bone 2016, 83, 73–81. [Google Scholar] [CrossRef]
- Ahn, T.-K.; Kim, K.-T.; Joshi, H.P.; Park, K.H.; Kyung, J.W.; Choi, U.-Y.; Sohn, S.; Sheen, S.-H.; Shin, D.-E.; Lee, S.-H. Therapeutic potential of tauroursodeoxycholic acid for the treatment of osteoporosis. Int. J. Mol. Sci. 2020, 21, 4274. [Google Scholar] [CrossRef]
- Xie, Q.; Khaoustov, V.I.; Chung, C.C.; Sohn, J.; Krishnan, B.; Lewis, D.E.; Yoffe, B. Effect of tauroursodeoxycholic acid on endoplasmic reticulum stress–induced caspase-12 activation. Hepatology 2002, 36, 592–601. [Google Scholar] [CrossRef]
- Ding, J.; Ghali, O.; Lencel, P.; Broux, O.; Chauveau, C.; Devedjian, J.; Hardouin, P.; Magne, D. TNF-α and IL-1β inhibit RUNX2 and collagen expression but increase alkaline phosphatase activity and mineralization in human mesenchymal stem cells. Life Sci. 2009, 84, 499–504. [Google Scholar] [CrossRef]
- Zhao, J.; Ohba, S.; Shinkai, M.; Chung, U.-I.; Nagamune, T. Icariin induces osteogenic differentiation in vitro in a BMP-and Runx2-dependent manner. Biochem. Biophys. Res. Commun. 2008, 369, 444–448. [Google Scholar] [CrossRef] [PubMed]
- Cui, N.-P.; Qiao, S.; Jiang, S.; Hu, J.-L.; Wang, T.-T.; Liu, W.-W.; Qin, Y.; Wang, Y.-N.; Zheng, L.-S.; Zhang, J.-C. Protein tyrosine kinase 7 regulates EGFR/Akt signaling pathway and correlates with malignant progression in triple-negative breast cancer. Front. Oncol. 2021, 11, 699889. [Google Scholar] [CrossRef] [PubMed]
- Tao, H.; Chen, X.; Du, Z.; Ding, K. Corn silk crude polysaccharide exerts anti-pancreatic cancer activity by blocking the EGFR/PI3K/AKT/CREB signaling pathway. Food Funct. 2020, 11, 6961–6970. [Google Scholar] [CrossRef] [PubMed]
- Liu, L.; Jiang, X.; Yu, W. Dracohodin perochlorate stimulates fibroblast proliferation via EGFR activation and downstream ERK/CREB and PI3K/Akt/mTOR pathways in vitro. Evid. Based Complement Altern. Med. 2019, 2019, 6027186. [Google Scholar] [CrossRef]
- Ma, X.; Wu, D.; Zhou, S.; Wan, F.; Liu, H.; Xu, X.; Xu, X.; Zhao, Y.; Tang, M. The pancreatic cancer secreted REG4 promotes macrophage polarization to M2 through EGFR/AKT/CREB pathway. Oncol. Rep. 2016, 35, 189–196. [Google Scholar] [CrossRef]
- Linder, M.; Hecking, M.; Glitzner, E.; Zwerina, K.; Holcmann, M.; Bakiri, L.; Ruocco, M.G.; Tuckermann, J.; Schett, G.; Wagner, E.F. EGFR controls bone development by negatively regulating mTOR-signaling during osteoblast differentiation. Cell Death Differ. 2018, 25, 1094–1106. [Google Scholar] [CrossRef] [PubMed]
- Fan, J.-B.; Liu, W.; Zhu, X.-H.; Yuan, K.; Xu, D.-W.; Chen, J.-J.; Cui, Z.-M. EGFR-AKT-mTOR activation mediates epiregulin-induced pleiotropic functions in cultured osteoblasts. Mol. Cell. Biochem. 2015, 398, 105–113. [Google Scholar] [CrossRef] [PubMed]
- Tomita, Y.; Dorward, H.; Yool, A.J.; Smith, E.; Townsend, A.R.; Price, T.J.; Hardingham, J.E. Role of aquaporin 1 signalling in cancer development and progression. Int. J. Mol. Sci. 2017, 18, 299. [Google Scholar] [CrossRef]
- Xu, X.; Zhu, Y.; Liang, Z.; Li, S.; Wang, X.; Wu, J.; Hu, Z.; Meng, S.; Qin, J.; Xie, L. c-Met and CREB1 are involved in miR-433-mediated inhibition of the epithelial–mesenchymal transition in bladder cancer by regulating Akt/GSK-3β/Snail signaling. Cell Death Dis. 2016, 7, e2088. [Google Scholar] [CrossRef]
- Ofek, O.; Attar-Namdar, M.; Kram, V.; Dvir-Ginzberg, M.; Mechoulam, R.; Zimmer, A.; Frenkel, B.; Shohami, E.; Bab, I. CB2 cannabinoid receptor targets mitogenic Gi protein–cyclin D1 axis in osteoblasts. J. Bone Miner. Res. 2011, 26, 308–316. [Google Scholar] [CrossRef]






Disclaimer/Publisher’s Note: The statements, opinions and data contained in all publications are solely those of the individual author(s) and contributor(s) and not of MDPI and/or the editor(s). MDPI and/or the editor(s) disclaim responsibility for any injury to people or property resulting from any ideas, methods, instructions or products referred to in the content. |
© 2023 by the authors. Licensee MDPI, Basel, Switzerland. This article is an open access article distributed under the terms and conditions of the Creative Commons Attribution (CC BY) license (https://creativecommons.org/licenses/by/4.0/).
Share and Cite
Kang, H.; Yang, S.; Lee, J. Tauroursodeoxycholic Acid Enhances Osteogenic Differentiation through EGFR/p-Akt/CREB1 Pathway in Mesenchymal Stem Cells. Cells 2023, 12, 1463. https://doi.org/10.3390/cells12111463
Kang H, Yang S, Lee J. Tauroursodeoxycholic Acid Enhances Osteogenic Differentiation through EGFR/p-Akt/CREB1 Pathway in Mesenchymal Stem Cells. Cells. 2023; 12(11):1463. https://doi.org/10.3390/cells12111463
Chicago/Turabian StyleKang, Hyojin, Sunsik Yang, and Jun Lee. 2023. "Tauroursodeoxycholic Acid Enhances Osteogenic Differentiation through EGFR/p-Akt/CREB1 Pathway in Mesenchymal Stem Cells" Cells 12, no. 11: 1463. https://doi.org/10.3390/cells12111463
APA StyleKang, H., Yang, S., & Lee, J. (2023). Tauroursodeoxycholic Acid Enhances Osteogenic Differentiation through EGFR/p-Akt/CREB1 Pathway in Mesenchymal Stem Cells. Cells, 12(11), 1463. https://doi.org/10.3390/cells12111463

