Hippocampal Excitatory Synaptic Transmission and Plasticity Are Differentially Altered during Postnatal Development by Loss of the X-Linked Intellectual Disability Protein Oligophrenin-1
Abstract
1. Introduction
2. Materials and Methods
2.1. Animals
2.2. Ex Vivo Electrophysiology
2.2.1. Tissue Preparation
2.2.2. Extracellular Field Recordings
2.3. Histology, Image Acquisition, and Analysis
2.3.1. Immunohistochemistry
2.3.2. Image Acquisition
2.3.3. Images Analysis
2.4. Transcriptomic Data
Gene Set Expression Analysis
2.5. Statistical Analysis
3. Results
3.1. OPHN1 Deficiency Does Not Alter Basal Excitatory Synaptic Transmission in the Hippocampus of Juvenile Mice
3.2. OPHN1 Deficiency Differentially Alters Long-Term Synaptic Plasticity in Juvenile Mice
3.3. OPHN1 Deficiency Impairs Hippocampal Excitatory Synaptic Transmission and Long-Term Potentiation in Adult Mice
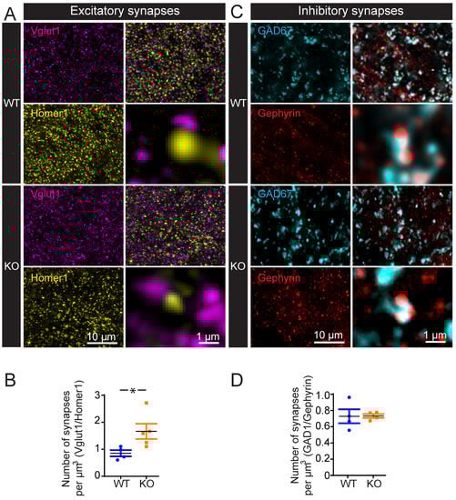
3.4. OPHN1 Deficiency Selectively Increases the Number of Excitatory Synapses in Adult Mice
3.5. Transcriptomic Analysis Reveals That Glutamatergic Synaptic Transmission Is Altered in OPHN1-Deficient Mice
4. Discussion
Author Contributions
Funding
Institutional Review Board Statement
Informed Consent Statement
Data Availability Statement
Acknowledgments
Conflicts of Interest
References
- Milani, D.; Ronzoni, L.; Esposito, S. Genetic Advances in Intellectual Disability. J. Pediatr. Genet. 2015, 4, 125–127. [Google Scholar] [CrossRef] [PubMed]
- Salvador-Carulla, L.; Reed, G.M.; Vaez-Azizi, L.M.; Cooper, S.-A.; Martinez-Leal, R.; Bertelli, M.; Adnams, C.; Cooray, S.; Deb, S.; Akoury-Dirani, L.; et al. Intellectual developmental disorders: Towards a new name, definition and framework for “mental retardation/intellectual disability” in ICD-11. World Psychiatry 2011, 10, 175–180. [Google Scholar] [CrossRef] [PubMed]
- Ropers, H.-H.; Hamel, B.C.J. X-linked mental retardation. Nat. Rev. Genet. 2005, 6, 46–57. [Google Scholar] [CrossRef] [PubMed]
- Humeau, Y.; Gambino, F.; Chelly, J.; Vitale, N. X-linked mental retardation: Focus on synaptic function and plasticity. J. Neurochem. 2009, 109, 1–14. [Google Scholar] [CrossRef] [PubMed]
- Pavlowsky, A.; Chelly, J.; Billuart, P. Emerging major synaptic signaling pathways involved in intellectual disability. Mol. Psychiatry 2012, 17, 682–693. [Google Scholar] [CrossRef]
- Valnegri, P.; Sala, C.; Passafaro, M. Synaptic dysfunction and intellectual disability. Adv. Exp. Med. Biol. 2012, 970, 433–449. [Google Scholar] [CrossRef]
- Billuart, P.; Bienvenu, T.; Ronce, N.; des Portes, V.; Vinet, M.C.; Zemni, R.; Crollius, H.R.; Carrié, A.; Fauchereau, F.; Cherry, M.; et al. Oligophrenin-1 encodes a rhoGAP protein involved in X-linked mental retardation. Nature 1998, 392, 923–926. [Google Scholar] [CrossRef]
- Piton, A.; Gauthier, J.; Hamdan, F.F.; Lafrenière, R.G.; Yang, Y.; Henrion, E.; Laurent, S.; Noreau, A.; Thibodeau, P.; Karemera, L.; et al. Systematic resequencing of X-chromosome synaptic genes in autism spectrum disorder and schizophrenia. Mol. Psychiatry 2011, 16, 867–880. [Google Scholar] [CrossRef]
- Zanni, G.; Saillour, Y.; Nagara, M.; Billuart, P.; Castelnau, L.; Moraine, C.; Faivre, L.; Bertini, E.; Durr, A.; Guichet, A.; et al. Oligophrenin 1 mutations frequently cause X-linked mental retardation with cerebellar hypoplasia. Neurology 2005, 65, 1364–1369. [Google Scholar] [CrossRef]
- Guo, D.; Yang, X.; Shi, L. Rho GTPase Regulators and Effectors in Autism Spectrum Disorders: Animal Models and Insights for Therapeutics. Cells 2020, 9, 835. [Google Scholar] [CrossRef]
- Khelfaoui, M.; Denis, C.; van Galen, E.; de Bock, F.; Schmitt, A.; Houbron, C.; Morice, E.; Giros, B.; Ramakers, G.; Fagni, L.; et al. Loss of X-Linked Mental Retardation Gene Oligophrenin1 in Mice Impairs Spatial Memory and Leads to Ventricular Enlargement and Dendritic Spine Immaturity. J. Neurosci. 2007, 27, 9439–9450. [Google Scholar] [CrossRef] [PubMed]
- Allegra, M.; Spalletti, C.; Vignoli, B.; Azzimondi, S.; Busti, I.; Billuart, P.; Canossa, M.; Caleo, M. Pharmacological rescue of adult hippocampal neurogenesis in a mouse model of X-linked intellectual disability. Neurobiol. Dis. 2017, 100, 75–86. [Google Scholar] [CrossRef] [PubMed]
- Nadif Kasri, N.; Nakano-Kobayashi, A.; Malinow, R.; Li, B.; Van Aelst, L. The Rho-linked mental retardation protein oligophrenin-1 controls synapse maturation and plasticity by stabilizing AMPA receptors. Genes Dev. 2009, 23, 1289–1302. [Google Scholar] [CrossRef] [PubMed]
- Nakano-Kobayashi, A.; Tai, Y.; Nadif Kasri, N.; Van Aelst, L. The X-linked Mental Retardation Protein OPHN1 Interacts with Homer1b/c to Control Spine Endocytic Zone Positioning and Expression of Synaptic Potentiation. J. Neurosci. 2014, 34, 8665–8671. [Google Scholar] [CrossRef]
- Redolfi, N.; Galla, L.; Maset, A.; Murru, L.; Savoia, E.; Zamparo, I.; Gritti, A.; Billuart, P.; Passafaro, M.; Lodovichi, C. Oligophrenin-1 regulates number, morphology and synaptic properties of adult-born inhibitory interneurons in the olfactory bulb. Hum. Mol. Genet. 2016, 25, 5198–5211. [Google Scholar] [CrossRef][Green Version]
- Khelfaoui, M.; Pavlowsky, A.; Powell, A.D.; Valnegri, P.; Cheong, K.W.; Blandin, Y.; Passafaro, M.; Jefferys, J.G.R.; Chelly, J.; Billuart, P. Inhibition of RhoA pathway rescues the endocytosis defects in Oligophrenin1 mouse model of mental retardation. Hum. Mol. Genet. 2009, 18, 2575–2583. [Google Scholar] [CrossRef]
- Powell, A.D.; Gill, K.K.; Saintot, P.-P.; Jiruska, P.; Chelly, J.; Billuart, P.; Jefferys, J.G.R. Rapid reversal of impaired inhibitory and excitatory transmission but not spine dysgenesis in a mouse model of mental retardation. J. Physiol. 2012, 590, 763–776. [Google Scholar] [CrossRef]
- Meziane, H.; Khelfaoui, M.; Morello, N.; Hiba, B.; Calcagno, E.; Reibel-Foisset, S.; Selloum, M.; Chelly, J.; Humeau, Y.; Riet, F.; et al. Fasudil treatment in adult reverses behavioural changes and brain ventricular enlargement in Oligophrenin-1 mouse model of intellectual disability. Hum. Mol. Genet. 2016, 25, 2314–2323. [Google Scholar] [CrossRef]
- Chever, O.; Dossi, E.; Pannasch, U.; Derangeon, M.; Rouach, N. Astroglial networks promote neuronal coordination. Sci. Signal. 2016, 9, ra6. [Google Scholar] [CrossRef]
- Renaud, J.; Dumont, F.; Khelfaoui, M.; Foisset, S.R.; Letourneur, F.; Bienvenu, T.; Khwaja, O.; Dorseuil, O.; Billuart, P. Identification of intellectual disability genes showing circadian clock-dependent expression in the mouse hippocampus. Neuroscience 2015, 308, 11–50. [Google Scholar] [CrossRef]
- Valnegri, P.; Khelfaoui, M.; Dorseuil, O.; Bassani, S.; Lagneaux, C.; Gianfelice, A.; Benfante, R.; Chelly, J.; Billuart, P.; Sala, C.; et al. A circadian clock in hippocampus is regulated by interaction between oligophrenin-1 and Rev-erbα. Nat. Neurosci. 2011, 14, 1293–1301. [Google Scholar] [CrossRef] [PubMed]
- Subramanian, A.; Tamayo, P.; Mootha, V.K.; Mukherjee, S.; Ebert, B.L.; Gillette, M.A.; Paulovich, A.; Pomeroy, S.L.; Golub, T.R.; Lander, E.S.; et al. Gene set enrichment analysis: A knowledge-based approach for interpreting genome-wide expression profiles. Proc. Natl. Acad. Sci. USA 2005, 102, 15545–15550. [Google Scholar] [CrossRef] [PubMed]
- Busti, I.; Allegra, M.; Spalletti, C.; Panzi, C.; Restani, L.; Billuart, P.; Caleo, M. ROCK/PKA inhibition rescues hippocampal hyperexcitability and GABAergic neuron alterations in Oligophrenin-1 Knock-out mouse model of X-linked intellectual disability. J. Neurosci. 2020, 40, 2776–2788. [Google Scholar] [CrossRef] [PubMed]
- Crawford, D.C.; Mennerick, S. Presynaptically silent synapses: Dormancy and awakening of presynaptic vesicle release. Neuroscientist 2012, 18, 216–223. [Google Scholar] [CrossRef]
- Hanse, E.; Seth, H.; Riebe, I. AMPA-silent synapses in brain development and pathology. Nat. Rev. Neurosci. 2013, 14, 839–850. [Google Scholar] [CrossRef]
- Nakano-Kobayashi, A.; Kasri, N.N.; Newey, S.E.; Van Aelst, L. The Rho-linked mental retardation protein OPHN1 controls synaptic vesicle endocytosis via endophilin A1. Curr. Biol. 2009, 19, 1133–1139. [Google Scholar] [CrossRef]
- Balakrishnan, V.; Srinivasan, G.; von Gersdorff, H. Post-tetanic potentiation involves the presynaptic binding of calcium to calmodulin. J. Gen. Physiol. 2010, 136, 243–245. [Google Scholar] [CrossRef][Green Version]
- Houy, S.; Estay-Ahumada, C.; Croisé, P.; Calco, V.; Haeberlé, A.-M.; Bailly, Y.; Billuart, P.; Vitale, N.; Bader, M.-F.; Ory, S.; et al. Oligophrenin-1 Connects Exocytotic Fusion to Compensatory Endocytosis in Neuroendocrine Cells. J. Neurosci. 2015, 35, 11045–11055. [Google Scholar] [CrossRef]
- Ohira, K.; Hagihara, H.; Miwa, M.; Nakamura, K.; Miyakawa, T. Fluoxetine-induced dematuration of hippocampal neurons and adult cortical neurogenesis in the common marmoset. Mol. Brain 2019, 12, 69. [Google Scholar] [CrossRef]




Publisher’s Note: MDPI stays neutral with regard to jurisdictional claims in published maps and institutional affiliations. |
© 2022 by the authors. Licensee MDPI, Basel, Switzerland. This article is an open access article distributed under the terms and conditions of the Creative Commons Attribution (CC BY) license (https://creativecommons.org/licenses/by/4.0/).
Share and Cite
Cresto, N.; Lebrun, N.; Dumont, F.; Letourneur, F.; Billuart, P.; Rouach, N. Hippocampal Excitatory Synaptic Transmission and Plasticity Are Differentially Altered during Postnatal Development by Loss of the X-Linked Intellectual Disability Protein Oligophrenin-1. Cells 2022, 11, 1545. https://doi.org/10.3390/cells11091545
Cresto N, Lebrun N, Dumont F, Letourneur F, Billuart P, Rouach N. Hippocampal Excitatory Synaptic Transmission and Plasticity Are Differentially Altered during Postnatal Development by Loss of the X-Linked Intellectual Disability Protein Oligophrenin-1. Cells. 2022; 11(9):1545. https://doi.org/10.3390/cells11091545
Chicago/Turabian StyleCresto, Noemie, Nicolas Lebrun, Florent Dumont, Franck Letourneur, Pierre Billuart, and Nathalie Rouach. 2022. "Hippocampal Excitatory Synaptic Transmission and Plasticity Are Differentially Altered during Postnatal Development by Loss of the X-Linked Intellectual Disability Protein Oligophrenin-1" Cells 11, no. 9: 1545. https://doi.org/10.3390/cells11091545
APA StyleCresto, N., Lebrun, N., Dumont, F., Letourneur, F., Billuart, P., & Rouach, N. (2022). Hippocampal Excitatory Synaptic Transmission and Plasticity Are Differentially Altered during Postnatal Development by Loss of the X-Linked Intellectual Disability Protein Oligophrenin-1. Cells, 11(9), 1545. https://doi.org/10.3390/cells11091545

