miR-324-5p and miR-30c-2-3p Alter Renal Mineralocorticoid Receptor Signaling under Hypertonicity
Abstract
1. Introduction
2. Materials and Methods
2.1. Cell Culture
2.2. Total RNAs Isolation
2.3. Taqman Low Density Array (TLDA)
2.4. miRNAs-Sequencing (miRNAs-Seq)
2.5. miRNAs RT-qPCR
2.6. mRNAs RT-qPCR
2.7. Plasmid Constructs
2.8. Luciferase Assays
2.9. Modulation of miR-30c-2-3p Expression
2.10. Establishment of KC3AC1 Clones Stably Transduced with Lentivirus Expressing Inducible miR-324-5p
2.11. Western Blot Analyses
2.12. Investigations in Mice
2.13. Statistical Analyses
3. Results
3.1. Hypertonicity Induces miRNAs Expression
3.2. miR-324-5p Directly Targets Nr3c2 (MR) and Elavl1 (HuR) Transcripts
3.3. miR-30c-2-3p Directly Targeted Nr3c2 (MR) and Elavl1 (HuR) Transcripts
3.4. Cooperativity between miRNAs and Tis11b Action
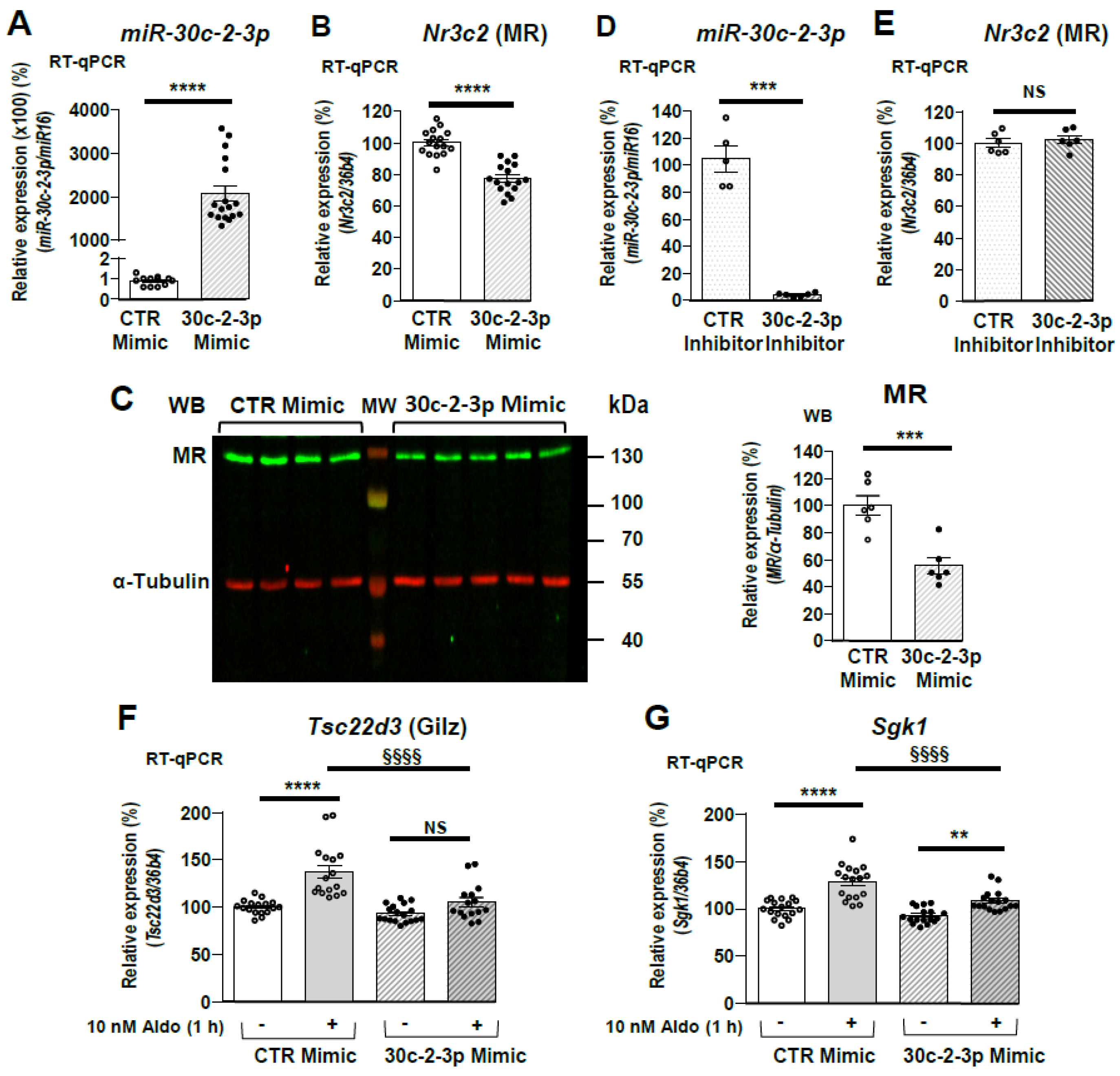
3.5. miR-30c-2-3p Overexpression Impacts MR Expression and Signaling
3.6. Impairment of MR Signaling in KC3AC1 Cells Stably Expressing miR-324-5p
3.7. Expression of miR-324-5p and miR-30c-2-3p Are Increased in Kidneys of Mice Treated with Furosemide
4. Discussion
5. Conclusions
Supplementary Materials
Author Contributions
Funding
Institutional Review Board Statement
Informed Consent Statement
Data Availability Statement
Acknowledgments
Conflicts of Interest
References
- Viengchareun, S.; Le Menuet, D.; Martinerie, L.; Munier, M.; Tallec, L.P.-L.; Lombès, M. The Mineralocorticoid Receptor: Insights into Its Molecular and (Patho)Physiological Biology. Nucl. Recept Signal. 2007, 5, nrs.05012. [Google Scholar] [CrossRef] [PubMed]
- Masilamani, S.; Kim, G.-H.; Mitchell, C.; Wade, J.B.; Knepper, M.A. Aldosterone-Mediated Regulation of ENaC α, β, and γ Subunit Proteins in Rat Kidney. J. Clin. Invest. 1999, 104, R19–R23. [Google Scholar] [CrossRef] [PubMed]
- Loffing, J.; Korbmacher, C. Regulated Sodium Transport in the Renal Connecting Tubule (CNT) via the Epithelial Sodium Channel (ENaC). Pflug. Arch.-Eur J. Physiol. 2009, 458, 111–135. [Google Scholar] [CrossRef] [PubMed]
- Nesterov, V.; Dahlmann, A.; Krueger, B.; Bertog, M.; Loffing, J.; Korbmacher, C. Aldosterone-Dependent and -Independent Regulation of the Epithelial Sodium Channel (ENaC) in Mouse Distal Nephron. AJP Ren. Physiol. 2012, 303, F1289–F1299. [Google Scholar] [CrossRef]
- Pearce, D. The Role of SGK1 in Hormone-Regulated Sodium Transport. Trends Endocrinol. Metab. 2001, 12, 341–347. [Google Scholar] [CrossRef]
- Náray-Fejes-Tóth, A.; Canessa, C.; Cleaveland, E.S.; Aldrich, G.; Fejes-Tóth, G. Sgk Is an Aldosterone-Induced Kinase in the Renal Collecting Duct. Effects on Epithelial Na+ Channels. J. Biol. Chem. 1999, 274, 16973–16978. [Google Scholar] [CrossRef]
- Soundararajan, R.; Zhang, T.T.; Wang, J.; Vandewalle, A.; Pearce, D. A Novel Role for Glucocorticoid-Induced Leucine Zipper Protein in Epithelial Sodium Channel-Mediated Sodium Transport. J. Biol. Chem. 2005, 280, 39970–39981. [Google Scholar] [CrossRef]
- Martinerie, L.; Viengchareun, S.; Delezoide, A.-L.; Jaubert, F.; Sinico, M.; Prevot, S.; Boileau, P.; Meduri, G.; Lombès, M. Low Renal Mineralocorticoid Receptor Expression at Birth Contributes to Partial Aldosterone Resistance in Neonates. Endocrinology 2009, 150, 4414–4424. [Google Scholar] [CrossRef]
- Shibata, H.; Itoh, H. Mineralocorticoid Receptor-Associated Hypertension and Its Organ Damage: Clinical Relevance for Resistant Hypertension. Am. J. Hypertens 2012, 25, 514–523. [Google Scholar] [CrossRef]
- Quinkler, M.; Zehnder, D.; Eardley, K.S.; Lepenies, J.; Howie, A.J.; Hughes, S.V.; Cockwell, P.; Hewison, M.; Stewart, P.M. Increased Expression of Mineralocorticoid Effector Mechanisms in Kidney Biopsies of Patients With Heavy Proteinuria. Circulation 2005, 112, 1435–1443. [Google Scholar] [CrossRef]
- Zennaro, M.C.; Le Menuet, D.; Lombès, M. Characterization of the Human Mineralocorticoid Receptor Gene 5’-Regulatory Region: Evidence for Differential Hormonal Regulation of Two Alternative Promoters via Nonclassical Mechanisms. Mol. Endocrinol. 1996, 10, 1549–1560. [Google Scholar] [CrossRef]
- Le Menuet, D.; Zennaro, M.C.; Viengchareun, S.; Lombès, M. Transgenic Mouse Models to Study Human Mineralocorticoid Receptor Function In Vivo. Kidney Int. 2000, 57, 1299–1306. [Google Scholar] [CrossRef] [PubMed]
- Faresse, N. Post-Translational Modifications of the Mineralocorticoid Receptor: How to Dress the Receptor According to the Circumstances? J. Steroid Biochem. Mol. Biol. 2014, 143, 334–342. [Google Scholar] [CrossRef] [PubMed]
- Doucet, A.; Katz, A.I. Mineralcorticoid Receptors along the Nephron: [3H]Aldosterone Binding in Rabbit Tubules. Am. J. Physiol.-Ren. Physiol. 1981, 241, F605–F611. [Google Scholar] [CrossRef]
- Lombès, M.; Farman, N.; Oblin, M.E.; Baulieu, E.E.; Bonvalet, J.P.; Erlanger, B.F.; Gasc, J.M. Immunohistochemical Localization of Renal Mineralocorticoid Receptor by Using an Anti-Idiotypic Antibody That Is an Internal Image of Aldosterone. Proc. Natl. Acad. Sci. USA 1990, 87, 1086–1088. [Google Scholar] [CrossRef] [PubMed]
- Viengchareun, S.; Kamenicky, P.; Teixeira, M.; Butlen, D.; Meduri, G.; Blanchard-Gutton, N.; Kurschat, C.; Lanel, A.; Martinerie, L.; Sztal-Mazer, S.; et al. Osmotic Stress Regulates Mineralocorticoid Receptor Expression in a Novel Aldosterone-Sensitive Cortical Collecting Duct Cell Line. Mol. Endocrinol. 2009, 23, 1948–1962. [Google Scholar] [CrossRef] [PubMed]
- Viengchareun, S.; Lema, I.; Lamribet, K.; Keo, V.; Blanchard, A.; Cherradi, N.; Lombès, M. Hypertonicity Compromises Renal Mineralocorticoid Receptor Signaling through Tis11b-Mediated Post-Transcriptional Control. JASN 2014, 25, 2213–2221. [Google Scholar] [CrossRef] [PubMed]
- Lema, I.; Amazit, L.; Lamribet, K.; Fagart, J.; Blanchard, A.; Lombès, M.; Cherradi, N.; Viengchareun, S. RNA-Binding Protein HuR Enhances Mineralocorticoid Signaling in Renal KC3AC1 Cells under Hypotonicity. Cell. Mol. Life Sci. 2017, 74, 4587–4597. [Google Scholar] [CrossRef]
- Lema, I.; Amazit, L.; Lamribet, K.; Fagart, J.; Blanchard, A.; Lombès, M.; Cherradi, N.; Viengchareun, S. HuR-Dependent Editing of a New Mineralocorticoid Receptor Splice Variant Reveals an Osmoregulatory Loop for Sodium Homeostasis. Sci. Rep. 2017, 7, 4835. [Google Scholar] [CrossRef]
- Bartel, D.P. MicroRNAs: Genomics, Biogenesis, Mechanism, and Function. Cell 2004, 116, 281–297. [Google Scholar] [CrossRef]
- Ha, M.; Kim, V.N. Regulation of MicroRNA Biogenesis. Nat. Rev. Mol. Cell Biol. 2014, 15, 509–524. [Google Scholar] [CrossRef] [PubMed]
- Morlando, M.; Ballarino, M.; Gromak, N.; Pagano, F.; Bozzoni, I.; Proudfoot, N.J. Primary MicroRNA Transcripts Are Processed Co-Transcriptionally. Nat. Struct Mol. Biol. 2008, 15, 902–909. [Google Scholar] [CrossRef] [PubMed]
- Krol, J.; Loedige, I.; Filipowicz, W. The Widespread Regulation of MicroRNA Biogenesis, Function and Decay. Nat. Rev. Genet. 2010, 11, 597–610. [Google Scholar] [CrossRef] [PubMed]
- Aguado-Fraile, E.; Ramos, E.; Conde, E.; Rodríguez, M.; Liaño, F.; García-Bermejo, M.L. MicroRNAs in the Kidney: Novel Biomarkers of Acute Kidney Injury. Nefrologia 2013, 33, 826–834. [Google Scholar]
- Lim, L.P.; Lau, N.C.; Garrett-Engele, P.; Grimson, A.; Schelter, J.M.; Castle, J.; Bartel, D.P.; Linsley, P.S.; Johnson, J.M. Microarray Analysis Shows That Some MicroRNAs Downregulate Large Numbers of Target MRNAs. Nature 2005, 433, 769–773. [Google Scholar] [CrossRef]
- Selbach, M.; Schwanhäusser, B.; Thierfelder, N.; Fang, Z.; Khanin, R.; Rajewsky, N. Widespread Changes in Protein Synthesis Induced by MicroRNAs. Nature 2008, 455, 58–63. [Google Scholar] [CrossRef]
- Hashimoto, Y.; Akiyama, Y.; Yuasa, Y. Multiple-to-Multiple Relationships between MicroRNAs and Target Genes in Gastric Cancer. PLoS ONE 2013, 8, e62589. [Google Scholar] [CrossRef]
- van Balkom, B.W.M.; Pisitkun, T.; Verhaar, M.C.; Knepper, M.A. Exosomes and the Kidney: Prospects for Diagnosis and Therapy of Renal Diseases. Kidney Int. 2011, 80, 1138–1145. [Google Scholar] [CrossRef]
- Miranda, K.C.; Bond, D.T.; McKee, M.; Skog, J.; Păunescu, T.G.; Da Silva, N.; Brown, D.; Russo, L.M. Nucleic Acids within Urinary Exosomes/Microvesicles Are Potential Biomarkers for Renal Disease. Kidney Int. 2010, 78, 191–199. [Google Scholar] [CrossRef]
- Schena, F.P.; Serino, G.; Sallustio, F. MicroRNAs in Kidney Diseases: New Promising Biomarkers for Diagnosis and Monitoring. Nephrol Dial. Transpl. 2014, 29, 755–763. [Google Scholar] [CrossRef]
- Mukhadi, S.; Hull, R.; Mbita, Z.; Dlamini, Z. The Role of MicroRNAs in Kidney Disease. Non-Coding RNA 2015, 1, 192–221. [Google Scholar] [CrossRef] [PubMed]
- Trionfini, P.; Benigni, A.; Remuzzi, G. MicroRNAs in Kidney Physiology and Disease. Nat. Rev. Nephrol. 2015, 11, 23–33. [Google Scholar] [CrossRef] [PubMed]
- Butterworth, M.B. MicroRNAs and the Regulation of Aldosterone Signaling in the Kidney. Am. J. Physiol Cell Physiol. 2015, 308, C521–C527. [Google Scholar] [CrossRef]
- Sõber, S.; Laan, M.; Annilo, T. MicroRNAs MiR-124 and MiR-135a Are Potential Regulators of the Mineralocorticoid Receptor Gene (NR3C2) Expression. Biochem. Biophys. Res. Commun. 2010, 391, 727–732. [Google Scholar] [CrossRef] [PubMed]
- Park, E.-J.; Jung, H.J.; Choi, H.-J.; Cho, J.-I.; Park, H.-J.; Kwon, T.-H. MiR-34c-5p and CaMKII Are Involved in Aldosterone-Induced Fibrosis in Kidney Collecting Duct Cells. Am. J. Physiol. Ren. Physiol. 2018, 314, F329–F342. [Google Scholar] [CrossRef] [PubMed]
- Elvira-Matelot, E.; Zhou, X.; Farman, N.; Beaurain, G.; Henrion-Caude, A.; Hadchouel, J.; Jeunemaitre, X. Regulation of WNK1 Expression by MiR-192 and Aldosterone. JASN 2010, 21, 1724–1731. [Google Scholar] [CrossRef] [PubMed]
- Edinger, R.S.; Coronnello, C.; Bodnar, A.J.; Labarca, M.; Bhalla, V.; LaFramboise, W.A.; Benos, P.V.; Ho, J.; Johnson, J.P.; Butterworth, M.B. Aldosterone Regulates MicroRNAs in the Cortical Collecting Duct to Alter Sodium Transport. J. Am. Soc. Nephrol. 2014, 25, 2445–2457. [Google Scholar] [CrossRef]
- Liu, X.; Edinger, R.S.; Klemens, C.A.; Phua, Y.L.; Bodnar, A.J.; LaFramboise, W.A.; Ho, J.; Butterworth, M.B. A MicroRNA Cluster MiR-23-24-27 Is Upregulated by Aldosterone in the Distal Kidney Nephron Where It Alters Sodium Transport. J. Cell Physiol. 2017, 232, 1306–1317. [Google Scholar] [CrossRef]
- Lin, D.-H.; Yue, P.; Pan, C.; Sun, P.; Wang, W.-H. MicroRNA 802 Stimulates ROMK Channels by Suppressing Caveolin-1. J. Am. Soc. Nephrol. 2011, 22, 1087–1098. [Google Scholar] [CrossRef]
- Lin, D.-H.; Yue, P.; Zhang, C.; Wang, W.-H. MicroRNA-194 (MiR-194) Regulates ROMK Channel Activity by Targeting Intersectin 1. Am. J. Physiol Ren. Physiol. 2014, 306, F53–F60. [Google Scholar] [CrossRef][Green Version]
- Mannironi, C.; Camon, J.; De Vito, F.; Biundo, A.; De Stefano, M.E.; Persiconi, I.; Bozzoni, I.; Fragapane, P.; Mele, A.; Presutti, C. Acute Stress Alters Amygdala MicroRNA MiR-135a and MiR-124 Expression: Inferences for Corticosteroid Dependent Stress Response. PLoS ONE 2013, 8, e73385. [Google Scholar] [CrossRef] [PubMed]
- Nossent, A.Y.; Hansen, J.L.; Doggen, C.; Quax, P.H.A.; Sheikh, S.P.; Rosendaal, F.R. SNPs in MicroRNA Binding Sites in 3’-UTRs of RAAS Genes Influence Arterial Blood Pressure and Risk of Myocardial Infarction. Am. J. Hypertens. 2011, 24, 999–1006. [Google Scholar] [CrossRef]
- Yang, C.; Ma, X.; Guan, G.; Liu, H.; Yang, Y.; Niu, Q.; Wu, Z.; Jiang, Y.; Bian, C.; Zang, Y.; et al. MicroRNA-766 Promotes Cancer Progression by Targeting NR3C2 in Hepatocellular Carcinoma. FASEB J. 2019, 33, 1456–1467. [Google Scholar] [CrossRef] [PubMed]
- Ozbaki-Yagan, N.; Liu, X.; Bodnar, A.J.; Ho, J.; Butterworth, M.B. Aldosterone-Induced MicroRNAs Act as Feedback Regulators of Mineralocorticoid Receptor Signaling in Kidney Epithelia. FASEB J. 2020, 34, 11714–11728. [Google Scholar] [CrossRef] [PubMed]
- Agarwal, V.; Bell, G.W.; Nam, J.-W.; Bartel, D.P. Predicting Effective MicroRNA Target Sites in Mammalian MRNAs. Elife 2015, 4. [Google Scholar] [CrossRef]
- Vejnar, C.E.; Zdobnov, E.M. MiRmap: Comprehensive Prediction of MicroRNA Target Repression Strength. Nucleic Acids Res. 2012, 40, 11673–11683. [Google Scholar] [CrossRef] [PubMed]
- Jiang, P.; Coller, H. Functional Interactions between MicroRNAs and RNA Binding Proteins. Microrna 2012, 1, 70–79. [Google Scholar] [CrossRef] [PubMed]
- Cheval, L.; Pierrat, F.; Dossat, C.; Genete, M.; Imbert-Teboul, M.; Duong Van Huyen, J.-P.; Poulain, J.; Wincker, P.; Weissenbach, J.; Piquemal, D.; et al. Atlas of Gene Expression in the Mouse Kidney: New Features of Glomerular Parietal Cells. Physiol Genom. 2011, 43, 161–173. [Google Scholar] [CrossRef]
- Woo, S.K.; Dahl, S.C.; Handler, J.S.; Kwon, H.M. Bidirectional Regulation of Tonicity-Responsive Enhancer Binding Protein in Response to Changes in Tonicity. Am. J. Physiol Ren. Physiol. 2000, 278, F1006–F1012. [Google Scholar] [CrossRef]
- Miyakawa, H.; Woo, S.K.; Dahl, S.C.; Handler, J.S.; Kwon, H.M. Tonicity-Responsive Enhancer Binding Protein, a Rel-like Protein That Stimulates Transcription in Response to Hypertonicity. Proc. Natl. Acad. Sci. USA 1999, 96, 2538–2542. [Google Scholar] [CrossRef]
- Ko, B.C.; Ruepp, B.; Bohren, K.M.; Gabbay, K.H.; Chung, S.S. Identification and Characterization of Multiple Osmotic Response Sequences in the Human Aldose Reductase Gene. J. Biol. Chem. 1997, 272, 16431–16437. [Google Scholar] [CrossRef] [PubMed]
- Fornes, O.; Castro-Mondragon, J.A.; Khan, A.; van der Lee, R.; Zhang, X.; Richmond, P.A.; Modi, B.P.; Correard, S.; Gheorghe, M.; Baranašić, D.; et al. JASPAR 2020: Update of the Open-Access Database of Transcription Factor Binding Profiles. Nucleic Acids Res. 2020, 48, D87–D92. [Google Scholar] [CrossRef] [PubMed]
- Grimson, A.; Farh, K.K.-H.; Johnston, W.K.; Garrett-Engele, P.; Lim, L.P.; Bartel, D.P. MicroRNA Targeting Specificity in Mammals: Determinants beyond Seed Pairing. Mol. Cell 2007, 27, 91–105. [Google Scholar] [CrossRef] [PubMed]
- Doench, J.G.; Sharp, P.A. Specificity of MicroRNA Target Selection in Translational Repression. Genes Dev. 2004, 18, 504–511. [Google Scholar] [CrossRef]
- Ebert, M.S.; Sharp, P.A. Roles for MicroRNAs in Conferring Robustness to Biological Processes. Cell 2012, 149, 515–524. [Google Scholar] [CrossRef]
- Mao, L.; Liu, S.; Hu, L.; Jia, L.; Wang, H.; Guo, M.; Chen, C.; Liu, Y.; Xu, L. MiR-30 Family: A Promising Regulator in Development and Disease. Biomed. Res. Int. 2018, 2018, 9623412. [Google Scholar] [CrossRef]
- Wu, J.; Zheng, C.; Fan, Y.; Zeng, C.; Chen, Z.; Qin, W.; Zhang, C.; Zhang, W.; Wang, X.; Zhu, X.; et al. Downregulation of MicroRNA-30 Facilitates Podocyte Injury and Is Prevented by Glucocorticoids. J. Am. Soc. Nephrol. 2014, 25, 92–104. [Google Scholar] [CrossRef]
- Gutiérrez-Escolano, A.; Santacruz-Vázquez, E.; Gómez-Pérez, F. Dysregulated MicroRNAs Involved in Contrast-Induced Acute Kidney Injury in Rat and Human. Ren Fail. 2015, 37, 1498–1506. [Google Scholar] [CrossRef]
- Du, B.; Dai, X.-M.; Li, S.; Qi, G.-L.; Cao, G.-X.; Zhong, Y.; Yin, P.; Yang, X.-S. MiR-30c Regulates Cisplatin-Induced Apoptosis of Renal Tubular Epithelial Cells by Targeting Bnip3L and Hspa5. Cell Death Dis. 2017, 8, e2987. [Google Scholar] [CrossRef]
- Cao, L.; Xie, B.; Yang, X.; Liang, H.; Jiang, X.; Zhang, D.; Xue, P.; Chen, D.; Shao, Z. MiR-324-5p Suppresses Hepatocellular Carcinoma Cell Invasion by Counteracting ECM Degradation through Post-Transcriptionally Downregulating ETS1 and SP1. PLoS ONE 2015, 10, e0133074. [Google Scholar] [CrossRef]
- Kuo, W.-T.; Yu, S.-Y.; Li, S.-C.; Lam, H.-C.; Chang, H.-T.; Chen, W.-S.; Yeh, C.-Y.; Hung, S.-F.; Liu, T.-C.; Wu, T.; et al. MicroRNA-324 in Human Cancer: MiR-324-5p and MiR-324-3p Have Distinct Biological Functions in Human Cancer. Anticancer Res. 2016, 36, 5189–5196. [Google Scholar] [CrossRef] [PubMed]
- Gross, C.; Yao, X.; Engel, T.; Tiwari, D.; Xing, L.; Rowley, S.; Danielson, S.W.; Thomas, K.T.; Jimenez-Mateos, E.M.; Schroeder, L.M.; et al. MicroRNA-Mediated Downregulation of the Potassium Channel Kv4.2 Contributes to Seizure Onset. Cell Rep. 2016, 17, 37–45. [Google Scholar] [CrossRef] [PubMed]
- Le Menuet, D.; Viengchareun, S.; Muffat-Joly, M.; Zennaro, M.-C.; Lombès, M. Expression and Function of the Human Mineralocorticoid Receptor: Lessons from Transgenic Mouse Models. Mol. Cell Endocrinol. 2004, 217, 127–136. [Google Scholar] [CrossRef] [PubMed]
- Oyamada, N.; Sone, M.; Miyashita, K.; Park, K.; Taura, D.; Inuzuka, M.; Sonoyama, T.; Tsujimoto, H.; Fukunaga, Y.; Tamura, N.; et al. The Role of Mineralocorticoid Receptor Expression in Brain Remodeling after Cerebral Ischemia. Endocrinology 2008, 149, 3764–3777. [Google Scholar] [CrossRef]
- Wang, K.; Zhang, D.-L.; Long, B.; An, T.; Zhang, J.; Zhou, L.-Y.; Liu, C.-Y.; Li, P.-F. NFAT4-Dependent MiR-324-5p Regulates Mitochondrial Morphology and Cardiomyocyte Cell Death by Targeting Mtfr1. Cell Death Dis. 2015, 6, e2007. [Google Scholar] [CrossRef]
- Brilla, C.G.; Matsubara, L.S.; Weber, K.T. Anti-Aldosterone Treatment and the Prevention of Myocardial Fibrosis in Primary and Secondary Hyperaldosteronism. J. Mol. Cell Cardiol. 1993, 25, 563–575. [Google Scholar] [CrossRef]
- Takeda, Y.; Yoneda, T.; Demura, M.; Usukura, M.; Mabuchi, H. Calcineurin Inhibition Attenuates Mineralocorticoid-Induced Cardiac Hypertrophy. Circulation 2002, 105, 677–679. [Google Scholar] [CrossRef][Green Version]
- Martinerie, L.; Viengchareun, S.; Meduri, G.; Kim, H.-S.; Luther, J.M.; Lombès, M. Aldosterone Postnatally, but Not at Birth, Is Required for Optimal Induction of Renal Mineralocorticoid Receptor Expression and Sodium Reabsorption. Endocrinology 2011, 152, 2483–2491. [Google Scholar] [CrossRef]
- Weber, J.A.; Baxter, D.H.; Zhang, S.; Huang, D.Y.; Huang, K.H.; Lee, M.J.; Galas, D.J.; Wang, K. The MicroRNA Spectrum in 12 Body Fluids. Clin. Chem. 2010, 56, 1733–1741. [Google Scholar] [CrossRef]








| Publisher’s Note: MDPI stays neutral with regard to jurisdictional claims in published maps and institutional affiliations. | 
© 2022 by the authors. Licensee MDPI, Basel, Switzerland. This article is an open access article distributed under the terms and conditions of the Creative Commons Attribution (CC BY) license (https://creativecommons.org/licenses/by/4.0/).
Share and Cite
Vu, T.A.; Lema, I.; Hani, I.; Cheval, L.; Atger-Lallier, L.; Souvannarath, V.; Perrot, J.; Souvanheuane, M.; Marie, Y.; Fabrega, S.; et al. miR-324-5p and miR-30c-2-3p Alter Renal Mineralocorticoid Receptor Signaling under Hypertonicity. Cells 2022, 11, 1377. https://doi.org/10.3390/cells11091377
Vu TA, Lema I, Hani I, Cheval L, Atger-Lallier L, Souvannarath V, Perrot J, Souvanheuane M, Marie Y, Fabrega S, et al. miR-324-5p and miR-30c-2-3p Alter Renal Mineralocorticoid Receptor Signaling under Hypertonicity. Cells. 2022; 11(9):1377. https://doi.org/10.3390/cells11091377
Chicago/Turabian StyleVu, Thi An, Ingrid Lema, Imene Hani, Lydie Cheval, Laura Atger-Lallier, Vilayvane Souvannarath, Julie Perrot, Mélanie Souvanheuane, Yannick Marie, Sylvie Fabrega, and et al. 2022. "miR-324-5p and miR-30c-2-3p Alter Renal Mineralocorticoid Receptor Signaling under Hypertonicity" Cells 11, no. 9: 1377. https://doi.org/10.3390/cells11091377
APA StyleVu, T. A., Lema, I., Hani, I., Cheval, L., Atger-Lallier, L., Souvannarath, V., Perrot, J., Souvanheuane, M., Marie, Y., Fabrega, S., Blanchard, A., Bouligand, J., Kamenickỷ, P., Crambert, G., Martinerie, L., Lombès, M., & Viengchareun, S. (2022). miR-324-5p and miR-30c-2-3p Alter Renal Mineralocorticoid Receptor Signaling under Hypertonicity. Cells, 11(9), 1377. https://doi.org/10.3390/cells11091377
 
         
                                                

