Novel NPR2 Gene Mutations Affect Chondrocytes Function via ER Stress in Short Stature
Abstract
1. Introduction
2. Material and Methods
2.1. Pedigree Analysis of Children with Short Stature
2.2. Genetic Testing
2.3. Wild-Type and Mutant NPR2 Gene Expression Plasmid Construction
2.4. Lentivirus Preparation
2.5. Cell Culture and Transfection and Generation of Stable Cell Lines
2.6. RNA Extraction and Real-Time-Polymerase Chain Reaction (RT-PCR) Analysis
2.7. Annexin V/Propidium Iodide (PI) Flow Cytometry Assay
2.8. Enzyme-Linked Immunosorbent Assay
2.9. Confocal Microscopy
2.10. Western Blot Analysis
2.11. Post-Translational Modification Analysis
2.12. Statistical Analysis
3. Results
3.1. Clinical and Genetic Analyses
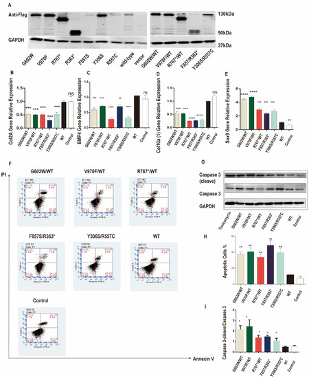
3.2. Mutant NPR2 Gene Inhibited Chondrocyte Differentiation and Promoted Apoptosis in ATDC5 Chondrocytes
3.3. Molecular Characterization of NPR2 Gene Variants
3.4. The Expression of Mutant and Wild-Type NPR2 Gene in HEK293T Cell Lines
3.5. Subcellular Localization of NPR2WT and NPR2MUT Proteins
3.6. NPR2 Gene Mutants Activated the ERS-UPR in ATDC5 Chondrocytes
4. Discussion
5. Conclusions
Supplementary Materials
Author Contributions
Funding
Institutional Review Board Statement
Informed Consent Statement
Data Availability Statement
Acknowledgments
Conflicts of Interest
References
- Faienza, M.F.; Chiarito, M.; Brunetti, G.; D’Amato, G. Growth plate gene involment and isolated short stature. Endocrine 2021, 71, 28–34. [Google Scholar] [CrossRef]
- Olney, R.C.; Bükülmez, H.; Bartels, C.F.; Prickett, T.C.R.; Espiner, E.A.; Potter, L.R.; Warman, M.L. Heterozygous Mutations in Natriuretic Peptide Receptor-B (NPR2) Are Associated with Short Stature. J. Clin. Endocrinol. Metab. 2006, 91, 1229–1232. [Google Scholar] [CrossRef] [PubMed]
- Vasques, G.; Hisado-Oliva, A.; Funari, M.F.; Lerario, A.; Quedas, E.; Solberg, P.; Heath, K.; Jorge, A.A. Long-term response to growth hormone therapy in a patient with short stature caused by a novel heterozygous mutation in NPR2. J. Pediatr. Endocrinol. Metab. 2017, 30, 111–116. [Google Scholar] [CrossRef] [PubMed]
- Plachy, L.; Dusatkova, P.; Maratova, K.; Petruzelkova, L.; Zemkova, D.; Elblova, L.; Kucerova, P.; Toni, L.; Kolouskova, S.; Snajderova, M.; et al. NPR2 Variants Are Frequent among Children with Familiar Short Stature and Respond Well to Growth Hormone Therapy. J. Clin. Endocrinol. Metab. 2020, 105, e746–e752. [Google Scholar] [CrossRef] [PubMed]
- Hwang, I.T.; Mizuno, Y.; Amano, N.; Lee, H.J.; Shim, Y.S.; Nam, H.-K.; Rhie, Y.-J.; Yang, S.; Lee, K.-H.; Hasegawa, T.; et al. Role of NPR2 mutation in idiopathic short stature: Identification of two novel mutations. Mol. Genet. Genom. Med. 2020, 8, e1146. [Google Scholar] [CrossRef]
- Miura, K.; Kim, O.-H.; Lee, H.R.; Namba, N.; Michigami, T.; Yoo, W.J.; Choi, I.H.; Ozono, K.; Cho, T.-J. Overgrowth syndrome associated with a gain-of-function mutation of the natriuretic peptide receptor 2 (NPR2) gene. Am. J. Med. Genet. Part A 2013, 164, 156–163. [Google Scholar] [CrossRef]
- Hachiya, R.; Ohashi, Y.; Kamei, Y.; Suganami, T.; Mochizuki, H.; Mitsui, N.; Saitoh, M.; Sakuragi, M.; Nishimura, G.; Ohashi, H.; et al. Intact Kinase Homology Domain of Natriuretic Peptide Receptor-B Is Essential for Skeletal Development. J. Clin. Endocrinol. Metab. 2007, 92, 4009–4014. [Google Scholar] [CrossRef]
- Vasques, G.; Arnhold, I.J.; Jorge, A. Role of the Natriuretic Peptide System in Normal Growth and Growth Disorders. Horm. Res. Paediatr. 2014, 82, 222–229. [Google Scholar] [CrossRef]
- Hwang, J.; Qi, L. Quality Control in the Endoplasmic Reticulum: Crosstalk between ERAD and UPR pathways. Trends Biochem. Sci. 2018, 43, 593–605. [Google Scholar] [CrossRef]
- Esapa, C.T.; Hough, T.A.; Testori, S.; Head, R.A.; Crane, E.A.; Chan, C.P.; Evans, H.; Bassett, J.D.; Tylzanowski, P.; McNally, E.G.; et al. A mouse model for spondyloepiphyseal dysplasia congenita with secondary osteoarthritis due to a Col2a1 mutation. J. Bone Miner. Res. 2011, 27, 413–428. [Google Scholar] [CrossRef]
- Donahue, L.R.; Chang, B.; Mohan, S.; Miyakoshi, N.; Wergedal, J.E.; Baylink, D.J.; Hawes, N.L.; Rosen, C.J.; Ward-Bailey, P.; Zheng, Q.Y.; et al. A Missense Mutation in the Mouse Col2a1 Gene Causes Spondyloepiphyseal Dysplasia Congenita, Hearing Loss, and Retinoschisis. J. Bone Miner. Res. 2003, 18, 1612–1621. [Google Scholar] [CrossRef] [PubMed]
- Lui, J.C.; Yue, S.; Lee, A.; Kikani, B.; Temnycky, A.; Barnes, K.M.; Baron, J. Persistent Sox9 expression in hypertrophic chondrocytes suppresses transdifferentiation into osteoblasts. Bone 2019, 125, 169–177. [Google Scholar] [CrossRef] [PubMed]
- Zhou, F.; Filipeanu, C.M.; Duvernay, M.T.; Wu, G. Cell-surface targeting of α2-adrenergic receptors—Inhibition by a transport deficient mutant through dimerization. Cell. Signal. 2006, 18, 318–327. [Google Scholar] [CrossRef] [PubMed][Green Version]
- Yang, L.; Xu, D.-D.; Sun, C.; Wu, J.; Wei, H.-Y.; Liu, Y.; Zhang, M.-Y.; Luo, F. IGF1R Variants in Patients with Growth Impairment: Four Novel Variants and Genotype-Phenotype Correlations. J. Clin. Endocrinol. Metab. 2018, 103, 3939–3944. [Google Scholar] [CrossRef]
- Shukunami, C.; Ishizeki, K.; Atsumi, T.; Ohta, Y.; Suzuki, F.; Hiraki, Y. Cellular Hypertrophy and Calcification of Embryonal Carcinoma-Derived Chondrogenic Cell Line ATDC5 In Vitro. J. Bone Miner. Res. 1997, 12, 1174–1188. [Google Scholar] [CrossRef]
- Moremen, K.W.; Tiemeyer, M.; Nairn, A.V. Vertebrate protein glycosylation: Diversity, synthesis and function. Nat. Rev. Mol. Cell Biol. 2012, 13, 448–462. [Google Scholar] [CrossRef]
- Chikuda, H.; Kugimiya, F.; Hoshi, K.; Ikeda, T.; Ogasawara, T.; Shimoaka, T.; Kawano, H.; Kamekura, S.; Tsuchida, A.; Yokoi, N.; et al. Cyclic GMP-dependent protein kinase II is a molecular switch from proliferation to hypertrophic differentiation of chondrocytes. Genes Dev. 2004, 18, 2418–2429. [Google Scholar] [CrossRef]
- Wang, C.; Liang, S.; Xing, S.; Xu, K.; Xiao, H.; Deng, H. Endoplasmic Reticulum Stress Activation in Alport Syndrome Varies Between Genotype and Cell Type. Front. Genet. 2020, 11, 36. [Google Scholar] [CrossRef]
- Potter, L.R.; Yoder, A.R.; Flora, D.R.; Antos, L.K.; Dickey, D.M. Natriuretic peptides: Their structures, receptors, physiologic functions and therapeutic applications. In cGMP: Generators, Effectors and Therapeutic Implications; Handbook of Experimental Pharmacology; Springer: Berlin/Heidelberg, Germany, 2009; Volume 191, pp. 341–366. [Google Scholar]
- Yang, L.; Lei, L.; Zhao, Q.; Gong, Y.; Guan, G.; Huang, S. C-Type Natriuretic Peptide/Natriuretic Peptide Receptor 2 Is Involved in Cell Proliferation and Testosterone Production in Mouse Leydig Cells. World J. Men’s Health 2019, 37, 186–198. [Google Scholar] [CrossRef]
- Marianne, J.; Surabhi, M.; Christina, B.; Ian, M. Heterozygous NPR2 Mutation in Two Family Members with Short Stature and Skeletal Dysplasia. Case Rep. Endocrinol. 2018, 2018, 7658496. [Google Scholar]
- Ke, X.; Liang, H.; Miao, H.; Yang, H.; Wang, L.; Gong, F.; Pan, H.; Zhu, H. Clinical Characteristics of Short-Stature Patients with an NPR2 Mutation and the Therapeutic Response to rhGH. J. Clin. Endocrinol. Metab. 2021, 106, 431–441. [Google Scholar] [CrossRef] [PubMed]
- Hisado-Oliva, A.; Garre-Vázquez, A.I.; Santaolalla-Caballero, F.; Belinchón, A.; Barreda-Bonis, A.C.; Vasques, G.A.; Ramirez, J.; Luzuriaga, C.; Carlone, G.; González-Casado, I.; et al. Heterozygous NPR2 Mutations Cause Disproportionate Short Stature, Similar to Léri-Weill Dyschondrosteosis. J. Clin. Endocrinol. Metab. 2015, 100, E1133–E1142. [Google Scholar] [CrossRef] [PubMed]
- Clayton, P.; Cianfarani, S.; Czernichow, P.; Johannsson, G.; Rapaport, R.; Rogol, A. Management of the Child Born Small for Gestational Age through to Adulthood: A Consensus Statement of the International Societies of Pediatric Endocrinology and the Growth Hormone Research Society. J. Clin. Endocrinol. Metab. 2007, 92, 804–810. [Google Scholar] [CrossRef] [PubMed]
- Cervantes-Diaz, F.; Contreras, P.; Marcellini, S. Evolutionary origin of endochondral ossification: The transdifferentiation hypothesis. Dev. Genes Evol. 2017, 227, 121–127. [Google Scholar] [CrossRef]
- Vasques, G.; Amano, N.; Docko, A.J.; Funari, M.F.A.; Quedas, E.; Nishi, M.Y.; Arnhold, I.J.P.; Hasegawa, T.; Jorge, A. Heterozygous Mutations in Natriuretic Peptide Receptor-B (NPR2) Gene as a Cause of Short Stature in Patients Initially Classified as Idiopathic Short Stature. J. Clin. Endocrinol. Metab. 2013, 98, E1636–E1644. [Google Scholar] [CrossRef]
- Geister, K.A.; Brinkmeier, M.L.; Hsieh, M.; Faust, S.M.; Karolyi, I.J.; Perosky, J.E.; Kozloff, K.M.; Conti, M.; Camper, S.A. A novel loss-of-function mutation in Npr2 clarifies primary role in female reproduction and reveals a potential therapy for acromesomelic dysplasia, Maroteaux type. Hum. Mol. Genet. 2013, 22, 345–357. [Google Scholar] [CrossRef]
- Tsuji, T.; Kunieda, T. A Loss-of-Function Mutation in Natriuretic Peptide Receptor 2 (Npr2) Gene Is Responsible for Disproportionate Dwarfism in cn/cn Mouse. J. Biol. Chem. 2005, 280, 14288–14292. [Google Scholar] [CrossRef]
- Robinson, J.W.; Egbert, J.R.; Davydova, J.; Schmidt, H.; Jaffe, L.A.; Potter, L.R. Dephosphorylation is the mechanism of fibroblast growth factor inhibition of guanylyl cyclase-B. Cell. Signal. 2017, 40, 222–229. [Google Scholar] [CrossRef]
- Liu, X.; She, Y.; Wu, H.R.; Zhong, D.; Zhang, J. Long non-coding RNA Gas5 regulates proliferation and apoptosis in HCS-2/8 cells and growth plate chondrocytes by controlling FGF1 expression via miR-21 regulation. J. Biomed. Sci. 2018, 25, 18. [Google Scholar] [CrossRef]
- Piróg, K.A.; Irman, A.; Young, S.; Halai, P.; Bell, P.A.; Boot-Handford, R.P.; Briggs, M.D. Abnormal Chondrocyte Apoptosis in the Cartilage Growth Plate is Influenced by Genetic Background and Deletion of CHOP in a Targeted Mouse Model of Pseudoachondroplasia. PLoS ONE 2014, 9, e85145. [Google Scholar] [CrossRef]
- Bartels, C.F.; Bükülmez, H.; Padayatti, P.; Rhee, D.K.; van Ravenswaaij-Arts, C.; Pauli, R.M.; Mundlos, S.; Chitayat, D.; Shih, L.-Y.; Al-Gazali, L.I.; et al. Mutations in the Transmembrane Natriuretic Peptide Receptor NPR-B Impair Skeletal Growth and Cause Acromesomelic Dysplasia, Type Maroteaux. Am. J. Hum. Genet. 2004, 75, 27–34. [Google Scholar] [CrossRef] [PubMed]
- Hume, A.N.; Buttgereit, J.; Al-Awadhi, A.M.; Al-Suwaidi, S.S.; John, A.; Bader, M.; Seabra, M.C.; Al-Gazali, L.; Ali, B.R. Defective cellular trafficking of missense NPR-B mutants is the major mechanism underlying acromesomelic dysplasia-type Maroteaux. Hum. Mol. Genet. 2009, 18, 267–277. [Google Scholar] [CrossRef] [PubMed]
- Dickey, D.M.; Edmund, A.; Otto, N.M.; Chaffee, T.S.; Robinson, J.W.; Potter, L.R. Catalytically Active Guanylyl Cyclase B Requires Endoplasmic Reticulum-mediated Glycosylation, and Mutations That Inhibit This Process Cause Dwarfism. J. Biol. Chem. 2016, 291, 11385–11393. [Google Scholar] [CrossRef]
- Xie, H.; Tang, C.-H.A.; Song, J.H.; Mancuso, A.; Del Valle, J.R.; Cao, J.; Xiang, Y.; Dang, C.V.; Lan, R.; Sanchez, D.J.; et al. IRE1α RNase–dependent lipid homeostasis promotes survival in Myc-transformed cancers. J. Clin. Investig. 2018, 128, 1300–1316. [Google Scholar] [CrossRef] [PubMed]






| Proband 1 | Proband 2 | Proband 3 | Proband 4 | Proband 5 | |
|---|---|---|---|---|---|
| Gender | Female | Male | Male | Male | Male |
| Birth weight (kg/SDS) | 3.0/−0.10 | 3.4/+0.26 | 2.3/−2.63 | 2.4/+2.37 | 3.4/+0.26 |
| Birth height (cm/SDS) | 48/−1.04 | 50/−0.24 | 47/−2.0 | 51/+0.35 | 45/−3.81 |
| First visit | |||||
| Age (year) | 12 | 7.2 | 5.2 | 1.4 | 2.7 |
| Height (cm) | 142.5 | 113.3 | 87.0 | 74.0 | 73.5 |
| HSDS | −2.25 | −2.30 | −5.60 | −3.1 | −5.35 |
| Weight (kg) | 38.0 | 19.4 | 10.0 | 10.4 | 11.0 |
| Tanner stages (before rhGH treatment) | II | I | I | I | I |
| Peak growth hormone c (ng/mL) | 11.4 | 14.7 | 12.0 | NA | NA |
| IGF1(ng/mL) | 457 | 170 | 72 | 118 | 69 |
| IGFBP3 (μg/mL) | 5.53 | 4.38 | 2.17 | 3.28 | 4.34 |
| Bone age (year) | 13 | 7 | 4 | 1 | 2 |
| Phenotypes | No significant dysmorphic features or skeletal abnormities | Radiographs showed no skeletal abnormities | No significant dysmorphic features | Anteroposterior dimension was shorter, changes in many thoracic vertebrae and lumbar vertebrae, short limbs | Changes in the L2 vertebral endplate, short limbs |
| rGH treatment initial point (year) | 13 | 7 | 5 | / a | / a |
| After rhGH therapy | 7 IU/kgd for 1 year | 3–4.25/kg/d for 2.5 year | 1.25/kg/d for 1.3 year | / a | / a |
| HV (cm/year) | 2.5 | 7.2 | 6 | / b | / b |
| HSDS | −2.92 | −1.02 | −3.09 | / b | / b |
| Tanner stages | II | I | I | / a | / a |
| NPR2 mutation type | |||||
| Exon | 3 | 14 | 8 | 3/11 | 1/2 |
| Transcript variant | c.1804G>T | c.2908G>T | c.2299C>T | c.1087C>T c.2570T>C | c.917A>C c.1669C>T |
| Protein | p. G602W | p. V970F | p. R767* | p. R363* p. F857S | p. Y306S p. R557C |
| Effect | Missense | Missense | Nonsense | Nonsense Missense | Missense Missense |
| Novel/known | Novel inherit | Novel inherit | Novel inherit | Novel inherit/Novel inherit | De novo/Novel inherit |
| Novel/known | Novel inherit | Novel inherit | Novel inherit | Novel inherit/Novel inherit | De novo/Novel inherit |
Publisher’s Note: MDPI stays neutral with regard to jurisdictional claims in published maps and institutional affiliations. |
© 2022 by the authors. Licensee MDPI, Basel, Switzerland. This article is an open access article distributed under the terms and conditions of the Creative Commons Attribution (CC BY) license (https://creativecommons.org/licenses/by/4.0/).
Share and Cite
Li, Q.; Fan, X.; Lu, W.; Sun, C.; Pei, Z.; Zhang, M.; Ni, J.; Wu, J.; Yu, F.-X.; Luo, F. Novel NPR2 Gene Mutations Affect Chondrocytes Function via ER Stress in Short Stature. Cells 2022, 11, 1265. https://doi.org/10.3390/cells11081265
Li Q, Fan X, Lu W, Sun C, Pei Z, Zhang M, Ni J, Wu J, Yu F-X, Luo F. Novel NPR2 Gene Mutations Affect Chondrocytes Function via ER Stress in Short Stature. Cells. 2022; 11(8):1265. https://doi.org/10.3390/cells11081265
Chicago/Turabian StyleLi, Qiuyue, Xin Fan, Wei Lu, Chengjun Sun, Zhou Pei, Miaoying Zhang, Jinwen Ni, Jing Wu, Fa-Xing Yu, and Feihong Luo. 2022. "Novel NPR2 Gene Mutations Affect Chondrocytes Function via ER Stress in Short Stature" Cells 11, no. 8: 1265. https://doi.org/10.3390/cells11081265
APA StyleLi, Q., Fan, X., Lu, W., Sun, C., Pei, Z., Zhang, M., Ni, J., Wu, J., Yu, F.-X., & Luo, F. (2022). Novel NPR2 Gene Mutations Affect Chondrocytes Function via ER Stress in Short Stature. Cells, 11(8), 1265. https://doi.org/10.3390/cells11081265

