Aryl Hydrocarbon Receptor Activation by Benzo[a]pyrene Prevents Development of Septic Shock and Fatal Outcome in a Mouse Model of Systemic Salmonella enterica Infection
Abstract
:1. Introduction
2. Materials and Methods
2.1. Chemicals and Reagents
2.2. Mice
2.3. Exposure to AhR Ligands In Vivo
2.4. Infection with Salmonella enterica Serovar Enteritidis
2.5. Extra- and Intracellular Bacterial Burden
2.6. Detection of BaP and Its Metabolites in Liver Homogenates by Flow Injection Analysis MS/MS
2.7. Isolation of Microsomes from Murine Liver Tissue and Enzymatic Digestion of BaP
2.8. Characterization of Bacterial Growth Behavior In Vitro
2.9. Peritoneal Lavage
2.10. Incubation of Peritoneal Cavity Cells and Splenocytes with hk S.E.
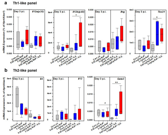
2.11. Immunophenotyping of Peritoneal Cavity Cells and Splenocytes
2.12. Cytokine Determination in Peritoneal Lavage Fluid, Spleen Cell Culture Supernatants or Sera
2.13. Serum Immunoglobulin Analysis
2.14. Protein Separation and Western Blot
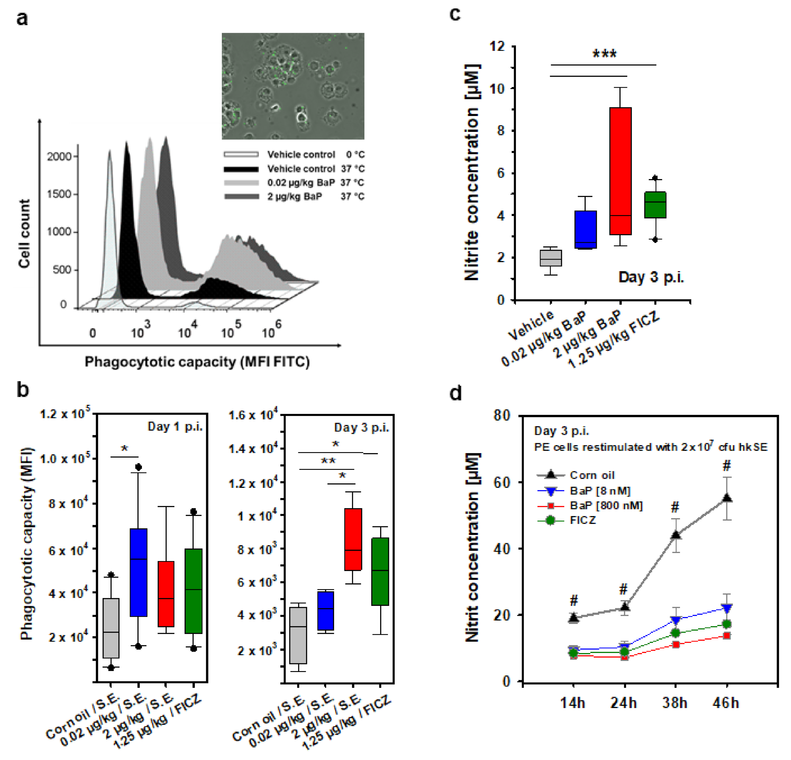
2.15. Determination of Nitric Oxide (NO) Synthesis
2.16. Determination of Phagocytic Activity
2.17. Quantification of mRNA Expression via Real-Time RT-PCR
2.18. Statistical Analysis
3. Results
3.1. BaP Improves the Survival of Mice Infected with S. enteritidis
3.2. Impaired Bactericidal Capacity and Persistent Infection in BaP-Exposed Mice
3.3. Bioavailability of BaP and Its Most Prominent Metabolites in the Liver
3.4. Neither BaP nor BaP Metabolites Affect Survival and Growth Behavior of S.E.
3.5. CD14, MHC Class II and FcγR1 Induction through BaP in Peritoneal Innate Immune Cells
3.6. BaP Alters Functional Properties of Peritoneal Cavity Cells
3.7. S.E.-Specific Antibody Response Is Increased through BaP Exposure
3.8. BaP Alters Cytokine Concentration in Sera
3.9. BaP-Induced Immune Modulation Is Mainly AhR-Dependent
3.10. BaP Activates AhR and Induced Both Canonical and Non-Canonical AhR Signaling Pathways
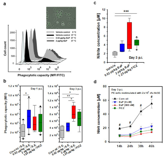
3.11. mRNA Expression Patterns of Spleen Cells from BaP Exposed C57BL/6 Mice
4. Discussion
5. Conclusions
Author Contributions
Funding
Institutional Review Board Statement
Informed Consent Statement
Data Availability Statement
Acknowledgments
Conflicts of Interest
References
- Frericks, M.; Temchura, V.V.; Majora, M.; Stutte, S.; Esser, C. Transcriptional signatures of immune cells in aryl hydrocarbon receptor (AHR)-proficient and AHR-deficient mice. Biol. Chem. 2006, 387, 1219–1226. [Google Scholar] [CrossRef]
- Stockinger, B.; Di Meglio, P.; Gialitakis, M.; Duarte, J.H. The aryl hydrocarbon receptor: Multitasking in the immune system. Annu. Rev. Immunol. 2014, 32, 403–432. [Google Scholar] [CrossRef]
- Burbach, K.M.; Poland, A.; Bradfield, C.A. Cloning of the Ah-receptor cDNA reveals a distinctive ligand-activated transcription factor. Proc. Natl. Acad. Sci. USA 1992, 89, 8185–8189. [Google Scholar] [CrossRef] [Green Version]
- Fitzgerald, C.T.; Nebert, D.W.; Puga, A. Regulation of mouse Ah receptor (Ahr) gene basal expression by members of the Sp family of transcription factors. DNA Cell Biol. 1998, 17, 811–822. [Google Scholar] [CrossRef] [PubMed]
- Gu, Y.Z.; Hogenesch, J.B.; Bradfield, C.A. The PAS superfamily: Sensors of environmental and developmental signals. Annu. Rev. Pharmacol. Toxicol. 2000, 40, 519–561. [Google Scholar] [CrossRef] [PubMed] [Green Version]
- Fernandez-Salguero, P.; Pineau, T.; Hilbert, D.M.; McPhail, T.; Lee, S.S.; Kimura, S.; Nebert, D.W.; Rudikoff, S.; Ward, J.M.; Gonzalez, F.J. Immune system impairment and hepatic fibrosis in mice lacking the dioxin-binding Ah receptor. Science 1995, 268, 722–726. [Google Scholar] [CrossRef] [PubMed]
- Ge, N.L.; Elferink, C.J. A direct interaction between the aryl hydrocarbon receptor and retinoblastoma protein. Linking dioxin signaling to the cell cycle. J. Biol. Chem. 1998, 273, 22708–22713. [Google Scholar] [CrossRef] [Green Version]
- Naseri-Nosar, P.; Nogalski, M.T.; Shenk, T. The aryl hydrocarbon receptor facilitates the human cytomegalovirus-mediated G1/S block to cell cycle progression. Proc. Natl. Acad. Sci. USA 2021, 118, e2026336118. [Google Scholar] [CrossRef]
- Rannug, U.; Rannug, A.; Sjöberg, U.; Li, H.; Westerholm, R.; Bergman, J. Structure elucidation of two tryptophan-derived, high affinity Ah receptor ligands. Chem. Biol. 1995, 2, 841–845. [Google Scholar] [CrossRef] [Green Version]
- Heath-Pagliuso, S.; Rogers, W.J.; Tullis, K.; Seidel, S.D.; Cenijn, P.H.; Brouwer, A.; Denison, M.S. Activation of the Ah receptor by tryptophan and tryptophan metabolites. Biochemistry 1998, 37, 11508–11515. [Google Scholar] [CrossRef]
- Denison, M.S.; Nagy, S.R. Activation of the aryl hydrocarbon receptor by structurally diverse exogenous and endogenous chemicals. Annu. Rev. Pharmacol. Toxicol. 2003, 43, 309–334. [Google Scholar] [CrossRef] [PubMed]
- Boyland, E.; Green, B. The interaction of polycyclic hydrocarbons and nucleic acids. Br. J. Cancer 1962, 16, 507–517. [Google Scholar] [CrossRef] [PubMed] [Green Version]
- Brookes, P.; Lawley, P.D. Evidence for the binding of polynuclear aromatic hydrocarbons to the nucleic acids of mouse skin: Relation between carcinogenic power of hydrocarbons and their binding to deoxyribonucleic acid. Nature 1964, 202, 781–784. [Google Scholar] [CrossRef] [PubMed]
- Zedeck, M.S. Polycyclic aromatic hydrocarbons: A review. J. Environ. Pathol. Toxicol. 1980, 3, 537–567. [Google Scholar]
- Omiecinski, C.J.; Vanden Heuvel, J.P.; Perdew, G.H.; Peters, J.M. Xenobiotic metabolism, disposition, and regulation by receptors: From biochemical phenomenon to predictors of major toxicities. Toxicol. Sci. 2011, 120 (Suppl. 1), S49–S75. [Google Scholar] [CrossRef] [Green Version]
- Esser, C.; Rannug, A.; Stockinger, B. The aryl hydrocarbon receptor in immunity. Trends Immunol. 2009, 30, 447–454. [Google Scholar] [CrossRef]
- Sekine, H.; Mimura, J.; Oshima, M.; Okawa, H.; Kanno, J.; Igarashi, K.; Gonzalez, F.J.; Ikuta, T.; Kawajiri, K.; Fujii-Kuriyama, Y. Hypersensitivity of aryl hydrocarbon receptor-deficient mice to lipopolysaccharide-induced septic shock. Mol. Cell. Biol. 2009, 29, 6391–6400. [Google Scholar] [CrossRef] [Green Version]
- Kimura, A.; Abe, H.; Tsuruta, S.; Chiba, S.; Fujii-Kuriyama, Y.; Sekiya, T.; Morita, R.; Yoshimura, A. Aryl hydrocarbon receptor protects against bacterial infection by promoting macrophage survival and reactive oxygen species production. Int. Immunol. 2014, 26, 209–220. [Google Scholar] [CrossRef]
- Vorderstrasse, B.A.; Lawrence, B.P. Protection against lethal challenge with Streptococcus pneumoniae is conferred by aryl hydrocarbon receptor activation but is not associated with an enhanced inflammatory response. Infect. Immun. 2006, 74, 5679–5686. [Google Scholar] [CrossRef] [Green Version]
- Moura-Alves, P.; Faé, K.; Houthuys, E.; Dorhoi, A.; Kreuchwig, A.; Furkert, J.; Barison, N.; Diehl, A.; Munder, A.; Constant, P.; et al. AhR sensing of bacterial pigments regulates antibacterial defence. Nature 2014, 512, 387–392. [Google Scholar] [CrossRef]
- Dvořák, Z.; Sokol, H.; Mani, S. Drug Mimicry: Promiscuous Receptors PXR and AhR, and Microbial Metabolite Interactions in the Intestine. Trends Pharmacol. Sci. 2020, 41, 900–908. [Google Scholar] [CrossRef]
- Hattemer-Frey, H.A.; Travis, C.C. Benzo-a-pyrene: Environmental partitioning and human exposure. Toxicol. Ind. Health 1991, 7, 141–157. [Google Scholar] [CrossRef]
- Lee, B.M.; Shim, G.A. Dietary exposure estimation of benzoapyrene and cancer risk assessment. J. Toxicol. Environ. Health A 2007, 70, 1391–1394. [Google Scholar] [CrossRef]
- Hakami, R.; Mohtadinia, J.; Etemadi, A.; Kamangar, F.; Nemati, M.; Pourshams, A.; Islami, F.; Nasrollahzadeh, D.; Saberi-Firoozi, M.; Birkett, N.; et al. Dietary intake of benzo(a)pyrene and risk of esophageal cancer in north of Iran. Nutr. Cancer 2008, 60, 216–221. [Google Scholar] [CrossRef]
- Schmidt, J.V.; Su, G.H.; Reddy, J.K.; Simon, M.C.; Bradfield, C.A. Characterization of a murine Ahr null allele: Involvement of the Ah receptor in hepatic growth and development. Proc. Natl. Acad. Sci. USA 1996, 93, 6731–6736. [Google Scholar] [CrossRef] [Green Version]
- Martin, G.; Hänel, I.; Helmuth, R.; Schroeter, A.; Erler, W.; Meyer, H. Untersuchungen zur Immunisierung mit geeigneten Salmonella Enteritidis-Mutanten--1. Herstellung und in-vitro-Charakterisierung. Berl. Munch. Tierarztl. Wochenschr. 1996, 109, 325–329. [Google Scholar]
- Martin, G.; Methner, U.; Steinbach, G.; Meyer, H. Untersuchungen zur Immunisierung mit geeigneten Salmonella Enteritidis-Mutanten--2. Untersuchung der Attenuierung und Immunogenität für Mäuse und Hühnerküken. Berl. Munch. Tierarztl. Wochenschr. 1996, 109, 369–374. [Google Scholar]
- Lehmann, J.; Bellmann, S.; Werner, C.; Schröder, R.; Schütze, N.; Alber, G. IL-12p40-dependent agonistic effects on the development of protective innate and adaptive immunity against Salmonella enteritidis. J. Immunol. 2001, 167, 5304–5315. [Google Scholar] [CrossRef] [Green Version]
- Lehmann, J.; Springer, S.; Werner, C.E.; Lindner, T.; Bellmann, S.; Straubinger, R.K.; Selbitz, H.-J.; Alber, G. Immunity induced with a Salmonella enterica serovar Enteritidis live vaccine is regulated by Th1-cell-dependent cellular and humoral effector mechanisms in susceptible BALB/c mice. Vaccine 2006, 24, 4779–4793. [Google Scholar] [CrossRef]
- Kalkhof, S.; Dautel, F.; Loguercio, S.; Baumann, S.; Trump, S.; Jungnickel, H.; Otto, W.; Rudzok, S.; Potratz, S.; Luch, A.; et al. Pathway and Time-Resolved Benzo[a]pyrene Toxicity on Hepa1c1c7 Cells at Toxic and Subtoxic Exposure. J. Proteome Res. 2015, 14, 164–182. [Google Scholar] [CrossRef]
- Green, L.C.; Wagner, D.A.; Glogowski, J.; Skipper, P.L.; Wishnok, J.S.; Tannenbaum, S.R. Analysis of nitrate, nitrite, and 15Nnitrate in biological fluids. Anal. Biochem. 1982, 126, 131–138. [Google Scholar] [CrossRef]
- Hook, E.W. Salmonella species (including typhoid fever). In Principles and Practice of Infectious Diseases; Mandel, G.L., Douglas, R.G., Bennet, J.E., Eds.; Churchill Livingstone: New York, NY, USA, 1985; pp. 1256–1266. [Google Scholar]
- Hornick, R.B.; Greisman, S.E.; Woodward, T.E.; DuPont, H.L.; Dawkins, A.T.; Snyder, M.J. Typhoid fever: Pathogenesis and immunologic control. N. Engl. J. Med. 1970, 283, 686–691. [Google Scholar] [CrossRef] [PubMed]
- Mastroeni, P.; Rossi, O. Antibodies and Protection in Systemic Salmonella Infections: Do We Still Have More Questions than Answers? Infect. Immun. 2020, 88, e00219–e00220. [Google Scholar] [CrossRef] [PubMed]
- Carlson, E.; Li, Y.; Zelikoff, J. Benzo[a]pyrene-induced immunotoxicity in Japanese medaka (Oryzias latipes): Relationship between lymphoid CYP1A activity and humoral immune suppression. Toxicol. Appl. Pharmacol. 2004, 201, 40–52. [Google Scholar] [CrossRef]
- Salem, M.L.; El-Ashmawy, N.E.; Abd El-Fattah, E.E.; Khedr, E.G. Immunosuppressive role of Benzo[a]pyrene in induction of lung cancer in mice. Chem. Biol. Interact. 2021, 333, 109330. [Google Scholar] [CrossRef]
- Lehmann, I.; Sack, U.; Lehmann, J. Metal ions affecting the immune system. Met. Ions Life Sci. 2011, 8, 157–185. [Google Scholar]
- Dougan, G.; John, V.; Palmer, S.; Mastroeni, P. Immunity to salmonellosis. Immunol. Rev. 2011, 240, 196–210. [Google Scholar] [CrossRef]
- Schulz, S.M.; Köhler, G.; Schütze, N.; Knauer, J.; Straubinger, R.K.; Chackerian, A.A.; Witte, E.; Wolk, K.; Sabat, R.; Iwakura, Y.; et al. Protective immunity to systemic infection with attenuated Salmonella enterica serovar enteritidis in the absence of IL-12 is associated with IL-23-dependent IL-22, but not IL-17. J. Immunol. 2008, 181, 7891–7901. [Google Scholar] [CrossRef] [Green Version]
- Takaya, A.; Yamamoto, T.; Tokoyoda, K. Humoral Immunity vs. Salmonella. Front. Immunol. 2019, 10, 3155. [Google Scholar] [CrossRef]
- Cunningham, A.F.; Gaspal, F.; Serre, K.; Mohr, E.; Henderson, I.R.; Scott-Tucker, A.; Kenny, S.M.; Khan, M.; Toellner, K.-M.; Lane, P.J.L.; et al. Salmonella induces a switched antibody response without germinal centers that impedes the extracellular spread of infection. J. Immunol. 2007, 178, 6200–6207. [Google Scholar] [CrossRef] [Green Version]
- Lehmann, J.; Seegert, D.; Strehlow, I.; Schindler, C.; Lohmann-Matthes, M.L.; Decker, T. IL-10-induced factors belonging to the p91 family of proteins bind to IFN-gamma-responsive promoter elements. J. Immunol. 1994, 153, 165–172. [Google Scholar] [PubMed]
- Bankoti, J.; Rase, B.; Simones, T.; Shepherd, D.M. Functional and phenotypic effects of AhR activation in inflammatory dendritic cells. Toxicol. Appl. Pharmacol. 2010, 246, 18–28. [Google Scholar] [CrossRef] [PubMed] [Green Version]
- Benson, J.M.; Shepherd, D.M. Dietary ligands of the aryl hydrocarbon receptor induce anti-inflammatory and immunoregulatory effects on murine dendritic cells. Toxicol. Sci. 2011, 124, 327–338. [Google Scholar] [CrossRef] [PubMed] [Green Version]
- Steimle, V.; Siegrist, C.A.; Mottet, A.; Lisowska-Grospierre, B.; Mach, B. Regulation of MHC class II expression by interferon-gamma mediated by the transactivator gene CIITA. Science 1994, 265, 106–109. [Google Scholar] [CrossRef]
- Martin, E.; O’Sullivan, B.; Low, P.; Thomas, R. Antigen-specific suppression of a primed immune response by dendritic cells mediated by regulatory T cells secreting interleukin-10. Immunity 2003, 18, 155–167. [Google Scholar] [CrossRef] [Green Version]
- Vogel, C.F.A.; Sciullo, E.; Li, W.; Wong, P.; Lazennec, G.; Matsumura, F. RelB, a new partner of aryl hydrocarbon receptor-mediated transcription. Mol. Endocrinol. 2007, 21, 2941–2955. [Google Scholar] [CrossRef] [Green Version]
- Vogel, C.F.A.; Wu, D.; Goth, S.R.; Baek, J.; Lollies, A.; Domhardt, R.; Grindel, A.; Pessah, I.N. Aryl hydrocarbon receptor signaling regulates NF-κB RelB activation during dendritic-cell differentiation. Immunol. Cell Biol. 2013, 91, 568–575. [Google Scholar] [CrossRef]
- Neff-LaFord, H.; Teske, S.; Bushnell, T.P.; Lawrence, B.P. Aryl hydrocarbon receptor activation during influenza virus infection unveils a novel pathway of IFN-gamma production by phagocytic cells. J. Immunol. 2007, 179, 247–255. [Google Scholar] [CrossRef]
- Fueldner, C.; Kohlschmidt, J.; Riemschneider, S.; Schulze, F.; Zoldan, K.; Esser, C.; Hauschildt, S.; Lehmann, J. Benzo(a)pyrene attenuates the pattern-recognition-receptor induced proinflammatory phenotype of murine macrophages by inducing IL-10 expression in an aryl hydrocarbon receptor-dependent manner. Toxicology 2018, 409, 80–90. [Google Scholar] [CrossRef]
- Riemschneider, S.; Kohlschmidt, J.; Fueldner, C.; Esser, C.; Hauschildt, S.; Lehmann, J. Aryl hydrocarbon receptor activation by benzo(a)pyrene inhibits proliferation of myeloid precursor cells and alters the differentiation state as well as the functional phenotype of murine bone marrow-derived macrophages. Toxicol. Lett. 2018, 296, 106–113. [Google Scholar] [CrossRef]
- Remick, D.G.; Bolgos, G.R.; Siddiqui, J.; Shin, J.; Nemzek, J.A. Six at six: Interleukin-6 measured 6 h after the initiation of sepsis predicts mortality over 3 days. Shock 2002, 17, 463–467. [Google Scholar] [CrossRef]
- Patel, R.T.; Deen, K.I.; Youngs, D.; Warwick, J.; Keighley, M.R. Interleukin 6 is a prognostic indicator of outcome in severe intra-abdominal sepsis. Br. J. Surg. 1994, 81, 1306–1308. [Google Scholar] [CrossRef]
- Kimura, A.; Naka, T.; Nakahama, T.; Chinen, I.; Masuda, K.; Nohara, K.; Fujii-Kuriyama, Y.; Kishimoto, T. Aryl hydrocarbon receptor in combination with Stat1 regulates LPS-induced inflammatory responses. J. Exp. Med. 2009, 206, 2027–2035. [Google Scholar] [CrossRef] [Green Version]
- Van der Poll, T.; Marchant, A.; Buurman, W.A.; Berman, L.; Keogh, C.V.; Lazarus, D.D.; Nguyen, L.; Goldman, M.; Moldawer, L.L.; Lowry, S.F. Endogenous IL-10 protects mice from death during septic peritonitis. J. Immunol. 1995, 155, 5397–5401. [Google Scholar]
- Howard, M.; O’Garra, A.; Ishida, H.; de Waal Malefyt, R.; de Vries, J. Biological properties of interleukin 10. J. Clin. Immunol. 1992, 12, 239–247. [Google Scholar] [CrossRef]
- Zhu, J.; Luo, L.; Tian, L.; Yin, S.; Ma, X.; Cheng, S.; Tang, W.; Yu, J.; Ma, W.; Zhou, X.; et al. Aryl Hydrocarbon Receptor Promotes IL-10 Expression in Inflammatory Macrophages Through Src-STAT3 Signaling Pathway. Front. Immunol. 2018, 9, 2033. [Google Scholar] [CrossRef] [Green Version]
- Bessede, A.; Gargaro, M.; Pallotta, M.T.; Matino, D.; Servillo, G.; Brunacci, C.; Bicciato, S.; Mazza, E.M.C.; Macchiarulo, A.; Vacca, C.; et al. Aryl hydrocarbon receptor control of a disease tolerance defence pathway. Nature 2014, 511, 184–190. [Google Scholar] [CrossRef] [PubMed] [Green Version]
- Cao, S.; Liu, J.; Song, L.; Ma, X. The protooncogene c-Maf is an essential transcription factor for IL-10 gene expression in macrophages. J. Immunol. 2005, 174, 3484–3492. [Google Scholar] [CrossRef] [PubMed] [Green Version]
- Apetoh, L.; Quintana, F.J.; Pot, C.; Joller, N.; Xiao, S.; Kumar, D.; Burns, E.J.; Sherr, D.H.; Weiner, H.L.; Kuchroo, V.K. The aryl hydrocarbon receptor interacts with c-Maf to promote the differentiation of type 1 regulatory T cells induced by IL-27. Nat. Immunol. 2010, 11, 854–861. [Google Scholar] [CrossRef] [Green Version]
- Spooner, C.E.; Markowitz, N.P.; Saravolatz, L.D. The role of tumor necrosis factor in sepsis. Clin. Immunol. Immunopathol. 1992, 62, S11–S17. [Google Scholar] [CrossRef] [Green Version]
- Lecureur, V.; Le Ferrec, E.; N’diaye, M.; Le Vee, M.; Gardyn, C.; Gilot, D.; Fardel, O. ERK-dependent induction of TNFalpha expression by the environmental contaminant benzo(a)pyrene in primary human macrophages. FEBS Lett. 2005, 579, 1904–1910. [Google Scholar] [CrossRef] [PubMed] [Green Version]
- Simones, T.; Shepherd, D.M. Consequences of AhR activation in steady-state dendritic cells. Toxicol. Sci. 2011, 119, 293–307. [Google Scholar] [CrossRef] [PubMed]
- Rosser, E.C.; Piper, C.J.M.; Matei, D.E.; Blair, P.A.; Rendeiro, A.F.; Orford, M.; Alber, D.G.; Krausgruber, T.; Catalan, D.; Klein, N.; et al. Microbiota-Derived Metabolites Suppress Arthritis by Amplifying Aryl-Hydrocarbon Receptor Activation in Regulatory B Cells. Cell Metab. 2020, 31, 837–851.e10. [Google Scholar] [CrossRef] [PubMed]
- Blanton, R.H.; Lyte, M.; Myers, M.J.; Bick, P.H. Immunomodulation by polyaromatic hydrocarbons in mice and murine cells. Cancer Res. 1986, 46, 2735–2739. [Google Scholar]
- Wang, T.; Wyrick, K.L.; Pecka, M.R.; Wills, T.B.; Vorderstrasse, B.A. Mechanistic exploration of AhR-mediated host protection against Streptococcus pneumoniae infection. Int. Immunopharmacol. 2012, 13, 490–498. [Google Scholar] [CrossRef] [Green Version]
- Shi, L.Z.; Faith, N.G.; Nakayama, Y.; Suresh, M.; Steinberg, H.; Czuprynski, C.J. The aryl hydrocarbon receptor is required for optimal resistance to Listeria monocytogenes infection in mice. J. Immunol. 2007, 179, 6952–6962. [Google Scholar] [CrossRef] [Green Version]
















| Gene | Forward Primer (5′-3′) | Reverse Primer (5′-3′) | UPL Probe |
|---|---|---|---|
| Ahr | tgcacaaggagtggacga | aggaagctggtctggggtat | 27 |
| Ahrr | cagggtaaagagcttcttccaa | ggggaaccctctgtatgagtg | 19 |
| Alas1 | ccctccagccaatgagaa | gtgccatctgggactcgt | 40 |
| Arnt | tgcctcatctggtactgctg | tgtcctgtggtctgtccagt | 108 |
| cJun | ccagaagatggtgtggtgttt | ctgaccctctccccttgc | 11 |
| Cyp1a1 Cyp1a2 | tccctccttacagcccaag cctggactgactcccacaac | acgaaggctggaagtccata cgccatctgtaccactgaag | 97 19 |
| Foxp3 | agaagctgggagctatgcag | gctacgatgcagcaagagc | 20 |
| Gata3 | ttatcaagcccaagcgaag | tggtggtggtctgacagttc | 108 |
| G6pdh | ccagcccttcccctatgtat | gtactggaagcccactctcct | 34 |
| Ef2 | gtagatgccacccaccactt | gctgcctgtatgccagtgt | 47 |
| Gapdh | gagccaaacgggtcatca | catatttctcgtggttcacacc | 29 |
| Hprt | tcctcctcagaccgctttt | cctggttcatcatcgctaatc | 95 |
| Il1b | ttgacggaccccaaaagat | gaagctggatgctctcatctg | 26 |
| Il4 | catcggcattttgaacgag | tctgtggtgttcttcgttgc | 02 |
| Il6 | gctaccaaactggatataatcagga | ccaggtagctatggtactccagaa | 06 |
| Il10 | gctcctagagctgcggact | tgttgtccagctggtccttt | 41 |
| Il12a | atcacaaccatcagcagatca | cgccattatgattcagagactg | 49 |
| Il12b | cgcagcaaagcaaggtaagt | cctctagatgcagggagttagc | 103 |
| Il17a | gattttcagcaaggaatgtgg | cattgtggagggcagacaat | 34 |
| Il18 | catgtacaaagacagtgaagtaagagg | tttcaggtggatccatttcc | 76 |
| Il22 | tgacgaccagaacatccaga | cgccttgatctctccactct | 94 |
| Il23a | ctgttgccctgggtcact | agcccagtcaggactgctac | 76 |
| Ifng | atctggaggaactggcaaaa | ttcaagacttcaaagagtctgaggta | 21 |
| iNos | gggctgtcacggagatca | ccatgatggtcacattctgc | 76 |
| Nfkb1 | cactgctcaggtccactgtc | ctgtcactatcccggagttca | 69 |
| Rela | cccagaccgcagtatccat | gctccaggtctcgcttctt | 47 |
| Rorc | acctcttttcacgggagga | tcccacatctcccacattg | 6 |
| Tbx21 | tcaaccagcaccagacagag | aaacatcctgtaatggcttgtg | 19 |
| Tgfb | tggagcaacatgtggaactc | gtcagcagccggttacca | 72 |
| Tnf | tcttctcattcctgcttgtgg | ggtctgggccatagaactga | 49 |
| Cell Population | CD11bhigh/F4/80+ | CD11b+/Gr1+ | CD11bhigh/CD11c+ | CD3−/NK1.1+/NKp46+ |
|---|---|---|---|---|
| Day 1 p.i. | ||||
| Vehicle | 4.3 ± 0.5 | 3.4 ± 1.2 | 2.9 ± 0.5 | 0.9 ± 0.1 |
| 0.02 µg/kg BaP | 3.8 ± 0.3 | 3.3 ± 1.3 | 2.8 ± 0.4 | 1.1 ± 0.1 |
| 2 µg/kg BaP | 4.9 ± 0.4 | 3.6 ± 1.4 | 2.7 ± 0.6 | 1.1 ± 0.3 |
| Day 3 p.i. | ||||
| Vehicle | 3.5 ± 0.5 | 11.7 ± 2.9 | 3.4 ± 0.4 | 3.0 ± 0.4 |
| 0.02 µg/kg BaP | 3.8 ± 0.5 | 12.2 ± 2.9 | 3.4 ± 0.4 | 2.3 ± 0.7 |
| 2 µg/kg BaP | 3.8 ± 0.4 | 14.0 ± 2.6 | 3.9 ± 1.2 | 2.5 ± 0.4 |
| Cell Population | CD11bhigh/F4/80+ | |||
|---|---|---|---|---|
| Functional marker | MHC-II (I-Ab) | CD64 | CD86 | CD80 |
| Day 1 p.i. | ||||
| Vehicle | 34,450 ± 2029 | 4230 ± 234 | 2928 ± 232 | 2644 ± 137 |
| 0.02 µg/kg bw BaP | 48,800 ± 4300 * | 4535 ± 341 | 2602 ± 154 | 2807 ± 112 |
| 2 µg/kg bw BaP | 40,950 ± 2157 | 5171 ± 278 * | 2883 ± 186 | 3073 ± 219 |
| Day 3 p.i. | ||||
| Vehicle | 14,025 ± 1202 | 3181 ± 114 | 1620 ± 37 | 1976 ± 112 |
| 0.02 µg/kg bw BaP | 14,550 ± 639 | 3700 ± 147 * | 1741 ± 43 | 1790 ± 102 |
| 2 µg/kg bw BaP | 16,233 ± 1876 | 3584 ± 249 | 1670 ± 76 | 1987 ± 85 |
| Cell population | CD11b+/Gr-1+ | CD11bhigh/CD11c+ | ||
| Functional marker | CD14 | CD64 | MHC-II (I-Ab) | |
| Day 1 p.i. | ||||
| Vehicle | 5937 ± 812 | 8734 ± 403 | 52,000 ± 2.441 | |
| 0.02 µg/kg bw BaP | 7097 ± 652 | 9839 ± 990 | 56,600 ± 2.536 | |
| 2 µg/kg bw BaP | 7956 ± 270 * | 11,028 ± 897 * | 58,420 ± 2.904 | |
| Day 3 p.i. | ||||
| Vehicle | 2593 ± 377 | 2960 ± 427 | 46,828 ± 1390 | |
| 0.02 µg/kg bw BaP | 2818 ± 213 | 2890 ± 293 | 51,750 ± 1550 * | |
| 2 µg/kg bw BaP | 2926 ± 145 | 2761 ± 319 | 50,675 ± 677 * | |
| Phagocytotic Capacity | ||
|---|---|---|
| MFI | Positive Cells (%) | |
| Vehicle | 27,211 ± 15,613 | 23.57 ± 7.62 |
| 0.02 µg/kg bw BaP | 52,120 ± 25,018 * | 37.10 ± 7.77 * |
| 2 µg/kg bw BaP | 35,500 ± 19,465 | 37.83 ± 9.21 * |
Publisher’s Note: MDPI stays neutral with regard to jurisdictional claims in published maps and institutional affiliations. |
© 2022 by the authors. Licensee MDPI, Basel, Switzerland. This article is an open access article distributed under the terms and conditions of the Creative Commons Attribution (CC BY) license (https://creativecommons.org/licenses/by/4.0/).
Share and Cite
Fueldner, C.; Riemschneider, S.; Haupt, J.; Jungnickel, H.; Schulze, F.; Zoldan, K.; Esser, C.; Hauschildt, S.; Knauer, J.; Luch, A.; et al. Aryl Hydrocarbon Receptor Activation by Benzo[a]pyrene Prevents Development of Septic Shock and Fatal Outcome in a Mouse Model of Systemic Salmonella enterica Infection. Cells 2022, 11, 737. https://doi.org/10.3390/cells11040737
Fueldner C, Riemschneider S, Haupt J, Jungnickel H, Schulze F, Zoldan K, Esser C, Hauschildt S, Knauer J, Luch A, et al. Aryl Hydrocarbon Receptor Activation by Benzo[a]pyrene Prevents Development of Septic Shock and Fatal Outcome in a Mouse Model of Systemic Salmonella enterica Infection. Cells. 2022; 11(4):737. https://doi.org/10.3390/cells11040737
Chicago/Turabian StyleFueldner, Christiane, Sina Riemschneider, Janine Haupt, Harald Jungnickel, Felix Schulze, Katharina Zoldan, Charlotte Esser, Sunna Hauschildt, Jens Knauer, Andreas Luch, and et al. 2022. "Aryl Hydrocarbon Receptor Activation by Benzo[a]pyrene Prevents Development of Septic Shock and Fatal Outcome in a Mouse Model of Systemic Salmonella enterica Infection" Cells 11, no. 4: 737. https://doi.org/10.3390/cells11040737
APA StyleFueldner, C., Riemschneider, S., Haupt, J., Jungnickel, H., Schulze, F., Zoldan, K., Esser, C., Hauschildt, S., Knauer, J., Luch, A., Kalkhof, S., & Lehmann, J. (2022). Aryl Hydrocarbon Receptor Activation by Benzo[a]pyrene Prevents Development of Septic Shock and Fatal Outcome in a Mouse Model of Systemic Salmonella enterica Infection. Cells, 11(4), 737. https://doi.org/10.3390/cells11040737

