The Biological Effects of Compound Microwave Exposure with 2.8 GHz and 9.3 GHz on Immune System: Transcriptomic and Proteomic Analysis
Abstract
1. Introduction
2. Materials and Methods
2.1. Animals
2.2. Microwave Exposure
2.3. Histopathological Analysis
2.4. Transmission Electron Microscopy (TEM)
2.5. Hemogram Analysis
2.6. Flow Cytometry
2.7. Multiplex Immunoassay
2.8. Transcriptome Analysis
2.9. Proteomics Analysis
2.10. Quantitative Reverse Transcription Polymerase Chain Reaction (qRT-PCR)
2.11. Mass Spectrometry Analysis
2.12. Statistical Analysis
3. Results
3.1. Cumulative Pathological Injuries Induced by Microwaves of 2.8 and 9.3 GHz on Immune Organs
3.2. Multi-Frequency Microwaves Disturbed the Immune Balance in Peripheral Blood
3.3. Multifrequency Microwaves Transiently Upregulate Cytokines Associated with the Proliferation and Maturation of B Lymphocytes
3.4. Multifrequency Microwaves Altered the mRNA and Protein Expression Profiles in Peripheral Blood: Transcriptomic and Proteomic Analysis
3.4.1. Transcriptomic Analysis
3.4.2. Proteomic Analysis
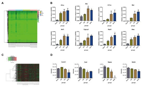
3.5. Multifrequency Microwaves Affected the mRNA and Protein Expression Profiles in the Spleen: Transcriptomic and Proteomic Analysis
3.5.1. Transcriptomic Analysis
3.5.2. Proteomic Analysis
4. Discussion
Supplementary Materials
Author Contributions
Funding
Institutional Review Board Statement
Informed Consent Statement
Data Availability Statement
Acknowledgments
Conflicts of Interest
References
- Stein, Y.; Udasin, I.G. Electromagnetic hypersensitivity (EHS, microwave syndrome)—Review of mechanisms. Environ. Res. 2020, 186, 109445. [Google Scholar] [CrossRef]
- Lin, Y.; Gao, P.; Guo, Y.; Chen, Q.; Lang, H.; Guo, Q.; Miao, X.; Li, J.; Zeng, L.; Guo, G. Effects of Long-Term Exposure to L-Band High-Power Microwave on the Brain Function of Male Mice. BioMed Res. Int. 2021, 2021, 2237370. [Google Scholar] [CrossRef] [PubMed]
- Rui, G.; Liu, L.Y.; Guo, L.; Xue, Y.Z.; Lai, P.P.; Gao, P.; Xing, J.L.; Li, J.; Ding, G.R. Effects of 5.8 GHz microwave on hippocampal synaptic plasticity of rats. Int. J. Environ. Health Res. 2022, 32, 2247–2259. [Google Scholar] [CrossRef] [PubMed]
- Sistani, S.; Fatemi, I.; Shafeie, S.A.; Kaeidi, A.; Azin, M.; Shamsizadeh, A. The effect of Wi-Fi electromagnetic waves on neuronal response properties in rat barrel cortex. Somatosens. Mot. Res. 2019, 36, 292–297. [Google Scholar] [CrossRef] [PubMed]
- Zhao, L.; Xiong, L.; Hao, Y.H.; Li, W.C.; Dong, J.; Zhang, J.; Yao, B.W.; Xu, X.P.; Wang, L.F.; Zhou, H.M.; et al. Inhibition of MicroRNA 219 Expression Protects Synaptic Plasticity via Activating NMDAR1, CaMKIIgamma, and p-CREB after Microwave Radiation. Biomed. Environ. Sci. 2020, 33, 359–364. [Google Scholar] [CrossRef] [PubMed]
- Hinrikus, H.; Bachmann, M.; Karai, D.; Lass, J. Mechanism of low-level microwave radiation effect on nervous system. Electromagn. Biol. Med. 2017, 36, 202–212. [Google Scholar] [CrossRef] [PubMed]
- Hao, Y.; Li, W.; Wang, H.; Zhang, J.; Wang, H.; Dong, J.; Yao, B.; Xu, X.; Zhao, L.; Peng, R. Microwave radiation induces neuronal autophagy through miR-30a-5p/AMPKalpha2 signal pathway. Biosci. Rep. 2022, 42. [Google Scholar] [CrossRef]
- Zhao, W.; Guo, J.; Li, H.; Cai, L.; Duan, Y.; Hou, X.; Du, H.; Shao, X.; Diao, Z.; Li, C. Safety and efficacy of percutaneous microwave ablation using combined computed tomography and ultrasound-guided imaging in patients with hepatocellular carcinoma: A retrospective study. J. Cancer Res. Ther. 2022, 18, 418–425. [Google Scholar] [CrossRef]
- Cao, P.; Meng, W.; Xue, G.; Wang, N.; Li, Z.; Kong, Y.; Wei, Z.; Ye, X. Safety and efficacy of microwave ablation to treat pulmonary nodules under conscious analgosedation with sufentanil: A single-center clinical experience. J. Cancer Res. Ther. 2022, 18, 405–410. [Google Scholar] [CrossRef]
- Yanagisawa, T.; Mori, K.; Kawada, T.; Motlagh, R.S.; Mostafaei, H.; Quhal, F.; Laukhtina, E.; Rajwa, P.; Aydh, A.; Konig, F.; et al. Differential efficacy of ablation therapy versus partial nephrectomy between clinical T1a and T1b renal tumors: A systematic review and meta-analysis. Urol. Oncol. 2022. [Google Scholar] [CrossRef]
- Yu, M.; Pan, H.; Che, N.; Li, L.; Wang, C.; Wang, Y.; Ma, G.; Qian, M.; Liu, J.; Zheng, M.; et al. Microwave ablation of primary breast cancer inhibits metastatic progression in model mice via activation of natural killer cells. Cell. Mol. Immunol. 2021, 18, 2153–2164. [Google Scholar] [CrossRef] [PubMed]
- Stankiewicz, W.; Dabrowski, M.P.; Kubacki, R.; Sobiczewska, E.; Szmigielski, S. Immunotropic influence of 900 MHz microwave GSM signal on human blood immune cells activated in vitro. Electromagn. Biol. Med. 2006, 25, 45–51. [Google Scholar] [CrossRef] [PubMed]
- Nasta, F.; Prisco, M.G.; Pinto, R.; Lovisolo, G.A.; Marino, C.; Pioli, C. Effects of GSM-modulated radiofrequency electromagnetic fields on B-cell peripheral differentiation and antibody production. Radiat. Res. 2006, 165, 664–670. [Google Scholar] [CrossRef] [PubMed]
- Rajkovic, V.; Matavulj, M.; Johansson, O. Combined exposure of peripubertal male rats to the endocrine-disrupting compound atrazine and power-frequency electromagnetic fields causes degranulation of cutaneous mast cells: A new toxic environmental hazard? Arch. Environ. Contam. Toxicol. 2010, 59, 334–341. [Google Scholar] [CrossRef]
- Jin, Y.B.; Pyun, B.J.; Jin, H.; Choi, H.D.; Pack, J.K.; Kim, N.; Lee, Y.S. Effects of simultaneous combined exposure to CDMA and WCDMA electromagnetic field on immune functions in rats. Int. J. Radiat. Biol. 2012, 88, 814–821. [Google Scholar] [CrossRef]
- Wang, H.; Peng, R.; Zhou, H.; Wang, S.; Gao, Y.; Wang, L.; Yong, Z.; Zuo, H.; Zhao, L.; Dong, J.; et al. Impairment of long-term potentiation induction is essential for the disruption of spatial memory after microwave exposure. Int. J. Radiat. Biol. 2013, 89, 1100–1107. [Google Scholar] [CrossRef]
- Zhu, R.; Wang, H.; Xu, X.; Zhao, L.; Zhang, J.; Dong, J.; Yao, B.; Wang, H.; Zhou, H.; Gao, Y.; et al. Effects of 1.5 and 4.3 GHz microwave radiation on cognitive function and hippocampal tissue structure in Wistar rats. Sci. Rep. 2021, 11, 10061. [Google Scholar] [CrossRef]
- Tan, S.; Wang, H.; Xu, X.; Zhao, L.; Zhang, J.; Dong, J.; Yao, B.; Wang, H.; Hao, Y.; Zhou, H.; et al. Acute effects of 2.856 GHz and 1.5 GHz microwaves on spatial memory abilities and CREB-related pathways. Sci. Rep. 2021, 11, 12348. [Google Scholar] [CrossRef]
- Gillet, L.C.; Navarro, P.; Tate, S.; Rost, H.; Selevsek, N.; Reiter, L.; Bonner, R.; Aebersold, R. Targeted data extraction of the MS/MS spectra generated by data-independent acquisition: A new concept for consistent and accurate proteome analysis. Mol. Cell Proteom. 2012, 11, O111.016717. [Google Scholar] [CrossRef]
- Miller, A.B.; Morgan, L.L.; Udasin, I.; Davis, D.L. Cancer epidemiology update, following the 2011 IARC evaluation of radiofrequency electromagnetic fields (Monograph 102). Environ. Res. 2018, 167, 673–683. [Google Scholar] [CrossRef]
- Bayat, M.; Karimi, N.; Karami, M.; Haghighi, A.B.; Bayat, K.; Akbari, S.; Haghani, M. Chronic exposure to 2.45 GHz microwave radiation improves cognition and synaptic plasticity impairment in vascular dementia model. Int. J. Neurosci. 2021, 1–12. [Google Scholar] [CrossRef] [PubMed]
- Dong, G.; Zhou, H.; Gao, Y.; Zhao, X.; Liu, Q.; Li, Z.; Zhao, X.; Yin, J.; Wang, C. Effects of 1.5-GHz high-power microwave exposure on the reproductive systems of male mice. Electromagn. Biol. Med. 2021, 40, 311–320. [Google Scholar] [CrossRef] [PubMed]
- Tan, S.; Wang, H.; Xu, X.; Zhao, L.; Zhang, J.; Dong, J.; Yao, B.; Wang, H.; Zhou, H.; Gao, Y.; et al. Study on dose-dependent, frequency-dependent, and accumulative effects of 1.5 GHz and 2.856 GHz microwave on cognitive functions in Wistar rats. Sci. Rep. 2017, 7, 10781. [Google Scholar] [CrossRef] [PubMed]
- Ni, Y.; Huang, G.; Yang, X.; Ye, X.; Li, X.; Feng, Q.; Li, Y.; Li, W.; Wang, J.; Han, X.; et al. Microwave ablation treatment for medically inoperable stage I non-small cell lung cancers: Long-term results. Eur. Radiol. 2022, 32, 5616–5622. [Google Scholar] [CrossRef] [PubMed]
- Ran, B.; Chang, Y.L.; Qi, J.; Zhong, W.; Chen, M.N.; Zhang, W.; Meng, L.X. The clinical effects of ultrasound-guided microwave ablation in the treatment of primary hepatic carcinoma: Protocol for a retrospective clinical observation. Medicine 2021, 100, e28045. [Google Scholar] [CrossRef]
- Rong, Z.; Ji, Y.; Dai, F.; Zhang, F.; Jiao, Y.; Liu, Y. Effect of CT-guided microwave ablation for non-small cell lung cancer combined with severe chronic obstructive pulmonary disease. Am. J. Transl. Res. 2021, 13, 13117–13122. [Google Scholar]
- Torres-Jiménez, J.; Esteban-Villarrubia, J.; Ferreiro-Monteagudo, R.; Carrato, A. Local Treatments in the Unresectable Patient with Colorectal Cancer Metastasis: A Review from the Point of View of the Medical Oncologist. Cancers 2021, 13, 5938. [Google Scholar] [CrossRef]
- Xu, H.; Tan, X.; Kong, Y.; Huang, Y.; Wei, Z.; Ye, X. Microwave ablation of non-small cell lung cancer tumors changes plasma levels of cytokines IL-2 and IFN-gamma. J. Cancer Res. Ther. 2022, 18, 532–544. [Google Scholar] [CrossRef]
- Li, L.; Wang, W.; Pan, H.; Ma, G.; Shi, X.; Xie, H.; Liu, X.; Ding, Q.; Zhou, W.; Wang, S. Microwave ablation combined with OK-432 induces Th1-type response and specific antitumor immunity in a murine model of breast cancer. J. Transl. Med. 2017, 15, 23. [Google Scholar] [CrossRef]
- Jauchem, J.R. Effects of low-level radio-frequency (3 kHz to 300 GHz) energy on human cardiovascular, reproductive, immune, and other systems: A review of the recent literature. Int. J. Hyg. Environ. Health 2008, 211, 1–29. [Google Scholar] [CrossRef]
- Ivanov, A.A.; Grigor’ev Iu, G.; Mal’tsev, V.N.; Ulanova, A.M.; Stavrakova, N.M.; Skachkova, V.G.; Grigor’ev, O.A. Autoimmune processes after long-term low-level exposure to electromagnetic fields (the results of an experiment). Part 3. The effect of the long-term non-thermal RF EMF exposure on complement-fixation antibodies against homologenous tissue. Radiatsionnaia Biol. Radioecol. 2010, 50, 17–21. [Google Scholar]
- Zhao, L.; Li, J.; Hao, Y.H.; Gao, Y.B.; Wang, S.M.; Zhang, J.; Dong, J.; Zhou, H.M.; Liu, S.C.; Peng, R.Y. Microwave-induced Apoptosis and Cytotoxicity of NK Cells through ERK1/2 Signaling. Biomed. Environ. Sci. 2017, 30, 323–332. [Google Scholar] [CrossRef] [PubMed]
- Kehrl, J.H.; Hwang, I.Y.; Park, C. Chemoattract receptor signaling and its role in lymphocyte motility and trafficking. Curr. Top. Microbiol. Immunol. 2009, 334, 107–127. [Google Scholar] [CrossRef] [PubMed]
- Wan, S.; Lin, M.; Mao, Y.; Chen, X.; Liang, D. Altered Expression of CXCL13 and Its Chemokine Receptor CXCR5 on B Lymphocytes during Active Graves’ Orbitopathy. Curr. Eye Res. 2021, 46, 210–216. [Google Scholar] [CrossRef]
- Minegishi, Y.; Rohrer, J.; Coustan-Smith, E.; Lederman, H.M.; Pappu, R.; Campana, D.; Chan, A.C.; Conley, M.E. An essential role for BLNK in human B cell development. Science 1999, 286, 1954–1957. [Google Scholar] [CrossRef]
- Bordoni, V.; Tartaglia, E.; Sacchi, A.; Fimia, G.M.; Cimini, E.; Casetti, R.; Notari, S.; Grassi, G.; Marchioni, L.; Bibas, M.; et al. The unbalanced p53/SIRT1 axis may impact lymphocyte homeostasis in COVID-19 patients. Int. J. Infect. Dis. IJID Off. Publ. Int. Soc. Infect. Dis. 2021, 105, 49–53. [Google Scholar] [CrossRef]
- Wentink, M.; Dalm, V.; Lankester, A.C.; van Schouwenburg, P.A.; Scholvinck, L.; Kalina, T.; Zachova, R.; Sediva, A.; Lambeck, A.; Pico-Knijnenburg, I.; et al. Genetic defects in PI3Kdelta affect B-cell differentiation and maturation leading to hypogammaglobulineamia and recurrent infections. Clin. Immunol. 2017, 176, 77–86. [Google Scholar] [CrossRef]
- Wang, H.; Tan, S.; Xu, X.; Zhao, L.; Zhang, J.; Yao, B.; Gao, Y.; Zhou, H.; Peng, R. Long term impairment of cognitive functions and alterations of NMDAR subunits after continuous microwave exposure. Physiol. Behav. 2017, 181, 1–9. [Google Scholar] [CrossRef]
- Zhao, L.; Peng, R.Y.; Wang, S.M.; Wang, L.F.; Gao, Y.B.; Dong, J.; Li, X.; Su, Z.T. Relationship between cognition function and hippocampus structure after long-term microwave exposure. Biomed. Environ. Sci. 2012, 25, 182–188. [Google Scholar] [CrossRef]
- Motawi, T.K.; Darwish, H.A.; Moustafa, Y.M.; Labib, M.M. Biochemical modifications and neuronal damage in brain of young and adult rats after long-term exposure to mobile phone radiations. Cell Biochem. Biophys. 2014, 70, 845–855. [Google Scholar] [CrossRef]
- Nittby, H.; Grafstrom, G.; Tian, D.P.; Malmgren, L.; Brun, A.; Persson, B.R.; Salford, L.G.; Eberhardt, J. Cognitive impairment in rats after long-term exposure to GSM-900 mobile phone radiation. Bioelectromagnetics 2008, 29, 219–232. [Google Scholar] [CrossRef] [PubMed]
- Djordjevic, Z.; Lazarevic, N.; Djokovic, V. Studies on the hematologic effects of long-term, low-dose microwave exposure. Aviat. Space Environ. Med. 1977, 48, 516–518. [Google Scholar] [PubMed]
- Shahin, S.; Mishra, V.; Singh, S.P.; Chaturvedi, C.M. 2.45-GHz microwave irradiation adversely affects reproductive function in male mouse, Mus musculus by inducing oxidative and nitrosative stress. Free Radic. Res. 2014, 48, 511–525. [Google Scholar] [CrossRef] [PubMed]
- Nageswari, K.S. Mobile Phone Radiation: Physiological & Pathophysiologcal Considerations. Indian J. Physiol. Pharm. 2015, 59, 125–135. [Google Scholar]
- Yakymenko, I.; Sidorik, E.; Kyrylenko, S.; Chekhun, V. Long-term exposure to microwave radiation provokes cancer growth: Evidences from radars and mobile communication systems. Exp. Oncol. 2011, 33, 62–70. [Google Scholar] [PubMed]
- Utteridge, T.D.; Gebski, V.; Finnie, J.W.; Vernon-Roberts, B.; Kuchel, T.R. Long-term exposure of E-mu-Pim1 transgenic mice to 898.4 MHz microwaves does not increase lymphoma incidence. Radiat. Res. 2002, 158, 357–364. [Google Scholar] [CrossRef]
- Oberto, G.; Rolfo, K.; Yu, P.; Carbonatto, M.; Peano, S.; Kuster, N.; Ebert, S.; Tofani, S. Carcinogenicity study of 217 Hz pulsed 900 MHz electromagnetic fields in Pim1 transgenic mice. Radiat. Res. 2007, 168, 316–326. [Google Scholar] [CrossRef] [PubMed]
- Garaj-Vrhovac, V.; Gajski, G.; Trosic, I.; Pavicic, I. Evaluation of basal DNA damage and oxidative stress in Wistar rat leukocytes after exposure to microwave radiation. Toxicology 2009, 259, 107–112. [Google Scholar] [CrossRef] [PubMed]





| Groups | Number of DEGs | Number of DEPs | ||
|---|---|---|---|---|
| Upregulated | Downregulated | Upregulated | Downregulated | |
| S10 vs. Sham | 114 | 32 | 20 | 69 |
| X10 vs. Sham | 373 | 254 | 16 | 80 |
| XS10 vs. Sham | 548 | 311 | 25 | 99 |
| X10 vs. S10 | 3 | 3 | 14 | 45 |
| XS10 vs. S10 | 212 | 146 | 32 | 78 |
| XS10 vs. X10 | 22 | 10 | 24 | 15 |
| Groups | Number of DEGs | Number of DEPs | ||
|---|---|---|---|---|
| Upregulated | Downregulated | Upregulated | Downregulated | |
| S10 vs. Sham | 455 | 480 | 28 | 39 |
| X10 vs. Sham | 475 | 477 | 79 | 65 |
| XS10 vs. Sham | 483 | 506 | 39 | 43 |
| X10 vs. S10 | 465 | 485 | 66 | 41 |
| XS10 vs. S10 | 467 | 451 | 36 | 19 |
| XS10 vs. X10 | 459 | 428 | 23 | 25 |
Publisher’s Note: MDPI stays neutral with regard to jurisdictional claims in published maps and institutional affiliations. |
© 2022 by the authors. Licensee MDPI, Basel, Switzerland. This article is an open access article distributed under the terms and conditions of the Creative Commons Attribution (CC BY) license (https://creativecommons.org/licenses/by/4.0/).
Share and Cite
Yao, C.; Wang, H.; Sun, L.; Ren, K.; Dong, J.; Wang, H.; Zhang, J.; Xu, X.; Yao, B.; Zhou, H.; et al. The Biological Effects of Compound Microwave Exposure with 2.8 GHz and 9.3 GHz on Immune System: Transcriptomic and Proteomic Analysis. Cells 2022, 11, 3849. https://doi.org/10.3390/cells11233849
Yao C, Wang H, Sun L, Ren K, Dong J, Wang H, Zhang J, Xu X, Yao B, Zhou H, et al. The Biological Effects of Compound Microwave Exposure with 2.8 GHz and 9.3 GHz on Immune System: Transcriptomic and Proteomic Analysis. Cells. 2022; 11(23):3849. https://doi.org/10.3390/cells11233849
Chicago/Turabian StyleYao, Chuanfu, Hui Wang, Liu Sun, Ke Ren, Ji Dong, Haoyu Wang, Jing Zhang, Xinping Xu, Binwei Yao, Hongmei Zhou, and et al. 2022. "The Biological Effects of Compound Microwave Exposure with 2.8 GHz and 9.3 GHz on Immune System: Transcriptomic and Proteomic Analysis" Cells 11, no. 23: 3849. https://doi.org/10.3390/cells11233849
APA StyleYao, C., Wang, H., Sun, L., Ren, K., Dong, J., Wang, H., Zhang, J., Xu, X., Yao, B., Zhou, H., Zhao, L., & Peng, R. (2022). The Biological Effects of Compound Microwave Exposure with 2.8 GHz and 9.3 GHz on Immune System: Transcriptomic and Proteomic Analysis. Cells, 11(23), 3849. https://doi.org/10.3390/cells11233849
