Notch3 Transactivates Glycogen Synthase Kinase-3-Beta and Inhibits Epithelial-to-Mesenchymal Transition in Breast Cancer Cells
Abstract
:1. Introduction
2. Materials and Methods
2.1. Cell Lines, Plasmids, and Reagents
2.2. Plasmid DNA and siRNA Transfection
2.3. Western Blot
2.4. RNA Extraction and RT–PCR Analysis
2.5. Immunofluorescence
2.6. Wound Healing Assay
2.7. Migration and Invasion Assays
2.8. Chromatin Immunoprecipitation
2.9. Construction of Reporter Assay Vector
2.10. Dual-Luciferase Reporter Assays
2.11. Immunohistochemistry
2.12. Database Analysis
2.13. Statistical Analysis
3. Results
3.1. Elevated Expression of Notch 3 and GSK3β Correlated with a Luminal Subtype in Breast Cancer Cell Lines
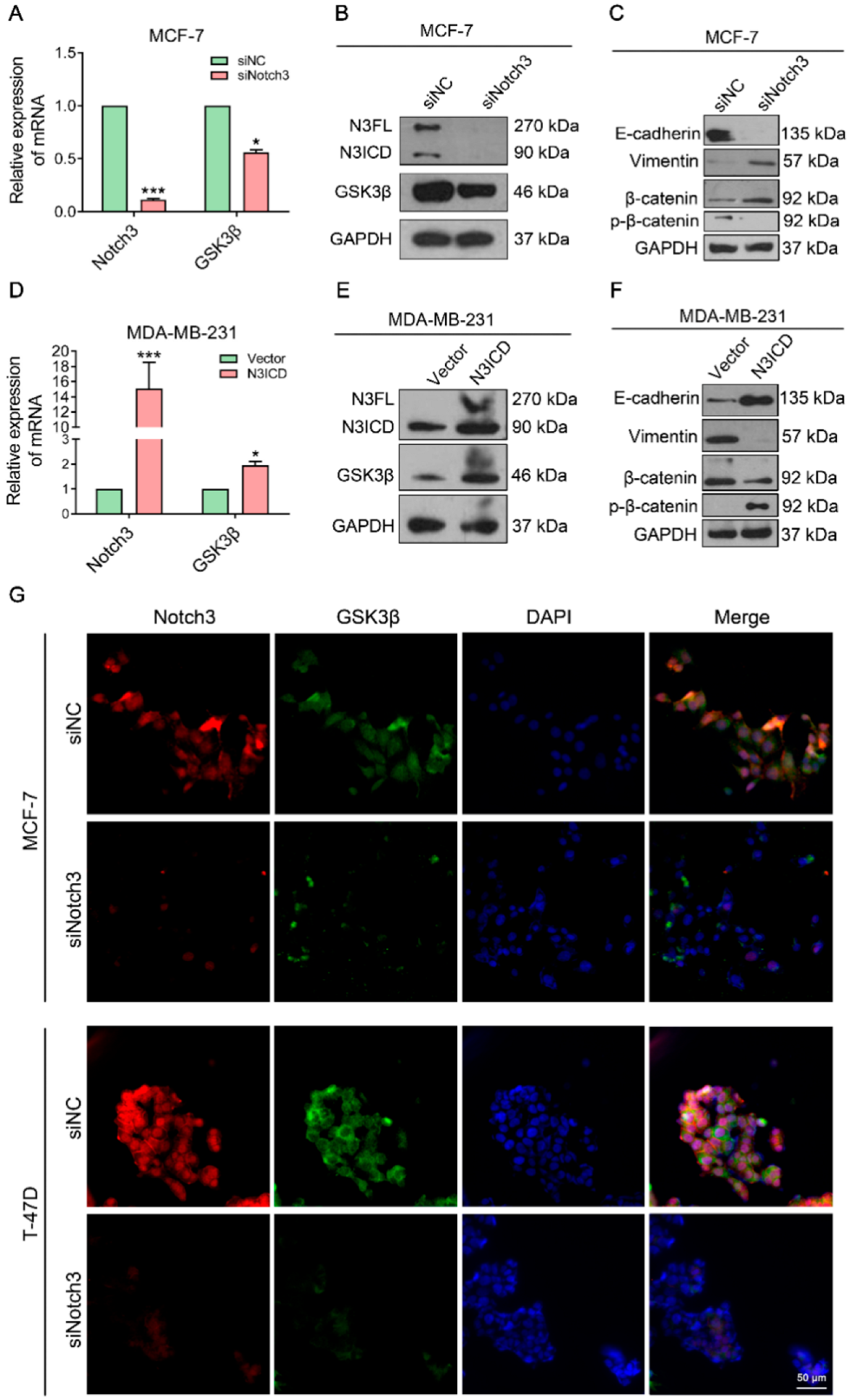
3.2. Ectopic Notch3 Induces GSK3β Expression and Inhibits EMT in Human Breast Cancer Cells
3.3. Notch3 Activates GSK3β by Directly Binding to CSL-Binding Sites in the GSK3β Promoter
3.4. Ectopic N3ICD Expression Inhibits Migration and Invasion In Vitro, Which Is Attenuated by GSK3β Silencing
3.5. Positive Correlation of Notch3 and GSK3β Expression in Patients with Breast Cancer
3.6. High Expression of Both Notch3 and GSK3β mRNA Predicts an Improved Prognosis in Breast Cancer Patients
4. Discussion
Supplementary Materials
Author Contributions
Funding
Institutional Review Board Statement
Informed Consent Statement
Data Availability Statement
Conflicts of Interest
References
- Gelband, H.; Jha, P.; Sankaranarayanan, R.; Horton, S. (Eds.) Cancer: Disease Control Priorities, 3rd ed.; The International Bank for Reconstruction and Development/The World Bank: Washington, DC, USA, 2015; Volume 3. [Google Scholar]
- Curigliano, G.; Burstein, H.J.; Winer, E.P.; Gnant, M.; Dubsky, P.; Loibl, S.; Colleoni, M.; Regan, M.M.; Piccart-Gebhart, M.; Senn, H.J.; et al. De-escalating and escalating treatments for early-stage breast cancer: The St. Gallen International Expert Consensus Conference on the Primary Therapy of Early Breast Cancer 2017. Ann. Oncol. 2017, 28, 1700–1712. [Google Scholar] [CrossRef]
- Avtanski, D.B.; Nagalingam, A.; Bonner, M.Y.; Arbiser, J.L.; Saxena, N.K.; Sharma, D. Honokiol inhibits epithelial-mesenchymal transition in breast cancer cells by targeting signal transducer and activator of transcription 3/Zeb1/E-cadherin axis. Mol. Oncol. 2014, 8, 565–580. [Google Scholar] [CrossRef] [PubMed]
- Bottoni, P.; Isgrò, M.A.; Scatena, R. The epithelial–mesenchymal transition in cancer: A potential critical topic for translational proteomic research. Expert Rev. Proteom. 2016, 13, 115–133. [Google Scholar] [CrossRef] [PubMed]
- Roxanis, I. Occurrence and significance of epithelial-mesenchymal transition in breast cancer. J. Clin. Pathol. 2013, 66, 517–521. [Google Scholar] [CrossRef] [PubMed]
- Pires-Dasilva, A.; Sommer, R.J. The evolution of signalling pathways in animal development. Nat. Rev. Genet. 2003, 4, 39–49. [Google Scholar] [CrossRef]
- D’Angelo, R.C.; Ouzounova, M.; Davis, A.; Choi, D.; Tchuenkam, S.M.; Kim, G.; Luther, T.; Quraishi, A.A.; Senbabaoglu, Y.; Conley, S.J.; et al. Notch Reporter Activity in Breast Cancer Cell Lines Identifies a Subset of Cells with Stem Cell Activity. Mol. Cancer Ther. 2015, 14, 779–787. [Google Scholar] [CrossRef]
- Sethi, N.; Dai, X.; Winter, C.G.; Kang, Y. Tumor-Derived Jagged1 Promotes Osteolytic Bone Metastasis of Breast Cancer by Engaging Notch Signaling in Bone Cells. Cancer Cell 2011, 19, 192–205. [Google Scholar] [CrossRef]
- Guo, S.; Liu, M.; Gonzalez-Perez, R.R. Role of Notch and its oncogenic signaling crosstalk in breast cancer. Biochim. Biophys. Acta 2011, 1815, 197–213. [Google Scholar] [CrossRef]
- Liu, H.; Zhou, P.; Lan, H.; Chen, J.; Zhang, Y.-X. Comparative analysis of Notch1 and Notch2 binding sites in the genome of BxPC3 pancreatic cancer cells. J. Cancer 2017, 8, 65–73. [Google Scholar] [CrossRef]
- Severson, E.; Arnett, K.L.; Wang, H.; Zang, C.; Taing, L.; Liu, H.; Pear, W.S.; Liu, X.S.; Blacklow, S.C.; Aster, J.C. Genome-wide identification and characterization of Notch transcription complex–binding sequence-paired sites in leukemia cells. Sci. Signal. 2017, 10, eaag1598. [Google Scholar] [CrossRef] [Green Version]
- Wang, H.; Zou, J.; Zhao, B.; Johannsen, E.; Ashworth, T.; Wong, H.; Pear, W.S.; Schug, J.; Blacklow, S.C.; Arnett, K.L.; et al. Genome-wide analysis reveals conserved and divergent features of Notch1/RBPJ binding in human and murine T-lymphoblastic leukemia cells. Proc. Natl. Acad. Sci. USA 2011, 108, 14908–14913. [Google Scholar] [CrossRef] [PubMed]
- Danza, G.; Di Serio, C.; Ambrosio, M.R.; Sturli, N.; Lonetto, G.; Rosati, F.; Rocca, B.J.; Ventimiglia, G.; del Vecchio, M.T.; Prudovsky, I.; et al. Notch3 is activated by chronic hypoxia and contributes to the progression of human prostate cancer. Int. J. Cancer 2013, 133, 2577–2586. [Google Scholar] [CrossRef] [PubMed]
- Cui, H.; Kong, Y.; Xu, M.; Zhang, H. Notch3 Functions as a Tumor Suppressor by Controlling Cellular Senescence. Cancer Res. 2013, 73, 3451–3459. [Google Scholar] [CrossRef]
- Hu, W.; Liu, T.; Ivan, C.; Sun, Y.; Huang, J.; Mangala, L.S.; Miyake, T.; Dalton, H.J.; Pradeep, S.; Rupaimoole, R.; et al. Notch3 Pathway Alterations in Ovarian Cancer. Cancer Res. 2014, 74, 3282–3293. [Google Scholar] [CrossRef] [PubMed]
- Hassan, W.A.; Yoshida, R.; Kudoh, S.; Motooka, Y.; Ito, T. Evaluation of role of Notch3 signaling pathway in human lung cancer cells. J. Cancer Res. Clin. Oncol. 2016, 142, 981–993. [Google Scholar] [CrossRef] [PubMed]
- Wei, X.-L.; Dou, X.-W.; Bai, J.-W.; Luo, X.-R.; Qiu, S.-Q.; Xi, D.-D.; Huang, W.-H.; Du, C.-W.; Man, K.; Zhang, G.-J. ERα inhibits epithelial-mesenchymal transition by suppressing Bmi1 in breast cancer. Oncotarget 2015, 6, 21704–21717. [Google Scholar] [CrossRef]
- Lin, H.Y.; Liang, Y.K.; Dou, X.W.; Chen, C.F.; Wei, X.L.; Zeng, D.; Bai, J.W.; Guo, Y.X.; Lin, F.F.; Huang, W.H.; et al. Notch3 inhibits epithelial-mesenchymal transition in breast cancer via a novel mechanism, upregulation of GATA-3 expression. Oncogenesis 2018, 7, 59. [Google Scholar] [CrossRef]
- Miyashita, K.; Nakada, M.; Shakoori, A.; Ishigaki, Y.; Shimasaki, T.; Motoo, Y.; Kawakami, K.; Minamoto, T. An emerging strategy for cancer treatment targeting aberrant glycogen synthase kinase 3 beta. Anticancer Agents Med. Chem. 2009, 9, 1114–1122. [Google Scholar] [CrossRef]
- Doble, B.W.; Woodgett, J.R. Role of Glycogen Synthase Kinase-3 in Cell Fate and Epithelial-Mesenchymal Transitions. Cells Tissues Organs 2007, 185, 73–84. [Google Scholar] [CrossRef]
- Foltz, D.R.; Santiago, M.C.; Berechid, B.E.; Nye, J.S. Glycogen synthase kinase-3beta modulates notch signaling and stability. Curr. Biol. 2002, 12, 1006–1011. [Google Scholar] [CrossRef] [Green Version]
- Espinosa, L.; Inglés-Esteve, J.; Aguilera, C.; Bigas, A. Phosphorylation by glycogen synthase kinase-3 beta down-regulates Notch activity, a link for Notch and Wnt pathways. J. Biol. Chem. 2003, 278, 32227–32235. [Google Scholar] [CrossRef] [PubMed]
- Liang, Y.K.; Zeng, D.; Xiao, Y.S.; Wu, Y.; Ouyang, Y.X.; Chen, M.; Li, Y.C.; Lin, H.Y.; Wei, X.L.; Zhang, Y.Q.; et al. MCAM/CD146 promotes tamoxifen resistance in breast cancer cells through induction of epithelial-mesenchymal transition, decreased ERα expression and AKT activation. Cancer Lett. 2017, 386, 65–76. [Google Scholar] [CrossRef] [PubMed]
- Dou, X.-W.; Liang, Y.-K.; Lin, H.-Y.; Wei, X.-L.; Zhang, Y.-Q.; Bai, J.-W.; Chen, C.-F.; Chen, M.; Du, C.-W.; Li, Y.-C.; et al. Notch3 Maintains Luminal Phenotype and Suppresses Tumorigenesis and Metastasis of Breast Cancer via Trans-Activating Estrogen Receptor-α. Theranostics 2017, 7, 4041–4056. [Google Scholar] [CrossRef] [PubMed]
- Zhang, Y.-Q.; Wei, X.-L.; Liang, Y.-K.; Chen, W.-L.; Zhang, F.; Bai, J.-W.; Qiu, S.-Q.; Du, C.-W.; Huang, W.-H.; Zhang, G.-J. Over-Expressed Twist Associates with Markers of Epithelial Mesenchymal Transition and Predicts Poor Prognosis in Breast Cancers via ERK and Akt Activation. PLoS ONE 2015, 10, e0135851. [Google Scholar] [CrossRef]
- Comijn, J.; Berx, G.; Vermassen, P.; Verschueren, K.; van Grunsven, L.; Bruyneel, E.; Mareel, M.; Huylebroeck, D.; van Roy, F. The Two-Handed E Box Binding Zinc Finger Protein SIP1 Downregulates E-Cadherin and Induces Invasion. Mol. Cell 2001, 7, 1267–1278. [Google Scholar] [CrossRef]
- Zhang, D.; Xie, X.; Chen, Y.; Hammock, B.D.; Kong, W.; Zhu, Y. Homocysteine Upregulates Soluble Epoxide Hydrolase in Vascular Endothelium In Vitro and In Vivo. Circ. Res. 2012, 110, 808–817. [Google Scholar] [CrossRef]
- Ahmad, A.; Sarkar, S.H.; Bitar, B.; Ali, S.; Aboukameel, A.; Sethi, S.; Li, Y.; Bao, B.; Kong, D.; Banerjee, S.; et al. Garcinol regulates EMT and Wnt signaling pathways in vitro and in vivo, leading to anticancer activity against breast cancer cells. Mol. Cancer 2012, 11, 2193–2201. [Google Scholar] [CrossRef]
- Zhang, L.-Y.; Zhang, Y.-Q.; Zeng, Y.-Z.; Zhu, J.-L.; Chen, H.; Wei, X.-L.; Liu, L.-J. TRPC1 inhibits the proliferation and migration of estrogen receptor-positive Breast cancer and gives a better prognosis by inhibiting the PI3K/AKT pathway. Breast Cancer Res. Treat. 2020, 182, 21–33. [Google Scholar] [CrossRef]
- Györffy, B.; Lanczky, A.; Eklund, A.C.; Denkert, C.; Budczies, J.; Li, Q.; Szallasi, Z. An online survival analysis tool to rapidly assess the effect of 22,277 genes on breast cancer prognosis using microarray data of 1,809 patients. Breast Cancer Res. Treat. 2010, 123, 725–731. [Google Scholar] [CrossRef]
- Aster, J.C.; Pear, W.S.; Blacklow, S.C. The Varied Roles of Notch in Cancer. Annu. Rev. Pathol. 2017, 12, 245–275. [Google Scholar] [CrossRef] [Green Version]
- Krishna, B.M.; Jana, S.; Singhal, J.; Horne, D.; Awasthi, S.; Salgia, R.; Singhal, S.S. Notch signaling in breast cancer: From pathway analysis to therapy. Cancer Lett. 2019, 461, 123–131. [Google Scholar] [CrossRef] [PubMed]
- Shao, S.; Zhao, X.; Zhang, X.; Luo, M.; Zuo, X.; Huang, S.; Wang, Y.; Gu, S.; Zhao, X. Notch1 signaling regulates the epithelial–mesenchymal transition and invasion of breast cancer in a Slug-dependent manner. Mol. Cancer 2015, 14, 28. [Google Scholar] [CrossRef] [PubMed]
- Sun, H.; Li, K.; Shen, S. A study of the role of Notch1 and JAG1 gene methylation in development of breast cancer. Med. Oncol. 2016, 33, 35. [Google Scholar] [CrossRef]
- Parr, C.; Watkins, G.; Jiang, W.G. The possible correlation of Notch-1 and Notch-2 with clinical outcome and tumour clinicopathological parameters in human breast cancer. Int. J. Mol. Med. 2004, 14, 779–786. [Google Scholar] [CrossRef]
- O’Neill, C.F.; Urs, S.; Cinelli, C.; Lincoln, A.; Nadeau, R.J.; León, R.; Toher, J.; Mouta-Bellum, C.; Friesel, R.E.; Liaw, L. Notch2 Signaling Induces Apoptosis and Inhibits Human MDA-MB-231 Xenograft Growth. Am. J. Pathol. 2007, 171, 1023–1036. [Google Scholar] [CrossRef]
- Nagamatsu, I.; Onishi, H.; Matsushita, S.; Kubo, M.; Kai, M.; Imaizumi, A.; Nakano, K.; Hattori, M.; Oda, Y.; Tanaka, M.; et al. NOTCH4 is a potential therapeutic target for triple-negative breast cancer. Anticancer Res. 2014, 34, 69–80. [Google Scholar]
- Zhou, L.; Wang, D.; Sheng, D.; Xu, J.; Chen, W.; Qin, Y.; Du, R.; Yang, X.; He, X.; Xie, N.; et al. NOTCH4 maintains quiescent mesenchymal-like breast cancer stem cells via transcriptionally activating SLUG and GAS1 in triple-negative breast cancer. Theranostics 2020, 10, 2405–2421. [Google Scholar] [CrossRef] [PubMed]
- Joutel, A.; Corpechot, C.; Ducros, A.; Vahedi, K.; Chabriat, H.; Mouton, P.; Alamowitch, S.; Domenga, V.; Cécillion, M.; Maréchal, E.; et al. Notch3 mutations in CADASIL, a hereditary adult-onset condition causing stroke and dementia. Nature 1996, 383, 707–710. [Google Scholar] [CrossRef]
- Leontovich, A.A.; Jalalirad, M.; Salisbury, J.L.; Mills, L.; Haddox, C.; Schroeder, M.; Tuma, A.; Guicciardi, M.E.; Zammataro, L.; Gambino, M.W.; et al. NOTCH3 expression is linked to breast cancer seeding and distant metastasis. Breast Cancer Res. 2018, 20, 105. [Google Scholar] [CrossRef]
- Mezquita, B.; Mezquita, J.; Barrot, C.; Carvajal, S.; Pau, M.; Mezquita, P.; Mezquita, C. A Truncated-Flt1 Isoform of Breast Cancer Cells Is Upregulated by Notch and Downregulated by Retinoic Acid. J. Cell. Biochem. 2014, 115, 52–61. [Google Scholar] [CrossRef]
- Raafat, A.; Goldhar, A.S.; Klauzinska, M.; Xu, K.; Amirjazil, I.; McCurdy, D.; Lashin, K.; Salomon, D.; Vonderhaar, B.K.; Egan, S.; et al. Expression of Notch receptors, ligands, and target genes during development of the mouse mammary gland. J. Cell. Physiol. 2011, 226, 1940–1952. [Google Scholar] [CrossRef] [PubMed] [Green Version]
- Pradeep, C.-R.; Köstler, W.J.; Lauriola, M.; Granit, R.Z.; Zhang, F.; Jacob-Hirsch, J.; Rechavi, G.; Nair, H.B.; Hennessy, B.T.; Gonzalez-Angulo, A.M.; et al. Modeling ductal carcinoma in situ: A HER2–Notch3 collaboration enables luminal filling. Oncogene 2012, 31, 907–917. [Google Scholar] [CrossRef] [PubMed]
- Lafkas, D.; Rodilla, V.; Huyghe, M.; Mourao, L.; Kiaris, H.; Fre, S. Notch3 marks clonogenic mammary luminal progenitor cells in vivo. J. Cell Biol. 2013, 203, 47–56. [Google Scholar] [CrossRef]
- Chen, C.-F.; Dou, X.-W.; Liang, Y.-K.; Lin, H.-Y.; Bai, J.-W.; Zhang, X.-X.; Wei, X.-L.; Li, Y.-C.; Zhang, G.-J. Notch3 overexpression causes arrest of cell cycle progression by inducing Cdh1 expression in human breast cancer cells. Cell Cycle 2016, 15, 432–440. [Google Scholar] [CrossRef] [PubMed]
- Gu, X.; Lu, C.; He, D.; Lu, Y.; Jin, J.; Liu, D.; Ma, X. Notch3 negatively regulates chemoresistance in breast cancers. Tumor Biol. 2016, 37, 15825–15833. [Google Scholar] [CrossRef] [PubMed]
- Zhang, X.; Liu, X.; Luo, J.; Xiao, W.; Ye, X.; Chen, M.; Li, Y.; Zhang, G.-J. Notch3 inhibits epithelial–mesenchymal transition by activating Kibra-mediated Hippo/YAP signaling in breast cancer epithelial cells. Oncogenesis 2016, 5, e269. [Google Scholar] [CrossRef] [PubMed]
- Yang, J.; Weinberg, R.A. Epithelial-Mesenchymal Transition: At the Crossroads of Development and Tumor Metastasis. Dev. Cell 2008, 14, 818–829. [Google Scholar] [CrossRef] [Green Version]






| Notch3 | GSK3β | χ2 | r | p | |
|---|---|---|---|---|---|
| + | − | ||||
| + | 32 | 11 | 11.744 | 0.416 | 0.001 |
| − | 8 | 17 | |||
| Clinicopathologic Features | Notch3-GSK3β- (n = 16) | Notch3 + GSK3β- (n = 9) | Notch3-GSK3β+ (n = 9) | Notch3 + GSK3β+ (n = 34) | p |
|---|---|---|---|---|---|
| Age at diagnosis | 0.577 | ||||
| <50 | 7 (30.4%) | 3 (13%) | 4 (17.4%) | 9 (39.1%) | |
| ≥50 | 9 (20%) | 6 (13.3%) | 5 (11.1%) | 25 (55.6%) | |
| Tumor stage (T) | 0.679 | ||||
| T1 | 6 (27.3%) | 3 (13.6%) | 1 (4.5%) | 12 (54.5%) | |
| T2 | 9 (24.3%) | 5 (13.5%) | 7 (18.9%) | 16 (43.2%) | |
| T3 | 1 (25%) | 1 (25%) | 0 (0%) | 2 (50%) | |
| T4 | 0 (0%) | 0 (0%) | 1 (20%) | 4 (80%) | |
| LN stage (N) | 0.735 | ||||
| N0 | 5 (20%) | 3 (12%) | 4 (16%) | 13 (52%) | |
| N1 | 7 (26.9%) | 4 (15.4%) | 5 (15.4%) | 11 (42.3%) | |
| N2 | 1 (9.1%) | 2 (18.2%) | 1 (9.1%) | 7 (63.6%) | |
| N3 | 3 (50%) | 0 (0%) | 0 (0%) | 3 (50%) | |
| Breast cancer subtypes | 0.037 | ||||
| Luminal A | 8 (32%) | 7 (28%) | 4 (16%) | 6 (24%) | |
| Luminal B | 4 (15.4%) | 2 (7.7%) | 3 (11.5%) | 17 (65.4%) | |
| HER2 | 2 (20%) | 0 (0%) | 0 (0%) | 8 (80%) | |
| TNBC | 2 (28.6%) | 0 (0%) | 2 (28.6%) | 3 (42.9%) |
Publisher’s Note: MDPI stays neutral with regard to jurisdictional claims in published maps and institutional affiliations. |
© 2022 by the authors. Licensee MDPI, Basel, Switzerland. This article is an open access article distributed under the terms and conditions of the Creative Commons Attribution (CC BY) license (https://creativecommons.org/licenses/by/4.0/).
Share and Cite
Chen, W.; Zhang, Y.; Li, R.; Huang, W.; Wei, X.; Zeng, D.; Liang, Y.; Zeng, Y.; Chen, M.; Zhang, L.; et al. Notch3 Transactivates Glycogen Synthase Kinase-3-Beta and Inhibits Epithelial-to-Mesenchymal Transition in Breast Cancer Cells. Cells 2022, 11, 2872. https://doi.org/10.3390/cells11182872
Chen W, Zhang Y, Li R, Huang W, Wei X, Zeng D, Liang Y, Zeng Y, Chen M, Zhang L, et al. Notch3 Transactivates Glycogen Synthase Kinase-3-Beta and Inhibits Epithelial-to-Mesenchymal Transition in Breast Cancer Cells. Cells. 2022; 11(18):2872. https://doi.org/10.3390/cells11182872
Chicago/Turabian StyleChen, Weiling, Yongqu Zhang, Ronghui Li, Wenhe Huang, Xiaolong Wei, De Zeng, Yuanke Liang, Yunzhu Zeng, Min Chen, Lixin Zhang, and et al. 2022. "Notch3 Transactivates Glycogen Synthase Kinase-3-Beta and Inhibits Epithelial-to-Mesenchymal Transition in Breast Cancer Cells" Cells 11, no. 18: 2872. https://doi.org/10.3390/cells11182872
APA StyleChen, W., Zhang, Y., Li, R., Huang, W., Wei, X., Zeng, D., Liang, Y., Zeng, Y., Chen, M., Zhang, L., Gao, W., Zhu, Y., Li, Y., & Zhang, G. (2022). Notch3 Transactivates Glycogen Synthase Kinase-3-Beta and Inhibits Epithelial-to-Mesenchymal Transition in Breast Cancer Cells. Cells, 11(18), 2872. https://doi.org/10.3390/cells11182872

