Axin2/Conductin Is Required for Normal Haematopoiesis and T Lymphopoiesis
Abstract
:1. Introduction
2. Materials and Methods
2.1. Mice and Cell Collection
2.2. Competitive Transplantation
2.3. Measuring Wnt Signaling in Thymocytes
2.4. Histology
2.5. Thymocyte Cytospinning and Immunostaining
2.6. Flow Cytometry Settings and Analyses
2.7. Statistical Analysis
3. Results
3.1. Canonical Wnt Activity in the Thymus
3.2. Wnt Activity under Steady-State Conditions
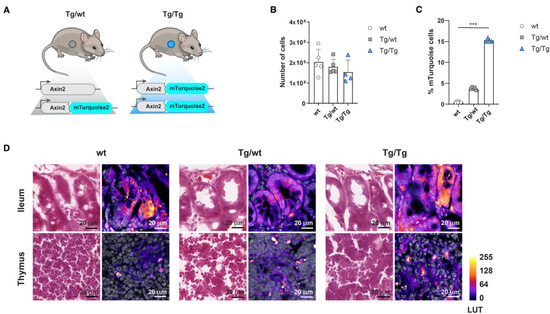
3.3. Axin2 Is Required for Normal Post-Transplantation Hematopoiesis and T Cell Development
3.4. Wnt Signaling Activity Is Increased in Axin2 Mutants
4. Discussion
5. Conclusions
Supplementary Materials
Author Contributions
Funding
Institutional Review Board Statement
Informed Consent Statement
Data Availability Statement
Conflicts of Interest
References
- Blank, U.; Seto, M.L.; Adams, D.C.; Wojchowski, D.M.; Karolak, M.J.; Oxburgh, L. An in vivo reporter of BMP signaling in organogenesis reveals targets in the developing kidney. BMC Dev. Biol. 2008, 8, 86. [Google Scholar] [CrossRef] [PubMed]
- Staal, F.J.; Clevers, H.C. WNT signalling and haematopoiesis: A WNT–WNT situation. Nat. Rev. Immunol. 2005, 5, 21–30. [Google Scholar] [CrossRef]
- Reya, T.; Clevers, H. Wnt signalling in stem cells and cancer. Nature 2005, 434, 843–850. [Google Scholar] [CrossRef] [PubMed]
- Luis, T.C.; Killmann, N.M.-B.; Staal, F.J.T. Signal transduction pathways regulating hematopoietic stem cell biology: Introduction to a series of Spotlight Reviews. Leukemia 2012, 26, 86–90. [Google Scholar] [CrossRef] [PubMed]
- Luis, T.C.; Naber, B.A.; Roozen, P.P.; Brugman, M.H.; de Haas, E.F.; Ghazvini, M.; Fibbe, W.E.; van Dongen, J.J.; Fodde, R.; Staal, F.J. Canonical Wnt Signaling Regulates Hematopoiesis in a Dosage-Dependent Fashion. Cell Stem Cell 2011, 9, 345–356. [Google Scholar] [CrossRef] [PubMed]
- Rodewald, H.R. Thymus organogenesis. Annu. Rev. Immunol. 2008, 26, 355–388. [Google Scholar] [CrossRef]
- Swann, J.B.; Happe, C.; Boehm, T. Elevated levels of Wnt signaling disrupt thymus morphogenesis and function. Sci. Rep. 2017, 7, 785. [Google Scholar]
- Staal, F.J.; Clevers, H.C. Wnt signaling in the thymus. Curr. Opin. Immunol. 2003, 15, 204–208. [Google Scholar]
- Famili, F.; Brugman, M.H.; Taskesen, E.; Naber, B.E.A.; Fodde, R.; Staal, F.J.T. High Levels of Canonical Wnt Signaling Lead to Loss of Stemness and Increased Differentiation in Hematopoietic Stem Cells. Stem Cell Rep. 2016, 6, 652–659. [Google Scholar]
- Staal, F.J.; Chhatta, A.; Mikkers, H. Caught in a Wnt storm: Complexities of Wnt signaling in hematopoiesis. Exp. Hematol. 2016, 44, 451–457. [Google Scholar] [CrossRef]
- Staal, F.J.; Sen, J.M. The canonical Wnt signaling pathway plays an important role in lymphopoiesis and hematopoiesis. Eur. J. Immunol. 2008, 38, 1788–1794. [Google Scholar] [PubMed]
- Staal, F.J.; Luis, T.C.; Tiemessen, M.M. WNT signalling in the immune system: WNT is spreading its wings. Nat. Rev. Immunol. 2008, 8, 581–593. [Google Scholar] [PubMed]
- Jho, E.H.; Zhang, T.; Domon, C.; Joo, C.K.; Freund, J.N.; Costantini, F. Wnt/β-catenin/Tcf signaling induces the transcription of Axin2, A negative regulator of the signaling pathway. Mol. Cell. Biol. 2002, 22, 1172–1183. [Google Scholar] [PubMed] [Green Version]
- Yu, H.-M.I.; Jerchow, B.; Sheu, T.-J.; Liu, B.; Costantini, F.; Puzas, J.E.; Birchmeier, W.; Hsu, W. The role of Axin2 in calvarial morphogenesis and craniosynostosis. Development 2005, 132, 1995–2005. [Google Scholar]
- Lustig, B.; Jerchow, B.; Sachs, M.; Weiler, S.; Pietsch, T.; Karsten, U.; van de Wetering, M.; Clevers, H.; Schlag, P.M.; Birchmeier, W.; et al. Negative Feedback Loop of Wnt Signaling through Upregulation of Conductin/Axin2 in Colorectal and Liver Tumors. Mol. Cell. Biol. 2002, 22, 1184–1193. [Google Scholar] [PubMed]
- de Roo, J.J.D.; Breukel, C.; Chhatta, A.R.; Linssen, M.M.; Vloemans, S.A.; Salvatori, D.; Mikkers, H.M.M.; Verbeek, S.J.; Staal, F.J. Axin2-mTurquoise2: A novel reporter mouse model for the detection of canonical Wnt signalling. Genesis 2017, 55, e23068. [Google Scholar]
- de Roo, J.J.D.; Naber, B.A.E.; Vloemans, S.A.; de Haas, E.F.E.; van der Laan, A.M.A.; Staal, F.J.T. Flow Cytometry and Confocal Imaging Analysis of Low Wnt Expression in Axin2-mTurquoise2 Reporter Thymocytes. J. Vis. Exp. 2021, 175, e62141. [Google Scholar]
- Schindelin, J.; Arganda-Carreras, I.; Frise, E.; Kaynig, V.; Longair, M.; Pietzsch, T.; Preibisch, S.; Rueden, C.; Saalfeld, S.; Schmid, B.; et al. Fiji: An open-source platform for biological-image analysis. Nat. Methods 2012, 9, 676–682. [Google Scholar]
- Mazo, G. QuickFigures: A toolkit and ImageJ PlugIn to quickly transform microscope images into scientific figures. PLoS ONE 2021, 16, e0240280. [Google Scholar]
- Ma, H.; Guo, M.; Shan, B.; Xia, Z. Targeted functional analysis of p300 coactivator in Wnt/beta-catenin signaling pathway using phosphoproteomic and biochemical approaches. J. Proteom. 2012, 75, 2601–2610. [Google Scholar]
- Kadouri, N.; Nevo, S.; Goldfarb, Y.; Abramson, J. Thymic epithelial cell heterogeneity: TEC by TEC. Nat. Rev. Immunol. 2019, 20, 239–253. [Google Scholar] [PubMed]
- Pongrácz, J.; Hare, K.; Harman, B.; Anderson, G.; Jenkinson, E.J. Thymic epithelial cells provide Wnt signals to developing thymocytes. Eur. J. Immunol. 2003, 33, 1949–1956. [Google Scholar] [PubMed]
- Balciunaite, G.; Keller, M.P.; Balciunaite, E.; Piali, L.; Zuklys, S.; Mathieu, Y.D.; Gill, J.; Boyd, R.; Sussman, D.J.; Holländer, G.A. Wnt glycoproteins regulate the expression of FoxN1, the gene defective in nude mice. Nat. Immunol. 2002, 3, 1102–1108. [Google Scholar]
- Jäckle, T.; Hasel, C.; Melzner, I.; Brüderlein, S.; Jehle, P.M.; Möller, P. Sustained hyposmotic stress induces cell death: Apoptosis by defeat. Am. J. Physiol. Physiol. 2001, 281, C1716–C1726. [Google Scholar]
- Maretto, S.; Cordenonsi, M.; Dupont, S.; Braghetta, P.; Broccoli, V.; Hassan, A.B.; Volpin, D.; Bressen, G.M.; Piccolo, S. Mapping Wnt/β-catenin signaling during mouse development and in colorectal tumors. Proc. Natl. Acad. Sci. USA 2003, 100, 3299–3304. [Google Scholar]
- Brembeck, F.H.; Rosário, M.; Birchmeier, W. Balancing cell adhesion and Wnt signaling, the key role of β-catenin. Curr. Opin. Genet. Dev. 2006, 16, 51–59. [Google Scholar] [PubMed]
- Weerkamp, F.; Van Dongen, J.; Staal, F.J.T. Notch and Wnt signaling in T-lymphocyte development and acute lymphoblastic leukemia. Leukemia 2006, 20, 1197–1205. [Google Scholar]
- Weerkamp, F.; Luis, T.C.; Naber, B.; Koster, E.E.L.; Jeannotte, L.; Van Dongen, J.J.M.; Staal, F.J. Identification of Notch target genes in uncommitted T-cell progenitors: No direct induction of a T-cell specific gene program. Leukemia 2006, 20, 1967–1977. [Google Scholar]
- Brunk, F.; Augustin, I.; Meister, M.; Boutros, M.; Kyewski, B. Thymic Epithelial Cells Are a Nonredundant Source of Wnt Ligands for Thymus Development. J. Immunol. 2015, 195, 5261–5271. [Google Scholar]
- Kuraguchi, M.; Wang, X.P.; Bronson, R.T.; Rothenberg, R.; Ohene-Baah, N.Y.; Lund, J.J.; Kucherlapati, M.; Maas, R.L.; Kucherlapati, R. Adenomatous polyposis coli (APC) is required for normal development of skin and thymus. PLoS Genet. 2006, 2, e146. [Google Scholar]
- Zuklys, S.; Gill, J.; Keller, M.P.; Hauri-Hohl, M.; Zhanybekova, S.; Balciunaite, G.; Na, K.-J.; Jeker, L.T.; Hafen, K.; Tsukamoto, N.; et al. Stabilized beta-catenin in thymic epithelial cells blocks thymus development and function. J. Immunol. 2009, 182, 2997–3007. [Google Scholar] [CrossRef] [PubMed]
- Tan, S.H.; Nusse, R. In vivo lineage tracing reveals Axin2-expressing, long-lived cortical thymic epithelial progenitors in the postnatal thymus. PLoS ONE 2017, 12, e0184582. [Google Scholar]
- Goedhart, J.; von Stetten, D.; Noirclerc-Savoye, M.; Lelimousin, M.; Joosen, L.; Hink, M.A.; Van Weeren, L.; Gadella, T.W.J., Jr.; Royant, A. Structure-guided evolution of cyan fluorescent proteins towards a quantum yield of 93%. Nat. Commun. 2012, 3, 751. [Google Scholar] [CrossRef] [PubMed]
- Garcia-Perez, L.; Famili, F.; Cordes, M.; Brugman, M.; van Eggermond, M.; Wu, H.; Chouaref, J.; Granado, D.S.L.; Tiemessen, M.M.; Pike-Overzet, K.; et al. Functional definition of a transcription factor hierarchy regulating T cell lineage commitment. Sci. Adv. 2020, 6, eaaw7313. [Google Scholar] [CrossRef]
- Guo, Z.; Dose, M.; Kovalovsky, D.; Chang, R.; O’Neil, J.; Look, A.T.; von Boehmer, H.; Khazaie, K.; Gounari, F. β-catenin stabilization stalls the transition from double-positive to single-positive stage and predisposes thymocytes to malignant transformation. Blood 2007, 109, 5463–5472. [Google Scholar] [CrossRef]
- Yu, Q.; Xu, M.; Sen, J.M. β-catenin expression enhances IL-7 receptor signaling in thymocytes during positive selection. J. Immunol. 2007, 179, 126–131. [Google Scholar] [CrossRef]
- Yu, Q.; Sen, J.M. β-catenin regulates positive selection of thymocytes but not lineage commitment. J. Immunol. 2007, 178, 5028–5034. [Google Scholar] [CrossRef] [Green Version]
- Kovalovsky, D.; Yu, Y.; Dose, M.; Emmanouilidou, A.; Konstantinou, T.; Germar, K.; Aghajani, K.; Guo, Z.; Mandal, M.; Gounari, F. β-catenin/Tcf determines the outcome of thymic selection in response to αβTCR signaling. J. Immunol. 2009, 183, 3873–3884. [Google Scholar] [CrossRef]
- Ferrer-Font, L.; Pellefigues, C.; Mayer, J.U.; Small, S.J.; Jaimes, M.C.; Price, K.M. Panel Design and Optimization for High-Dimensional Immunophenotyping Assays Using Spectral Flow Cytometry. Curr. Protoc. Cytom. 2020, 92, e70. [Google Scholar] [CrossRef]
- Tolwinski, N.S.; Wehrli, M.; Rives, A.; Erdeniz, N.; DiNardo, S.; Wieschaus, E. Wg/Wnt Signal Can Be Transmitted through Arrow/LRP5,6 and Axin Independently of Zw3/Gsk3β Activity. Dev. Cell 2003, 4, 407–418. [Google Scholar] [CrossRef]
- Lee, E.; Salic, A.; Krüger, R.; Heinrich, R.; Kirschner, M.W. The Roles of APC and Axin Derived from Experimental and Theoretical Analysis of the Wnt Pathway. PLoS Biol. 2003, 1, e10. [Google Scholar] [CrossRef] [PubMed]
- Chen, W.; Xu, W.H. Wnt/β-catenin signaling regulates Helicoverpa armigera pupal development by up-regulating c-Myc and AP-4. Insect Biochem. Mol. Biol. 2014, 53, 44–53. [Google Scholar] [CrossRef] [PubMed]
- Chen, Q.; Cao, H.Z.; Zheng, P.S. LGR5 promotes the proliferation and tumor formation of cervical cancer cells through the Wnt/β-catenin signaling pathway. Oncotarget 2014, 5, 9092–9105. [Google Scholar] [CrossRef]
- Thorvaldsen, T.E.; Pedersen, N.M.; Wenzel, E.M.; Stenmark, H. Differential Roles of AXIN1 and AXIN2 in Tankyrase Inhibitor-Induced Formation of Degradasomes and β-Catenin Degradation. PLoS ONE 2017, 12, e0170508. [Google Scholar] [CrossRef]
- Zeng, L.; Fagotto, F.; Zhang, T.; Hsu, W.; Vasicek, T.J.; Perry, W.L., 3rd; Lee, J.J.; Tilghman, S.M.; Gumbiner, B.M.; Costantini, F. The mouse Fused locus encodes Axin, an inhibitor of the Wnt signaling pathway that regulates embryonic axis formation. Cell 1997, 90, 181–192. [Google Scholar] [CrossRef]
- Liu, B.; Yu, H.M.; Hsu, W. Craniosynostosis caused by Axin2 deficiency is mediated through distinct functions of β-catenin in proliferation and differentiation. Dev. Biol. 2007, 301, 298–308. [Google Scholar] [CrossRef] [PubMed]
- Xu, J.; Yan, Q.; Song, C.; Liang, J.; Zhao, L.; Zhang, X.; Weng, Z.; Xu, C.; Liu, Q.; Xu, S.; et al. An Axin2 mutation and perinatal risk factors contribute to sagittal craniosynostosis: Evidence from a Chinese female monochorionic diamniotic twin family. Hereditas 2021, 158, 20. [Google Scholar] [CrossRef] [PubMed]
- Chia, I.V.; Costantini, F. Mouse axin and axin2/conductin proteins are functionally equivalent in vivo. Mol. Cell. Biol. 2005, 25, 4371–4376. [Google Scholar] [CrossRef]
- Moshkovsky, A.R.; Kirschner, M.W. The Non-Redundant Nature of the Axin2 Regulatory Network in the Canonical Wnt Signaling Pathway. bioRxiv 2021. Available online: https://www.biorxiv.org/content/10.1101/2021.04.21.440851v1.full.pdf (accessed on 22 June 2022).
- De Roo, J.J.D.; Staal, F.J.T. Cell Signaling Pathway Reporters in Adult Hematopoietic Stem Cells. Cells 2020, 9, 2264. [Google Scholar] [CrossRef]





Publisher’s Note: MDPI stays neutral with regard to jurisdictional claims in published maps and institutional affiliations. |
© 2022 by the authors. Licensee MDPI, Basel, Switzerland. This article is an open access article distributed under the terms and conditions of the Creative Commons Attribution (CC BY) license (https://creativecommons.org/licenses/by/4.0/).
Share and Cite
de Roo, J.J.D.; Chhatta, A.; Garcia-Perez, L.; Naber, B.A.E.; Vloemans, S.A.; Salvatori, D.C.F.; Pike-Overzet, K.; Mikkers, H.; Staal, F.J.T. Axin2/Conductin Is Required for Normal Haematopoiesis and T Lymphopoiesis. Cells 2022, 11, 2679. https://doi.org/10.3390/cells11172679
de Roo JJD, Chhatta A, Garcia-Perez L, Naber BAE, Vloemans SA, Salvatori DCF, Pike-Overzet K, Mikkers H, Staal FJT. Axin2/Conductin Is Required for Normal Haematopoiesis and T Lymphopoiesis. Cells. 2022; 11(17):2679. https://doi.org/10.3390/cells11172679
Chicago/Turabian Stylede Roo, Jolanda J. D., Amiet Chhatta, Laura Garcia-Perez, Brigitta A. E. Naber, Sandra A. Vloemans, Daniela C. F. Salvatori, Karin Pike-Overzet, Harald Mikkers, and Frank J. T. Staal. 2022. "Axin2/Conductin Is Required for Normal Haematopoiesis and T Lymphopoiesis" Cells 11, no. 17: 2679. https://doi.org/10.3390/cells11172679
APA Stylede Roo, J. J. D., Chhatta, A., Garcia-Perez, L., Naber, B. A. E., Vloemans, S. A., Salvatori, D. C. F., Pike-Overzet, K., Mikkers, H., & Staal, F. J. T. (2022). Axin2/Conductin Is Required for Normal Haematopoiesis and T Lymphopoiesis. Cells, 11(17), 2679. https://doi.org/10.3390/cells11172679

