Long Non-Coding RNA H19 Prevents Lens Fibrosis through Maintaining Lens Epithelial Cell Phenotypes
Abstract
:1. Introduction
2. Materials and Methods
2.1. Human Lens Epithelial Explants Collection, Cell Culture, and Treatment
2.2. In Vitro Transfection with siRNA and Infection with Lentiviruses
2.3. RNA Isolation and Analysis
2.4. Western Blotting and Capillary Electrophoresis Immunoassay (Wes)
2.5. RNAscope/LncRNA In Situ Hybridization
2.6. Immunofluorescence Staining on the Whole Mounts and SRA01/04 Cells, Hematoxylin and Eosin (H&E) Staining on Sections from the Whole Lenses
2.7. Cell Scratch Assay
2.8. Transwell Migration Assay
2.9. Semi-In Vivo Whole Lens Culture
2.10. RNA Sequencing (RNA-Seq)
2.11. In Vivo Photography with Slit Lamp and Whole Lens Imaging with Stereoscope
2.12. Co-Transfection and Luciferase Assay
2.13. Statistical Analysis
3. Results
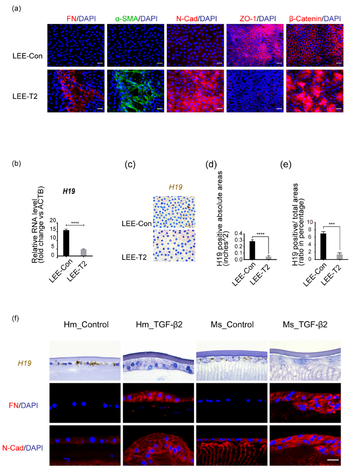
3.1. LncRNA H19 Was Highly Expressed in the Normal Lens Epithelium While Downregulated by Exposure to TGF-β2
3.2. TGF-β2-Reduced H19 Expression in Lens Epithelial Cells in a Time-Dependent Manner
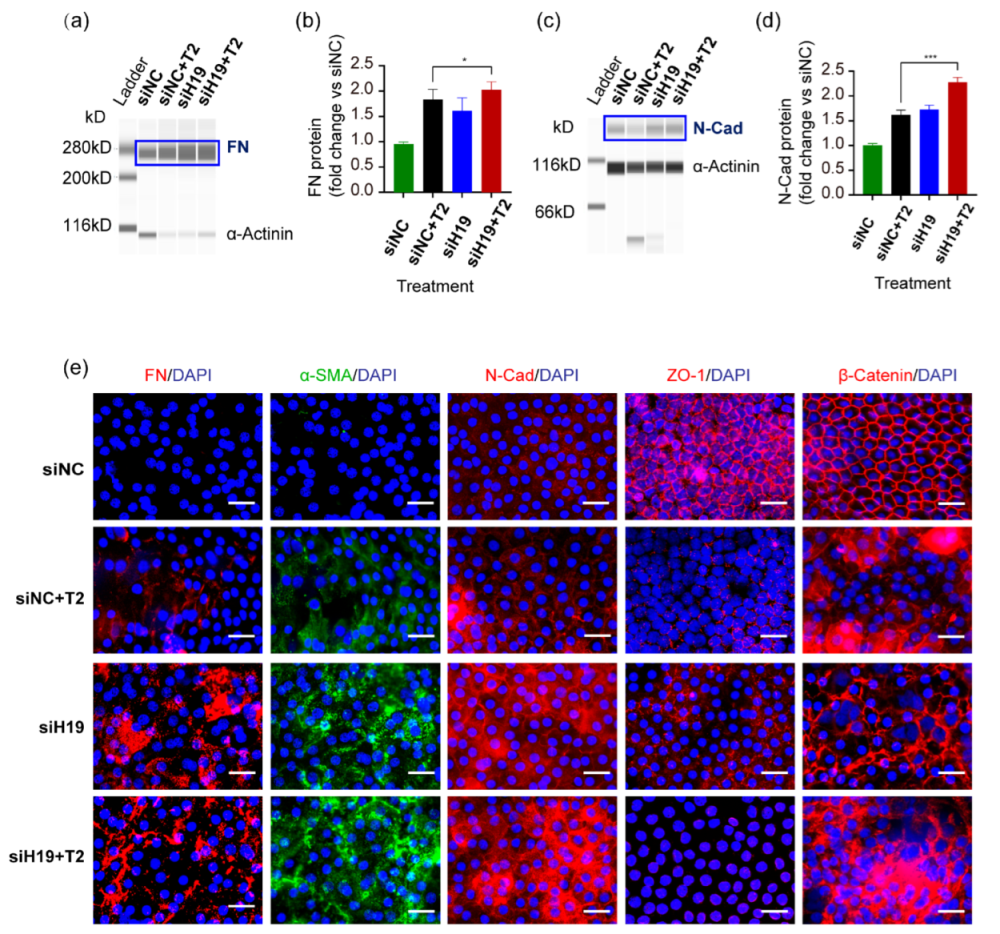
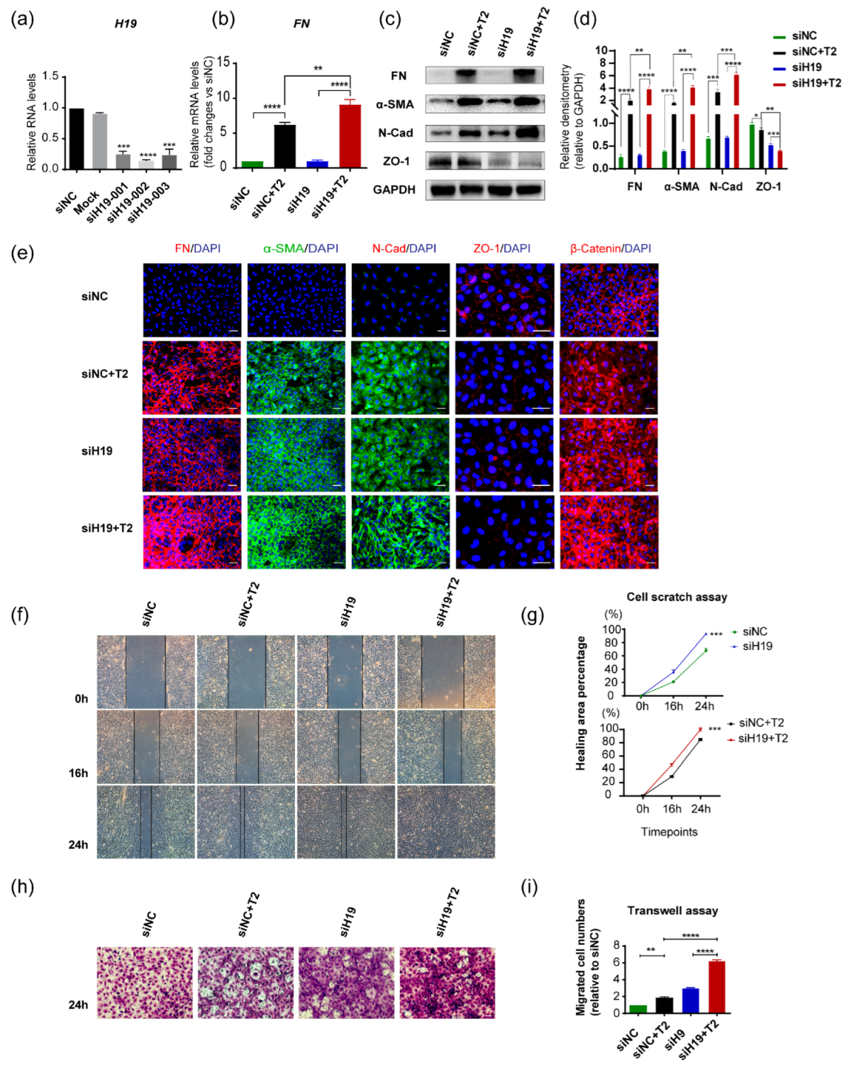
3.3. Knockdown of LncRNA H19 Aggravated TGF-β2-Induced EMT in Both SRA01/04 Cells and Human Lens Epithelial Explants
3.4. Overexpression of LncRNA H19 Partially Reversed TGF-β2-Induced EMT and Restored Lens Epithelial Phenotypes
3.5. H19 Was Required to Maintain LEC Phenotypes and Lens Clarity
3.6. H19 Homozygous Knockout Mice Displayed Anterior Polar Cataracts and Delayed Fusion of Anterior Sutures
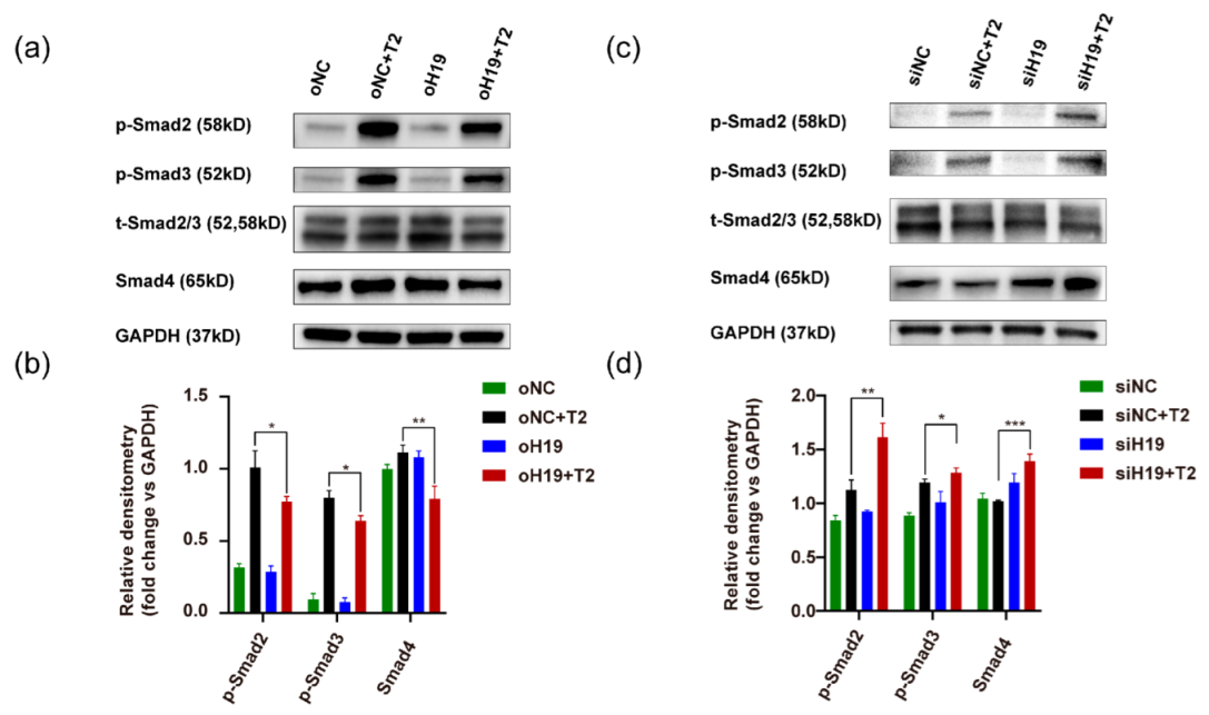
3.7. Mechanistic Analyses of the Role of H19 in Regulating TGF-β2-Induced EMT in Lens Epithelial Cells
4. Discussion
5. Conclusions
Supplementary Materials
Author Contributions
Funding
Institutional Review Board Statement
Informed Consent Statement
Data Availability Statement
Acknowledgments
Conflicts of Interest
References
- Andley, U.P. The Lens Epithelium: Focus on the Expression and Function of the Alpha-Crystallin Chaperones. Int. J. Biochem. Cell Biol. 2008, 40, 317–323. [Google Scholar] [CrossRef]
- GBD 2019 Blindness and Vision Impairment Collaborators; Vision Loss Expert Group of the Global Burden of Disease Study. Causes of Blindness and Vision Impairment in 2020 and Trends over 30 Years, and Prevalence of Avoidable Blindness in Relation to VISION 2020: The Right to Sight: An Analysis for the Global Burden of Disease Study. Lancet Glob. Health 2021, 9, e144–e160. [Google Scholar] [CrossRef]
- Gordon-Thomson, C.; de Iongh, R.U.; Hales, A.M.; Chamberlain, C.G.; McAvoy, J.W. Differential Cataractogenic Potency of TGF-Beta1, -Beta2, and -Beta3 and Their Expression in the Postnatal Rat Eye. Investig. Ophthalmol. Vis. Sci. 1998, 39, 1399–1409. [Google Scholar]
- Eldred, J.A.; Dawes, L.J.; Wormstone, I.M. The Lens as a Model for Fibrotic Disease. Philos. Trans. R. Soc. Lond. B Biol. Sci. 2011, 366, 1301–1319. [Google Scholar] [CrossRef] [PubMed]
- Wormstone, I.M.; Wormstone, Y.M.; Smith, A.J.O.; Eldred, J.A. Posterior Capsule Opacification: What’s in the Bag? Prog. Retin. Eye Res. 2021, 82, 100905. [Google Scholar] [CrossRef]
- Liu, J.; Hales, A.M.; Chamberlain, C.G.; McAvoy, J.W. Induction of Cataract-like Changes in Rat Lens Epithelial Explants by Transforming Growth Factor Beta. Investig. Ophthalmol. Vis. Sci. 1994, 35, 388–401. [Google Scholar]
- Hales, A.M.; Chamberlain, C.G.; McAvoy, J.W. Cataract Induction in Lenses Cultured with Transforming Growth Factor-Beta. Investig. Ophthalmol. Vis. Sci. 1995, 36, 1709–1713. [Google Scholar]
- Lovicu, F.J.; Schulz, M.W.; Hales, A.M.; Vincent, L.N.; Overbeek, P.A.; Chamberlain, C.G.; McAvoy, J.W. TGFbeta Induces Morphological and Molecular Changes Similar to Human Anterior Subcapsular Cataract. Br. J. Ophthalmol. 2002, 86, 220–226. [Google Scholar] [CrossRef]
- de Iongh, R.U.; Wederell, E.; Lovicu, F.J.; McAvoy, J.W. Transforming Growth Factor-Beta-Induced Epithelial-Mesenchymal Transition in the Lens: A Model for Cataract Formation. Cells Tissues Organs. 2005, 179, 43–55. [Google Scholar] [CrossRef]
- Hales, A.M.; Schulz, M.W.; Chamberlain, C.G.; McAvoy, J.W. TGF-Beta 1 Induces Lens Cells to Accumulate Alpha-Smooth Muscle Actin, a Marker for Subcapsular Cataracts. Curr. Eye Res. 1994, 13, 885–890. [Google Scholar] [CrossRef]
- Parreno, J.; Amadeo, M.B.; Kwon, E.H.; Fowler, V.M. Tropomyosin 3.1 Association With Actin Stress Fibers Is Required for Lens Epithelial to Mesenchymal Transition. Investig. Ophthalmol. Vis. Sci. 2020, 61, 2. [Google Scholar] [CrossRef] [PubMed]
- VanSlyke, J.K.; Boswell, B.A.; Musil, L.S. Fibronectin Regulates Growth Factor Signaling and Cell Differentiation in Primary Lens Cells. J. Cell Sci. 2018, 131, jcs217240. [Google Scholar] [CrossRef] [PubMed]
- Shihan, M.H.; Kanwar, M.; Wang, Y.; Jackson, E.E.; Faranda, A.P.; Duncan, M.K. Fibronectin Has Multifunctional Roles in Posterior Capsular Opacification (PCO). Matrix Biol. 2020, 90, 79–108. [Google Scholar] [CrossRef] [PubMed]
- Konopińska, J.; Młynarczyk, M.; Dmuchowska, D.A.; Obuchowska, I. Posterior Capsule Opacification: A Review of Experimental Studies. J. Clin. Med. 2021, 10, 2847. [Google Scholar] [CrossRef]
- Nieto, M.A.; Huang, R.Y.-J.; Jackson, R.A.; Thiery, J.P. EMT: 2016. Cell 2016, 166, 21–45. [Google Scholar] [CrossRef]
- Shu, D.Y.; Lovicu, F.J. Myofibroblast Transdifferentiation: The Dark Force in Ocular Wound Healing and Fibrosis. Prog. Retin. Eye Res. 2017, 60, 44–65. [Google Scholar] [CrossRef]
- Katsuno, Y.; Derynck, R. Epithelial Plasticity, Epithelial-Mesenchymal Transition, and the TGF-β Family. Dev. Cell 2021, 56, 726–746. [Google Scholar] [CrossRef]
- Lamouille, S.; Xu, J.; Derynck, R. Molecular Mechanisms of Epithelial-Mesenchymal Transition. Nat. Rev. Mol. Cell Biol. 2014, 15, 178–196. [Google Scholar] [CrossRef]
- Zhang, L.; Wang, L.; Hu, X.-B.; Hou, M.; Xiao, Y.; Xiang, J.-W.; Xie, J.; Chen, Z.-G.; Yang, T.-H.; Nie, Q.; et al. MYPT1/PP1-Mediated EZH2 Dephosphorylation at S21 Promotes Epithelial–Mesenchymal Transition in Fibrosis through Control of Multiple Families of Genes. Adv. Sci. 2022, 2105539. [Google Scholar] [CrossRef]
- Taiyab, A.; West-Mays, J. Lens Fibrosis: Understanding the Dynamics of Cell Adhesion Signaling in Lens Epithelial-Mesenchymal Transition. Front. Cell Dev. Biol. 2022, 10, 886053. [Google Scholar] [CrossRef]
- Ponting, C.P.; Oliver, P.L.; Reik, W. Evolution and Functions of Long Noncoding RNAs. Cell 2009, 136, 629–641. [Google Scholar] [CrossRef] [PubMed]
- Batista, P.J.; Chang, H.Y. Long Noncoding RNAs: Cellular Address Codes in Development and Disease. Cell 2013, 152, 1298–1307. [Google Scholar] [CrossRef] [PubMed]
- Bao, Z.; Yang, Z.; Huang, Z.; Zhou, Y.; Cui, Q.; Dong, D. LncRNADisease 2.0: An Updated Database of Long Non-Coding RNA-Associated Diseases. Nucleic Acids Res. 2019, 47, D1034–D1037. [Google Scholar] [CrossRef] [PubMed]
- McCabe, E.M.; Rasmussen, T.P. LncRNA Involvement in Cancer Stem Cell Function and Epithelial-Mesenchymal Transitions. Semin. Cancer Biol. 2021, 75, 38–48. [Google Scholar] [CrossRef]
- Khalil, A.M.; Guttman, M.; Huarte, M.; Garber, M.; Raj, A.; Rivea Morales, D.; Thomas, K.; Presser, A.; Bernstein, B.E.; van Oudenaarden, A.; et al. Many Human Large Intergenic Noncoding RNAs Associate with Chromatin-Modifying Complexes and Affect Gene Expression. Proc. Natl. Acad. Sci. USA 2009, 106, 11667–11672. [Google Scholar] [CrossRef]
- Kuo, C.-C.; Hänzelmann, S.; Sentürk Cetin, N.; Frank, S.; Zajzon, B.; Derks, J.-P.; Akhade, V.S.; Ahuja, G.; Kanduri, C.; Grummt, I.; et al. Detection of RNA–DNA Binding Sites in Long Noncoding RNAs. Nucleic Acids Res. 2019, 47, e32. [Google Scholar] [CrossRef]
- Schmitt, A.M.; Chang, H.Y. Long Noncoding RNAs in Cancer Pathways. Cancer Cell 2016, 29, 452–463. [Google Scholar] [CrossRef]
- Pachnis, V.; Belayew, A.; Tilghman, S.M. Locus Unlinked to Alpha-Fetoprotein under the Control of the Murine Raf and Rif Genes. Proc. Natl. Acad. Sci. USA 1984, 81, 5523–5527. [Google Scholar] [CrossRef]
- Brannan, C.I.; Dees, E.C.; Ingram, R.S.; Tilghman, S.M. The Product of the H19 Gene May Function as an RNA. Mol. Cell Biol. 1990, 10, 28–36. [Google Scholar] [CrossRef]
- Yang, Z.; Jiang, S.; Shang, J.; Jiang, Y.; Dai, Y.; Xu, B.; Yu, Y.; Liang, Z.; Yang, Y. LncRNA: Shedding Light on Mechanisms and Opportunities in Fibrosis and Aging. Ageing Res. Rev. 2019, 52, 17–31. [Google Scholar] [CrossRef]
- Ghafouri-Fard, S.; Esmaeili, M.; Taheri, M. H19 LncRNA: Roles in Tumorigenesis. Biomed. Pharmacother. 2020, 123, 109774. [Google Scholar] [CrossRef]
- Wang, X.; Wang, L.; Sun, Y.; Chen, B.; Xiong, L.; Chen, J.; Huang, M.; Wu, J.; Tan, X.; Zheng, Y.; et al. MiR-22-3p Inhibits Fibrotic Cataract through Inactivation of HDAC6 and Increase of α-Tubulin Acetylation. Cell Prolif. 2020, 53, e12911. [Google Scholar] [CrossRef] [PubMed]
- Wang, X.; Wang, B.; Zhao, N.; Wang, C.; Huang, M.; Chen, B.; Chen, J.; Sun, Y.; Xiong, L.; Huang, S.; et al. Pharmacological Targeting of BET Bromodomains Inhibits Lens Fibrosis via Downregulation of MYC Expression. Investig. Ophthalmol. Vis. Sci. 2019, 60, 4748–4758. [Google Scholar] [CrossRef] [PubMed]
- Smith, A.J.O.; Ball, S.S.R.; Manzar, K.; Bowater, R.P.; Wormstone, I.M. Ku80 Counters Oxidative Stress–Induced DNA Damage and Cataract Formation in the Human Lens. Investig. Ophthalmol. Vis. Sci. 2015, 56, 7868–7874. [Google Scholar] [CrossRef]
- Zhou, Y.; Zhou, B.; Pache, L.; Chang, M.; Khodabakhshi, A.H.; Tanaseichuk, O.; Benner, C.; Chanda, S.K. Metascape Provides a Biologist-Oriented Resource for the Analysis of Systems-Level Datasets. Nat. Commun. 2019, 10, 1523. [Google Scholar] [CrossRef]
- Subramanian, A.; Tamayo, P.; Mootha, V.K.; Mukherjee, S.; Ebert, B.L.; Gillette, M.A.; Paulovich, A.; Pomeroy, S.L.; Golub, T.R.; Lander, E.S.; et al. Gene Set Enrichment Analysis: A Knowledge-Based Approach for Interpreting Genome-Wide Expression Profiles. Proc. Natl. Acad. Sci. USA 2005, 102, 15545–15550. [Google Scholar] [CrossRef]
- Hänzelmann, S.; Castelo, R.; Guinney, J. GSVA: Gene Set Variation Analysis for Microarray and RNA-Seq Data. BMC Bioinform. 2013, 14, 7. [Google Scholar] [CrossRef]
- Venkatraman, A.; He, X.C.; Thorvaldsen, J.L.; Sugimura, R.; Perry, J.M.; Tao, F.; Zhao, M.; Christenson, M.K.; Sanchez, R.; Yu, J.Y.; et al. Maternal Imprinting at the H19-Igf2 Locus Maintains Adult Haematopoietic Stem Cell Quiescence. Nature 2013, 500, 345–349. [Google Scholar] [CrossRef]
- Song, Y.; Liu, C.; Liu, X.; Trottier, J.; Beaudoin, M.; Zhang, L.; Pope, C.; Peng, G.; Barbier, O.; Zhong, X.; et al. H19 Promotes Cholestatic Liver Fibrosis by Preventing ZEB1-Mediated Inhibition of Epithelial Cell Adhesion Molecule. Hepatology 2017, 66, 1183–1196. [Google Scholar] [CrossRef]
- Vieira, A.C.; Vicente, A.F.; Perez, R.; Gonzalez, F. Chloral Hydrate Anesthesia and Lens Opacification in Mice. Curr. Eye Res. 2009, 34, 355–359. [Google Scholar] [CrossRef]
- Paraskevopoulou, M.D.; Georgakilas, G.; Kostoulas, N.; Vlachos, I.S.; Vergoulis, T.; Reczko, M.; Filippidis, C.; Dalamagas, T.; Hatzigeorgiou, A.G. DIANA-MicroT Web Server v5.0: Service Integration into MiRNA Functional Analysis Workflows. Nucleic Acids Res. 2013, 41, W169–W173. [Google Scholar] [CrossRef]
- Li, J.; Tang, X.; Chen, X. Comparative Effects of TGF-Β2/Smad2 and TGF-Β2/Smad3 Signaling Pathways on Proliferation, Migration, and Extracellular Matrix Production in a Human Lens Cell Line. Exp. Eye Res. 2011, 92, 173–179. [Google Scholar] [CrossRef]
- Peinado, H.; Olmeda, D.; Cano, A. Snail, Zeb and BHLH Factors in Tumour Progression: An Alliance against the Epithelial Phenotype? Nat. Rev. Cancer 2007, 7, 415–428. [Google Scholar] [CrossRef]
- Dongre, A.; Weinberg, R.A. New Insights into the Mechanisms of Epithelial-Mesenchymal Transition and Implications for Cancer. Nat. Rev. Mol. Cell Biol. 2019, 20, 69–84. [Google Scholar] [CrossRef]
- ENCODE Project Consortium; Birney, E.; Stamatoyannopoulos, J.A.; Dutta, A.; Guigó, R.; Gingeras, T.R.; Margulies, E.H.; Weng, Z.; Snyder, M.; Dermitzakis, E.T.; et al. Identification and Analysis of Functional Elements in 1% of the Human Genome by the ENCODE Pilot Project. Nature 2007, 447, 799–816. [Google Scholar] [CrossRef]
- Kopp, F.; Mendell, J.T. Functional Classification and Experimental Dissection of Long Noncoding RNAs. Cell 2018, 172, 393–407. [Google Scholar] [CrossRef]
- Hon, C.-C.; Ramilowski, J.A.; Harshbarger, J.; Bertin, N.; Rackham, O.J.L.; Gough, J.; Denisenko, E.; Schmeier, S.; Poulsen, T.M.; Severin, J.; et al. An Atlas of Human Long Non-Coding RNAs with Accurate 5′ Ends. Nature 2017, 543, 199–204. [Google Scholar] [CrossRef]
- Hao, Y.; Crenshaw, T.; Moulton, T.; Newcomb, E.; Tycko, B. Tumour-Suppressor Activity of H19 RNA. Nature 1993, 365, 764–767. [Google Scholar] [CrossRef]
- Yoshimizu, T.; Miroglio, A.; Ripoche, M.-A.; Gabory, A.; Vernucci, M.; Riccio, A.; Colnot, S.; Godard, C.; Terris, B.; Jammes, H.; et al. The H19 Locus Acts in Vivo as a Tumor Suppressor. Proc. Natl. Acad. Sci. USA 2008, 105, 12417–12422. [Google Scholar] [CrossRef]
- Shermane Lim, Y.W.; Xiang, X.; Garg, M.; Le, M.T.; Li-Ann Wong, A.; Wang, L.; Goh, B.-C. The Double-Edged Sword of H19 LncRNA: Insights into Cancer Therapy. Cancer Lett. 2021, 500, 253–262. [Google Scholar] [CrossRef]
- Raveh, E.; Matouk, I.J.; Gilon, M.; Hochberg, A. The H19 Long Non-Coding RNA in Cancer Initiation, Progression and Metastasis—A Proposed Unifying Theory. Mol. Cancer 2015, 14, 184. [Google Scholar] [CrossRef] [PubMed]
- Wei, Z.; Gordon, P.; Hao, C.; Huangfu, J.; Fan, E.; Zhang, X.; Yan, H.; Fan, X. Aged Lens Epithelial Cells Suppress Proliferation and Epithelial-Mesenchymal Transition-Relevance for Posterior Capsule Opacification. Cells 2022, 11, 2001. [Google Scholar] [CrossRef] [PubMed]
- Shibata, S.; Shibata, N.; Ohtsuka, S.; Yoshitomi, Y.; Kiyokawa, E.; Yonekura, H.; Singh, D.P.; Sasaki, H.; Kubo, E. Role of Decorin in Posterior Capsule Opacification and Eye Lens Development. Cells 2021, 10, 863. [Google Scholar] [CrossRef] [PubMed]
- Nam, M.-H.; Pantcheva, M.B.; Rankenberg, J.; Nagaraj, R.H. Transforming Growth Factor-Β2-Mediated Mesenchymal Transition in Lens Epithelial Cells Is Repressed in the Absence of RAGE. Biochem. J. 2021, 478, 2285–2296. [Google Scholar] [CrossRef]
- Li, Y.; Zhao, Y.; Wang, Y. 2′,3′-Cyclic-Nucleotide 3′-Phosphodiesterase Contributes to Epithelial-Mesenchymal Transition of Lens Epithelial Cells through the Notch Signalling Pathway. Cell Prolif. 2019, 52, e12707. [Google Scholar] [CrossRef]
- Patnaik, J.L.; Christopher, K.L.; Pedler, M.G.; Shieh, B.; Petrash, C.C.; Wagner, B.D.; Mandava, N.; Lynch, A.M.; Palestine, A.G.; Petrash, J.M. The Protective Effect of Metformin Use on Early Nd:YAG Laser Capsulotomy. Investig. Ophthalmol. Vis. Sci. 2021, 62, 24. [Google Scholar] [CrossRef] [PubMed]
- Sugiyama, Y.; Nakazawa, Y.; Sakagami, T.; Kawata, S.; Nagai, N.; Yamamoto, N.; Funakoshi-Tago, M.; Tamura, H. Capsaicin Attenuates TGFβ2-Induced Epithelial-Mesenchymal-Transition in Lens Epithelial Cells in Vivo and in Vitro. Exp. Eye Res. 2021, 213, 108840. [Google Scholar] [CrossRef] [PubMed]
- Liu, S.J.; Dang, H.X.; Lim, D.A.; Feng, F.Y.; Maher, C.A. Long Noncoding RNAs in Cancer Metastasis. Nat. Rev. Cancer 2021, 21, 446–460. [Google Scholar] [CrossRef]
- Luo, M.; Li, Z.; Wang, W.; Zeng, Y.; Liu, Z.; Qiu, J. Long Non-Coding RNA H19 Increases Bladder Cancer Metastasis by Associating with EZH2 and Inhibiting E-Cadherin Expression. Cancer Lett. 2013, 333, 213–221. [Google Scholar] [CrossRef]
- Zhou, W.; Ye, X.-L.; Xu, J.; Cao, M.-G.; Fang, Z.-Y.; Li, L.-Y.; Guan, G.-H.; Liu, Q.; Qian, Y.-H.; Xie, D. The LncRNA H19 Mediates Breast Cancer Cell Plasticity during EMT and MET Plasticity by Differentially Sponging MiR-200b/c and Let-7b. Sci. Signal 2017, 10, eaak9557. [Google Scholar] [CrossRef]
- Thomas, A.A.; Biswas, S.; Feng, B.; Chen, S.; Gonder, J.; Chakrabarti, S. Chakrabarti LncRNA H19 Prevents Endothelial–Mesenchymal Transition in Diabetic Retinopathy. Diabetologia 2019. [Google Scholar] [CrossRef] [PubMed]
- Wan, P.; Su, W.; Zhang, Y.; Li, Z.; Deng, C.; Li, J.; Jiang, N.; Huang, S.; Long, E.; Zhuo, Y. LncRNA H19 Initiates Microglial Pyroptosis and Neuronal Death in Retinal Ischemia/Reperfusion Injury. Cell Death Differ. 2020, 27, 176–191. [Google Scholar] [CrossRef] [PubMed]
- Cai, X.; Cullen, B.R. The Imprinted H19 Noncoding RNA Is a Primary MicroRNA Precursor. RNA 2007, 13, 313–316. [Google Scholar] [CrossRef] [PubMed]
- Keniry, A.; Oxley, D.; Monnier, P.; Kyba, M.; Dandolo, L.; Smits, G.; Reik, W. The H19 LincRNA Is a Developmental Reservoir of MiR-675 That Suppresses Growth and Igf1r. Nat. Cell Biol. 2012, 14, 659–665. [Google Scholar] [CrossRef] [PubMed]
- Zhu, M.; Chen, Q.; Liu, X.; Sun, Q.; Zhao, X.; Deng, R.; Wang, Y.; Huang, J.; Xu, M.; Yan, J.; et al. LncRNA H19/MiR-675 Axis Represses Prostate Cancer Metastasis by Targeting TGFBI. FEBS J. 2014. [Google Scholar] [CrossRef]
- Liu, G.; Xiang, T.; Wu, Q.-F.; Wang, W.-X. Long Noncoding RNA H19-Derived MiR-675 Enhances Proliferation and Invasion via RUNX1 in Gastric Cancer Cells. Oncol. Res. 2016, 23, 99–107. [Google Scholar] [CrossRef]
- Hernandez, J.M.; Elahi, A.; Clark, C.W.; Wang, J.; Humphries, L.A.; Centeno, B.; Bloom, G.; Fuchs, B.C.; Yeatman, T.; Shibata, D. MiR-675 Mediates Downregulation of Twist1 and Rb in AFP-Secreting Hepatocellular Carcinoma. Ann. Surg. Oncol. 2013, 20 (Suppl. 3), S625–S635. [Google Scholar] [CrossRef]
- Cheng, T.; Xu, M.; Qin, B.; Wu, J.; Tu, Y.; Kang, L.; Wang, Y.; Guan, H. LncRNA H19 Contributes to Oxidative Damage Repair in the Early Age-Related Cataract by Regulating MiR-29a/TDG Axis. J. Cell. Mol. Med. 2019, 23, 6131–6139. [Google Scholar] [CrossRef]
- Bartolomei, M.S.; Zemel, S.; Tilghman, S.M. Parental Imprinting of the Mouse H19 Gene. Nature 1991, 351, 153–155. [Google Scholar] [CrossRef]
- Tremblay, K.D.; Saam, J.R.; Ingram, R.S.; Tilghman, S.M.; Bartolomei, M.S. A Paternal-Specific Methylation Imprint Marks the Alleles of the Mouse H19 Gene. Nat. Genet. 1995, 9, 407–413. [Google Scholar] [CrossRef]
- Thorvaldsen, J.L.; Duran, K.L.; Bartolomei, M.S. Deletion of the H19 Differentially Methylated Domain Results in Loss of Imprinted Expression of H19 and Igf2. Genes Dev. 1998, 12, 3693–3702. [Google Scholar] [CrossRef] [PubMed]
- Wang, Z.; Wang, Z.; Li, K.; Huang, W. Long Non-Coding RNA NEAT1-Centric Gene Regulation. Cell. Mol. Life Sci. 2020, 77, 3769–3779. [Google Scholar] [CrossRef] [PubMed]
- Yao, L.; Yang, L.; Song, H.; Liu, T.; Yan, H. MicroRNA MiR-29c-3p Modulates FOS Expression to Repress EMT and Cell Proliferation While Induces Apoptosis in TGF-Β2-Treated Lens Epithelial Cells Regulated by LncRNA KCNQ1OT1. Biomed. Pharmacother. 2020, 129, 110290. [Google Scholar] [CrossRef] [PubMed]
- Chen, X.; Xiao, W.; Chen, W.; Liu, X.; Wu, M.; Bo, Q.; Luo, Y.; Luo, Y.; Luo, Y.; Ye, S.; et al. MicroRNA-26a and -26b Inhibit Lens Fibrosis and Cataract by Negatively Regulating Jagged-1/Notch Signaling Pathway. Cell Death Differ. 2017, 24, 1431–1442. [Google Scholar] [CrossRef]









| Species | Genes | Forward | Reverse |
|---|---|---|---|
| Mouse | FN1 | TTACCAACCGCAGACTCACC | CCACTGCATTCCCACAGAGT |
| H19 | CTAGGCTGGGGTCAAACAGG | TTACGGTGGGTGGGATGTTG | |
| Actb | TGAGCTGCGTTTTACACCCT | GCCTTCACCGTTCCAGTTTT | |
| Human | H19 | CGGACACAAAACCCTCTAGC | GCTGTTCCGATGGTGTCTTT |
| FN1 | GAGCTGCACATGTCTTGGGAAC | GGAGCAAATGGCACCGAGATA | |
| ACTA2 | AAAAGACAGCTACGTGGGTGA | GCCATGTTCTATCGGGTACTTC | |
| COL1A2 | CCTCAAGGTTTCCAAGG | CACCCTGTGGTCCAACAACTC | |
| TJP1 | TGGTCTGTTTGCCCACTGTT | TCTGTACATGCTGGCCAAGG | |
| IGF2 | CGTCCCCTGATTGCTCTACC | CGGCAGTTTTGCTCACTTCC | |
| GAPDH | GGAGTCCACTGGCGTCTTCA | GTCATGAGTCCTTCCACGATACC | |
| ACTB | CATTCCAAATATGAGATGCGTT | TACACGAAAGCAATGCTATCAC | |
| miR-675-3p | CTGTATGCCCTCACCACTCA | ||
| U6 | CAAGGATGACACGCAAATTCG |
| Host Species | Proteins | Company | Cat. No. |
|---|---|---|---|
| Rabbit | Fibronectin (FN) | Abcam (Cambridge, UK) | ab2413 (for WB, WES) |
| Abcam (Cambridge, UK) | ab137720 (for IF/ICC) | ||
| Mouse | α-smooth muscle actin (α-SMA) | Abcam (Cambridge, UK) | ab7817 |
| Rabbit | N-Cadherin(N-Cad) | Abcam (Cambridge, UK) | ab18203 |
| Rabbit | Zonula Occludens-1(ZO-1) | Thermo Fisher Scientific (Rockford, IL, USA) | 61-7300 |
| Rabbit | β-Catenin | Cell Signaling Technology (Danvers, MA, USA) | CST8480 |
| Rabbit | Snail/Slug | Abcam (Cambridge, UK) | ab180714 |
| Rabbit | Phospho-Smad2 | Cell Signaling Technology (Danvers, MA, USA) | CST3108 |
| Rabbit | Phospho-Smad3 | Cell Signaling Technology | CST9520 |
| Rabbit | Smad4 | Abcam (Cambridge, UK) | ab40759 |
| Rabbit | Smad2/3 | Cell Signaling Technology (Danvers, MA, USA) | CST8685 |
| Rabbit | GAPDH | Cell Signaling Technology (Danvers, MA, USA) | CST2118 |
| Mouse | β-Actin | Cell Signaling Technology (Danvers, MA, USA) | CST3700 |
| Rabbit | α-Actinin | Cell Signaling Technology (Danvers, MA, USA) | CST6487S |
Publisher’s Note: MDPI stays neutral with regard to jurisdictional claims in published maps and institutional affiliations. |
© 2022 by the authors. Licensee MDPI, Basel, Switzerland. This article is an open access article distributed under the terms and conditions of the Creative Commons Attribution (CC BY) license (https://creativecommons.org/licenses/by/4.0/).
Share and Cite
Xiong, L.; Sun, Y.; Huang, J.; Ma, P.; Wang, X.; Wang, J.; Chen, B.; Chen, J.; Huang, M.; Huang, S.; et al. Long Non-Coding RNA H19 Prevents Lens Fibrosis through Maintaining Lens Epithelial Cell Phenotypes. Cells 2022, 11, 2559. https://doi.org/10.3390/cells11162559
Xiong L, Sun Y, Huang J, Ma P, Wang X, Wang J, Chen B, Chen J, Huang M, Huang S, et al. Long Non-Coding RNA H19 Prevents Lens Fibrosis through Maintaining Lens Epithelial Cell Phenotypes. Cells. 2022; 11(16):2559. https://doi.org/10.3390/cells11162559
Chicago/Turabian StyleXiong, Lang, Yan Sun, Jingqi Huang, Pengjuan Ma, Xiaoran Wang, Jiani Wang, Baoxin Chen, Jieping Chen, Mi Huang, Shan Huang, and et al. 2022. "Long Non-Coding RNA H19 Prevents Lens Fibrosis through Maintaining Lens Epithelial Cell Phenotypes" Cells 11, no. 16: 2559. https://doi.org/10.3390/cells11162559
APA StyleXiong, L., Sun, Y., Huang, J., Ma, P., Wang, X., Wang, J., Chen, B., Chen, J., Huang, M., Huang, S., & Liu, Y. (2022). Long Non-Coding RNA H19 Prevents Lens Fibrosis through Maintaining Lens Epithelial Cell Phenotypes. Cells, 11(16), 2559. https://doi.org/10.3390/cells11162559

