Hypothalamic CREB Regulates the Expression of Pomc-Processing Enzyme Pcsk2
Abstract
1. Introduction
2. Materials and Methods
2.1. Experimental Models
2.2. Housing and Diets
2.3. Reagents and Key Resources
2.4. Stereotaxic Surgery
2.5. Arcuate Nucleus Microdissection
2.6. Indirect Calorimetry and Measurement of Locomotor Activity
2.7. Western Blotting
2.8. RNA Extraction and Quantitative Real-Time PCR
2.9. Heart Perfusion and Immunofluorescence Assay
2.10. Stereological Analysis
2.11. Determination of Neuropeptides
2.12. Analysis of Single-Cell RNA Sequencing Data
2.13. Statistical Analysis
3. Results
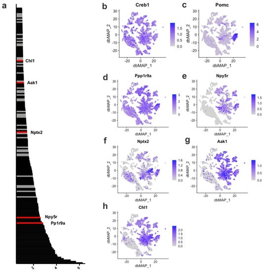
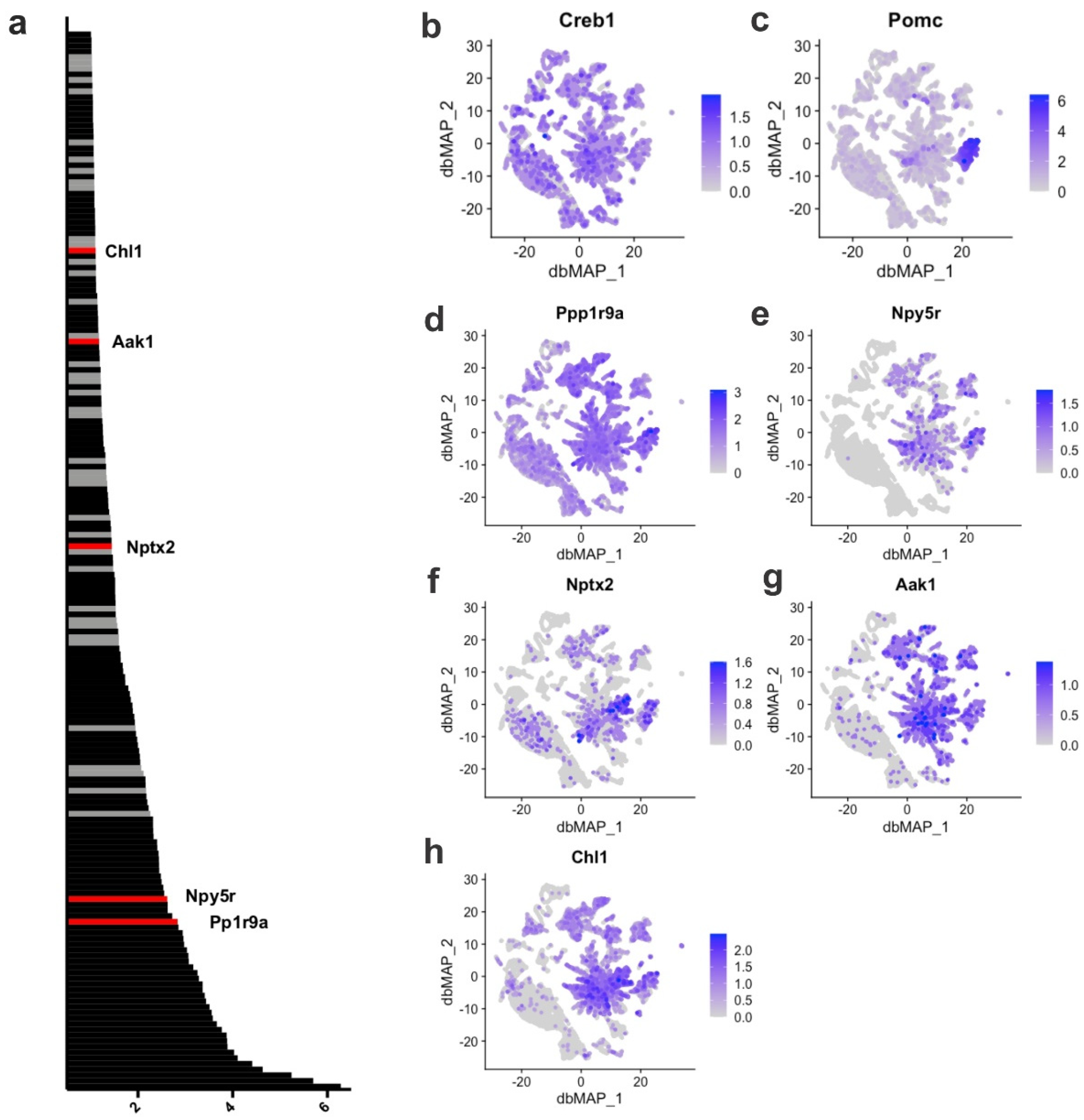
3.1. Identifying the Transcriptional Targets for CREB in the Hypothalamic ARC
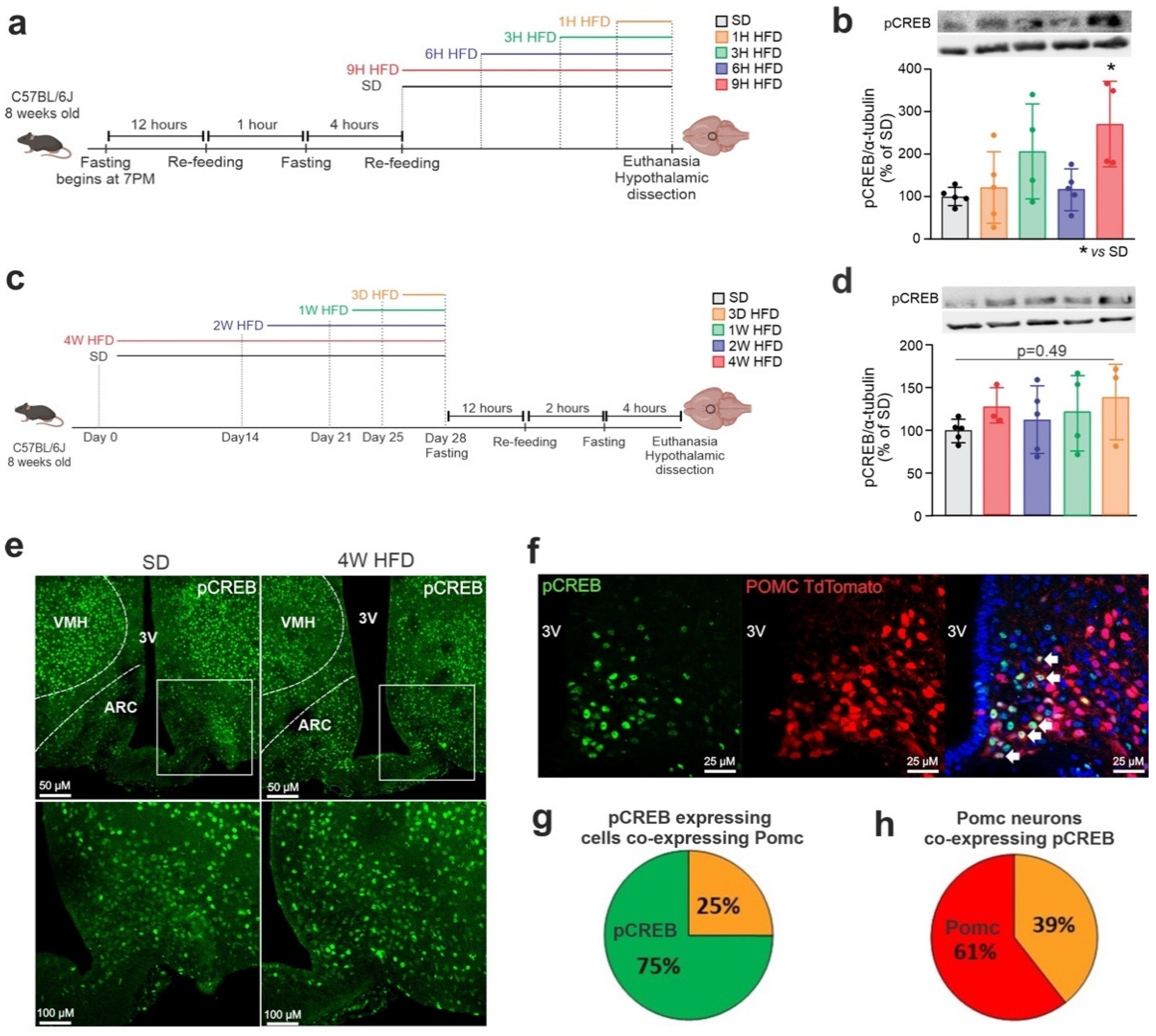
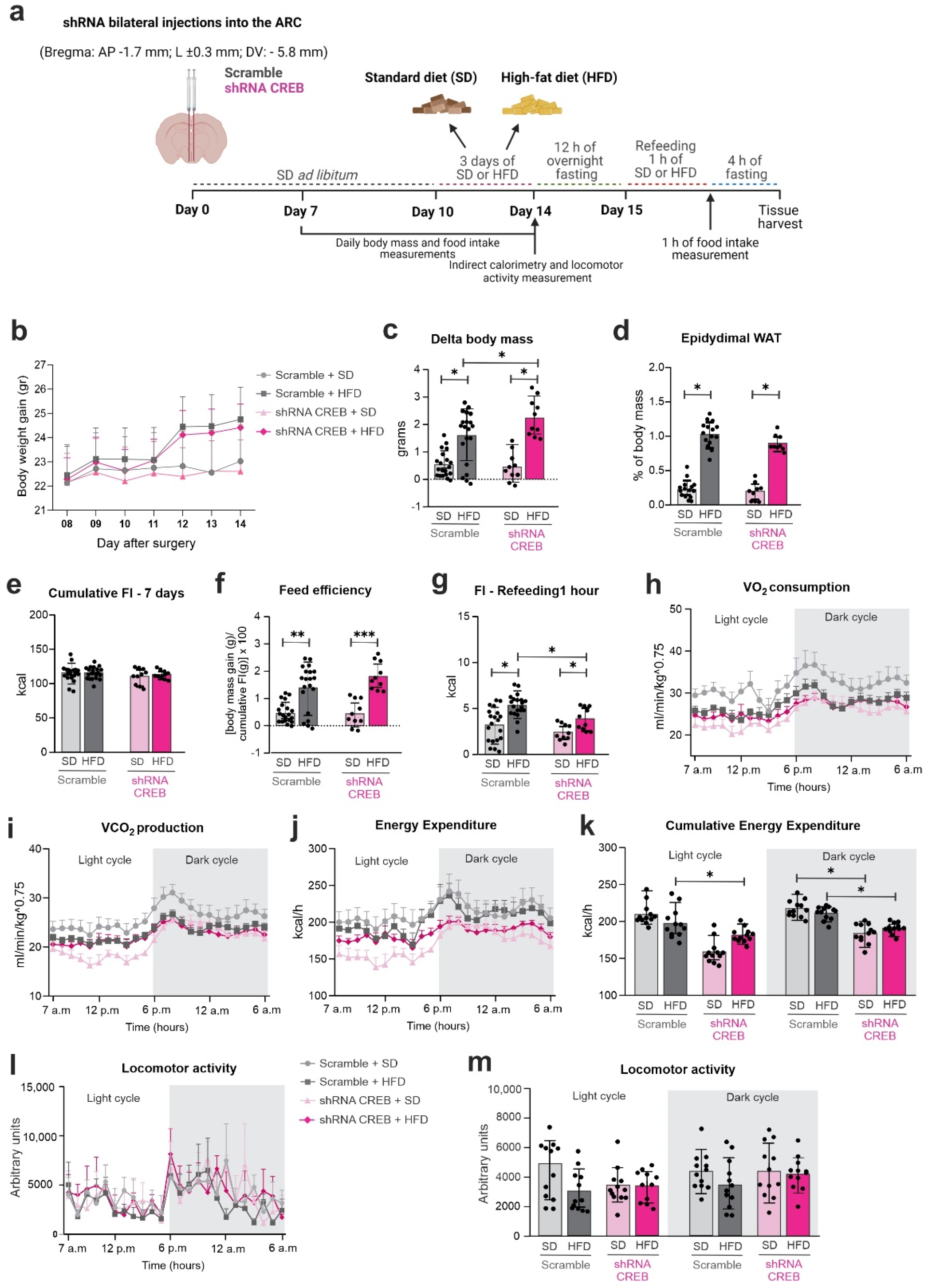
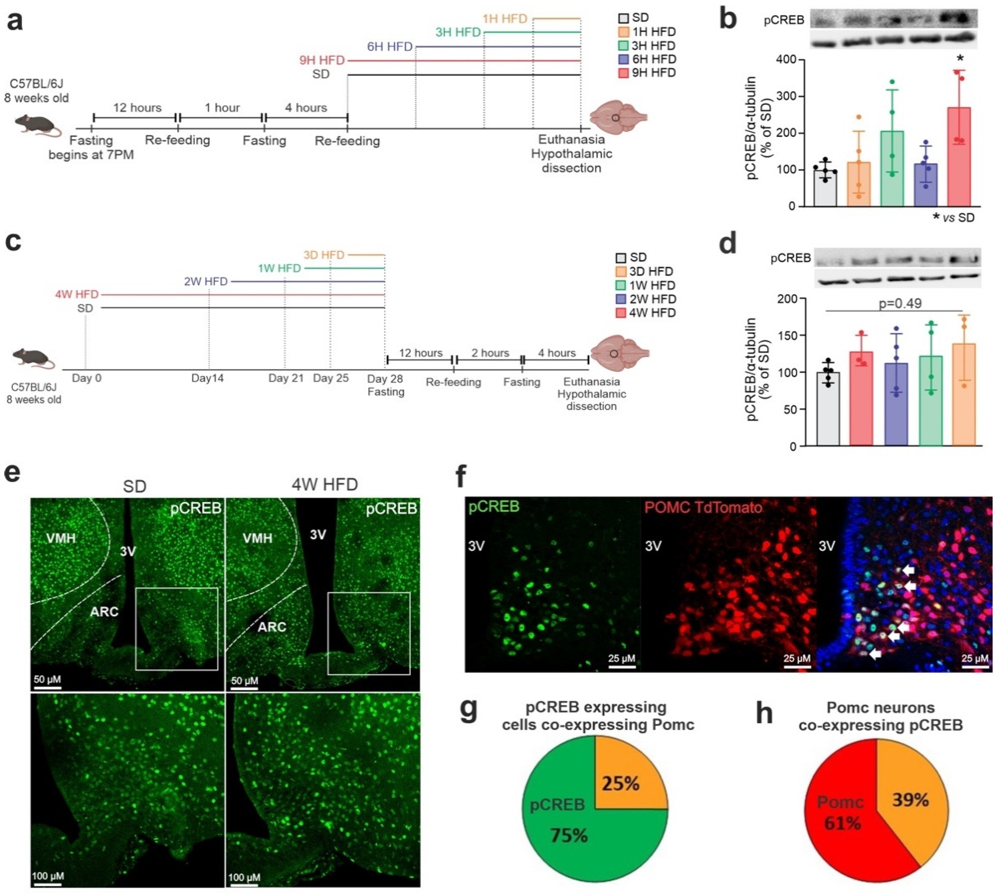
3.2. Hypothalamic CREB Is Expressed in Pomc Neurons and Is Modulated in Response to a High-Fat Diet
3.3. ARC CREB Regulation in Response to Dietary Intervention
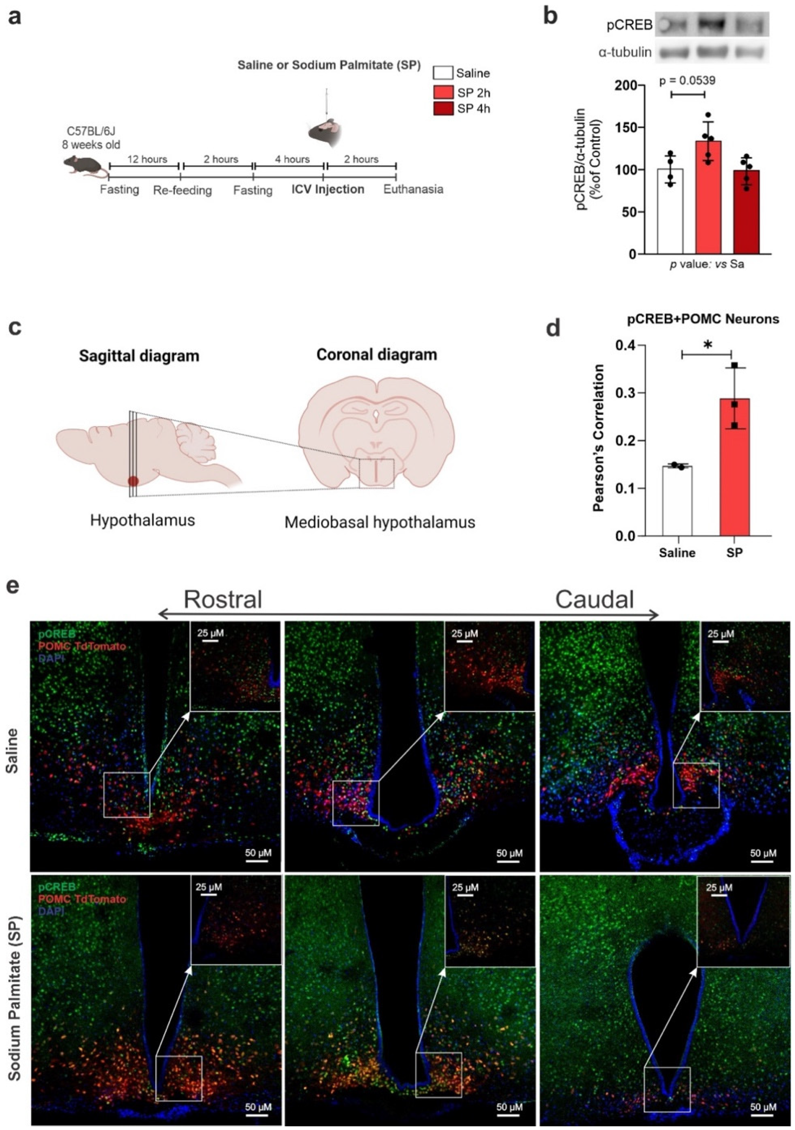
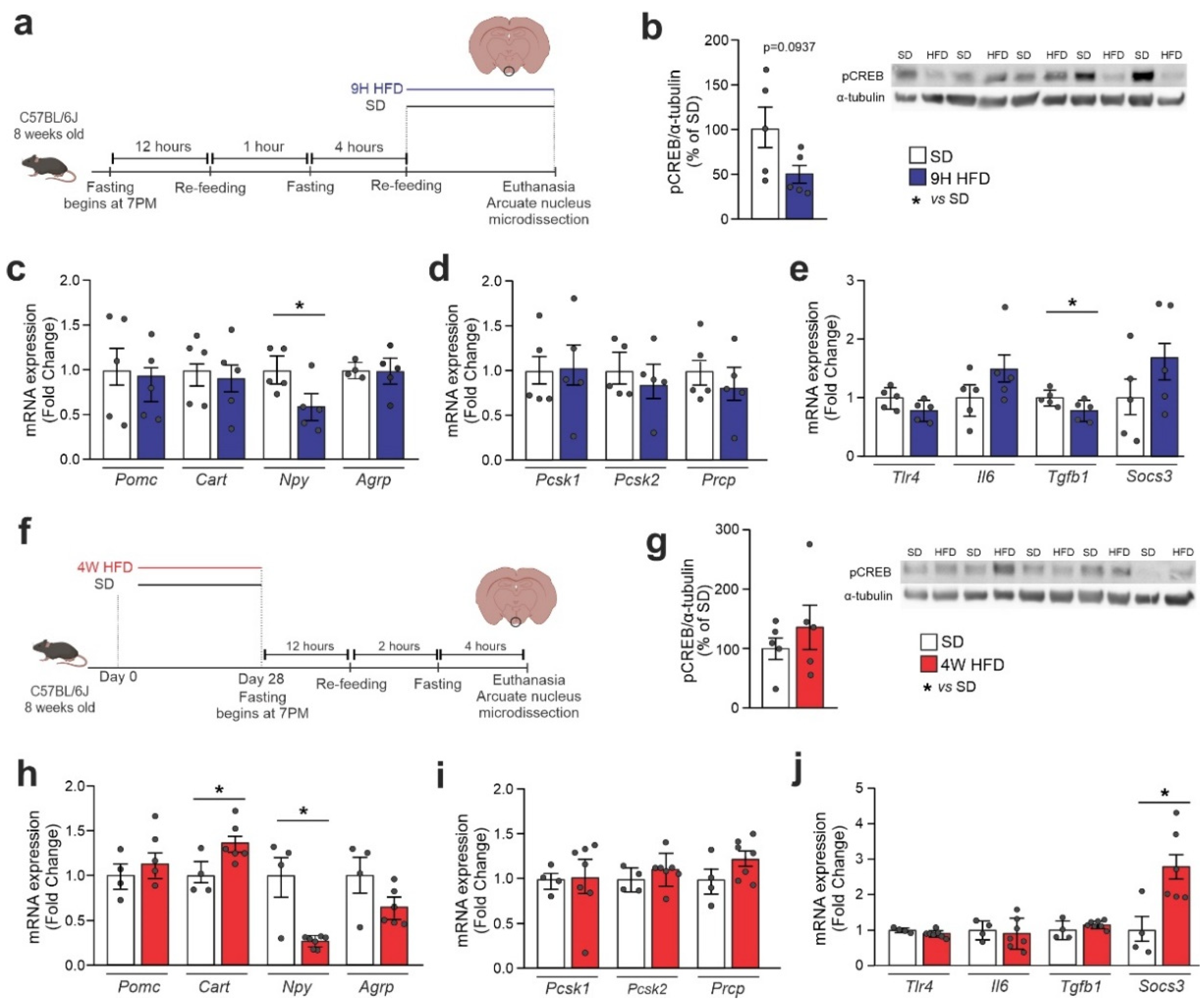
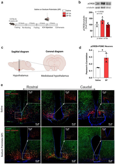
3.4. Hypothalamic CREB Is Activated by Palmitate
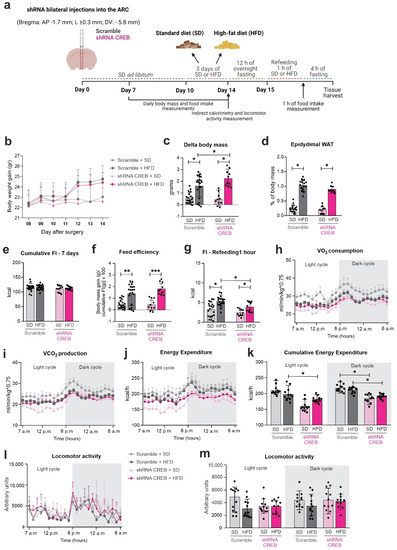
3.5. The Knockdown of Hypothalamic CREB Worsens the HFD-Induced Metabolic Phenotype
3.6. Hypothalamic CREB Knockdown Reduces Pomc-Related Processing Enzymes and Affects α-MSH Levels
3.7. Hypothalamic CREB Knockdown Reverses the Effects Promoted by Palmitate
4. Discussion
5. Conclusions
Supplementary Materials
Author Contributions
Funding
Institutional Review Board Statement
Informed Consent Statement
Data Availability Statement
Acknowledgments
Conflicts of Interest
References
- Velloso, L.A.; Schwartz, M.W. Altered Hypothalamic Function in Diet-Induced Obesity. Int. J. Obes. 2011, 35, 1455–1465. [Google Scholar] [CrossRef] [PubMed]
- Toda, C.; Santoro, A.; Kim, J.D.; Diano, S. POMC Neurons: From Birth to Death. Annu. Rev. Physiol. 2017, 79, 209–236. [Google Scholar] [CrossRef]
- Elias, C.F.; Aschkenasi, C.; Lee, C.; Kelly, J.; Ahima, R.S.; Bjorbaek, C.; Flier, J.S.; Saper, C.B.; Elmquist, J.K. Leptin Differentially Regulates NPY and POMC Neurons Projecting to the Lateral Hypothalamic Area Beth Israel Deaconess Medical Center and Similar to MCH, the Entire Neuraxis Receives ORX. In-Program in Neuroscience Nervation, Peyron et Al Intracerebroventr. Beth Isr. Deaconess Med. Cent. 1999, 23, 775–786. [Google Scholar]
- Dodd, G.T.; Michael, N.J.; Lee-Young, R.S.; Mangiafico, S.P.; Pryor, J.T.; Munder, A.C.; Simonds, S.E.; Brüning, J.C.; Zhang, Z.-Y.; Cowley, M.A.; et al. Insulin Regulates POMC Neuronal Plasticity to Control Glucose Metabolism. eLife 2018, 7, e38704. [Google Scholar] [CrossRef] [PubMed]
- Moraes, J.C.; Coope, A.; Morari, J.; Cintra, D.E.; Roman, E.A.; Pauli, J.R.; Romanatto, T.; Carvalheira, J.B.; Oliveira, A.L.R.; Saad, M.J.; et al. High-Fat Diet Induces Apoptosis of Hypothalamic Neurons. PLoS ONE 2009, 4, e5045. [Google Scholar] [CrossRef] [PubMed]
- Nillni, E.A. Minireview: Regulation of Prohormone Convertases in Hypothalamic Neurons: Implications for Prothyrotropin-Releasing Hormone and Proopiomelanocortin. Endocrinology 2007, 148, 4191–4200. [Google Scholar] [CrossRef]
- Pritchard, L.E.; White, A. Neuropeptide Processing and Its Impact on Melanocortin Pathways. Endocrinology 2007, 148, 4201–4207. [Google Scholar] [CrossRef]
- Mc Minn, J.E.; Wilkinson, C.; Havel, P.; Woods, S.C.; Schwartz, M.W. Effect of Intracerebroventricular Alpha-MSH on Food Intake, Adiposity, c-Fos Induction, and Neuropeptide Expression. Am. J. Physiol. Regul. Integr. Comp. Physiol. 2000, 279, R695–R703. [Google Scholar] [CrossRef]
- Dutia, R.; Meece, K.; Dighe, S.; Kim, A.J.; Wardlaw, S.L. β-Endorphin Antagonizes the Effects of α-MSH on Food Intake and Body Weight. Endocrinology 2012, 153, 4246–4255. [Google Scholar] [CrossRef]
- Razolli, D.S.; De Araújo, T.M.; Sant’Ana, M.R.; Kirwan, P.; Cintra, D.E.; Merkle, F.T.; Velloso, L.A. Proopiomelanocortin Processing in the Hypothalamus Is Directly Regulated by Saturated Fat: Implications for the Development of Obesity. Neuroendocrinology 2020, 110, 92–104. [Google Scholar] [CrossRef]
- Mendes, N.F.; Gaspar, J.M.; Lima-Júnior, J.C.; Donato, J.; Velloso, L.A.; Araújo, E.P. TGF-Β1 down-Regulation in the Mediobasal Hypothalamus Attenuates Hypothalamic Inflammation and Protects against Diet-Induced Obesity. Metabolism 2018, 85, 171–182. [Google Scholar] [CrossRef] [PubMed]
- Montminy, M.R.; Sevarino, K.A.; Wagner, J.A.; Mandel, G.; Goodman, R.H. Identification of a Cyclic-AMP-Responsive Element within the Rat Somatostatin Gene. Proc. Natl. Acad. Sci. USA 1986, 83, 6682–6686. [Google Scholar] [CrossRef] [PubMed]
- Amare, A.T.; Schubert, K.O.; Klingler-Hoffmann, M.; Cohen-Woods, S.; Baune, B.T. The Genetic Overlap between Mood Disorders and Cardiometabolic Diseases: A Systematic Review of Genome Wide and Candidate Gene Studies. Transl. Psychiatry 2017, 7, e1007–e1012. [Google Scholar] [CrossRef] [PubMed]
- Altarejos, J.Y.; Montminy, M. CREB and the CRTC Co-Activators: Sensors for Hormonal and Metabolic Signals. Nat. Rev. Mol. Cell Biol. 2011, 12, 141–151. [Google Scholar] [CrossRef] [PubMed]
- Altarejos, J.Y.; Goebel, N.; Conkright, M.D.; Inoue, H.; Xie, J.; Arias, C.M.; Sawchenko, P.E.; Montminy, M. The Creb1 Coactivator Crtc1 Is Required for Energy Balance and Fertility. Nat. Med. 2008, 14, 1112–1117. [Google Scholar] [CrossRef]
- Deng, G.; Morselli, L.L.; Wagner, V.A.; Balapattabi, K.; Sapouckey, S.A.; Knudtson, K.L.; Rahmouni, K.; Cui, H.; Sigmund, C.D.; Kwitek, A.E.; et al. Single-Nucleus RNA Sequencing of the Hypothalamic Arcuate Nucleus of C57BL/6J Mice after Prolonged Diet-Induced Obesity. Hypertension 2020, 589–597. [Google Scholar] [CrossRef]
- Nogueira, G.; Solon, C.; Carraro, R.S.; Engel, D.F.; Ramalho, A.F.; Sidarta-Oliveira, D.; Gaspar, R.S.; Bombassaro, B.; Vasques, A.C.; Geloneze, B.; et al. Interleukin-17 Acts in the Hypothalamus Reducing Food Intake. Brain. Behav. Immun. 2020, 87, 272–285. [Google Scholar] [CrossRef]
- Zaki, M.S.A.; Katayama, T.; Murata, T.; Konishi, H.; Shiota, K.; Takahashi, M. The Regulation of Food Intake and Correlated Energy Balance in Mice. J. Vet. Med. Sci. 1991, 53, 249–254. [Google Scholar] [CrossRef][Green Version]
- Mendoza, J.; Graff, C.; Dardente, H.; Pevet, P.; Challet, E. Feeding Cues Alter Clock Gene Oscillations and Photic Responses in the Suprachiasmatic Nuclei of Mice Exposed to a Light/Dark Cycle. J. Neurosci. 2005, 25, 1514–1522. [Google Scholar] [CrossRef]
- Jara, C.P.; Carraro, R.S.; Zanesco, A.; Andrade, B.; Moreira, K.; Nogueira, G.; Souza, B.L.; Prado, T.P.; Póvoa, V.; Velander, W.; et al. A Smartphone App for Individual Xylazine/Ketamine Calculation Decreased Anesthesia-Related Mortality in Mice. Front. Vet. Sci. 2021, 8, 651202. [Google Scholar] [CrossRef]
- Paxinos, G.; Franklin, K.B.J. The Mouse Brain in Stereotaxic Coordinates, 2nd ed.; Acadmis Press: Cambridge, MA, USA, 2004; 360p. [Google Scholar]
- Campbell, J.N.; Macosko, E.Z.; Fenselau, H.; Pers, T.H.; Lyubetskaya, A.; Tenen, D.; Goldman, M.; Verstegen, A.M.J.; Resch, J.M.; McCarroll, S.A.; et al. A Molecular Census of Arcuate Hypothalamus and Median Eminence Cell Types. Nat. Neurosci. 2017, 20, 484–496. [Google Scholar] [CrossRef]
- Razolli, D.S.; Moraes, J.C.; Morari, J.; Moura, R.F.; Vinolo, M.A.; Velloso, L.A. TLR4 Expression in Bone Marrow-Derived Cells Is Both Necessary and Sufficient to Produce the Insulin Resistance Phenotype in Diet-Induced Obesity. Endocrinology 2015, 156, 103–113. [Google Scholar] [CrossRef] [PubMed]
- Costes, S.V.; Daelemans, D.; Cho, E.H.; Dobbin, Z.; Pavlakis, G.; Lockett, S. Automatic and Quantitative Measurement of Protein-Protein Colocalization in Live Cells. Biophys. J. 2004, 86, 3993–4003. [Google Scholar] [CrossRef] [PubMed]
- Sidarta-Oliveira, D.; Jara, C.P.; Ferruzzi, A.J.; Skaf, M.S.; Velander, W.H.; Araujo, E.P.; Velloso, L.A. SARS-CoV-2 Receptor Is Co-Expressed with Elements of the Kinin–Kallikrein, Renin–Angiotensin and Coagulation Systems in Alveolar Cells. Sci. Rep. 2020, 10, 19522. [Google Scholar] [CrossRef] [PubMed]
- Becht, E.; McInnes, L.; Healy, J.; Dutertre, C.A.; Kwok, I.W.H.; Ng, L.G.; Ginhoux, F.; Newell, E.W. Dimensionality Reduction for Visualizing Single-Cell Data Using UMAP. Nat. Biotechnol. 2018, 37, 38–44. [Google Scholar] [CrossRef]
- Stuart, T.; Butler, A.; Hoffman, P.; Hafemeister, C.; Papalexi, E.; Mauck, W.M.; Hao, Y.; Stoeckius, M.; Smibert, P.; Satija, R. Comprehensive Integration of Single-Cell Data. Cell 2019, 177, 1888–1902.e21. [Google Scholar] [CrossRef]
- Aibar, S.; González-Blas, C.B.; Moerman, T.; Huynh-Thu, V.A.; Imrichova, H.; Hulselmans, G.; Rambow, F.; Marine, J.C.; Geurts, P.; Aerts, J.; et al. SCENIC: Single-Cell Regulatory Network Inference and Clustering. Nat. Methods 2017, 14, 1083–1086. [Google Scholar] [CrossRef]
- Van de Sande, B.; Flerin, C.; Davie, K.; De Waegeneer, M.; Hulselmans, G.; Aibar, S.; Seurinck, R.; Saelens, W.; Cannoodt, R.; Rouchon, Q.; et al. A Scalable SCENIC Workflow for Single-Cell Gene Regulatory Network Analysis. Nat. Protoc. 2020, 15, 2247–2276. [Google Scholar] [CrossRef]
- Sutton, A.K.; Myers, M.G.; Olson, D.P. The Role of PVH Circuits in Leptin Action and Energy Balance. Annu. Rev. Physiol. 2016, 78, 207–221. [Google Scholar] [CrossRef]
- Schwartz, M.W.; Seeley, R.J.; Campfield, L.A.; Burn, P.; Baskin, D.G. Identification of Targets of Leptin Action in Rat Hypothalamus. J. Clin. Investig. 1996, 98, 1101–1106. [Google Scholar] [CrossRef]
- Rubinstein, M.; Low, M.J. Molecular and Functional Genetics of the Proopiomelanocortin Gene, Food Intake Regulation and Obesity. FEBS Lett. 2017, 591, 2593–2606. [Google Scholar] [CrossRef]
- Formolo, D.A.; Gaspar, J.M.; Melo, H.M.; Eichwald, T.; Zepeda, R.J.; Latini, A.; Okun, M.S.; Walz, R. Deep Brain Stimulation for Obesity: A Review and Future Directions. Front. Neurosci. 2019, 13, 323. [Google Scholar] [CrossRef]
- Souza, G.F.P.; Solon, C.; Nascimento, L.F.; De-Lima-Junior, J.C.; Nogueira, G.; Moura, R.; Rocha, G.Z.; Fioravante, M.; Bobbo, V.; Morari, J.; et al. Defective Regulation of POMC Precedes Hypothalamic Inflammation in Diet-Induced Obesity. Sci. Rep. 2016, 6, 29290. [Google Scholar] [CrossRef] [PubMed]
- Boutillier, A.-L.; Gaiddon, C.; Lorang, D.; Roberts, J.L.; Loeffler, J.-P. Transcriptional Activation of the Proopiomelanocortin Gene by Cyclic AMP-Responsive Element Binding Protein. Pituitary 1998, 1, 33–43. [Google Scholar] [CrossRef] [PubMed]
- Nakabayashi, K.; Makino, S.; Minagawa, S.; Smith, A.C.; Bamforth, J.S.; Stanier, P.; Preece, M.; Parker-Katiraee, L.; Paton, T.; Oshimura, M.; et al. Genomic Imprinting of PPP1R9A Encoding Neurabin I in Skeletal Muscle and Extra-Embryonic Tissues. J. Med. Genet. 2004, 41, 601–608. [Google Scholar] [CrossRef] [PubMed][Green Version]
- Duan, J.; Zhang, M.; Flock, K.; Seesi, S.; Al Mandoiu, I.; Jones, A.; Johnson, E.; Pillai, S.; Hoffman, M.; McFadden, K.; et al. Effects of Maternal Nutrition on the Expression of Genomic Imprinted Genes in Ovine Fetuses. Epigenetics 2018, 13, 793–807. [Google Scholar] [CrossRef] [PubMed]
- Jenkinson, C.P.; Cray, K.; Walder, K.; Herzog, H.; Hanson, R.; Ravussin, E. Novel Polymorphisms in the Neuropeptide-Y Y5 Receptor Associated with Obesity in Pima Indians. Int. J. Obes. Relat. Metab. Disord. 2000, 24, 580–584. [Google Scholar] [CrossRef][Green Version]
- Campbell, C.D.; Lyon, H.N.; Nemesh, J.; Drake, J.A.; Tuomi, T.; Gaudet, D.; Zhu, X.; Cooper, R.S.; Ardlie, K.G.; Groop, L.C.; et al. Association Studies of BMI and Type 2 Diabetes in the Neuropeptide Y Pathway: A Possible Role for NPY2R as a Candidate Gene for Type 2 Diabetes in Men. Diabetes 2007, 56, 1460–1467. [Google Scholar] [CrossRef]
- Van’t Spijker, H.M.; Rowlands, D.; Rossier, J.; Haenzi, B.; Fawcett, J.W.; Kwok, J.C.F. Neuronal Pentraxin 2 Binds PNNs and Enhances PNN Formation. Neural Plast. 2019, 2019, 6804575. [Google Scholar] [CrossRef]
- Maret, S.; Dorsaz, S.; Gurcel, L.; Pradervand, S.; Petit, B.; Pfister, C.; Hagenbuchle, O.; O’Hara, B.F.; Franken, P.; Tafti, M. Homer1a Is a Core Brain Molecular Correlate of Sleep Loss. Proc. Natl. Acad. Sci. USA 2007, 104, 20090–20095. [Google Scholar] [CrossRef]
- Fatima, Y.; Doi, S.A.R.; Mamun, A.A. Sleep Quality and Obesity in Young Subjects: A Meta-Analysis. Obes. Rev. 2016, 17, 1154–1166. [Google Scholar] [CrossRef] [PubMed]
- Williams, K.W.; Margatho, L.O.; Lee, C.E.; Choi, M.; Lee, S.; Scott, M.M.; Elias, C.F.; Elmquist, J.K. Segregation of Acute Leptin and Insulin Effects in Distinct Populations of Arcuate Proopiomelanocortin Neurons. J. Neurosci. 2010, 30, 2472–2479. [Google Scholar] [CrossRef] [PubMed]
- Toda, C.; Shiuchi, T.; Kageyama, H.; Okamoto, S.; Coutinho, E.A.; Sato, T.; Okamatsu-Ogura, Y.; Yokota, S.; Takagi, K.; Tang, T.; et al. Extracellular Signal-Regulated Kinase in the Ventromedial Hypothalamus Mediates Leptin-Induced Glucose Uptake in Red-Type Skeletal Muscle. Diabetes 2013, 62, 2295–2307. [Google Scholar] [CrossRef] [PubMed][Green Version]
- Wei, M.H.; Karavanova, I.; Ivanov, S.V.; Popescu, N.C.; Keck, C.L.; Pack, S.; Eisen, J.A.; Lerman, M.I. In Silico-Initiated Cloning and Molecular Characterization of a Novel Human Member of the L1 Gene Family of Neural Cell Adhesion Molecules. Hum. Genet. 1998, 103, 355–364. [Google Scholar] [CrossRef] [PubMed]
- Jones, D.C.; Lakatos, A.; Rogge, G.A.; Kuhar, M.J. Regulation of Cocaine- and Amphetamine-Regulated Transcript MRNA Expression by Calcium-Mediated Signaling in GH3 Cells. Neuroscience 2009, 160, 339–347. [Google Scholar] [CrossRef] [PubMed]
- O’Dea, K. Westernisation, Insulin Resistance and Diabetes in Australian Aborigines. Med. J. Aust. 1991, 155, 258–264. [Google Scholar] [CrossRef] [PubMed]
- Carta, G.; Murru, E.; Banni, S.; Manca, C. Palmitic Acid: Physiological Role, Metabolism and Nutritional Implications. Front. Physiol. 2017, 8, 209. [Google Scholar] [CrossRef]
- Turpin-Nolan, S.M.; Brüning, J.C. The Role of Ceramides in Metabolic Disorders: When Size and Localization Matters. Nat. Rev. Endocrinol. 2020, 16, 224–233. [Google Scholar] [CrossRef]
- Reginato, A.; Veras, A.C.C.; Baqueiro, M.d.N.; Panzarin, C.; Siqueira, B.P.; Milanski, M.; Lisboa, P.C.; Torsoni, A.S. The Role of Fatty Acids in Ceramide Pathways and Their Influence on Hypothalamic Regulation of Energy Balance: A Systematic Review. Int. J. Mol. Sci. 2021, 22, 5357. [Google Scholar] [CrossRef]
- Kim, G.H.; Szabo, A.; King, E.M.; Ayala, J.; Ayala, J.E.; Altarejos, J.Y. Leptin Recruits Creb-Regulated Transcriptional Coactivator 1 to Improve Hyperglycemia in Insulin-Deficient Diabetes. Mol. Metab. 2014, 4, 227–236. [Google Scholar] [CrossRef]
- Yang, L.; McKnight, G.S. Hypothalamic PKA Regulates Leptin Sensitivity and Adiposity. Nat. Commun. 2015, 6, 8237. [Google Scholar] [CrossRef] [PubMed]
- Cyr, N.E.; Toorie, A.M.; Steger, J.S.; Sochat, M.M.; Hyner, S.; Perello, M.; Stuart, R.; Nillni, E.A. Mechanisms by Which the Orexigen NPY Regulates Anorexigenic α-MSH and TRH. Am. J. Physiol. Endocrinol. Metab. 2013, 304, E640–E650. [Google Scholar] [CrossRef] [PubMed]
- Soengas, J.L. Integration of Nutrient Sensing in Fish Hypothalamus. Front. Neurosci. 2021, 15, 653928. [Google Scholar] [CrossRef] [PubMed]
- Fidaleo, M.; Cavallucci, V.; Pani, G. Nutrients, Neurogenesis and Brain Ageing: From Disease Mechanisms to Therapeutic Opportunities. Biochem. Pharmacol. 2017, 141, 63–76. [Google Scholar] [CrossRef] [PubMed]
- Heberden, C. Modulating Adult Neurogenesis through Dietary Interventions. Nutr. Res. Rev. 2016, 29, 163–171. [Google Scholar] [CrossRef]
- Levin, B.E.; Dunn-Meynell, A.A.; Balkan, B.; Keesey, R.E. Selective Breeding for Diet-Induced Obesity and Resistance in Sprague-Dawley Rats. Am. J. Physiol. 1997, 273, R725–R730. [Google Scholar] [CrossRef]








Publisher’s Note: MDPI stays neutral with regard to jurisdictional claims in published maps and institutional affiliations. |
© 2022 by the authors. Licensee MDPI, Basel, Switzerland. This article is an open access article distributed under the terms and conditions of the Creative Commons Attribution (CC BY) license (https://creativecommons.org/licenses/by/4.0/).
Share and Cite
Zanesco, A.M.; Mendes, N.F.; Engel, D.F.; Gaspar, R.S.; Sidarta-Oliveira, D.; Donato, J., Jr.; Velloso, L.A. Hypothalamic CREB Regulates the Expression of Pomc-Processing Enzyme Pcsk2. Cells 2022, 11, 1996. https://doi.org/10.3390/cells11131996
Zanesco AM, Mendes NF, Engel DF, Gaspar RS, Sidarta-Oliveira D, Donato J Jr., Velloso LA. Hypothalamic CREB Regulates the Expression of Pomc-Processing Enzyme Pcsk2. Cells. 2022; 11(13):1996. https://doi.org/10.3390/cells11131996
Chicago/Turabian StyleZanesco, Ariane Maria, Natalia F. Mendes, Daiane F. Engel, Rodrigo S. Gaspar, Davi Sidarta-Oliveira, José Donato, Jr., and Licio A. Velloso. 2022. "Hypothalamic CREB Regulates the Expression of Pomc-Processing Enzyme Pcsk2" Cells 11, no. 13: 1996. https://doi.org/10.3390/cells11131996
APA StyleZanesco, A. M., Mendes, N. F., Engel, D. F., Gaspar, R. S., Sidarta-Oliveira, D., Donato, J., Jr., & Velloso, L. A. (2022). Hypothalamic CREB Regulates the Expression of Pomc-Processing Enzyme Pcsk2. Cells, 11(13), 1996. https://doi.org/10.3390/cells11131996

