A Leptin Receptor Antagonist Attenuates Adipose Tissue Browning and Muscle Wasting in Infantile Nephropathic Cystinosis-Associated Cachexia
Abstract
1. Introduction
2. Materials and Methods
2.1. Study Design
2.2. Body Composition Analysis
2.3. Resting Metabolic Rate
2.4. Mouse Muscle Function
2.5. Serum and Blood Chemistry
2.6. Protein Assay for Muscle and Adipose Tissue
2.7. Gastrocnemoius Weight, Fiber Size and Fatty Infiltration
2.8. Muscle RNAseq Analysis
2.9. Quantative Real-Time PCR
2.10. Statistics
3. Results
3.1. Pegylated Leptin Antagonist (PLA) Normalizes Food Intake and Improves Weight Gain in Ctns−/− Mice
3.2. PLA Attenuates Cachexia in Ctns−/− Mice
3.3. PLA Attenuates Aberrant Adipose Tissue and Skeletal Muscle Energy Homeostasis in Ctns−/− Mice
3.4. PLA Attenuates White Adipose Tissue Browning in Ctns−/− Mice
3.5. PLA Attenuates Muscle Wasting Signaling Pathways in Ctns−/− Mice
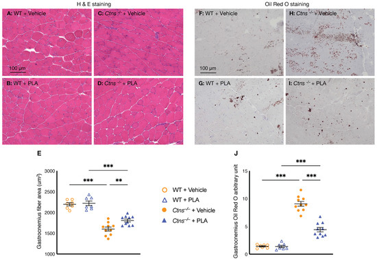
3.6. PLA Increases Muscle Fiber Size and Attenuates Muscle Fat Infiltration in Ctns−/− Mice
3.7. Muscle Transcriptome Study by RNAseq Analysis
4. Discussion
5. Conclusions
Supplementary Materials
Author Contributions
Funding
Institutional Review Board Statement
Informed Consent Statement
Data Availability Statement
Acknowledgments
Conflicts of Interest
References
- Town, M.M.; Jean, G.; Cherqui, S.; Attard, M.; Forestier, L.; Whitmore, S.A.; Callen, D.F.; Gribouval, O.; Broyer, M.; Bates, G.; et al. A novel gene encoding an integral membrane protein is mutated in nephropathic cystinosis. Nat. Genet. 1998, 18, 319–324. [Google Scholar] [CrossRef]
- Gahl, W.A.; Thoene, J.G.; Schneider, J.A. Cystinosis. N. Engl. J. Med 2002, 347, 111–121. [Google Scholar] [CrossRef] [PubMed]
- Nesterova, G.; Gahl, W. Nephropathic cystinosis: Late complications of a multisystemic disease. Pediatr. Nephrol. 2007, 23, 863–878. [Google Scholar] [CrossRef] [PubMed]
- Theodoropoulos, D.S.; Krasnewich, D.; Kaiser-Kupfer, M.I.; Gahl, W.A. Classic Nephropathic Cystinosis as an Adult Disease. JAMA 1993, 270, 2200–2204. [Google Scholar] [CrossRef] [PubMed]
- Mak, R.H.; Ikizler, A.T.; Kovesdy, C.P.; Raj, D.S.; Stenvinkel, P.; Kalantar-Zadeh, K. Wasting in chronic kidney disease. J. Cachex- Sarcopenia Muscle 2011, 2, 9–25. [Google Scholar] [CrossRef]
- Fenzl, A.; Kiefer, F.W. Brown adipose tissue and thermogenesis. Horm. Mol. Biol. Clin. Investig. 2014, 19, 25–37. [Google Scholar] [CrossRef]
- Petruzzelli, M.; Schweiger, M.; Schreiber, R.; Campos-Olivas, R.; Tsoli, M.; Allen, J.; Swarbrick, M.; Rose-John, S.; Rincon, M.; Robertson, G.; et al. A Switch from White to Brown Fat Increases Energy Expenditure in Cancer-Associated Cachexia. Cell Metab. 2014, 20, 433–447. [Google Scholar] [CrossRef]
- Vaitkus, J.A.; Celi, F.S. The role of adipose tissue in cancer-associated cachexia. Exp. Biol. Med. 2016, 242, 473–481. [Google Scholar] [CrossRef]
- Elattar, S.; Dimri, M.; Satyanarayana, A. The tumor secretory factor ZAG promotes white adipose tissue browning and energy wasting. FASEB J. 2018, 32, 4727–4743. [Google Scholar] [CrossRef]
- He, Y.; Liu, R.-X.; Zhu, M.-T.; Shen, W.-B.; Xie, J.; Zhang, Z.-Y.; Chen, N.; Shan, C.; Guo, X.-Z.; Lu, Y.-D.; et al. The browning of white adipose tissue and body weight loss in primary hyperparathyroidism. EBioMedicine 2019, 40, 56–66. [Google Scholar] [CrossRef]
- Harris, R.B. Direct and indirect effects of leptin on adipocyte metabolism. Biochim. Biophys. Acta (BBA) Mol. Basis Dis. 2014, 1842, 414–423. [Google Scholar] [CrossRef] [PubMed]
- Farooqi, I.S.; O’Rahilly, S. Leptin: A pivotal regulator of human energy homeostasis. Am. J. Clin. Nutr. 2009, 89, 980S–984S. [Google Scholar] [CrossRef] [PubMed]
- Bjørbaek, C. Leptin Signaling in the Central Nervous System and the Periphery. Recent Prog. Horm. Res. 2004, 59, 305–331. [Google Scholar] [CrossRef]
- Cheung, W.; Yu, P.X.; Little, B.M.; Cone, R.D.; Marks, D.L.; Mak, R.H. Role of leptin and melanocortin signaling in uremia-associated cachexia. J. Clin. Investig. 2005, 115, 1659–1665. [Google Scholar] [CrossRef]
- Elinav, E.; Niv-Spector, L.; Katz, M.; Price, T.O.; Ali, M.; Yacobovitz, M.; Solomon, G.; Reicher, S.; Lynch, J.L.; Halpern, Z.; et al. Pegylated Leptin Antagonist Is a Potent Orexigenic Agent: Preparation and Mechanism of Activity. Endocrinology 2009, 150, 3083–3091. [Google Scholar] [CrossRef] [PubMed]
- Elinav, E.; Ali, M.; Bruck, R.; Brazowski, E.; Phillips, A.; Shapira, Y.; Katz, M.; Solomon, G.; Halpern, Z.; Gertler, A. Competitive inhibition of leptin signaling results in amelioration of liver fibrosis through modulation of stellate cell function. Hepatology 2008, 49, 278–286. [Google Scholar] [CrossRef]
- Shpilman, M.; Niv-Spector, L.; Katz, M.; Varol, C.; Solomon, G.; Ayalon-Soffer, M.; Boder, E.; Halpern, Z.; Elinav, E.; Gertler, A. Development and Characterization of High Affinity Leptins and Leptin Antagonists. J. Biol. Chem. 2011, 286, 4429–4442. [Google Scholar] [CrossRef] [PubMed]
- Cheung, W.W.; Ding, W.; Gunta, S.S.; Gu, Y.; Tabakman, R.; Klapper, L.N.; Gertler, A.; Mak, R.H. A Pegylated Leptin Antagonist Ameliorates CKD-Associated Cachexia in Mice. J. Am. Soc. Nephrol. 2013, 25, 119–128. [Google Scholar] [CrossRef]
- Cheung, W.W.; Cherqui, S.; Ding, W.; Esparza, M.; Zhou, P.; Shao, J.; Lieber, R.; Mak, R.H. Muscle wasting and adipose tissue browning in infantile nephropathic cystinosis. J. Cachex- Sarcopenia Muscle 2015, 7, 152–164. [Google Scholar] [CrossRef]
- Cheung, W.W.; Hao, S.; Wang, Z.; Ding, W.; Zheng, R.; Gonzalez, A.; Zhan, J.; Zhou, P.; Li, S.; Esparza, M.C.; et al. Vitamin D repletion ameliorates adipose tissue browning and muscle wasting in infantile nephropathic cystinosis-associated cachexia. J. Cachex- Sarcopenia Muscle 2019, 11, 120–134. [Google Scholar] [CrossRef]
- Tschoep, M.; Speakman, J.R.; Arch, J.R.S.; Auwerx, J.; Brüning, J.C.; Chan, L.; Eckel, R.H.; Farese, R.V., Jr.; Galgani, J.E.; Hambly, C.; et al. A guide to analysis of mouse energy metabolism. Nat. Methods 2011, 9, 57–63. [Google Scholar] [CrossRef]
- Young, S.; Struys, E.; Wood, T. Quantification of Creatine and Guanidinoacetate Using GC-MS and LC-MS/MS for the Detection of Cerebral Creatine Deficiency Syndromes. Curr. Protoc. Hum. Genet. 2007, 54, 17.3.1–17.3.18. [Google Scholar] [CrossRef] [PubMed]
- Dubowitz, V.; Sewry, C.A.; Oldfors, A.; Lane, R.J.M. Muscle Biopsy: A Practical Approach. 2013, 1 Online Resource (xii, 572 Pages). Available online: https://books.google.co.jp/books?hl=zh-CN&lr=&id=u9XnDwAAQBAJ&oi=fnd&pg=PP1&dq=Dubowitz,+V.%3B+Sewry,+C.A.%3B+Oldfors,+A.%3B+Lane,+R.J.M.+Muscle+biopsy+:+a+practical+approach&ots=7_CNXVSabd&sig=dKvukCjd9YORLxTe60EUYtoZtB8&redir_esc=y#v=onepage&q&f=false (accessed on 23 March 2021).
- Mehlem, A.; Hagberg, C.; Muhl, L.; Eriksson, U.; Falkevall, A. Imaging of neutral lipids by oil red O for analyzing the metabolic status in health and disease. Nat. Protoc. 2013, 8, 1149–1154. [Google Scholar] [CrossRef] [PubMed]
- Kemp, T.; Sadusky, T.; Saltisi, F.; Carey, N.; Moss, J.; Yang, S.; Sassoon, D.; Goldspink, G.; Coulton, G. Identification of Ankrd2, a Novel Skeletal Muscle Gene Coding for a Stretch-Responsive Ankyrin-Repeat Protein. Genomics 2000, 66, 229–241. [Google Scholar] [CrossRef]
- Mohamed, J.S.; Lopez, M.A.; Cox, G.A.; Boriek, A.M. Anisotropic regulation of Ankrd2 gene expression in skeletal muscle by mechanical stretch. FASEB J. 2010, 24, 3330–3340. [Google Scholar] [CrossRef]
- Cui, C.; Han, S.; Tang, S.; He, H.; Shen, X.; Zhao, J.; Chen, Y.; Wei, Y.; Wang, Y.; Zhu, Q.; et al. The Autophagy Regulatory Molecule CSRP3 Interacts with LC3 and Protects Against Muscular Dystrophy. Int. J. Mol. Sci. 2020, 21, 749. [Google Scholar] [CrossRef]
- Llano-Diez, M.; Gustafson, A.-M.; Olsson, C.; Göransson, H.; Larsson, L. Muscle wasting and the temporal gene expression pattern in a novel rat intensive care unit model. BMC Genom. 2011, 12, 602. [Google Scholar] [CrossRef]
- Lee, J.Y.; Lori, D.; Wells, D.J.; Kemp, P.R. FHL1 activates myostatin signalling in skeletal muscle and promotes atrophy. FEBS Open Bio 2015, 5, 753–762. [Google Scholar] [CrossRef]
- Kafadar, K.A.; Yi, L.; Ahmad, Y.; So, L.; Rossi, F.; Pavlath, G.K. Sca-1 expression is required for efficient remodeling of the extracellular matrix during skeletal muscle regeneration. Dev. Biol. 2009, 326, 47–59. [Google Scholar] [CrossRef]
- Hui, X.; Zhu, W.; Wang, Y.; Lam, K.S.L.; Zhang, J.; Wu, D.; Kraegen, E.W.; Li, Y.; Xu, A. Major Urinary Protein-1 Increases Energy Expenditure and Improves Glucose Intolerance through Enhancing Mitochondrial Function in Skeletal Muscle of Diabetic Mice. J. Biol. Chem. 2009, 284, 14050–14057. [Google Scholar] [CrossRef] [PubMed]
- Sheikh, F.; Lyon, R.C.; Chen, J. Functions of myosin light chain-2 (MYL2) in cardiac muscle and disease. Gene 2015, 569, 14–20. [Google Scholar] [CrossRef]
- Weterman, M.A.J.; Barth, P.G.; Van Spaendonck-Zwarts, K.Y.; Aronica, E.; Poll-The, B.-T.; Brouwer, O.F.; Van Tintelen, J.P.; Qahar, Z.; Bradley, E.J.; De Wissel, M.; et al. Recessive MYL2 mutations cause infantile type I muscle fibre disease and cardiomyopathy. Brain 2013, 136, 282–293. [Google Scholar] [CrossRef] [PubMed]
- Pin, F.; Novinger, L.J.; Huot, J.R.; Harris, R.A.; Couch, M.E.; O’Connell, T.M.; Bonetto, A. PDK4 drives metabolic alterations and muscle atrophy in cancer cachexia. FASEB J. 2019, 33, 7778–7790. [Google Scholar] [CrossRef]
- Nghiem, P.; Kornegay, J.N.; Uaesoontrachoon, K.; Bello, L.; Yin, Y.; Kesari, A.; Mittal, P.; Dvm, S.J.S.; Many, G.M.; Lee, N.H.; et al. Osteopontin is linked with AKT, FoxO1, and myostatin in skeletal muscle cells. Muscle Nerve 2017, 56, 1119–1127. [Google Scholar] [CrossRef]
- Johnston, J.R.; Chase, P.B.; Pinto, J.R. Troponin through the looking-glass: Emerging roles beyond regulation of striated muscle contraction. Oncotarget 2017, 9, 1461–1482. [Google Scholar] [CrossRef] [PubMed]
- Abreu-Vieira, G.; Fischer, A.; Mattsson, C.; de Jong, J.; Shabalina, I.; Rydén, M.; Laurencikiene, J.; Arner, P.; Cannon, B.; Nedergaard, J.; et al. Cidea improves the metabolic profile through expansion of adipose tissue. Nat. Commun. 2015, 6, 7433. [Google Scholar] [CrossRef]
- Trouche, D.; Grigoriev, M.; Lenormand, J.-L.; Robin, P.; Leibovitch, S.A.; Sassone-Corsi, P.; Harel-Bellan, A.; Grigoriev, M. Repression of c-fos promoter by MyoD on muscle cell differentiation. Nat. Cell Biol. 1993, 363, 79–82. [Google Scholar] [CrossRef]
- An, D.; Toyoda, T.; Taylor, E.; Yu, H.; Fujii, N.; Hirshman, M.F.; Goodyear, L.J. TBC1D1 Regulates Insulin- and Contraction-Induced Glucose Transport in Mouse Skeletal Muscle. Diabetes 2010, 59, 1358–1365. [Google Scholar] [CrossRef]
- Han, X.; Møller, L.L.V.; De Groote, E.; Bojsen-Møller, K.N.; Davey, J.; Henríquez-Olguin, C.; Li, Z.; Knudsen, J.R.; Jensen, T.; Madsbad, S.; et al. Mechanisms involved in follistatin-induced hypertrophy and increased insulin action in skeletal muscle. J. Cachex- Sarcopenia Muscle 2019, 10, 1241–1257. [Google Scholar] [CrossRef] [PubMed]
- Peters, J.H.; Simasko, S.M.; Ritter, R.C. Leptin Analog Antagonizes Leptin Effects on Food Intake and Body Weight but Mimics Leptin-Induced Vagal Afferent Activation. Endocrinology 2007, 148, 2878–2885. [Google Scholar] [CrossRef]
- Zhang, J.; Matheny, M.K.; Tumer, N.; Mitchell, M.K.; Scarpace, P.J. Leptin antagonist reveals that the normalization of caloric intake and the thermic effect of food after high-fat feeding are leptin dependent. Am. J. Physiol. Integr. Comp. Physiol. 2007, 292, R868–R874. [Google Scholar] [CrossRef] [PubMed]
- Ravussin, E.; Burnand, B.; Schutz, Y.; Jéquier, E. Twenty-four-hour energy expenditure and resting metabolic rate in obese, moderately obese, and control subjects. Am. J. Clin. Nutr. 1982, 35, 566–573. [Google Scholar] [CrossRef]
- Abreu-Vieira, G.; Xiao, C.; Gavrilova, O.; Reitman, M.L. Integration of body temperature into the analysis of energy expenditure in the mouse. Mol. Metab. 2015, 4, 461–470. [Google Scholar] [CrossRef]
- Pandit, R.; Beerens, S.; Adan, R.A.H. Role of leptin in energy expenditure: The hypothalamic perspective. Am. J. Physiol. Integr. Comp. Physiol. 2017, 312, R938–R947. [Google Scholar] [CrossRef]
- Rousset, S.; Alves-Guerra, M.-C.; Mozo, J.; Miroux, B.; Cassard, A.-M.; Bouillaud, F.; Ricquier, D. The Biology of Mitochondrial Uncoupling Proteins. Diabetes 2004, 53, S130–S135. [Google Scholar] [CrossRef] [PubMed]
- Argiles, J.M.; Busquets, S.; López-Soriano, F.J. The role of uncoupling proteins in pathophysiological states. Biochem. Biophys. Res. Commun. 2002, 293, 1145–1152. [Google Scholar] [CrossRef]
- Sluse, F.E. Uncoupling proteins: Molecular, functional, regulatory, physiological and pathological aspects. Adv. Exp. Med. Biol. 2012, 942, 137–156. [Google Scholar] [CrossRef] [PubMed]
- Scarpace, P.J.; Matheny, M.; Pollock, B.H.; Tumer, N. Leptin increases uncoupling protein expression and energy expenditure. Am. J. Physiol. Metab. 1997, 273, E226–E230. [Google Scholar] [CrossRef] [PubMed]
- Okamatsu-Ogura, Y.; Nio-Kobayashi, J.; Iwanaga, T.; Terao, A.; Kimura, K.; Saito, M. Possible involvement of uncoupling protein 1 in appetite control by leptin. Exp. Biol. Med. 2011, 236, 1274–1281. [Google Scholar] [CrossRef] [PubMed]
- Lee, G.-H.; Proenca, R.; Montez, J.M.; Carroll, K.M.; Darvishzadeh, J.G.; Lee, J.I.; Friedman, J.M. Abnormal splicing of the leptin receptor in diabetic mice. Nat. Cell Biol. 1996, 379, 632–635. [Google Scholar] [CrossRef] [PubMed]
- Schwartz, M.W.; Morton, G.J. Obesity: Keeping hunger at bay. Nat. Cell Biol. 2002, 418, 595–597. [Google Scholar] [CrossRef]
- Grunfeld, C.; Zhao, C.; Fuller, J.; Pollack, A.; Moser, A.; Friedman, J.; Feingold, K.R. Endotoxin and cytokines induce expression of leptin, the ob gene product, in hamsters. J. Clin. Investig. 1996, 97, 2152–2157. [Google Scholar] [CrossRef] [PubMed]
- Wisse, B.E.; Ogimoto, K.; Morton, G.J.; Wilkinson, C.W.; Frayo, R.S.; Cummings, D.E.; Schwartz, M.W. Physiological regulation of hypothalamic IL-1β gene expression by leptin and glucocorticoids: Implications for energy homeostasis. Am. J. Physiol. Metab. 2004, 287, E1107–E1113. [Google Scholar] [CrossRef] [PubMed]
- Luheshi, G.N.; Gardner, J.; Rushforth, D.A.; Loudon, A.; Rothwell, N.J. Leptin actions on food intake and body temperature are mediated by IL-1. Proc. Natl. Acad. Sci. USA 1999, 96, 7047–7052. [Google Scholar] [CrossRef] [PubMed]
- Engineer, D.R.; Garcia, J.M. Leptin in Anorexia and Cachexia Syndrome. Int. J. Pept. 2012, 2012, 1–13. [Google Scholar] [CrossRef]
- Van Tellingen, A.; Grooteman, M.P.C.; Schoorl, M.; Ter Wee, P.M.; Bartels, P.C.M.; Van Der Ploeg, T.; Nubé, M.J. Enhanced long-term reduction of plasma leptin concentrations by super-flux polysulfone dialysers. Nephrol. Dial. Transplant. 2004, 19, 1198–1203. [Google Scholar] [CrossRef] [PubMed]
- Javor, E.D.; Cochran, E.K.; Musso, C.; Young, J.R.; DePaoli, A.M.; Gorden, P. Long-Term Efficacy of Leptin Replacement in Patients With Generalized Lipodystrophy. Diabetes 2005, 54, 1994–2002. [Google Scholar] [CrossRef]
- Kir, S.; White, J.P.; Kleiner, S.; Kazak, L.; Cohen, P.; Baracos, V.E.; Spiegelman, B.M. Tumour-derived PTH-related protein triggers adipose tissue browning and cancer cachexia. Nat. Cell Biol. 2014, 513, 100–104. [Google Scholar] [CrossRef] [PubMed]
- Kir, S.; Komaba, H.; Garcia, A.P.; Economopoulos, K.P.; Liu, W.; Lanske, B.; Hodin, R.A.; Spiegelman, B.M. PTH/PTHrP Receptor Mediates Cachexia in Models of Kidney Failure and Cancer. Cell Metab. 2016, 23, 315–323. [Google Scholar] [CrossRef]
- Vegiopoulos, A.; Müller-Decker, K.; Strzoda, D.; Schmitt, I.; Chichelnitskiy, E.; Ostertag, A.; Diaz, M.B.; Rozman, J.; de Angelis, M.H.; Nüsing, R.M.; et al. Cyclooxygenase-2 Controls Energy Homeostasis in Mice by de Novo Recruitment of Brown Adipocytes. Science 2010, 328, 1158–1161. [Google Scholar] [CrossRef]
- Petruzzelli, M.; Wagner, E.F. Mechanisms of metabolic dysfunction in cancer-associated cachexia. Genes Dev. 2016, 30, 489–501. [Google Scholar] [CrossRef]
- Pilkington, A.-C.; Paz, H.A.; Wankhade, U.D. Beige Adipose Tissue Identification and Marker Specificity—Overview. Front. Endocrinol. 2021, 12, 8. [Google Scholar] [CrossRef]
- Srivastava, R.K.; Moliner, A.; Lee, E.-S.; Nickles, E.; Sim, E.; Liu, C.; Schwarz, H.; Ibáñez, C.F. CD137 negatively affects “browning” of white adipose tissue during cold exposure. J. Biol. Chem. 2020, 295, 2034–2042. [Google Scholar] [CrossRef]
- De Jong, J.; Larsson, O.; Cannon, B.; Nedergaard, J. A stringent validation of mouse adipose tissue identity markers. Am. J. Physiol. Metab. 2015, 308, E1085–E1105. [Google Scholar] [CrossRef] [PubMed]
- Wang, J.; Ge, J.; Cao, H.; Zhang, X.; Guo, Y.; Li, X.; Xia, B.; Yang, G.; Shi, X. Leptin Promotes White Adipocyte Browning by Inhibiting the Hh Signaling Pathway. Cells 2019, 8, 372. [Google Scholar] [CrossRef]
- Yang, Q.; Yan, C.; Wang, X.; Gong, Z. Leptin induces muscle wasting in kras-driven hepatocellular carcinoma (HCC) model in zebrafish. Dis. Model. Mech. 2019, 12, dmm038240. [Google Scholar] [CrossRef] [PubMed]
- Muñoz, J.; Gower, B.A. Relationship between Serum Leptin Concentration and Low-Density Muscle in Postmenopausal Women. J. Clin. Endocrinol. Metab. 2003, 88, 1157–1161. [Google Scholar] [CrossRef]
- Addison, O.; Marcus, R.; LaStayo, P.C.; Ryan, A.S. Intermuscular Fat: A Review of the Consequences and Causes. Int. J. Endocrinol. 2014, 2014, 1–11. [Google Scholar] [CrossRef]
- Goodpaster, B.H.; Thaete, F.L.; Kelley, D.E. Thigh adipose tissue distribution is associated with insulin resistance in obesity and in type 2 diabetes mellitus. Am. J. Clin. Nutr. 2000, 71, 885–892. [Google Scholar] [CrossRef] [PubMed]
- Cheema, B.; Abas, H.; Smith, B.; O’Sullivan, A.J.; Chan, M.; Patwardhan, A.; Kelly, J.; Gillin, A.; Pang, G.; Lloyd, B.; et al. Investigation of skeletal muscle quantity and quality in end-stage renal disease. Nephrology 2009, 15, 454–463. [Google Scholar] [CrossRef] [PubMed]
- Beasley, L.E.; Koster, A.; Newman, A.B.; Javaid, M.; Ferrucci, L.; Kritchevsky, S.; Kuller, L.H.; Pahor, M.; Schaap, L.A.; Visser, M.; et al. Inflammation and Race and Gender Differences in Computerized Tomography-measured Adipose Depots. Obesity 2009, 17, 1062–1069. [Google Scholar] [CrossRef] [PubMed]
- Sam, S.; Haffner, S.; Davidson, M.H.; D’Agostino, R.B.; Feinstein, S.; Kondos, G.; Perez, A.; Mazzone, T. Relation of Abdominal Fat Depots to Systemic Markers of Inflammation in Type 2 Diabetes. Diabetes Care 2009, 32, 932–937. [Google Scholar] [CrossRef] [PubMed]
- Buckingham, M.; Relaix, F. PAX3 and PAX7 as upstream regulators of myogenesis. Semin. Cell Dev. Biol. 2015, 44, 115–125. [Google Scholar] [CrossRef]
- Wang, Y.X.; Rudnicki, M. Satellite cells, the engines of muscle repair. Nat. Rev. Mol. Cell Biol. 2011, 13, 127–133. [Google Scholar] [CrossRef] [PubMed]







| WT + Vehicle (n = 9) | WT + PLA (n = 9) | Ctns−/− + Vehicle (n = 12) | Ctns−/− + PLA (n = 12) | |
|---|---|---|---|---|
| BUN (mg/dL) | 29.5 ± 4.6 | 32.4 ± 3.1 | 59.8 ± 6.7 * | 74.5 ± 9.4 * |
| Creatinine (mg/dL) | 0.09 ± 0.02 | 0.12 ± 0.04 | 0.19 ± 0.02 * | 0.21 ± 0.04 * |
| Bicarbonate (mmol/L) | 28.2 ± 2.2 | 27.6 ± 2.1 | 27.3 ± 1.8 | 27.3 ± 1.1 |
| Leptin (ng/mL) | 2.6 ± 0.3 | 2.8 ± 0.5 | 4.6 ± 0.4 * | 5.2 ± 0.3 * |
| Upregulated DEG | Functional Significance & Reference |
|---|---|
| Ankrd2 | implicated in mechanical stretch of skeletal muscle [25,26] |
| Csrp3 | associated with skeletal muscle dystrophy [27] |
| Cyfip2 | associated with muscle atrophy [28] |
| Fhl1 | activates myostatin signaling and promotes atrophy in skeletal muscle [29] |
| Ly6a | associated with remodeling of the extracellular matrix during skeletal muscle regeneration [30] |
| Mup1 | increases energy expenditure in skeletal muscle [31] |
| Myl2 | associated with muscle cycling kinetics [32,33] |
| Pdk4 | associated with skeletal muscle energy deprivation via a FOXO1-dependent pathway [34] |
| Spp1 | shares molecular network with myostatin and inhibits muscle regeneration [35] |
| Tnni1 | regulates straited muscle contraction [36] implicated in cardiomyopathy pathogenesis and age-related skeletal muscle wasting [36] |
| Downregulated DEG | |
| Cidea | increases metabolic rates, lipolysis in brown adipose tissue and higher core temperature [37] |
| Fos | associated with decreased skeletal muscle regeneration [38] |
| Tbc1d1 | impairs glucose transport in skeletal muscle [39] associated with follistatin-induced muscle wasting [40] |
Publisher’s Note: MDPI stays neutral with regard to jurisdictional claims in published maps and institutional affiliations. |
© 2021 by the authors. Licensee MDPI, Basel, Switzerland. This article is an open access article distributed under the terms and conditions of the Creative Commons Attribution (CC BY) license (https://creativecommons.org/licenses/by/4.0/).
Share and Cite
Gonzalez, A.; Cheung, W.W.; Perens, E.A.; Oliveira, E.A.; Gertler, A.; Mak, R.H. A Leptin Receptor Antagonist Attenuates Adipose Tissue Browning and Muscle Wasting in Infantile Nephropathic Cystinosis-Associated Cachexia. Cells 2021, 10, 1954. https://doi.org/10.3390/cells10081954
Gonzalez A, Cheung WW, Perens EA, Oliveira EA, Gertler A, Mak RH. A Leptin Receptor Antagonist Attenuates Adipose Tissue Browning and Muscle Wasting in Infantile Nephropathic Cystinosis-Associated Cachexia. Cells. 2021; 10(8):1954. https://doi.org/10.3390/cells10081954
Chicago/Turabian StyleGonzalez, Alex, Wai W. Cheung, Elliot A. Perens, Eduardo A. Oliveira, Arieh Gertler, and Robert H. Mak. 2021. "A Leptin Receptor Antagonist Attenuates Adipose Tissue Browning and Muscle Wasting in Infantile Nephropathic Cystinosis-Associated Cachexia" Cells 10, no. 8: 1954. https://doi.org/10.3390/cells10081954
APA StyleGonzalez, A., Cheung, W. W., Perens, E. A., Oliveira, E. A., Gertler, A., & Mak, R. H. (2021). A Leptin Receptor Antagonist Attenuates Adipose Tissue Browning and Muscle Wasting in Infantile Nephropathic Cystinosis-Associated Cachexia. Cells, 10(8), 1954. https://doi.org/10.3390/cells10081954
