Human Microcephaly Protein RTTN Is Required for Proper Mitotic Progression and Correct Spindle Position
Abstract
1. Introduction
2. Materials and Methods
2.1. Cell Culture and Reagents
2.2. Antibodies
2.3. Immunofluorescence Confocal Microscopy
2.4. Immunoblotting
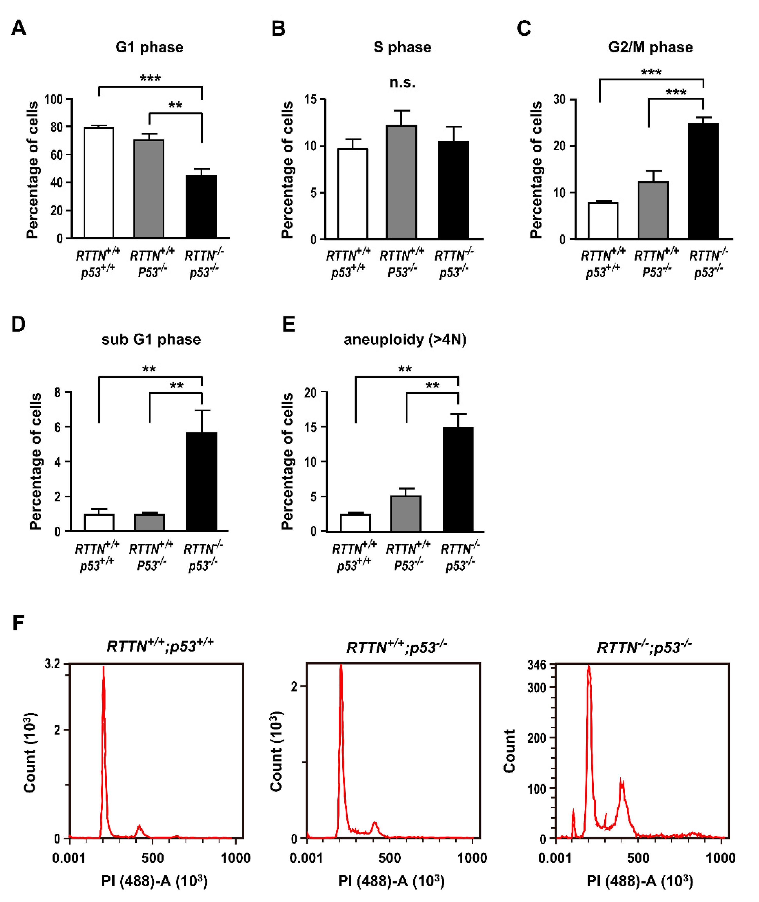
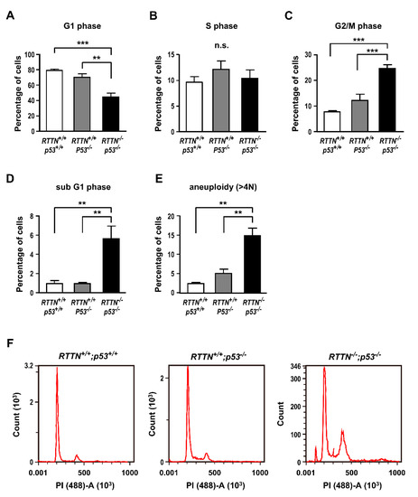
2.5. Flow Cytometry Analysis
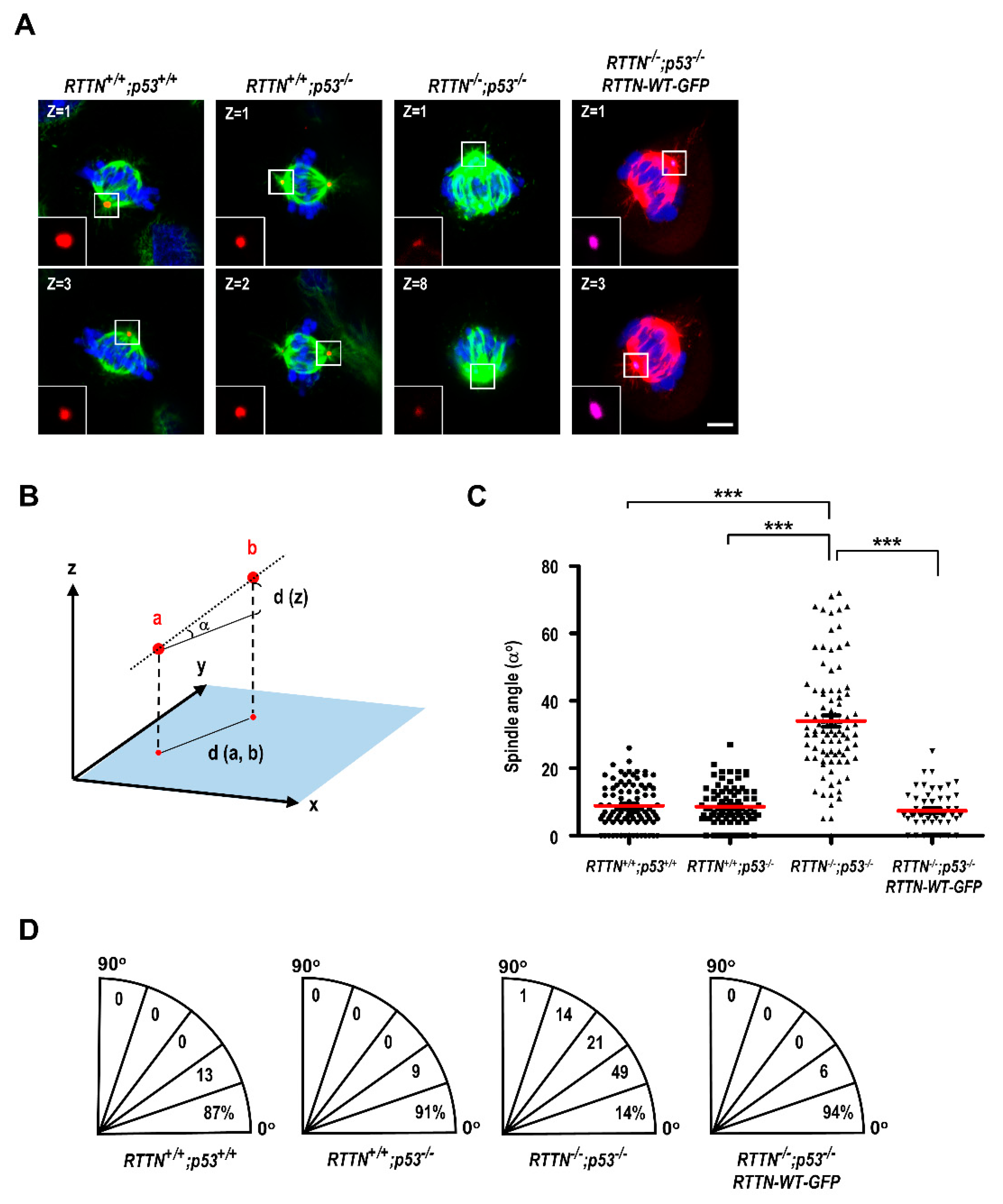
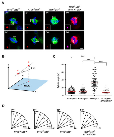
2.6. Spindle Orientation Analysis
2.7. Statistics
3. Results
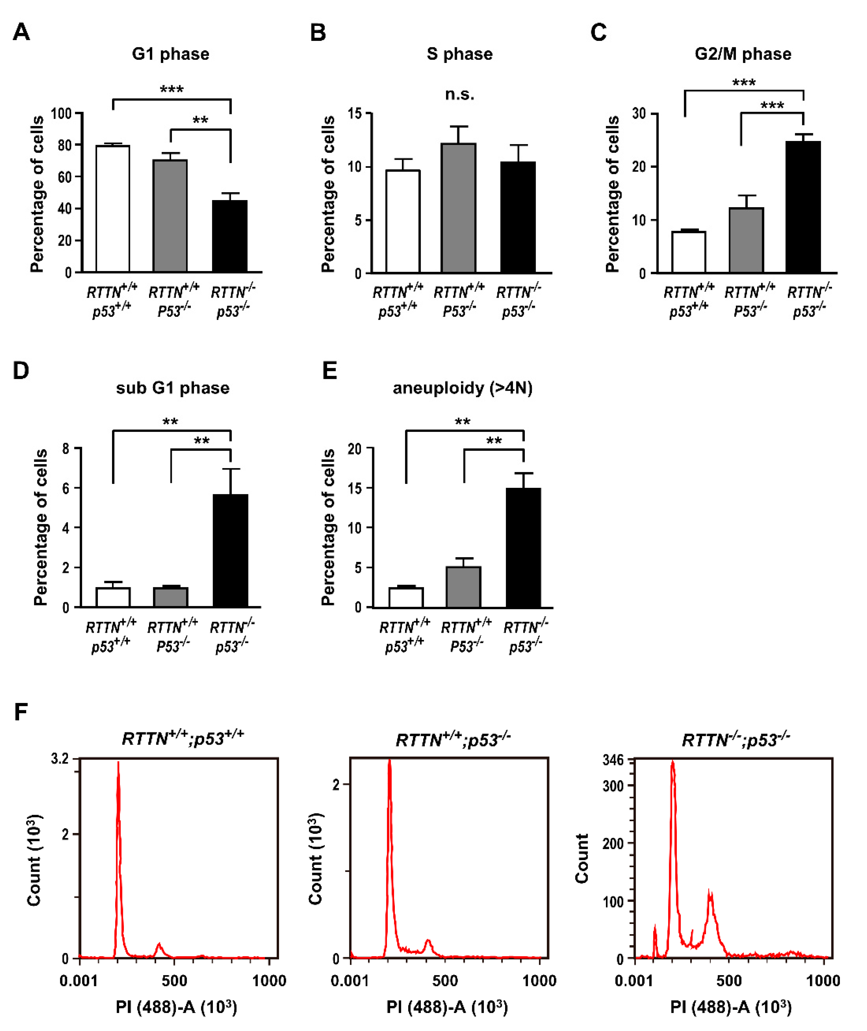
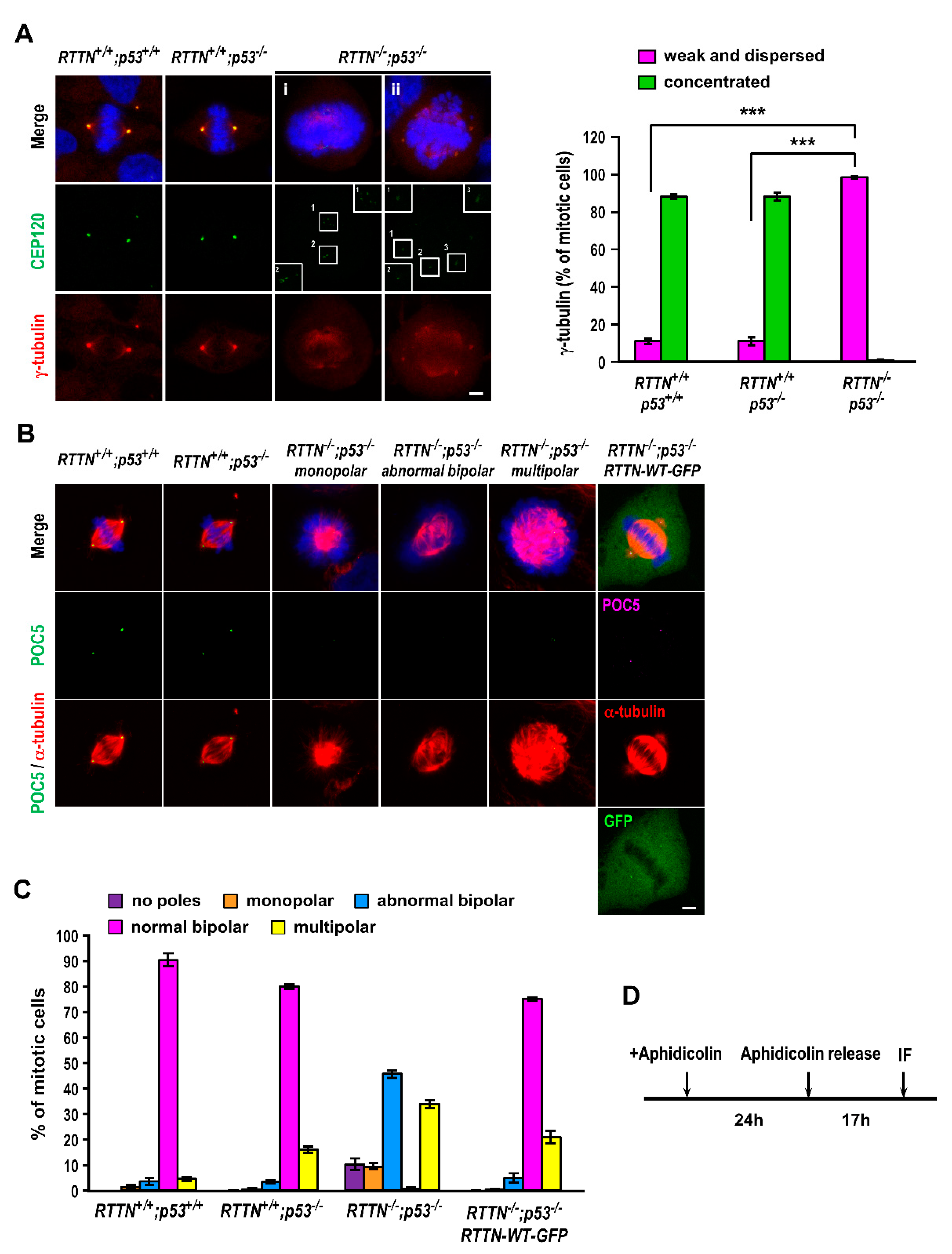
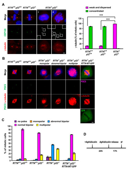
3.1. RTTN Is Required for Proper Mitotic Progression and Maintenance of Spindle Pole Integrity
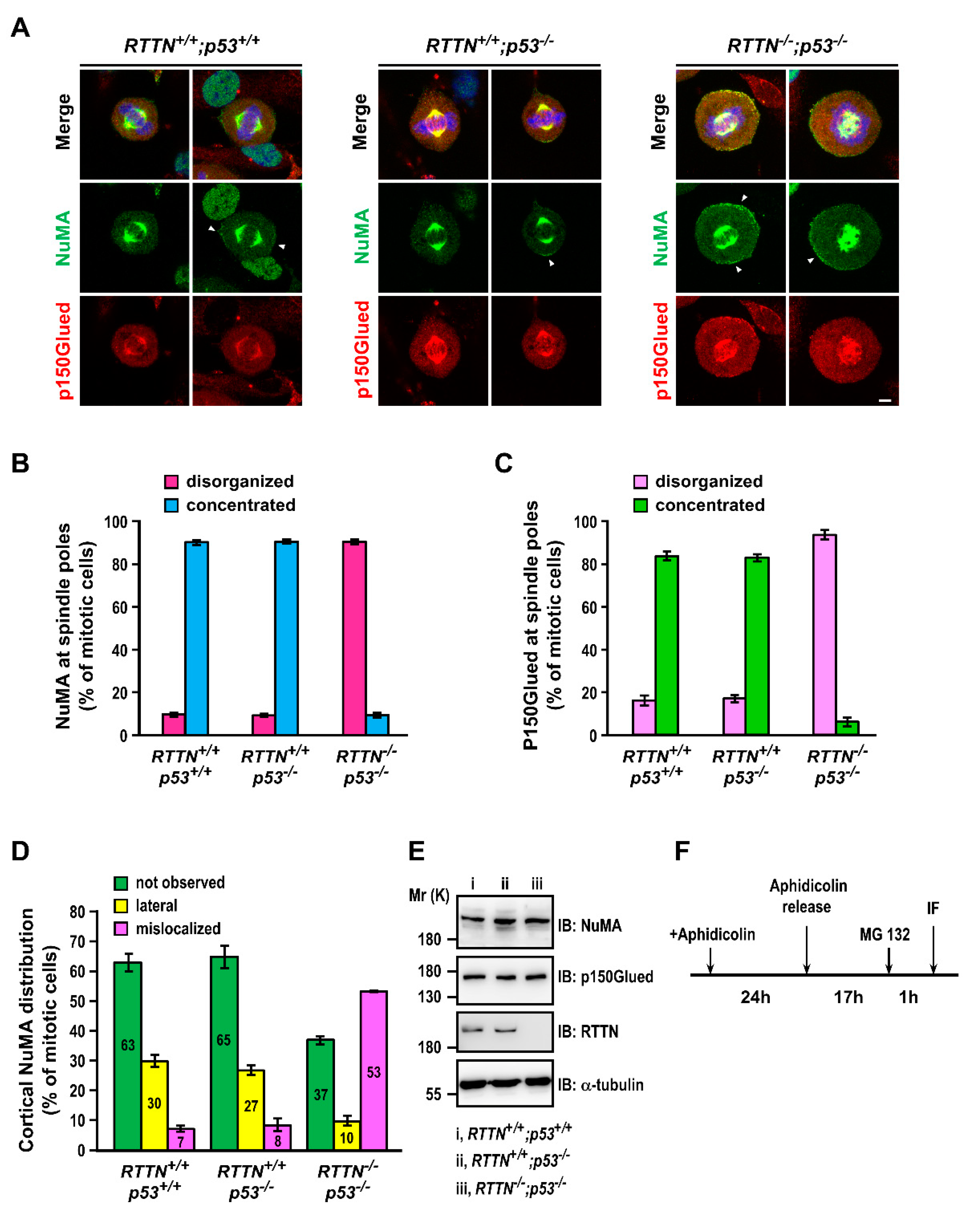
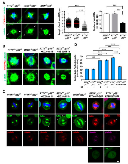
3.2. Loss of RTTN Altered NuMA/p150Glued Distribution during Mitosis
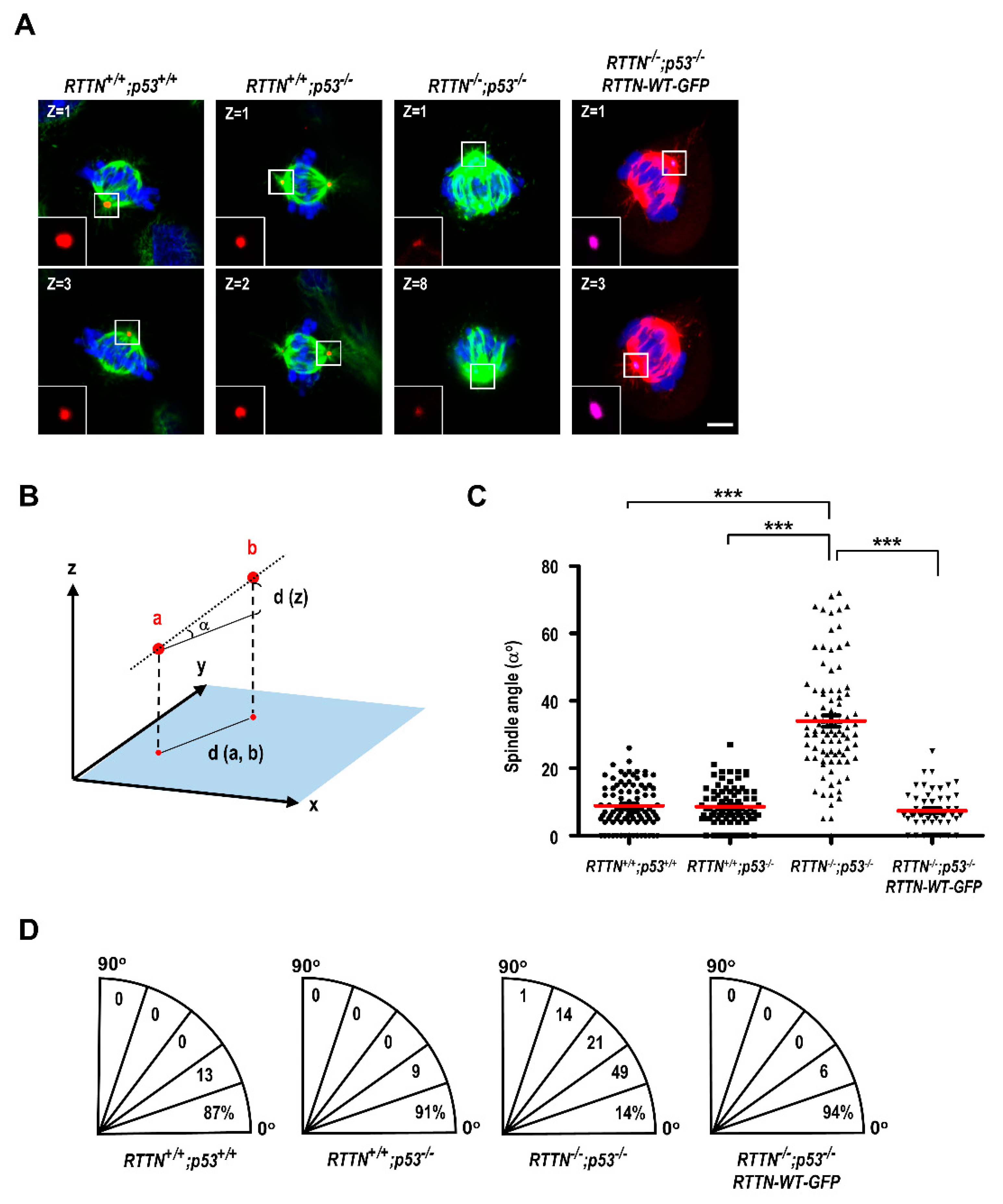
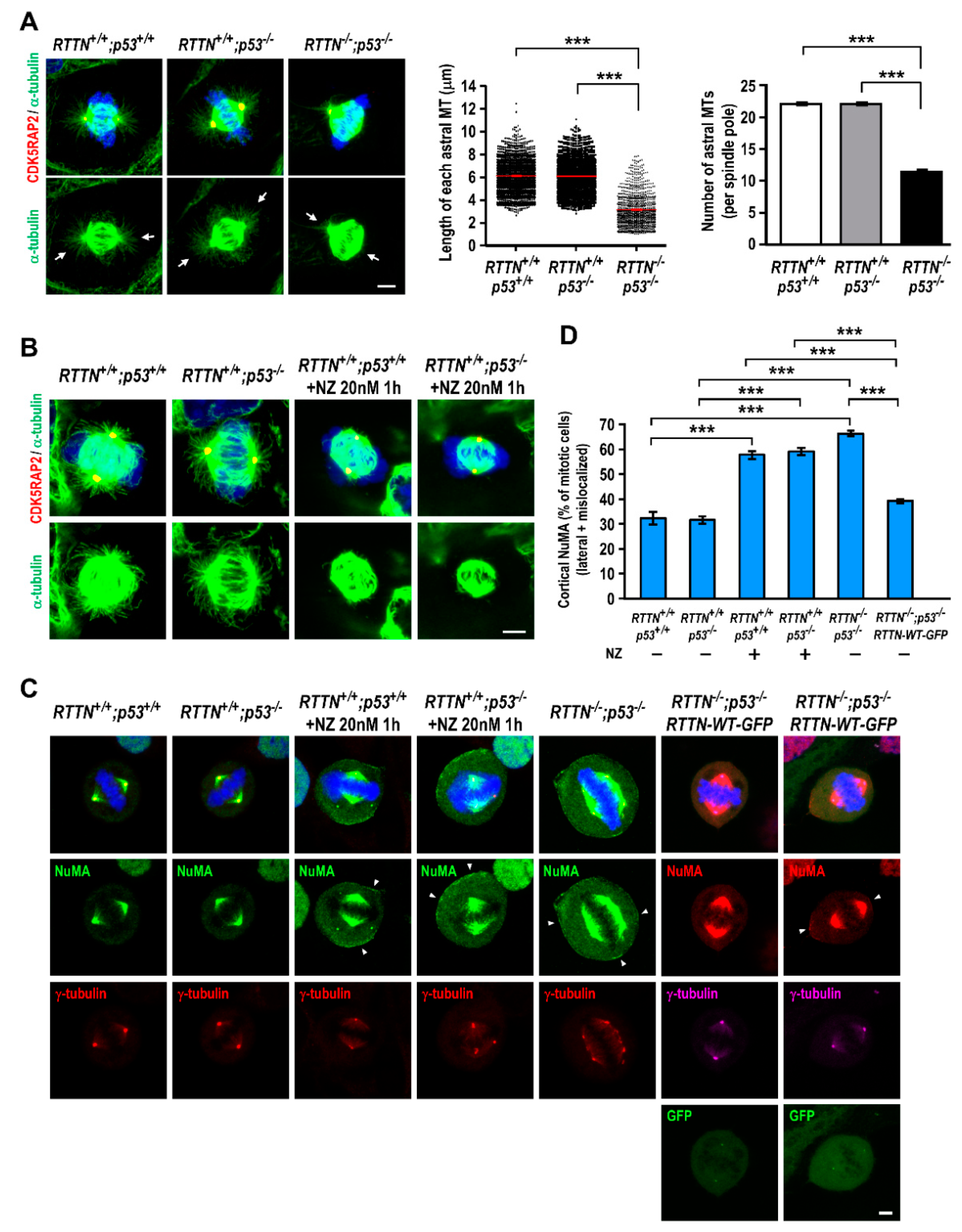
3.3. RTTN Regulates Cortical NuMA Release Through Astral Microtubules and Loss of RTTN Causes Spindle Misorientation
4. Discussion
5. Conclusions
Supplementary Materials
Author Contributions
Funding
Institutional Review Board Statement
Informed Consent Statement
Data Availability Statement
Acknowledgments
Conflicts of Interest
References
- Azimzadeh, J.; Marshall, W.F. Building the centriole. Curr. Biol. 2010, 20, R816–R825. [Google Scholar] [CrossRef]
- Nigg, E.A.; Stearns, T. The centrosome cycle: Centriole biogenesis, duplication and inherent asymmetries. Nat. Cell Biol. 2011, 13, 1154–1160. [Google Scholar] [CrossRef]
- Conduit, P.T.; Wainman, A.; Raff, J.W. Centrosome function and assembly in animal cells. Nat. Rev. Mol. Cell Biol. 2015, 16, 611–624. [Google Scholar] [CrossRef] [PubMed]
- Thornton, G.K.; Woods, C.G. Primary microcephaly: Do all roads lead to Rome? Trends Genet. 2009, 25, 501–510. [Google Scholar] [CrossRef] [PubMed]
- Jayaraman, D.; Bae, B.I.; Walsh, C.A. The Genetics of Primary Microcephaly. Annu. Rev. Genom. Hum. Genet. 2018, 19, 177–200. [Google Scholar] [CrossRef] [PubMed]
- Tang, C.J.; Fu, R.H.; Wu, K.S.; Hsu, W.B.; Tang, T.K. CPAP is a cell-cycle regulated protein that controls centriole length. Nat. Cell Biol. 2009, 11, 825–831. [Google Scholar] [CrossRef] [PubMed]
- Kohlmaier, G.; Loncarek, J.; Meng, X.; McEwen, B.F.; Mogensen, M.M.; Spektor, A.; Dynlacht, B.D.; Khodjakov, A.; Gonczy, P. Overly long centrioles and defective cell division upon excess of the SAS-4-related protein CPAP. Curr. Biol. 2009, 19, 1012–1018. [Google Scholar] [CrossRef]
- Schmidt, T.I.; Kleylein-Sohn, J.; Westendorf, J.; Le Clech, M.; Lavoie, S.B.; Stierhof, Y.D.; Nigg, E.A. Control of centriole length by CPAP and CP110. Curr. Biol. 2009, 19, 1005–1011. [Google Scholar] [CrossRef]
- Tang, C.J.; Lin, S.Y.; Hsu, W.B.; Lin, Y.N.; Wu, C.T.; Lin, Y.C.; Chang, C.W.; Wu, K.S.; Tang, T.K. The human microcephaly protein STIL interacts with CPAP and is required for procentriole formation. EMBO J. 2011, 30, 4790–4804. [Google Scholar] [CrossRef]
- Lin, Y.C.; Chang, C.W.; Hsu, W.B.; Tang, C.J.; Lin, Y.N.; Chou, E.J.; Wu, C.T.; Tang, T.K. Human microcephaly protein CEP135 binds to hSAS-6 and CPAP, and is required for centriole assembly. EMBO J. 2013, 32, 1141–1154. [Google Scholar] [CrossRef]
- Chen, H.Y.; Wu, C.T.; Tang, C.C.; Lin, Y.N.; Wang, W.J.; Tang, T.K. Human microcephaly protein RTTN interacts with STIL and is required to build full-length centrioles. Nat. Commun. 2017, 8, 247. [Google Scholar] [CrossRef]
- Sir, J.H.; Barr, A.R.; Nicholas, A.K.; Carvalho, O.P.; Khurshid, M.; Sossick, A.; Reichelt, S.; D’Santos, C.; Woods, C.G.; Gergely, F. A primary microcephaly protein complex forms a ring around parental centrioles. Nat. Genet. 2011, 43, 1147–1153. [Google Scholar] [CrossRef] [PubMed]
- Dzhindzhev, N.S.; Yu, Q.D.; Weiskopf, K.; Tzolovsky, G.; Cunha-Ferreira, I.; Riparbelli, M.; Rodrigues-Martins, A.; Bettencourt-Dias, M.; Callaini, G.; Glover, D.M. Asterless is a scaffold for the onset of centriole assembly. Nature 2010, 467, 714–718. [Google Scholar] [CrossRef]
- Jayaraman, D.; Kodani, A.; Gonzalez, D.M.; Mancias, J.D.; Mochida, G.H.; Vagnoni, C.; Johnson, J.; Krogan, N.; Harper, J.W.; Reiter, J.F.; et al. Microcephaly Proteins WDR62 and ASPM Define a Mother Centriole Complex Regulating Centriole Biogenesis, Apical Complex, and Cell Fate. Neuron 2016, 92, 813–828. [Google Scholar] [CrossRef]
- Faisst, A.M.; Alvarez-Bolado, G.; Treichel, D.; Gruss, P. Rotatin is a novel gene required for axial rotation and left-right specification in mouse embryos. Mech. Dev. 2002, 113, 15–28. [Google Scholar] [CrossRef]
- Stevens, N.R.; Dobbelaere, J.; Wainman, A.; Gergely, F.; Raff, J.W. Ana3 is a conserved protein required for the structural integrity of centrioles and basal bodies. J. Cell Biol. 2009, 187, 355–363. [Google Scholar] [CrossRef]
- Shamseldin, H.; Alazami, A.M.; Manning, M.; Hashem, A.; Caluseiu, O.; Tabarki, B.; Esplin, E.; Schelley, S.; Innes, A.M.; Parboosingh, J.S.; et al. RTTN Mutations Cause Primary Microcephaly and Primordial Dwarfism in Humans. Am. J. Hum. Genet. 2015, 97, 862–868. [Google Scholar] [CrossRef] [PubMed]
- Grandone, A.; Torella, A.; Santoro, C.; Giugliano, T.; Del Vecchio Blanco, F.; Mutarelli, M.; Cirillo, M.; Cirillo, G.; Piluso, G.; Capristo, C.; et al. Expanding the phenotype of RTTN variations: A new family with primary microcephaly, severe growth failure, brain malformations and dermatitis. Clin. Genet. 2016, 90, 445–450. [Google Scholar] [CrossRef] [PubMed]
- Chartier, S.; Alby, C.; Boutaud, L.; Thomas, S.; Elkhartoufi, N.; Martinovic, J.; Kaplan, J.; Benachi, A.; Lacombe, D.; Sonigo, P.; et al. A neuropathological study of novel RTTN gene mutations causing a familial microcephaly with simplified gyral pattern. Birth Defects Res. 2018, 110, 598–602. [Google Scholar] [CrossRef]
- Wambach, J.A.; Wegner, D.J.; Yang, P.; Shinawi, M.; Baldridge, D.; Betleja, E.; Shimony, J.S.; Spencer, D.; Hackett, B.P.; Andrews, M.V.; et al. Functional characterization of biallelic RTTN variants identified in an infant with microcephaly, simplified gyral pattern, pontocerebellar hypoplasia, and seizures. Pediatr. Res. 2018, 84, 435–441. [Google Scholar] [CrossRef] [PubMed]
- Kheradmand Kia, S.; Verbeek, E.; Engelen, E.; Schot, R.; Poot, R.A.; de Coo, I.F.; Lequin, M.H.; Poulton, C.J.; Pourfarzad, F.; Grosveld, F.G.; et al. RTTN mutations link primary cilia function to organization of the human cerebral cortex. Am. J. Hum. Genet. 2012, 91, 533–540. [Google Scholar] [CrossRef]
- Vandervore, L.V.; Schot, R.; Kasteleijn, E.; Oegema, R.; Stouffs, K.; Gheldof, A.; Grochowska, M.M.; van der Sterre, M.L.T.; van Unen, L.M.A.; Wilke, M.; et al. Heterogeneous clinical phenotypes and cerebral malformations reflected by rotatin cellular dynamics. Brain 2019, 142, 867–884. [Google Scholar] [CrossRef]
- Lin, Y.N.; Wu, C.T.; Lin, Y.C.; Hsu, W.B.; Tang, C.J.; Chang, C.W.; Tang, T.K. CEP120 interacts with CPAP and positively regulates centriole elongation. J. Cell Biol. 2013, 202, 211–219. [Google Scholar] [CrossRef] [PubMed]
- Merdes, A.; Heald, R.; Samejima, K.; Earnshaw, W.C.; Cleveland, D.W. Formation of spindle poles by dynein/dynactin-dependent transport of NuMA. J. Cell Biol. 2000, 149, 851–862. [Google Scholar] [CrossRef] [PubMed]
- Silk, A.D.; Holland, A.J.; Cleveland, D.W. Requirements for NuMA in maintenance and establishment of mammalian spindle poles. J. Cell Biol. 2009, 184, 677–690. [Google Scholar] [CrossRef]
- Iwakiri, Y.; Kamakura, S.; Hayase, J.; Sumimoto, H. Interaction of NuMA protein with the kinesin Eg5: Its possible role in bipolar spindle assembly and chromosome alignment. Biochem. J. 2013, 451, 195–204. [Google Scholar] [CrossRef] [PubMed]
- Kotak, S.; Gonczy, P. Mechanisms of spindle positioning: Cortical force generators in the limelight. Curr. Opin. Cell Biol. 2013, 25, 741–748. [Google Scholar] [CrossRef]
- Seldin, L.; Muroyama, A.; Lechler, T. NuMA-microtubule interactions are critical for spindle orientation and the morphogenesis of diverse epidermal structures. eLife 2016, 5, e12504. [Google Scholar] [CrossRef]
- Chou, E.J.; Hung, L.Y.; Tang, C.J.; Hsu, W.B.; Wu, H.Y.; Liao, P.C.; Tang, T.K. Phosphorylation of CPAP by Aurora-A Maintains Spindle Pole Integrity during Mitosis. Cell Rep. 2016, 14, 2975–2987. [Google Scholar] [CrossRef]
- Zheng, Z.; Wan, Q.; Liu, J.; Zhu, H.; Chu, X.; Du, Q. Evidence for dynein and astral microtubule-mediated cortical release and transport of Galphai/LGN/NuMA complex in mitotic cells. Mol. Biol. Cell 2013, 24, 901–913. [Google Scholar] [CrossRef]
- Hung, H.F.; Hehnly, H.; Doxsey, S. The Mother Centriole Appendage Protein Cenexin Modulates Lumen Formation through Spindle Orientation. Curr. Biol. 2016, 26, 793–801. [Google Scholar] [CrossRef] [PubMed]
- Du, Q.; Macara, I.G. Mammalian Pins is a conformational switch that links NuMA to heterotrimeric G proteins. Cell 2004, 119, 503–516. [Google Scholar] [CrossRef]
- di Pietro, F.; Echard, A.; Morin, X. Regulation of mitotic spindle orientation: An integrated view. EMBO Rep. 2016, 17, 1106–1130. [Google Scholar] [CrossRef] [PubMed]
- Lizarraga, S.B.; Margossian, S.P.; Harris, M.H.; Campagna, D.R.; Han, A.P.; Blevins, S.; Mudbhary, R.; Barker, J.E.; Walsh, C.A.; Fleming, M.D. Cdk5rap2 regulates centrosome function and chromosome segregation in neuronal progenitors. Development 2010, 137, 1907–1917. [Google Scholar] [CrossRef]
- Kitagawa, D.; Kohlmaier, G.; Keller, D.; Strnad, P.; Balestra, F.R.; Fluckiger, I.; Gonczy, P. Spindle positioning in human cells relies on proper centriole formation and on the microcephaly proteins CPAP and STIL. J. Cell Sci. 2011, 124, 3884–3893. [Google Scholar] [CrossRef] [PubMed]
- Manzini, M.C.; Walsh, C.A. What disorders of cortical development tell us about the cortex: One plus one does not always make two. Curr. Opin. Genet. Dev. 2011, 21, 333–339. [Google Scholar] [CrossRef]
- Lancaster, M.A.; Knoblich, J.A. Spindle orientation in mammalian cerebral cortical development. Curr. Opin. Neurobiol. 2012, 22, 737–746. [Google Scholar] [CrossRef]
- Fish, J.L.; Kosodo, Y.; Enard, W.; Paabo, S.; Huttner, W.B. ASPM specifically maintains symmetric proliferative divisions of neuroepithelial cells. Proc. Natl. Acad. Sci. USA 2006, 103, 10438–10443. [Google Scholar] [CrossRef]
- Chen, J.F.; Zhang, Y.; Wilde, J.; Hansen, K.C.; Lai, F.; Niswander, L. Microcephaly disease gene WDR62 regulates mitotic progression of embryonic neural stem cells and brain size. Nat. Commun. 2014, 5, 3885. [Google Scholar] [CrossRef]
- Lin, Y.N.; Lee, Y.S.; Li, S.K.; Tang, T.K. Loss of CPAP in developing mouse brain and its functional implication for human primary microcephaly. J. Cell Sci. 2020, 133, jcs243592. [Google Scholar] [CrossRef]
- Bazzi, H.; Anderson, K.V. Acentriolar mitosis activates a p53-dependent apoptosis pathway in the mouse embryo. Proc. Natl. Acad. Sci. USA 2014, 111, E1491–E1500. [Google Scholar] [CrossRef] [PubMed]
- Insolera, R.; Bazzi, H.; Shao, W.; Anderson, K.V.; Shi, S.H. Cortical neurogenesis in the absence of centrioles. Nat. Neurosci. 2014, 17, 1528–1535. [Google Scholar] [CrossRef] [PubMed]
- Marjanovic, M.; Sanchez-Huertas, C.; Terre, B.; Gomez, R.; Scheel, J.F.; Pacheco, S.; Knobel, P.A.; Martinez-Marchal, A.; Aivio, S.; Palenzuela, L.; et al. CEP63 deficiency promotes p53-dependent microcephaly and reveals a role for the centrosome in meiotic recombination. Nat. Commun. 2015, 6, 7676. [Google Scholar] [CrossRef]
- Breuss, M.; Fritz, T.; Gstrein, T.; Chan, K.; Ushakova, L.; Yu, N.; Vonberg, F.W.; Werner, B.; Elling, U.; Keays, D.A. Mutations in the murine homologue of TUBB5 cause microcephaly by perturbing cell cycle progression and inducing p53-associated apoptosis. Development 2016, 143, 1126–1133. [Google Scholar] [CrossRef] [PubMed]
- Little, J.N.; Dwyer, N.D. p53 deletion rescues lethal microcephaly in a mouse model with neural stem cell abscission defects. Hum. Mol. Genet. 2019, 28, 434–447. [Google Scholar] [CrossRef] [PubMed]





Publisher’s Note: MDPI stays neutral with regard to jurisdictional claims in published maps and institutional affiliations. |
© 2021 by the authors. Licensee MDPI, Basel, Switzerland. This article is an open access article distributed under the terms and conditions of the Creative Commons Attribution (CC BY) license (https://creativecommons.org/licenses/by/4.0/).
Share and Cite
Chou, E.-J.; Tang, T.K. Human Microcephaly Protein RTTN Is Required for Proper Mitotic Progression and Correct Spindle Position. Cells 2021, 10, 1441. https://doi.org/10.3390/cells10061441
Chou E-J, Tang TK. Human Microcephaly Protein RTTN Is Required for Proper Mitotic Progression and Correct Spindle Position. Cells. 2021; 10(6):1441. https://doi.org/10.3390/cells10061441
Chicago/Turabian StyleChou, En-Ju, and Tang K. Tang. 2021. "Human Microcephaly Protein RTTN Is Required for Proper Mitotic Progression and Correct Spindle Position" Cells 10, no. 6: 1441. https://doi.org/10.3390/cells10061441
APA StyleChou, E.-J., & Tang, T. K. (2021). Human Microcephaly Protein RTTN Is Required for Proper Mitotic Progression and Correct Spindle Position. Cells, 10(6), 1441. https://doi.org/10.3390/cells10061441
