Unsupervised Greenhouse Tomato Plant Segmentation Based on Self-Adaptive Iterative Latent Dirichlet Allocation from Surveillance Camera
Abstract
1. Introduction
2. Materials and Methods
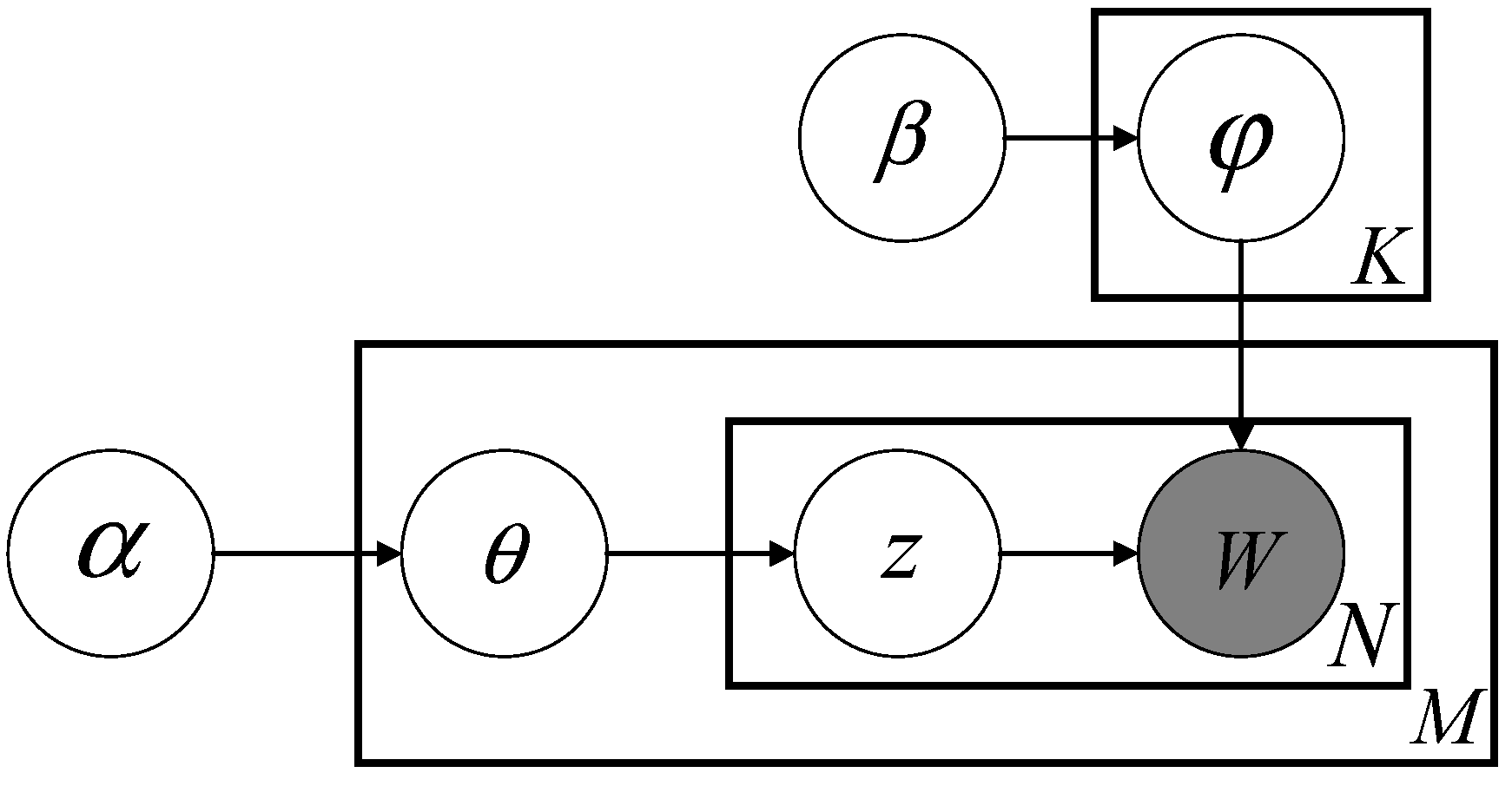
2.1. LDA (Latent Dirichlet Allocation)
2.2. Limitation Analysis of LDA and Practical Situation
2.3. Self-Adaptive Latent Dirichlet Allocation(SA-LDA)
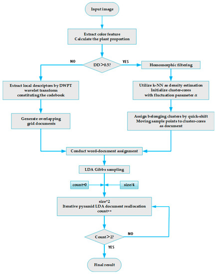
2.3.1. Self-Adaptive Image Type Judgement
2.3.2. Wavelet-Based Feature Construction
- Apply three-level discrete wavelet packet transform decomposition and obtain 52 sub-bands abandoning HH ones. Compute standard deviations and energies of each level using Equations (4)–(7) to signify the texture feature;
- Extract channel L and a from CIE Lab color space for color feature;
- Input eight-dimension integrated feature vector for words{w}, overlapped regions for documents{d} and number of class K into LDA model. Compute the topic-word parameter matrix by Gibbs sampling and classify the image to K parts according to the probability.
2.3.3. Density-Based Document Allocation
- Initialize the cluster-core . Input the image data and operate -NN density estimation. Sort as the rule ;
- Define , find disjoint connected components set (CCs) of G() containing and add them into ;
- Initialize directed graph G with vertices of image data and no edge. Conduct quick shift process and judge whether is in any cluster-core. If not, add an edge to G from to its nearest sample under the condition of .
- Find where has the directed path in G starting at ends in and allocate as the documents of LDA. Obtain the 17-dimensional feature vectors with the document collection to execute the LDA process. Compute the topic word parameter matrix by Gibbs sampling and classify the image into K parts according to the probability.
2.4. Self-Adaptive Iterative Latent Dirichlet Allocation (SAI-LDA)
3. Results
3.1. Massive Data Acquisition Based on The Fixed Camera
3.2. Comparison Settings and Results
3.3. Evaluation Criterion
4. Discussion
4.1. Analysis of Comparative Experiments
4.2. Analyzation of Proposed Algorithm
5. Conclusions
Author Contributions
Acknowledgments
Conflicts of Interest
References
- Sodhi, P.; Vijayarangan, S.; Wettergreen, D. In-field segmentation and identification of plant structures using 3D imaging. In Proceedings of the 017 IEEE/RSJ International Conference on Intelligent Robots and Systems (IROS), Vancouver, BC, Canada, 24–28 September 2017; pp. 5180–5187. [Google Scholar] [CrossRef]
- Zhang, C.; Si, Y.; Lamkey, J.; Boydston, R.A.; Garland-Campbell, K.A.; Sankaran, S. High-Throughput Phenotyping of Seed/Seedling Evaluation Using Digital Image Analysis. Agronomy 2018, 8, 63. [Google Scholar] [CrossRef]
- Tripodi, P.; Massa, D.; Venezia, A.; Cardi, T. Sensing technologies for precision phenotyping in vegetable crops: Current status and future challenges. Agronomy 2018, 8, 57. [Google Scholar] [CrossRef]
- Chen, J.; Fan, Y.; Wang, T.; Zhang, C.; Qiu, Z.; He, Y. Automatic Segmentation and Counting of Aphid Nymphs on Leaves Using Convolutional Neural Networks. Agronomy 2018, 8, 129. [Google Scholar] [CrossRef]
- Svensgaard, J.; Roitsch, T.; Christensen, S. Development of a Mobile Multispectral Imaging Platform for Precise Field Phenotyping. Agronomy 2014, 4, 322–336. [Google Scholar] [CrossRef]
- Zhang, J.; Naik, H.S.; Assefa, T.; Sarkar, S.; Reddy, R.C.; Singh, A.; Ganapathysubramanian, B.; Singh, A.K. Computer vision and machine learning for robust phenotyping in genome-wide studies. Sci. Rep. 2017, 7, 44048. [Google Scholar] [CrossRef]
- Lee, U.; Chang, S.; Putra, G.A.; Kim, H.; Kim, D.H. An automated, high-throughput plant phenotyping system using machine learning-based plant segmentation and image analysis. PLoS ONE 2018, 13, e0196615. [Google Scholar] [CrossRef]
- Li, L.; Zhang, Q.; Huang, D. A Review of Imaging Techniques for Plant Phenotyping. Sensors 2014, 14, 20078–20111. [Google Scholar] [CrossRef]
- Navarro, P.J.; Pérez, F.; Weiss, J.; Egea-Cortines, M. Machine learning and computer vision system for phenotype data acquisition and analysis in plants. Sensors 2016, 16, 641. [Google Scholar] [CrossRef]
- Tang, X.; Liu, M.; Zhao, H.; Tao, W. Leaf extraction from complicated background. In Proceedings of the 2009 2nd International Congress on Image and Signal Processing, Tianjin, China, 17–19 October 2009; pp. 1–5. [Google Scholar] [CrossRef]
- Jiaofei, W.; Shuangxi, W.; Yanli, C. Research on the color image segmentation of plant disease in the greenhouse. In Proceedings of the 2011 International Conference on Consumer Electronics, Communications and Networks, Xianning, China, 16–18 April 2011; pp. 2551–2553. [Google Scholar]
- Minervini, M.; Abdelsamea, M.; Tsaftaris, S.A. Image-based plant phenotyping with incremental learning and active contour. Ecol. Inform. 2014, 23, 35–48. [Google Scholar] [CrossRef]
- Zhou, Q.; Wang, Z.; Zhao, W.; Chen, Y. Contour-based plant leaf image segmentation using visual saliency. In Proceedings of the International Conference on Image and Graphics, Tianjin, China, 13–16 August 2015; pp. 48–59. [Google Scholar]
- Xu, L.; Lv, J. Recognition method for apple fruit based on SUSAN and PCNN. Multimed. Tools Appl. 2018, 77, 7205–7219. [Google Scholar] [CrossRef]
- Scharr, H.; Minervini, M.; French, A.P.; Klukas, C.; Kramer, D.M.; Liu, X.; Luengo, I.; Pape, J.-M.; Polder, G.; Vukadino, D.; et al. Leaf segmentation in plant phenotyping: A collation study. Mach. Vis. Appl. 2016, 27, 585–606. [Google Scholar] [CrossRef]
- Zhu, A.; Yang, L. An improved FCM algorithm for ripe fruit image segmentation. In Proceedings of the 2013 IEEE International Conference on Information and Automation (ICIA), Yinchuan, China, 26–28 August 2013. [Google Scholar] [CrossRef]
- Pham, V.H.; Lee, B.R. An image segmentation approach for fruit defect detection using k-means clustering and graph-based algorithm. Vietnam J. Comput. Sci. 2015, 2, 25–33. [Google Scholar] [CrossRef]
- Yamamoto, K.; Guo, W.; Yoshioka, Y.; Ninomiya, S. On plant detection of intact tomato fruits using image analysis and machine learning methods. Sensors 2014, 14, 12191–12206. [Google Scholar] [CrossRef]
- Ubbens, J.; Cieslak, M.; Prusinkiewicz, P.; Stavness, I. The use of plant models in deep learning: An application to leaf counting in rosette plants. Plant Methods 2018, 14, 6. [Google Scholar] [CrossRef]
- Deng, M.H.; Li, Z.C.; Zhu, S.P. The Agriculture Vision Image Segmentation Algorithm Based on Improved Quantum-Behaved Particle Swarm Optimization. Appl. Mech. Mater. 2015, 713, 1947–1950. [Google Scholar] [CrossRef]
- Wu, N.; Li, M.; Chen, S.; Yuan, Y.; Zeng, X.; Chen, L.; Sun, X.; Bian, C. Automatic segmentation of plant disease images based on graph cuts fusing multiple features. Trans. Chin. Soc. Agric. Eng. 2014, 30, 212–219. [Google Scholar]
- Shaikh, R.A.; Li, J.P.; Khan, A.; Khan, I. Content based grading of fresh fruits using Markov random field. In Proceedings of the 2016 3rd International Conference on Computing for Sustainable Global Development, New Delhi, India, 16–18 March 2016; pp. 3927–3931. [Google Scholar]
- Hung, C.; Nieto, J.; Taylor, Z.; Underwood, J.; Sukkarieh, S. Orchard Fruit Segmentation using Multi-spectral Feature Learning. In Proceedings of the IEEE/RSJ International Conference on Intelligent Robots & Systems, Tokyo, Japan, 3–7 November 2013. [Google Scholar] [CrossRef]
- Wang, X.; Ma, X.; Grimson, E. Unsupervised activity perception by hierarchical bayesian models. In Proceedings of the 2007 IEEE Conference on Computer Vision and Pattern Recognition (2007), Minneapolis, MN, USA, 17–24 June 2007; pp. 1–8. [Google Scholar]
- Rasiwasia, N.; Vasconcelos, N. Latent dirichlet allocation models for image classification. IEEE Trans. Pattern Anal. Mach. Intell. 2013, 11, 2665–2679. [Google Scholar] [CrossRef]
- Wang, X.; Grimson, E. Spatial latent dirichlet allocation. In Advances in Neural Information Processing Systems 20, Proceedings of the Twenty-First Annual Conference on Neural Information Processing Systems, Vancouver, BC, Canada, 3–6 December 2007; Neural Information Processing Systems (NIPS): Vancouver and Whistler, BC, Canada, 2008; pp. 1577–1584. [Google Scholar]
- Niu, Z.; Hua, G.; Gao, X.; Tian, Q. Spatial-DiscLDA for visual recognition. In Proceedings of the IEEE Computer Vision and Pattern Recognition, Providence, RI, USA, 20–25 June 2011; pp. 1769–1776. [Google Scholar] [CrossRef]
- Lacoste-Julien, S.; Sha, F.; Jordan, M.I. DiscLDA: Discriminative learning for dimensionality reduction and classification. In Advances in Neural Information Processing Systems 21, Proceedings of the Twenty-Second Annual Conference on Neural Information Processing Systems, Vancouver, British Columbia, Canada, 8–11 December 2008; Neural Information Processing Systems (NIPS): Vancouver and Whistler, BC, Canada, 2009; pp. 897–904. [Google Scholar] [CrossRef]
- Ou, W.; Xie, Z.; Lv, Z. Spatially regularized latent topic model for simultaneous object discovery and segmentation. In Proceedings of the 2015 IEEE International Conference on Systems, Man, and Cybernetics, Kowloon, China, 9–12 October 2015; pp. 2938–2943. [Google Scholar] [CrossRef]
- Li, Z.; Tian, W.; Li, Y.; Kuang, Z.; Liu, Y. A more effective method for image representation: Topic model based on latent dirichlet allocation. In Proceedings of the 2015 14th International Conference on Computer-Aided Design and Computer Graphics, Xi’an, China, 26–28 August 2015; pp. 143–148. [Google Scholar]
- Niu, Z.; Hua, G.; Wang, L.; Gao, X. Knowledge-based topic model for unsupervised object discovery and localization. IEEE Trans. Image Process. 2018, 27, 50–63. [Google Scholar] [CrossRef]
- Blei, D.M.; Ng, A.Y.; Jordan, M.I. Latent dirichlet allocation. J. Mach. Learn. Res. 2003, 3, 993–1022. [Google Scholar] [CrossRef]
- Putthividhy, D.; Attias, H.T.; Nagarajan, S. Topic regression multi-modal latent dirichlet allocation for image annotation. In Proceedings of the 2010 IEEE Computer Society Conference on Computer Vision and Pattern Recognition, San Francisco, CA, USA, 13–18 June 2010; Volume 238, pp. 3408–3415. [Google Scholar] [CrossRef]
- Wang, J.; Zhou, J.; Xu, H.; Mei, T.; Hua, X.S.; Li, S. Image tag refinement by regularized latent Dirichlet allocation. Comput. Vis. Image Underst. 2014, 124, 61–70. [Google Scholar] [CrossRef]
- Yang, X.; Xu, D.; Qi, Y.J. Bag-of-words image representation based on classified vector quantization. In Proceedings of the 2010 International Conference on Machine Learning and Cybernetics, Qingdao, China, 11–14 July 2010; Volume 2, pp. 708–712. [Google Scholar]
- Farhangi, M.; Soryani, M.; Fathy, M. Informative visual words construction to improve bag of words image representation. IET Image Process. 2014, 8, 310–318. [Google Scholar] [CrossRef]
- Griffiths, T.L.; Steyvers, M. Finding scientific topics. Proc. Natl. Acad. Sci. USA 2004, 101, 5228–5235. [Google Scholar] [CrossRef]
- Blei, D.; Carin, L.; Dunson, D. Probabilistic topic models. IEEE Signal Process. Mag. 2010, 27, 55–65. [Google Scholar] [CrossRef]
- Noda, H.; Shirazi, M.N.; Kawaguchi, E. MRF-based texture segmentation using wavelet decomposed images. Pattern Recognit. 2002, 35, 771–782. [Google Scholar] [CrossRef]
- Bharkad, S.; Kokare, M. Fingerprint matching using discreet wavelet packet transform. In Proceedings of the 2013 3rd IEEE International Advance Computing Conference (IACC), Ghaziabad, India, 22–23 February 2013; pp. 1183–1188. [Google Scholar] [CrossRef]
- Vedaldi, A.; Soatto, S. Quick shift and kernel methods for mode seeking. In Proceedings of the European Conference on Computer Vision, Marseille, France, 12–18 October 2008; pp. 705–718. [Google Scholar] [CrossRef]
- Comaniciu, D.; Meer, P. Mean shift: A robust approach toward feature space analysis. IEEE Trans. Pattern Anal. Mach. Intell. 2002, 24, 603–619. [Google Scholar] [CrossRef]
- Sheikh, Y.A.; Khan, E.A.; Kanade, T. Mode-seeking by medoidshifts. In Proceedings of the 2007 IEEE 11th International Conference on Computer Vision, Rio de Janeiro, Brazil, 14–21 October 2007; pp. 1–8. [Google Scholar] [CrossRef]
- Arias-Castro, E.; Mason, D.; Pelletier, B. On the estimation of the gradient lines of a density and the consistency of the mean-shift algorithm. J. Mach. Learn. Res. 2016, 17, 1487–1514. [Google Scholar]
- Chacón, J.E. A population background for nonparametric density-based clustering. Stat. Sci. 2015, 30, 518–532. [Google Scholar] [CrossRef]
- Genovese, C.R.; Perone-Pacifico, M.; Verdinelli, I.; Wasserman, L. Non-parametric inference for density modes. J. R. Stat. Soc. Ser. B 2016, 78, 99–126. [Google Scholar] [CrossRef]
- Jiang, H.; Kpotufe, S. Modal-set estimation with an application to clustering. arXiv, 2016; arXiv:1606.04166. [Google Scholar]
- Dasgupta, S.; Kpotufe, S. Optimal rates for k-nn density and mode estimation. In Advances in Neural Information Processing Systems 27, Proceedings of the 28th Annual Conference on Neural Information Processing Systems 2014, Montreal, QC, Canada, 8–13 December 2014; Neural Information Processing Systems (NIPS): Montreal, QC, Canada; pp. 2555–2563.
- Winn, J.; Criminisi, A.; Minka, T. Object categorization by learned universal visual dictionary. In Proceedings of the Tenth IEEE International Conference on Computer Vision, Beijing, China, 17–21 October 2005; pp. 1800–1807. [Google Scholar] [CrossRef]
- Bertolino, P.; Montanvert, A. Multiresolution segmentation using the irregular pyramid. In Proceedings of the 3rd IEEE International Conference on Image Processing, Lausanne, Switzerland, 19 September 1996; Volume 1, Volume 257–260. [Google Scholar] [CrossRef]
- Sumengen, B.; Manjunath, B.S. Multi-scale edge detection and image segmentation. In Proceedings of the 2005 13th European Signal Processing Conference, Antalya, Turkey, 4–8 September 2005; pp. 1–4. [Google Scholar]
- Yang, Y.; Xu, L. Remote sensing image classification using layer-by-layer feature associative conditional random field. J. Comput. Appl. 2014, 34, 1741–1745. [Google Scholar] [CrossRef]
- Li, H.; Meng, F.; Wu, Q.; Luo, B. Unsupervised Multiclass Region Cosegmentation via Ensemble Clustering and Energy Minimization. IEEE Tran. Circuits Syst. Video Technol. 2014, 24, 789–801. [Google Scholar] [CrossRef]























| 1 | 2 | 3 | 4 | 5 | 6 | 7 | 8 | 9 | 10 | |
|---|---|---|---|---|---|---|---|---|---|---|
| QPSO [20] | 0.2307 | 0.5502 | 0.1900 | 0.1125 | 0.0814 | 0.5238 | 0.6404 | 0.6159 | 0.6302 | 0.2901 | 
| FCM [16] | 0.4671 | 0.7105 | 0.5228 | 0.8249 | 0.7002 | 0.7811 | 0.6803 | 0.8319 | 0.6994 | 0.8647 | 
| PCNN [14] | 0.1544 | 0.3515 | 0.1502 | 0.2766 | 0.3079 | 0.7662 | 0.5400 | 0.7742 | 0.6006 | 0.2340 | 
| Coseg [53] | 0.8654 | 0.8167 | 0.8833 | 0.5802 | 0.7034 | 0.3943 | 0.7290 | 0.8612 | 0.8604 | 0.8849 | 
| LDA | 0.5793 | 0.6704 | 0.3743 | 0.3938 | 0.6003 | 0.6819 | 0.4451 | 0.7028 | 0.5709 | 0.6563 | 
| SA-LDA | 0.9533 | 0.9236 | 0.9391 | 0.7669 | 0.8766 | 0.9526 | 0.6367 | 0.8001 | 0.9122 | 0.9113 | 
| 11 | 12 | 13 | 14 | 15 | 16 | 17 | 18 | 19 | 20 | |
|---|---|---|---|---|---|---|---|---|---|---|
| QPSO [20] | 0.1860 | 0.2044 | 0.1557 | 0.1239 | 0.1714 | 0.6411 | 0.4919 | 0.8203 | 0.8316 | 0.7330 | 
| FCM [16] | 0.3372 | 0.3816 | 0.4507 | 0.8403 | 0.6218 | 0.6629 | 0.8417 | 0.8656 | 0.7227 | 0.7048 | 
| PCNN [14] | 0.2105 | 0.1789 | 0.1919 | 0.1046 | 0.1599 | 0.7405 | 0.8008 | 0.7744 | 0.6848 | 0.7016 | 
| Coseg [53] | 0.7954 | 0.8883 | 0.8612 | 0.8682 | 0.8309 | 0.7782 | 0.8311 | 0.8820 | 0.8109 | 0.5528 | 
| LDA | 0.6498 | 0.1099 | 0.7526 | 0.6503 | 0.6455 | 0.7653 | 0.4856 | 0.6514 | 0.4813 | 0.4963 | 
| SA-LDA | 0.8855 | 0.9018 | 0.8993 | 0.8336 | 0.8875 | 0.8242 | 0.8725 | 0.7484 | 0.7402 | 0.7349 | 
| SAI-LDA | 0.9485 | 0.9589 | 0.9411 | 0.8737 | 0.9280 | 0.9474 | 0.9384 | 0.8321 | 0.8936 | 0.8421 | 
| Methods | QPSO | FCM | PCNN | Coseg | LDA | SA-LDA | SAI-LDA | 
|---|---|---|---|---|---|---|---|
| Time Consumption (s) | 1.72 | 7.66 | 52.54 | 218.65 | 131.64 | 84.39 | 58.79 | 
© 2019 by the authors. Licensee MDPI, Basel, Switzerland. This article is an open access article distributed under the terms and conditions of the Creative Commons Attribution (CC BY) license (http://creativecommons.org/licenses/by/4.0/).
Share and Cite
Cao, Q.; Xu, L. Unsupervised Greenhouse Tomato Plant Segmentation Based on Self-Adaptive Iterative Latent Dirichlet Allocation from Surveillance Camera. Agronomy 2019, 9, 91. https://doi.org/10.3390/agronomy9020091
Cao Q, Xu L. Unsupervised Greenhouse Tomato Plant Segmentation Based on Self-Adaptive Iterative Latent Dirichlet Allocation from Surveillance Camera. Agronomy. 2019; 9(2):91. https://doi.org/10.3390/agronomy9020091
Chicago/Turabian StyleCao, Qifan, and Lihong Xu. 2019. "Unsupervised Greenhouse Tomato Plant Segmentation Based on Self-Adaptive Iterative Latent Dirichlet Allocation from Surveillance Camera" Agronomy 9, no. 2: 91. https://doi.org/10.3390/agronomy9020091
APA StyleCao, Q., & Xu, L. (2019). Unsupervised Greenhouse Tomato Plant Segmentation Based on Self-Adaptive Iterative Latent Dirichlet Allocation from Surveillance Camera. Agronomy, 9(2), 91. https://doi.org/10.3390/agronomy9020091
 
        

 
       