Development and Field Testing of a Spatial Decision Support System to Control Populations of the European Cherry Fruit Fly, Rhagoletis cerasi, in Commercial Orchards
Abstract
:1. Introduction
2. Materials and Methods
2.1. Test Area and Experimental Orchards
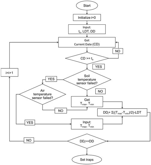
2.2. Development of a Spatial Decision Support Tool for the European Cherry Fruit Fly
2.3. Preparatory Monitoring in the Year 2014
2.4. Implementation of the DSS in the Year 2015
2.4.1. Selection of Experimental Orchards
2.4.2. Deployment of Trap Network, Population Monitoring and Spraying Decisions
2.4.3. Estimation of Fruit Infestation Rates
2.4.4. Cherry Fruit Insecticide Residual Levels
2.5. Data Analysis
3. Results
3.1. Population Trends During the Year 2014
3.2. Implementation of the DSS During the Year 2015
3.3. Decisions on When and Where to Spray
3.4. Fruit Infestation Rates
3.5. Insecticide Residues
4. Discussion
Author Contributions
Funding
Acknowledgments
Conflicts of Interest
References
- Papadopoulos, N.T.; Lux, S.A.; Köppler, K.; Beliën, T. Invertebrate and Vertebrate Pests: Biology and Management. In Cherries: Botany, Production and Uses; CABI: Wallingford, UK, 2017; pp. 305–337. [Google Scholar]
- Augustinos, A.; Moraiti, C.; Drosopoulou, E.; Kounatidis, I.; Mavragani-Tsipidou, P.; Bourtzis, K.; Papadopoulos, N. Old residents and new arrivals of Rhagoletis species in Europe. Bull. Entomol. Res. 2019, 1–12. [Google Scholar] [CrossRef] [PubMed]
- Cini, A.; Anfora, G.; Escudero-Colomar, L.A.; Grassi, A.; Santosuosso, U.; Seljak, G.; Papini, A. Tracking the invasion of the alien fruit pest Drosophila suzukii in Europe. J. Pest Sci. 2014, 87, 559–566. [Google Scholar] [CrossRef]
- Barringer, L. First record of the European cherry fruit fly, Rhagoletis cerasi (Linnaeus)(Diptera: Tephritidae), in North America. Insecta Mundi 2018, 0622, 1–4. [Google Scholar]
- Wakie, T.T.; Yee, W.L.; Neven, L.G. Assessing the Risk of Establishment of Rhagoletis cerasi (Diptera: Tephritidae) in the United States and Globally. J. Econ. Entomol. 2018, 111, 1275–1284. [Google Scholar] [CrossRef] [PubMed]
- Papanastasiou, S.A.; Nestel, D.; Diamantidis, A.D.; Nakas, C.T.; Papadopoulos, N.T. Physiological and biological patterns of a highland and a coastal population of the European cherry fruit fly during diapause. J. Insect Physiol. 2011, 57, 83–93. [Google Scholar] [CrossRef] [PubMed]
- Daniel, C.; Grunder, J. Integrated management of European cherry fruit fly Rhagoletis cerasi (L.): Situation in Switzerland and Europe. Insects 2012, 3, 956–988. [Google Scholar] [CrossRef]
- Köppler, K.; Peters, A.; Vogt, H. Initial results in the application of entomopathogenic nematodes against the European cherry fruit fly Rhagoletis cerasi L. (Diptera, Tephritidae). Bull. OILB SROP 2005, 28, 13–18. [Google Scholar]
- Köppler, K.; Kaffer, T.; Vogt, H. Bait sprays against the European cherry fruit fly Rhagoletis cerasi: Status Quo & Perspectives. In Ecofruit-13th International Conference on Cultivation Technique and Phytopathological Problems in Organic Fruit-Growing: Proceedings to the Conference from 18th February to 20th February 2008 at Weinsberg/Germany; Boos, M., Ed.; Fördergemeinschaft Ökologischer Obstbau eV (FÖKO): Weinsberg, Germany, 2008; pp. 102–108. [Google Scholar]
- Herz, A.; Köppler, K.; Vogt, H.; Elias, E.; Peters, A.; Katz, P. Biological control of the cherry fruit fly, Rhagoletis cerasi L.(Diptera, Tephritidae) by use of entomopathogenic nematodes: First experiences towards practical implementation. In Ecofruit-12th International Conference on Cultivation Technique and Phytopathological Problems in Organic Fruit-Growing: Proceedings to the Conference from 31st January to 2nd February 2006 at Weinsberg/Germany; Boos, M., Ed.; Fördergemeinschaft Ökologischer Obstbau eV (FÖKO): Weinsberg, Germany, 2006; pp. 67–72. [Google Scholar]
- Daniel, C.; Mathis, S.; Feichtinger, G. A new visual trap for Rhagoletis cerasi (L.)(Diptera: Tephritidae). Insects 2014, 5, 564–576. [Google Scholar] [CrossRef]
- Katsoyannos, B.I.; Papadopoulos, N.T.; Stavridis, D. Evaluation of trap types and food attractants for Rhagoletis cerasi (Diptera: Tephritidae). J. Econ. Entomol. 2000, 93, 1005–1010. [Google Scholar] [CrossRef]
- Boller, E.F.; Remund, U. Field feasibility study for the application of SIT in Rhagoletis cerasi L. in Northwest Switzerland (1976–79). In Fruit Flies of Economic Importance. Proceedings of the CEC/IOBC International Symposium Athens, November 1982; Calvalloro, R., Ed.; Balkema: Rotterdam, The Netherlands, 1983; pp. 366–370. [Google Scholar]
- Brand, G.; Höhn, H.; Kuske, S.; Samietz, J. Management of European cherry fruit fly (Rhagoletis cerasi) with exclusion netting: First results. IOBC WPRS Bull. 2013, 91, 401–404. [Google Scholar]
- Daniel, C.; Baker, B. Dispersal of Rhagoletis cerasi in commercial cherry orchards: Efficacy of soil covering nets for Cherry Fruit Fly control. Insects 2013, 4, 168–176. [Google Scholar] [CrossRef]
- Leski, R. Studia nad biologia i ecologia nasionnicy tzresniowki Rhagoletis cerasi L. (Diptera: Trypetidae). Pol. Pismo Entomol. Ser. B 1963, 3, 153–240. [Google Scholar]
- Kovanci, O.; Kovanci, B. Reduced-risk management of Rhagoletis cerasi flies (host race Prunus) in combination with a preliminary phenological model. J. Insect Sci. 2006, 6, 34. [Google Scholar] [CrossRef] [PubMed]
- Samietz, J.; Graf, B.; Höhn, H.; Schaub, L.; Höpli, H. Phenology modelling of major insect pests in fruit orchards from biological basics to decision support: The forecasting tool SOPRA. EPPO Bull. 2007, 37, 255–260. [Google Scholar] [CrossRef]
- Lux, S.A.; Michalska, K.; Wnuk, A.; Paliczuk, D.; Vogt, H.; Hernik, T.; Studnicki, M. Female age as a factor determining the patterns of tree canopy utilisation by the European cherry fruit fly, Rhagoletis cerasi. Int. J. Pest Manag. 2017, 63, 371–381. [Google Scholar] [CrossRef]
- Lux, S. PESTonFARM–stochastic model of on-farm insect behaviour and their response to IPM interventions. J. Appl. Entomol. 2014, 138, 458–467. [Google Scholar] [CrossRef]
- Pedigo, L.P.; Rice, M.E. Entomology and Pest Management; Waveland Press: Long Grove, IL, USA, 2014. [Google Scholar]
- Cohen, Y.; Cohen, A.; Hetzroni, A.; Alchanatis, V.; Broday, D.; Gazit, Y.; Timar, D. Spatial decision support system for Medfly control in citrus. Comput. Electron. Agric. 2008, 62, 107–117. [Google Scholar] [CrossRef]
- Cohen, Y.; Cohen, A.; Broday, D. A knowledge-based SDSS for medfly Area-Wide Control: Development, validation and effectiveness evaluation. In Decision Support Systems in Agriculture, Food and the Environment: Trends, Applications and Advances; IGI Global: Hershey, PA, USA, 2010; pp. 21–46. [Google Scholar]
- Nestel, D.; Cohen, Y.; Shaked, B.; Alchanatis, V.; Nemny-Lavy, E.; Miranda, M.A.; Sciarretta, A.; Papadopoulos, N.T. An Integrated Decision Support System for environmentally-friendly management of the Ethiopian fruit fly in greenhouse crops. Agronomy 2019, 9, 459. [Google Scholar] [CrossRef]
- Sciarretta, A.; Tabilio, M.R.; Lampazzi, E.; Ceccaroli, C.; Colacci, M.; Trematerra, P. Analysis of the Mediterranean fruit fly [Ceratitis capitata (Wiedemann)] spatio-temporal distribution in relation to sex and female mating status for precision IPM. PLoS ONE 2018, 13, e0195097. [Google Scholar] [CrossRef]
- Baker, C.R.B.; Miller, G.W. Effect of temperature on postdiapause development of four geographical populations of european cherry fruit fly (Rhagoletis cerasi). Entomol. Exp. Appl. 1978, 23, 1–13. [Google Scholar] [CrossRef]
- Anastassiades, M.; Lehotay, S.J.; Štajnbaher, D.; Schenck, F.J. Fast and easy multiresidue method employing acetonitrile extraction/partitioning and “dispersive solid-phase extraction” for the determination of pesticide residues in produce. J. AOAC Int. 2003, 86, 412–431. [Google Scholar] [PubMed]
- Moraiti, C.A.; Papadopoulos, N.T. Obligate annual and successive facultative diapause establish a bet-hedging strategy of Rhagoletis cerasi (D iptera: T ephritidae) in seasonally unpredictable environments. Physiol. Entomol. 2017, 42, 225–231. [Google Scholar] [CrossRef]
- Moraiti, C.A.; Nakas, C.T.; Papadopoulos, N.T. Diapause termination of Rhagoletis cerasi pupae is regulated by local adaptation and phenotypic plasticity: Escape in time through bet-hedging strategies. J. Evol. Biol. 2014, 27, 43–54. [Google Scholar] [CrossRef] [PubMed]
- Lux, S.A.; Wnuk, A.; Vogt, H.; Belien, T.; Spornberger, A.; Studnicki, M. Validation of individual-based markov-like stochastic process model of insect behavior and a “Virtual Farm” concept for enhancement of site-specific IPM. Front. Physiol. 2016, 7, 363. [Google Scholar] [CrossRef] [PubMed]
- Papadopoulos, N.T.; Plant, R.E.; Carey, J.R. From trickle to flood: The large-scale, cryptic invasion of California by tropical fruit flies. Proc. R. Soc. B Biol. Sci. 2013, 280, 20131466. [Google Scholar] [CrossRef] [PubMed]
- Arora, R.; Singh, B.; Dhawan, A. Theory and Practice of Integrated Pest Management; Scientific Publishers: Jodhpur, India, 2017. [Google Scholar]
- Shaked, B.; Amore, A.; Ioannou, C.; Valdés, F.; Alorda, B.; Papanastasiou, S.; Goldshtein, E.; Shenderey, C.; Leza, M.; Pontikakos, C.; et al. Electronic traps for detection and population monitoring of adult fruit flies (Diptera: Tephritidae). J. Appl. Entomol. 2017. [Google Scholar] [CrossRef]
- Pontikakos, C.M.; Tsiligiridis, T.A.; Yialouris, C.P.; Kontodimas, D.C. Pest management control of olive fruit fly (Bactrocera oleae) based on a location-aware agro-environmental system. Comput. Electron. Agric. 2012, 87, 39–50. [Google Scholar] [CrossRef]
- Tsiligiridis, T.; Pontikakos, C.; Perdikis, D. Architectural issues of a location-aware system applied in fruit fly e-monitoring and spraying control. AGRIS LINE Pap. Econ. Inform. 2014, 6, 195–207. [Google Scholar]








| Plots | Sweet cherry (Prunus avium) cultivar | ||||||
|---|---|---|---|---|---|---|---|
| DSS 1 | Ferrovia | Grace star | Lory Bloom | Regina | Skeena | Summit | |
| Conv. 1 | Kordia | Larian | Samba | Sweet early | |||
| DSS 2 | Regina | Kordia | Ferrovia | ||||
| Conv. 2 | Giant red | Skeena | |||||
| DSS 3 | Giant red | Grace Star | Bakirtzeika | ||||
| Conv. 3 | Bakirtzeika | Vasiliadi | |||||
| DSS 4 | Grace Star | Kordia | Larian | Lory Bloom | Samba | Summit | Sweet early |
| Conv. 4 | Grace Star | Kordia | Larian | Lory Bloom | Samba | Summit | Sweet early |
| Control | Burlat | Bakirtzeika | |||||
| Term/Symbol/Abbreviation | Definition |
|---|---|
| DD | Day Degrees = Σ(Tmax − Tmin)/2 − 5 |
| LDT/Biofix | Lower developmental threshold = 5 °C |
| DDb | Day Degrees buffer = 32 °C |
| Biofixni, t0 | Date entered manually (1 February 2015) |
| BBCH | Phenological development stages entered manually |
| t harvest | Average harvest date of the last 3 years—date entered manually on 20 April 2015 based on current fruit phenology |
| FTD | Flies per trap per day = Σ(adults of every trap)/(no of traps/days) from previous trap check |
| Get Tmax, Tmin (when a sensor is not working) | Use values of the closest Air Temperature sensor. The same procedure can be applied in the case of RH, wind speed and precipitation sensors failure |
| Spraying buffer period | ≥7 days before harvest |
| Cherry fruit susceptibility | Color break from yellow to reddish after examination of 100 randomly inspected cherry fruit from each cultivar |
| Spatial distribution | A = random, B = uniform, C = aggregated |
| Estimation of the spatial distribution and hot spots | Entered manually using semivariography and kriging and a buffer zone of 10 m (two lines of trees). Hot spots include areas with probability of more than 0.5 FTD |
| Treatments | No of Traps | Mean Captures (Adults ± SE) | Mean Period with Captures (Days ± SE) | % of Traps with Captures |
|---|---|---|---|---|
| Commercial orchards | 8 | 2.25 ± 0.88 a | 33.5 ± 8.97 a | 50 |
| Reference trees | 3 | 56.33 ± 25.25 b | 24.67 ± 6.17 a | 100 |
| Experimental Plots | No of Traps | Mean 1 Captures (Adults ± SE) | Mean 1 Period with Captures (Days ± SE) | % of Traps with Captures |
|---|---|---|---|---|
| DSS 1 | 20 | 0.00 ± 0.00 | - | 0 |
| DSS 2 | 20 | 1.10 ± 0.22 | 6.67 ± 1.92 | 75 |
| DSS 3 | 20 | 1.05 ± 0.29 | 5.00 ± 0.91 | 50 |
| DSS 4 | 20 | 0.05 ± 0.05 | 2.00 | 5 |
| DSS total | 80 | 0.55 ± 0.11a | 5.85 ± 0.17a | 32.5 |
| Conventional 1 | 20 | 0.10 ± 0.07 | 3.00 ± 1.00 | 10 |
| Conventional 2 | 20 | 0.15 ± 0.08 | 4.00 ± 1.53 | 15 |
| Conventional 3 | 20 | 1.00 ± 0.33 | 6.33 ± 2.74 | 45 |
| Conventional 4 | 20 | 0.05 ± 0.05 | 2.00 | 5 |
| Conventional total | 80 | 0.325 ± 0.10a | 5.13 ± 1.68a | 18.75 |
| Organic farms | 22 | 73.73 ± 23.91b | 26.55 ± 2.74b | 100 |
| Plot | Cherry Cultivar | Collection Date | Insecticide Residue Level | Deltamethrin Concentration (μg/gr) |
|---|---|---|---|---|
| DSS 1 | Ferrovia | 27/5/2015 | Below detection level | - |
| Conv. 1 | Samba | 27/5/2015 | Below detection level | - |
| DSS 2 | Kordia | 9/6/2015 | Below MRL 1 | 0.069 |
| DSS 3 | Giant red | 27/5/2015 | Below detection level | - |
| Conv. 3 | Vasiliadi | 9/6/2015 | Limits of detection | 0.016 |
| DSS 4 | Larian | 9/6/2015 | Below detection level | - |
| Conv. 4 | Larian | 9/6/2015 | Below detection level | - |
© 2019 by the authors. Licensee MDPI, Basel, Switzerland. This article is an open access article distributed under the terms and conditions of the Creative Commons Attribution (CC BY) license (http://creativecommons.org/licenses/by/4.0/).
Share and Cite
Ioannou, C.S.; Papanastasiou, S.A.; Zarpas, K.D.; Miranda, M.A.; Sciarretta, A.; Nestel, D.; Papadopoulos, N.T. Development and Field Testing of a Spatial Decision Support System to Control Populations of the European Cherry Fruit Fly, Rhagoletis cerasi, in Commercial Orchards. Agronomy 2019, 9, 568. https://doi.org/10.3390/agronomy9100568
Ioannou CS, Papanastasiou SA, Zarpas KD, Miranda MA, Sciarretta A, Nestel D, Papadopoulos NT. Development and Field Testing of a Spatial Decision Support System to Control Populations of the European Cherry Fruit Fly, Rhagoletis cerasi, in Commercial Orchards. Agronomy. 2019; 9(10):568. https://doi.org/10.3390/agronomy9100568
Chicago/Turabian StyleIoannou, Charalampos S., Stella A. Papanastasiou, Kostas D. Zarpas, Miguel Angel Miranda, Andrea Sciarretta, David Nestel, and Nikos T. Papadopoulos. 2019. "Development and Field Testing of a Spatial Decision Support System to Control Populations of the European Cherry Fruit Fly, Rhagoletis cerasi, in Commercial Orchards" Agronomy 9, no. 10: 568. https://doi.org/10.3390/agronomy9100568
APA StyleIoannou, C. S., Papanastasiou, S. A., Zarpas, K. D., Miranda, M. A., Sciarretta, A., Nestel, D., & Papadopoulos, N. T. (2019). Development and Field Testing of a Spatial Decision Support System to Control Populations of the European Cherry Fruit Fly, Rhagoletis cerasi, in Commercial Orchards. Agronomy, 9(10), 568. https://doi.org/10.3390/agronomy9100568

