Intercropping Different Legumes in Tea Plantation Improves Soil Properties and Tea Quality Components by Regulating Rhizosphere Soil Microorganisms
Abstract
1. Introduction
2. Materials and Methods
2.1. Experimental Site and Plant Materials
2.2. Experimental Design and Fertilization Management
2.3. Determination of Soil Nutrients
2.4. Determination of Chemical Constituents in Tea Leaves
2.5. DNA Extraction, Library Construction, and Metagenomic Sequencing
2.6. Metagenome Assembly, Gene Prediction, and Functional Annotation
2.7. Statistical Analysis
3. Results
3.1. Soil Nutrients Under Different Tea Plant/Legume Intercropping Systems
3.2. Chemical Constituents in Tea Leaves Under Different Tea Plant/Legume Intercropping Systems
3.3. Soil Microorganisms’ Composition Under Different Tea Plant/Legume Intercropping Systems
3.4. Microbial Metabolic Pathways Under Different Legume Intercropping Systems
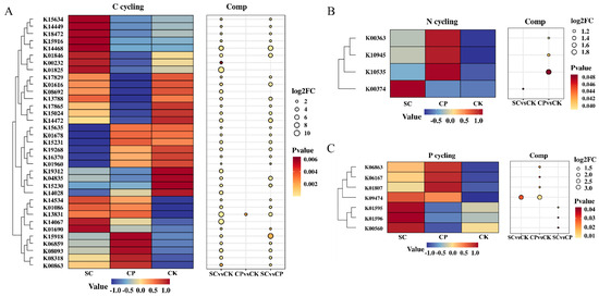
3.5. Effects of Intercropping on CNP Cycling Functional Genes
3.6. Direct and Indirect Effects of Intercropping, Soil Nutrition, CNP Cycling Genes, and Microbial Relative Abundance on Tea Qualities
4. Discussion
4.1. Differences in the Soil Nutrients and Qualities of Tea Leaves Under Different Intercropping Patterns
4.2. Differences in Microbial Composition Under Different Intercropping Patterns
4.3. Biological Mechanism of Improve the Tea Qualities Under Different Intercropping Patterns
5. Conclusions
Supplementary Materials
Author Contributions
Funding
Data Availability Statement
Conflicts of Interest
References
- Yan, P.; Wu, L.Q.; Wang, D.H.; Fu, J.Y.; Shen, C.; Li, X.; Zhang, L.P.; Zhang, L.; Fan, L.C.; Han, W.Y. Soil acidification in Chinese tea plantations. Sci. Total Environ. 2020, 715, 136963. [Google Scholar] [CrossRef] [PubMed]
- Lin, S.X.; Liu, Z.J.; Wang, Y.C.; Li, J.Y.; Wang, G.G.; Zhang, W.; Wang, H.B.; He, H.B. Soil acidification associated with changes in inorganic forms of N reduces the yield of tea (Camellia sinensis). Arch. Agron. Soil Sci. 2023, 69, 1660–1673. [Google Scholar] [CrossRef]
- Qiao, C.; Xu, B.; Han, Y.; Wang, J.; Wang, X.; Liu, L.L.; Liu, W.X.; Wan, S.Q.; Tan, H.; Liu, Y.Z.; et al. Synthetic nitrogen fertilizers alter the soil chemistry, production and quality of tea. A meta-analysis. Agron. Sustain. Dev. 2018, 38, 10. [Google Scholar] [CrossRef]
- He, Y.; Ding, N.; Shi, J.C.; Wu, M.; Liao, H.; Xu, J.M. Profiling of microbial PLFAs: Implications for interspecific interactions due to intercropping which increase phosphorus uptake in phosphorus limited acidic soils. Soil Biol. Biochem. 2013, 57, 625–634. [Google Scholar] [CrossRef]
- Nwokoro, C.C.; Kreye, C.; Necpalova, M.N.; Adeyemi, O.; Barthel, M.; Pypers, P.; Hauser, S.; Six, J. Cassava-maize intercropping systems in southern Nigeria: Radiation use efficiency, soil moisture dynamics, and yields of component crops. Field Crop. Res. 2022, 283, 108550. [Google Scholar] [CrossRef]
- Han, F.; Javed, T.; Hussain, S.; Guo, S.Q.; Guo, R.; Yang, L.H.; Liu, X.T.; Cai, T.; Zhang, P.; Jia, Z.K.; et al. Maize/peanut rotation intercropping improves ecosystem carbon budget and economic benefits in the dry farming regions of China. J. Environ. Manag. 2024, 353, 120090. [Google Scholar] [CrossRef]
- Dvorák, P.; Capouchová, I.; Král, M.; Konvalina, P.; Janovská, D.; Satransky, M. Grain yield and quality of wheat in wheat-legumes intercropping under organic and conventional growing systems. Plant Soil Environ. 2022, 68, 553–559. [Google Scholar] [CrossRef]
- Raza, M.A.; Wang, Z.Q.; Yasin, H.S.; Gul, H.; Qin, R.J.; Rehman, S.U.; Mahmood, A.; Iqbal, Z.; Ahmed, Z.; Luo, S.L.; et al. Effect of crop combination on yield performance, nutrient uptake, and land use advantage of cereal/legume intercropping systems. Field Crop. Res. 2023, 304, 109144. [Google Scholar] [CrossRef]
- Oliosi, G.; Oliveira, M.G.; Partelli, F.L. Microclimate and development of black pepper intercropped with rubber tree. Agrofor. Syst. 2021, 95, 1635–1645. [Google Scholar] [CrossRef]
- Baker, C.; Modi, A.T.; Nciizah, A.D. Sweet Sorghum (Sorghum bicolor) Performance in a Legume Intercropping System under Weed Interference. Agronomy 2021, 11, 877. [Google Scholar] [CrossRef]
- Sun, L.; Dong, X.; Wang, Y.; Maker, G.; Agarwal, M.; Ding, Z.T. Tea-Soybean Intercropping Improves Tea Quality and Nutrition Uptake by Inducing Changes of Rhizosphere Bacterial Communities. Microorganisms 2022, 10, 2149. [Google Scholar] [CrossRef] [PubMed]
- Farooq, T.H.; Kumar, U.; Mo, J.; Shakoor, A.; Wang, J.; Rashid, M.H.U.; Tufail, M.A.; Chen, X.Y.; Yan, W.D. Intercropping of Peanut–Tea Enhances Soil Enzymatic Activity and Soil Nutrient Status at Different Soil Profiles in Subtropical Southern China. Plants 2021, 10, 881. [Google Scholar] [CrossRef] [PubMed]
- Wang, S.S.; Zhang, X.; Li, X.; Shen, J.Z.; Sun, L.T.; Zaman, S.; Wang, Y.; Ding, Z.T. Different changes of bacterial diversity and soil metabolites in tea plants-legume intercropping systems. Front. Plant Sci. 2023, 14, 1110623. [Google Scholar] [CrossRef] [PubMed]
- Li, Y.; Li, Z.; Li, Z.; Jiang, Y.H.; Weng, B.Q.; Lin, W.X. Variations of rhizosphere bacterial communities in tea (Camellia sinensis L.) continuous cropping soil by high-throughput pyrosequencing approach. J. Appl. Microbiol. 2016, 121, 787–799. [Google Scholar] [CrossRef] [PubMed]
- Bai, Y.C.; Li, B.X.; Xu, C.Y.; Raza, M.; Wang, Q.; Wang, Q.Z.; Fu, Y.N.; Hu, J.Y.; Imoulan, A.; Hussain, M.; et al. Intercropping Walnut and Tea: Effects on Soil Nutrients, Enzyme Activity, and Microbial Communities. Front. Microbiol. 2022, 13, 852342. [Google Scholar] [CrossRef]
- Huang, Z.; Cui, C.H.; Cao, Y.J.; Dai, J.H.; Cheng, X.Y.; Hua, S.W.; Wang, W.T.; Duan, Y.; Petropoulos, E.; Wang, H.; et al. Tea plant–legume intercropping simultaneously improves soil fertility and tea quality by changing Bacillus species composition. Hortic. Res. 2022, 9, uhac046. [Google Scholar] [CrossRef]
- Huang, K.W.; Kuai, J.; Jing, F.L.; Liu, X.; Wang, J.L.; Lin, J.; Zhang, Y.J.; You, Y.; Zhu, W.L. Effects of understory intercropping with salt-tolerant legumes on soil organic carbon pool in coastal saline-alkali land. J. Environ. Manag. 2024, 370, 122677. [Google Scholar] [CrossRef]
- Kang, Z.M.; Gong, M.J.; Li, Y.S.; Chen, W.Z.; Yang, Y.A.; Qin, J.H.; Li, H.S. Low Cd-accumulating rice intercropping with Sesbania cannabina L. reduces grain Cd while promoting phytoremediation of Cd-contaminated soil. Sci. Total Environ. 2021, 800, 149600. [Google Scholar] [CrossRef]
- Zhong, N.; Zhao, X.; Yu, P.; Huang, H.; Bao, X.C.; Li, J.; Zheng, H.F.; Xiao, L.Z. Characterization of the Sensory Properties and Quality Components of Huangjin Green Tea Based on Molecular Sensory-Omics. Foods 2023, 12, 3234. [Google Scholar] [CrossRef]
- Xie, S.; Yang, F.; Feng, H.; Yu, Z.; Wei, X.; Liu, C.; Wei, C. Potential to reduce chemical fertilizer application in tea plantations at various spatial scales. Int. J. Environ. Res. Public Health 2022, 19, 5243. [Google Scholar] [CrossRef]
- Chen, M.; Zhu, K.; Tan, P.; Liu, J.; Xie, J.; Yao, X.; Chu, G.; Peng, F. Ammonia–Nitrate Mixture Dominated by NH4+–N Promoted Growth, Photosynthesis and Nutrient Accumulation in Pecan (Carya illinoinensis). Forests 2021, 12, 1808. [Google Scholar] [CrossRef]
- Duan, Y.; Shen, J.; Zhang, X.; Wen, B.; Ma, Y.; Wang, Y.; Fang, W.; Zhu, X. Effects of soybean–tea intercropping on soil-available nutrients and tea quality. Acta Physiol. Plant. 2019, 41, 140. [Google Scholar] [CrossRef]
- Shen, F.T.; Lin, S.H. Priming Effects of Cover Cropping on Bacterial Community in a Tea Plantation. Sustainability 2021, 13, 4345. [Google Scholar] [CrossRef]
- Hou, J.; Xing, C.; Zhang, J.; Wu, Q.; Zhang, T.; Liang, J.; An, H.; Lan, H.; Duan, Y. Exogenous Organic Matter Improves Potato Yield by Regulating the Microbiological Fertility Index. Agronomy 2024, 14, 571. [Google Scholar] [CrossRef]
- Bian, Q.; Wang, X.; Bao, X.; Zhu, L.; Xie, Z.; Che, Z.; Sun, B. Exogenous substrate quality determines the dominant keystone taxa linked to carbon mineralization: Evidence from a 30-year experiment. Soil Biol. Biochem. 2022, 169, 108683. [Google Scholar] [CrossRef]
- Jiang, H.; Zhang, M.; Wang, D.; Yu, F.; Zhang, N.; Song, C.; Granato, D. Analytical strategy coupled to chemometrics to differentiate Camellia sinensis tea types based on phenolic composition, alkaloids, and amino acids. J. Food Sci. 2020, 85, 3253–3263. [Google Scholar] [CrossRef]
- Wang, C.; Du, X.; Nie, C.; Zhang, X.; Tan, X.; Li, Q. Evaluation of sensory and safety quality characteristics of “high mountain tea”. Food Sci. Nutr. 2022, 10, 3338–3354. [Google Scholar] [CrossRef]
- Bhattacharyya, C.; Imchen, M.; Mukherjee, T.; Haldar, S.; Mondal, S.; Mukherji, S.; Haldar, A.; Kumavath, R.; Ghosh, A. Rhizosphere impacts bacterial community structure in the tea (Camellia sinensis (L.) O. Kuntze.) estates of Darjeeling, India. Environ. Microbiol. 2021, 24, 2716–2731. [Google Scholar] [CrossRef]
- VanInsberghe, D.; Maas, K.R.; Cardenas, E.; Strachan, C.R.; Hallam, S.J.; Mohn, W.W. Non-symbiotic Bradyrhizobium ecotypes dominate North American forest soils. ISME J. 2015, 9, 2435–2441. [Google Scholar] [CrossRef]
- Chanda, S.C.; Abdullah, M.R.; Razzak, M.A.; Sarwar, A.K.M.G. Morphological and Physiological Characterization of Sesbania genotypes. Legume Res. 2021, 44, 1087–1091. [Google Scholar] [CrossRef]
- Bomfeti, C.A.; Ferreira, P.; Carvalho, T.S.; de Rycke, R.; Moreira, F.; Goormachtig, S.; Holsters, M. Nodule development on the tropical legume Sesbania virgata under flooded and non-flooded conditions. Plant Biol. 2013, 15, 93–98. [Google Scholar] [CrossRef] [PubMed]
- Ansari, M.A.; Choudhury, B.U.; Layek, J.; Das, A.; Lal, R.; Mishra, V.K. Green manuring and crop residue management: Effect on soil organic carbon stock, aggregation, and system productivity in the foothills of Eastern Himalaya (India). Soil Tillage Res. 2022, 218, 105318. [Google Scholar] [CrossRef]
- Zhong, L.; Lai, C.Y.; Shi, L.D.; Wang, K.D.; Dai, Y.J.; Liu, Y.W.; Ma, F.; Rittmann, B.E.; Zheng, P.; Zhao, H.P. Nitrate effects on chromate reduction in a methane-based biofilm. Water Res. 2017, 115, 130–137. [Google Scholar] [CrossRef]
- Lehtovirta-Morley, L.E.; Sayavedra-Soto, L.A.; Gallois, N.; Schouten, S.; Stein, L.Y.; Prosser, J.I.; Nicol, G.W. Identifying Potential Mechanisms Enabling Acidophily in the Ammonia-Oxidizing Archaeon “Candidatus Nitrosotalea devanaterra”. Appl. Environ. Microbiol. 2016, 82, 2608–2619. [Google Scholar] [CrossRef]
- Tallapragada, P.; Dikshit, R.; Seshagiri, S. Influence of Rhizophagus spp. and Burkholderia seminalis on the Growth of Tomato (Lycopersicon esculatum) and Bell Pepper (Capsicum annuum) under Drought Stress. Commun. Soil Sci. Plant Anal. 2016, 47, 1975–1984. [Google Scholar] [CrossRef]
- Tang, X.; Zhang, Y.; Jiang, J.; Meng, X.Z.; Huang, Z.P.; Wu, H.N.; He, L.Q.; Xiong, F.Q.; Liu, J.; Zhong, R.C.; et al. Sugarcane/peanut intercropping system improves physicochemical properties by changing n and p cycling and organic matter turnover in root zone soil. PeerJ 2021, 9, e10880. [Google Scholar] [CrossRef]
- Yuan, D.; Wang, G.Q.; Hu, C.S.; Zhou, S.; Clough, T.J.; Wrage-Moennig, N.; Luo, J.; Qin, S. Electron shuttle potential of biochar promotes dissimilatory nitrate reduction to ammonium in paddy soil. Soil Biol. Biochem. 2022, 172, 108760. [Google Scholar] [CrossRef]
- Pruthviraj, N.; Murali, K.; Chaitanya, A.; Harish, M.C.; Karthik, A.N. Exploring the Dynamics of Nitrogen from Conventional Manures in the Soil Plant Atmosphere Continuum: A Comprehensive Review. Commun. Soil Sci. Plant Anal. 2024, 55, 1690–1701. [Google Scholar] [CrossRef]
- Del Vecchio, H.A.; Ying, S.; Park, J.; Knowles, V.L.; Kanno, S.; Tanoi, K.; She, Y.M.; Plaxton, W.C. The cell wall-targeted purple acid phosphatase AtPAP25 is critical for acclimation of Arabidopsis thaliana to nutritional phosphorus deprivation. Plant J. 2014, 80, 569–581. [Google Scholar] [CrossRef]
- Hamada, M.A.; Soliman, E.R.S. Characterization and genomics identification of key genes involved in denitrification-DNRA-nitrification pathway of plant growth-promoting rhizobacteria (Serratia marcescens OK482790). BMC Microbiol. 2023, 23, 210. [Google Scholar] [CrossRef]
- Ren, B.H.; Ma, X.W.; Li, D.Y.; Bai, L.; Li, J.H.; Yu, J.X.; Meng, M.; Li, H.Y. Nitrogen-cycling microbial communities respond differently to nitrogen addition under two contrasting grassland soil types. Front. Microbiol. 2024, 15, 1290248. [Google Scholar] [CrossRef] [PubMed]
- Wang, L.; Wang, J.; Tang, Z.H.; Wang, J.D.; Zhang, Y.C. Long-term organic fertilization reshapes the communities of bacteria and fungi and enhances the activities of C- and P-cycling enzymes in calcareous alluvial soil. Appl. Soil Ecol. 2024, 194, 105204. [Google Scholar] [CrossRef]
- Xue, S.D.; Yi, X.Y.; Peng, J.J.; Bak, F.; Zhang, L.M.; Duan, G.L.; Liesack, W.; Zhu, Y.G. Fulvic Acid Enhances Nitrogen Fixation and Retention in Paddy Soils through Microbial-Coupled Carbon and Nitrogen Cycling. Environ. Sci. Technol. 2024, 58, 18777–18787. [Google Scholar] [CrossRef]
- Gao, N.; Wen, H.; Shang, Z.; Zou, Y.; Zhao, W.; He, Y.; Yang, S.; Zhang, H.; Qin, J.; Zhu, S.; et al. Macrogenomics reveal the effects of inter-cropping perilla on kiwifruit: Impact on inter-root soil microbiota and gene expression of carbon, nitrogen, and phosphorus cycles in kiwifruit. Front. Microbiol. 2024, 15, 1349305. [Google Scholar] [CrossRef]






| Content (g/100 g) | CK | SC | CP |
|---|---|---|---|
| Water extract | 41.19 ± 2.10 a | 41.68 ± 0.37 a | 40.98 ± 0.82 a |
| Total amino acids | 6.77 ± 0.21 a | 6.76 ± 0.38 a | 7.03 ± 0.50 a |
| Theobromine | 0.46 ± 0.06 a | 0.40 ± 0.07 a | 0.39 ± 0.06 a |
| Theophylline | 0.03 ± 0.01 a | 0.01 ± 0.00 b | 0.02 ± 0.00 ab |
| Caffeine | 4.18 ± 0.20 a | 4.24 ± 0.15 a | 4.32 ± 0.03 a |
| Gallocatechin | 0.15 ± 0.03 b | 0.37 ± 0.19 a | 0.40 ± 0.07 a |
| Epigallocatechin | 0.23 ± 0.02 b | 0.51 ± 0.09 a | 0.36 ± 0.04 ab |
| Catechin | 0.13 ± 0.02 b | 0.27 ± 0.02 a | 0.24 ± 0.05 a |
| Epicatechin | 0.30 ± 0.09 a | 0.36 ± 0.02 a | 0.35 ± 0.08 a |
| Epigallocatechin gallate | 4.19 ± 1.04 a | 4.94 ± 0.45 a | 4.96 ± 0.82 a |
| Gallocatechin gallate | 1.59 ± 0.54 a | 2.16 ± 0.17 a | 2.01 ± 0.36 a |
| Epicatechin gallate | 1.52 ± 0.06 b | 1.84 ± 0.07 a | 1.81 ± 0.04 a |
Disclaimer/Publisher’s Note: The statements, opinions and data contained in all publications are solely those of the individual author(s) and contributor(s) and not of MDPI and/or the editor(s). MDPI and/or the editor(s) disclaim responsibility for any injury to people or property resulting from any ideas, methods, instructions or products referred to in the content. |
© 2025 by the authors. Licensee MDPI, Basel, Switzerland. This article is an open access article distributed under the terms and conditions of the Creative Commons Attribution (CC BY) license (https://creativecommons.org/licenses/by/4.0/).
Share and Cite
Chen, M.; Zhou, P.; Bao, Q.; Wang, H.; Wang, Y.; Fu, H. Intercropping Different Legumes in Tea Plantation Improves Soil Properties and Tea Quality Components by Regulating Rhizosphere Soil Microorganisms. Agronomy 2025, 15, 511. https://doi.org/10.3390/agronomy15030511
Chen M, Zhou P, Bao Q, Wang H, Wang Y, Fu H. Intercropping Different Legumes in Tea Plantation Improves Soil Properties and Tea Quality Components by Regulating Rhizosphere Soil Microorganisms. Agronomy. 2025; 15(3):511. https://doi.org/10.3390/agronomy15030511
Chicago/Turabian StyleChen, Mengjuan, Pinqian Zhou, Qiang Bao, Hua Wang, Yuanjiang Wang, and Haiping Fu. 2025. "Intercropping Different Legumes in Tea Plantation Improves Soil Properties and Tea Quality Components by Regulating Rhizosphere Soil Microorganisms" Agronomy 15, no. 3: 511. https://doi.org/10.3390/agronomy15030511
APA StyleChen, M., Zhou, P., Bao, Q., Wang, H., Wang, Y., & Fu, H. (2025). Intercropping Different Legumes in Tea Plantation Improves Soil Properties and Tea Quality Components by Regulating Rhizosphere Soil Microorganisms. Agronomy, 15(3), 511. https://doi.org/10.3390/agronomy15030511
