Transcriptomic and Metabolomic Analyses Reveal the Response to Short-Term Drought Stress in Bread Wheat (Triticum aestivum L.)
Abstract
1. Introduction
2. Materials and Methods
2.1. Plants and Experimental Site
2.2. Treatments and Sampling
2.3. Determination of Plant Hormone, POD Activity, and MDA Content
2.4. Transcriptome Sequencing and Functional Annotation
2.5. Metabolome Analysis
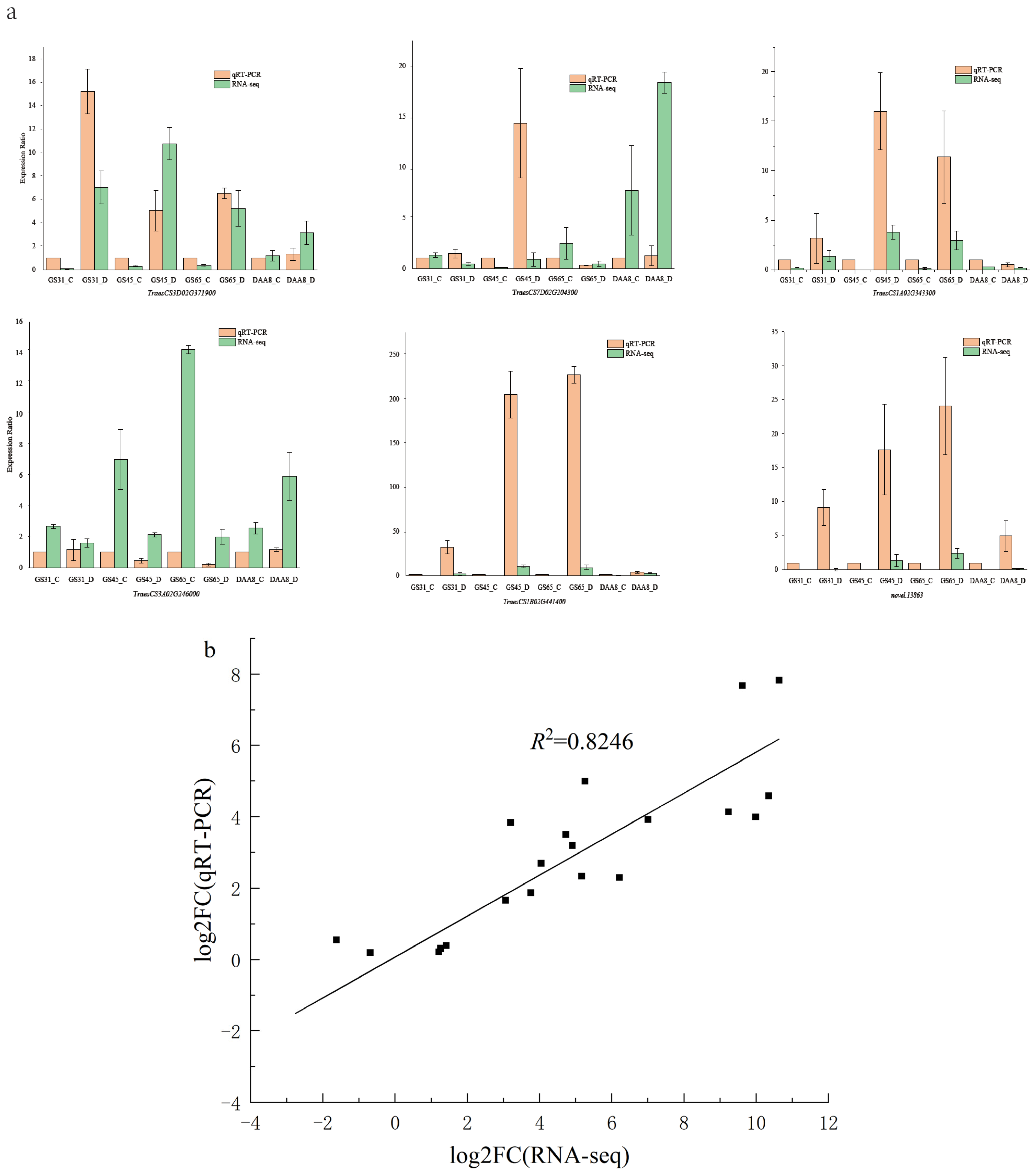
2.6. Quantitative Real-Time PCR (qRT-PCR) Validation
2.7. Statistical Analysis
3. Results
3.1. Effect of Short-Term Drought Stress on Wheat Yield and Physiological Responses at Different Growth Stages
3.2. Transcriptome Sequences and Differential Expression Analysis
3.3. GO and KEGG Enrichment Analysis of DEGs in Response to Short-Term Drought at Four Developmental Stages
3.4. Metabolomic Response of Wheat to Short-Term Drought Stress
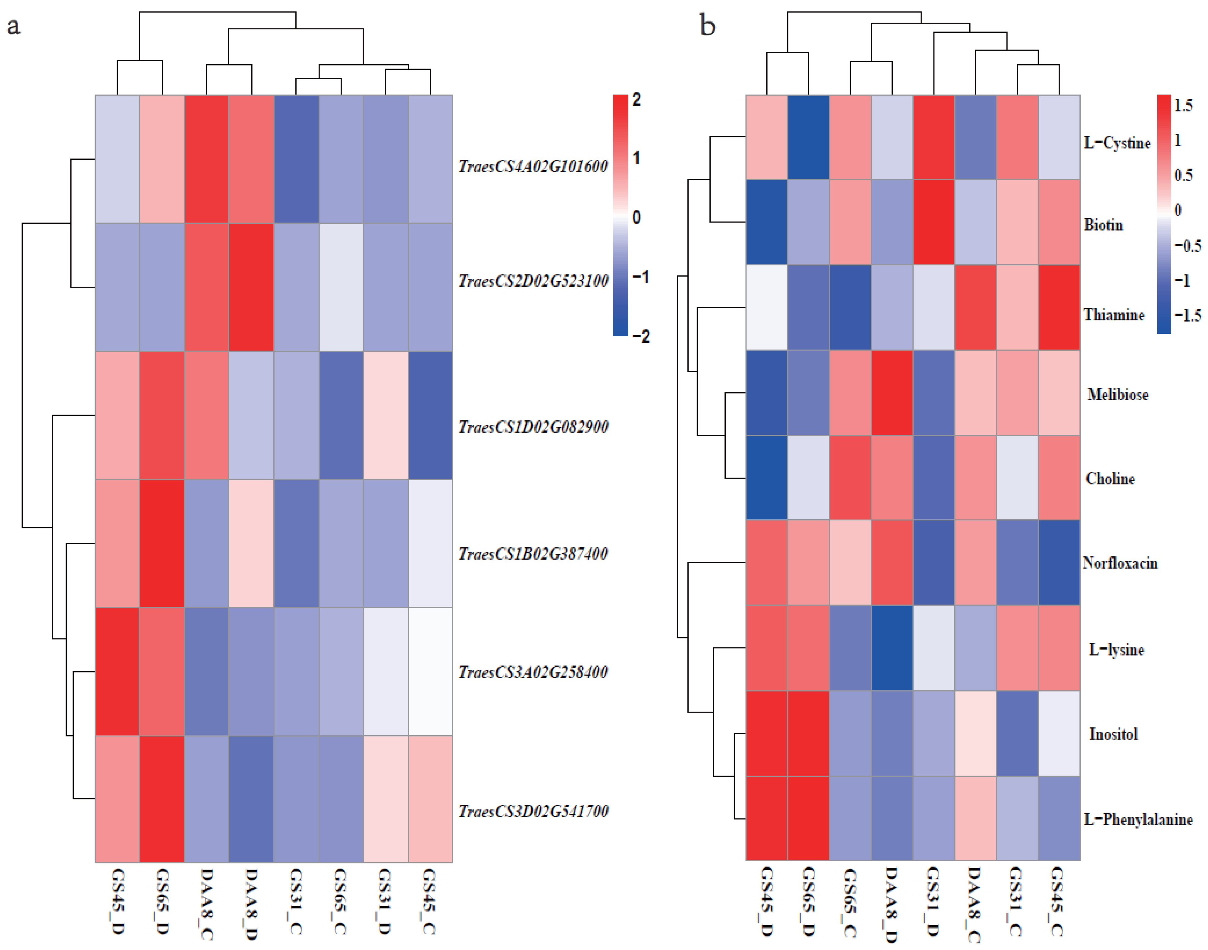
3.5. Combined Transcriptomic and Metabolomic Analysis
3.6. DEGs Involved in Plant Hormone Signal Transduction Network in Response to Short-Term Drought
3.7. Combined Transcriptomic and Metabolomic Analyses of the ABC Transporter Pathway and Arginine and Proline Metabolism Pathway
4. Discussion
5. Conclusions
Supplementary Materials
Author Contributions
Funding
Data Availability Statement
Conflicts of Interest
References
- Ma, J.; Li, R.; Wang, H.; Li, D.; Wang, X.; Zhang, Y.; Zhen, W.; Duan, H.; Yan, G.; Li, Y. Transcriptomics analyses reveal wheat responses to drought stress during reproductive stages under field conditions. Front. Plant Sci. 2017, 8, 592. [Google Scholar] [CrossRef] [PubMed]
- Farooq, M.; Hussain, M.; Siddique, K.H.M. Drought stress in wheat during flowering and grain-filling periods. Crit. Rev. Plant Sci. 2014, 33, 331–349. [Google Scholar] [CrossRef]
- Chen, J.; Tang, C.; Sakura, Y.; Yu, J.; Fukushima, Y. Nitrate pollution from agriculture in different hydrogeological zones of the regional groundwater flow system in the North China Plain. Hydrogeol. J. 2004, 13, 481–492. [Google Scholar] [CrossRef]
- Liu, S.; Zenda, T.; Li, J.; Wang, Y.; Liu, X.; Duan, H. Comparative transcriptomic analysis of contrasting hybrid cultivars reveal key drought-responsive genes and metabolic pathways regulating drought stress tolerance in maize at various stages. PLoS ONE 2020, 15, e0240468. [Google Scholar] [CrossRef] [PubMed]
- Kinose, Y.; Masutomi, Y.; Shiotsu, F.; Hayashi, K.; Ogawada, D.; Gomez-Garcia, M.; Matsumura, A.; Takahashi, K.; Fukushi, K. Impact assessment of climate change on the major rice cultivar Ciherang in Indonesia. J. Agric. Meteorol. 2020, 76, 19–28. [Google Scholar] [CrossRef]
- Janni, M.; Maestri, E.; Gullì, M.; Marmiroli, M.; Marmiroli, N. Plant responses to climate change, how global warming may impact on food security: A critical review. Front. Plant Sci. 2024, 14, 1297569. [Google Scholar] [CrossRef] [PubMed]
- Xu, Y.; Qin, F.; Chu, C.; Varshney, R.K. Abiotic stress tolerance: Genetics, genomics, and breeding. Crop J. 2023, 11, 969–974. [Google Scholar] [CrossRef]
- Leng, G.; Hall, J. Crop yield sensitivity of global major agricultural countries to droughts and the projected changes in the future. Sci. Total Environ. 2019, 654, 811–821. [Google Scholar] [CrossRef]
- Doneva, D.; Pal, M.; Brankova, L.; Szalai, G.; Tajti, J.; Khalil, R.; Ivanovska, B.; Velikova, V.; Misheva, S.; Janda, T.; et al. The effects of putrescine pre-treatment on osmotic stress responses in drought-tolerant and drought-sensitive wheat seedlings. Physiol. Plant 2021, 171, 200–216. [Google Scholar] [CrossRef]
- Shanker, A.K.; Maheswari, M.; Yadav, S.K.; Desai, S.; Bhanu, D.; Attal, N.B.; Venkateswarlu, B. Drought stress responses in crops. Funct. Integr. Genom. 2014, 14, 11–22. [Google Scholar] [CrossRef]
- Shemi, R.; Wang, R.; Gheith, E.M.S.; Hussain, H.A.; Cholidah, L.; Zhang, K.; Zhang, S.; Wang, L. Role of exogenous-applied salicylic acid, zinc and glycine betaine to improve drought-tolerance in wheat during reproductive growth stages. BMC Plant Biol. 2021, 21, 574. [Google Scholar] [CrossRef] [PubMed]
- Mu, Q.; Cai, H.; Sun, S.; Wen, S.; Xu, J.; Dong, M.; Saddique, Q. The physiological response of winter wheat under short-term drought conditions and the sensitivity of different indices to soil water changes. Agric. Water Manag. 2021, 243, 106475. [Google Scholar] [CrossRef]
- Feng, S.; Hao, Z. Quantifying likelihoods of extreme occurrences causing maize yield reduction at the global scale. Sci. Total Environ. 2020, 704, 135250. [Google Scholar] [CrossRef] [PubMed]
- Lesk, C.; Rowhani, P.; Ramankutty, N. Influence of extreme weather disasters on global crop production. Nature 2016, 529, 84–87. [Google Scholar] [CrossRef] [PubMed]
- Gonzalez-Andujar, J.L.; Matiu, M.; Ankerst, D.P.; Menzel, A. Interactions between temperature and drought in global and regional crop yield variability during 1961–2014. PLoS ONE 2017, 12, e0178339. [Google Scholar] [CrossRef]
- Qaseem, M.F.; Qureshi, R.; Shaheen, H. Effects of pre-anthesis drought, heat and their combination on the growth, yield and physiology of diverse wheat (Triticum aestivum L.) genotypes varying in sensitivity to heat and drought stress. Sci. Rep. 2019, 9, 6955. [Google Scholar] [CrossRef] [PubMed]
- Jiao, P.; Wu, Z.; Wang, X.; Jiang, Z.; Wang, Y.; Liu, H.; Qin, R.; Li, Z. Short-term transcriptomic responses of Populus euphratica roots and leaves to drought stress. J. For. Res. 2020, 32, 841–853. [Google Scholar] [CrossRef]
- Chen, X.; Min, D.; Yasir, T.A.; Hu, Y.-G. Evaluation of 14 morphological, yield-related and physiological traits as indicators of drought tolerance in Chinese winter bread wheat revealed by analysis of the membership function value of drought tolerance (MFVD). Field Crops Res. 2012, 137, 195–201. [Google Scholar] [CrossRef]
- Melandri, G.; AbdElgawad, H.; Flokova, K.; Jamar, D.C.; Asard, H.; Beemster, G.T.S.; Ruyter-Spira, C.; Bouwmeester, H.J. Drought tolerance in selected aerobic and upland rice varieties is driven by different metabolic and antioxidative responses. Planta 2021, 254, 13. [Google Scholar] [CrossRef]
- Li, W.; Herrera-Estrella, L.; Tran, L.P. The Yin-Yang of cytokinin homeostasis and drought acclimation/adaptation. Trends. Plant Sci. 2016, 21, 548–550. [Google Scholar] [CrossRef]
- Pavlović, I.; Petřík, I.; Tarkowská, D.; Lepeduš, H.; Vujčić Bok, V.; Radić Brkanac, S.; Novák, O.; Salopek-Sondi, B. Correlations between phytohormones and drought tolerance in selected brassica crops: Chinese cabbage, white cabbage and kale. Int. J. Mol. Sci. 2018, 19, 2866. [Google Scholar] [CrossRef]
- Oliver, S.N.; Dennis, E.S.; Dolferus, R. ABA regulates apoplastic sugar transport and is a potential signal for cold-induced pollen sterility in rice. Plant Cell Physiol. 2007, 48, 1319–1330. [Google Scholar] [CrossRef] [PubMed]
- Wani, S.H.; Kumar, V.; Shriram, V.; Sah, S.K. Phytohormones and their metabolic engineering for abiotic stress tolerance in crop plants. Crop J. 2016, 4, 162–176. [Google Scholar] [CrossRef]
- Miller, G.; Suzuki, N.; Ciftci-Yilmaz, S.; Mittler, R. Reactive oxygen species homeostasis and signalling during drought and salinity stresses. Plant Cell Environ. 2010, 33, 453–467. [Google Scholar] [CrossRef]
- Thind, S.; Hussain, I.; Ali, S.; Hussain, S.; Rasheed, R.; Ali, B.; Hussain, H.A. Physiological and biochemical bases of foliar silicon-induced alleviation of cadmium toxicity in wheat. J. Soil Sci. Plant Nutr. 2020, 20, 2714–2730. [Google Scholar] [CrossRef]
- Datir, S.S.; Inamdar, A. Biochemical responses of wheat cultivars to PEG-induced drought stress. Russ. Agric. Sci. 2019, 45, 5–12. [Google Scholar] [CrossRef]
- Qiu, J.-R.; Xiang, X.-Y.; Wang, J.-T.; Xu, W.-X.; Chen, J.; Xiao, Y.; Jiang, C.-Z.; Huang, Z. MfPIF1 of resurrection plant Myrothamnus flabellifolia plays a positive regulatory role in responding to drought and salinity stresses in Arabidopsis. Int. J. Mol. Sci. 2020, 21, 3011. [Google Scholar] [CrossRef]
- Li, P.; Piao, Y.; Shon, H.S.; Ryu, K.H. Comparing the normalization methods for the differential analysis of Illumina high-throughput RNA-Seq data. BMC Bioinform. 2015, 16, 347. [Google Scholar] [CrossRef]
- Sharma, A.; Gupta, A.; Ramakrishnan, M.; Van Ha, C.; Zheng, B.; Bhardwaj, M.; Tran, L.S.P. Roles of abscisic acid and auxin in plants during drought: A molecular point of view. Plant Physiol. Biochem. 2023, 204, 108129. [Google Scholar] [CrossRef]
- Garg, R.; Shankar, R.; Thakkar, B.; Kudapa, H.; Krishnamurthy, L.; Mantri, N.; Varshney, R.K.; Bhatia, S.; Jain, M. Transcriptome analyses reveal genotype- and developmental stage-specific molecular responses to drought and salinity stresses in chickpea. Sci. Rep. 2016, 6, 19228. [Google Scholar] [CrossRef]
- Guo, S.; Arshad, A.; Yang, L.; Qin, Y.; Mu, X.; Mi, G. Comparative transcriptome analysis reveals common and developmental stage-specific genes that respond to low nitrogen in maize leaves. Plants 2022, 11, 1550. [Google Scholar] [CrossRef] [PubMed]
- Song, H.; Wang, T.; Li, L.; Xing, L.; Xie, H.F.; Feng, B.L.; Liu, J.R. Comparative transcriptome analysis provides insights into grain filling commonalities and differences between foxtail millet [Setaria italica (L.) P. Beauv.] varieties with different panicle types. PeerJ 2022, 10, e12968. [Google Scholar] [CrossRef] [PubMed]
- Nergui, K.; Jin, S.; Zhao, L.; Liu, X.; Xu, T.; Wei, J.; Chen, X.; Yang, Y.; Li, H.; Liu, Y.; et al. Comparative analysis of physiological, agronomic and transcriptional responses to drought stress in wheat local varieties from Mongolia and Northern China. Plant Physiol. Biochem. 2022, 170, 23–35. [Google Scholar] [CrossRef] [PubMed]
- Ma, J.; Zhang, Y.; Wang, H.; Zhen, W.; Zhang, Y.; Duan, H.; Li, Y.; Yan, G.; Li, R. Differentially expressed genes and enriched pathways during drought-sensitive period under field conditions in bread wheat. Plant Mol. Biol. Report. 2019, 37, 389–400. [Google Scholar] [CrossRef]
- Liu, X.; Wang, X.; Liu, P.; Bao, X.; Hou, X.; Yang, M.; Zhen, W. Rehydration compensation of winter wheat is mediated by hormone metabolism and de-peroxidative activities under field conditions. Front. Plant Sci. 2022, 13, 823846. [Google Scholar] [CrossRef] [PubMed]
- Zhu, G.; Wang, S.; Huang, Z.; Zhang, S.; Liao, Q.; Zhang, C.; Lin, T.; Qin, M.; Peng, M.; Yang, C.; et al. Rewiring of the fruit metabolome in tomato breeding. Cell 2018, 172, 249–261 e212. [Google Scholar] [CrossRef] [PubMed]
- Chen, L.; Shen, Y.; Yang, W.; Pan, Q.; Li, C.; Sun, Q.; Zeng, Q.; Li, B.; Zhang, L. Comparative metabolic study of two contrasting Chinese cabbage genotypes under mild and severe drought stress. Int. J. Mol. Sci. 2022, 23, 5947. [Google Scholar] [CrossRef]
- Ullah, N.; Yuce, M.; Neslihan Ozturk Gokce, Z.; Budak, H. Comparative metabolite profiling of drought stress in roots and leaves of seven Triticeae species. BMC Genom. 2017, 18, 969. [Google Scholar] [CrossRef] [PubMed]
- Kang, Z.; Babar, M.A.; Khan, N.; Guo, J.; Khan, J.; Islam, S.; Shrestha, S.; Shahi, D. Comparative metabolomic profiling in the roots and leaves in contrasting genotypes reveals complex mechanisms involved in post-anthesis drought tolerance in wheat. PLoS ONE 2019, 14, e0213502. [Google Scholar] [CrossRef]
- Wang, J.; Zhang, S.; Fu, Y.; He, T.; Wang, X. Analysis of dynamic global transcriptional atlas reveals common regulatory networks of hormones and photosynthesis across nicotiana varieties in response to long-term drought. Front. Plant Sci. 2020, 11, 672. [Google Scholar] [CrossRef]
- Tohge, T.; Nishiyama, Y.; Hirai, M.Y.; Yano, M.; Nakajima, J.; Awazuhara, M.; Inoue, E.; Takahashi, H.; Goodenowe, D.B.; Kitayama, M.; et al. Functional genomics by integrated analysis of metabolome and transcriptome of Arabidopsis plants over-expressing an MYB transcription factor. Plant J. 2005, 42, 218–235. [Google Scholar] [CrossRef] [PubMed]
- Liu, B.; Kong, L.; Zhang, Y.; Liao, Y. Gene and metabolite integration analysis through transcriptome and metabolome brings new insight into heat stress tolerance in potato (Solanum tuberosum L.). Plants 2021, 10, 103. [Google Scholar] [CrossRef] [PubMed]
- Huan, X.; Li, L.; Liu, Y.; Kong, Z.; Liu, Y.; Wang, Q.; Liu, J.; Zhang, P.; Guo, Y.; Qin, P. Integrating transcriptomics and metabolomics to analyze quinoa (Chenopodium quinoa Willd.) responses to drought stress and rewatering. Front. Plant Sci. 2022, 13, 988861. [Google Scholar] [CrossRef] [PubMed]
- Hong, Y.; Ni, S.J.; Zhang, G.P. Transcriptome and metabolome analysis reveals regulatory networks and key genes controlling barley malting quality in responses to drought stress. Plant Physiol. Biochem. 2020, 152, 1–11. [Google Scholar] [CrossRef] [PubMed]
- Abid, M.; Gu, S.; Zhang, Y.J.; Sun, S.; Li, Z.; Bai, D.F.; Sun, L.; Qi, X.J.; Zhong, Y.P.; Fang, J.B. Comparative transcriptome and metabolome analysis reveal key regulatory defense networks and genes involved in enhanced salt tolerance of Actinidia (kiwifruit). Hortic Res. 2022, 9, uhac189. [Google Scholar] [CrossRef]
- Liu, X.; Yin, C.; Xiang, L.; Jiang, W.; Xu, S.; Mao, Z. Transcription strategies related to photosynthesis and nitrogen metabolism of wheat in response to nitrogen deficiency. BMC Plant Biol. 2020, 20, 448. [Google Scholar] [CrossRef]
- Lv, L.; Chen, X.; Li, H.; Huang, J.; Liu, Y.; Zhao, A. Different adaptive patterns of wheat with different drought tolerance under drought stresses and rehydration revealed by integrated metabolomic and transcriptomic analysis. Front. Plant Sci. 2022, 13, 1008624. [Google Scholar] [CrossRef]
- Eslahi, M.R.; Mojerlou, S. Modeling of crop loss caused by Puccinia striiformis f. sp. tritici in three common wheat cultivars in southern Iran. J. Crop Prot. 2016, 5, 389–395. [Google Scholar] [CrossRef]
- Zhao, J.; Li, G.; Yi, G.-X.; Wang, B.-M.; Deng, A.-X.; Nan, T.-G.; Li, Z.-H.; Li, Q.X. Comparison between conventional indirect competitive enzyme-linked immunosorbent assay (icELISA) and simplified icELISA for small molecules. Anal. Chim. Acta 2006, 571, 79–85. [Google Scholar] [CrossRef]
- Wang, Y.; Li, B.; Du, M.; Eneji, A.E.; Wang, B.; Duan, L.; Li, Z.; Tian, X. Mechanism of phytohormone involvement in feedback regulation of cotton leaf senescence induced by potassium deficiency. J. Exp. Bot. 2012, 63, 5887–5901. [Google Scholar] [CrossRef]
- Saeedipour, S.; Moradi, F. Relationship of endogenous ABA and IAA to accumulation of grain protein and starch in two winter wheat cultivars under post-anthesis water deficit. J. Agric. Sci. 2012, 4, 147. [Google Scholar] [CrossRef]
- Li, H.X.; Xiao, Y.; Cao, L.L.; Yan, X.; Li, C.; Shi, H.Y.; Wang, J.W.; Ye, Y.H. Cerebroside C increases tolerance to chilling injury and alters lipid composition in wheat roots. PLoS ONE 2013, 8, e73380. [Google Scholar] [CrossRef] [PubMed]
- Zhao, Y.; Li, M.C.; Konate, M.M.; Chen, L.; Das, B.; Karlovich, C.; Williams, P.M.; Evrard, Y.A.; Doroshow, J.H.; McShane, L.M. TPM, FPKM, or normalized counts? A comparative study of quantification measures for the analysis of RNA-seq data from the NCI patient-derived models repository. J. Transl. Med. 2021, 19, 269. [Google Scholar] [CrossRef] [PubMed]
- Want, E.J.; Masson, P.; Michopoulos, F.; Wilson, I.D.; Theodoridis, G.; Plumb, R.S.; Shockcor, J.; Loftus, N.; Holmes, E.; Nicholson, J.K. Global metabolic profiling of animal and human tissues via UPLC-MS. Nat. Protoc. 2013, 8, 17–32. [Google Scholar] [CrossRef] [PubMed]
- Liu, Z.; Liu, D.; Fu, X.; Du, X.; Zhang, Y.; Zhen, W.; Li, S.; Yang, H.; He, S.; Li, R. Integrated transcriptomic and metabolomic analyses revealed the regulatory mechanism of sulfur application in grain yield and protein content in wheat (Triticum aestivum L.). Front. Plant Sci. 2022, 13, 935516. [Google Scholar] [CrossRef] [PubMed]
- Wu, X.; Wang, P.; Huo, Z.; Wu, D.; Yang, J. Crop drought identification index for winter wheat based on evapotranspiration in the Huang-Huai-Hai Plain, China. Agric. Ecosyst. Environ. 2018, 263, 18–30. [Google Scholar] [CrossRef]
- Moussa, H.R.; Abdel-Aziz, S.M. Comparative response of drought tolerant and drought sensitive maize genotypes to water stress. Aust. J. Crop Sci. 2008, 1, 31–36. [Google Scholar]
- Ji, X.; Shiran, B.; Wan, J.; Lewis, D.C.; Jenkins, C.L.; Condon, A.G.; Richards, R.A.; Dolferus, R. Importance of pre-anthesis anther sink strength for maintenance of grain number during reproductive stage water stress in wheat. Plant Cell Env. 2010, 33, 926–942. [Google Scholar] [CrossRef] [PubMed]
- Sairam, R.K.; Rao, K.V.; Srivastava, G.C. Differential response of wheat genotypes to long term salinity stress in relation to oxidative stress, antioxidant activity and osmolyte concentration. Plant Sci. 2002, 163, 1037–1046. [Google Scholar] [CrossRef]
- Hessini, K.; Wasli, H.; Al-Yasi, H.M.; Ali, E.F.; Issa, A.A.; Hassan, F.A.; Siddique, K.H. Graded moisture deficit effect on secondary metabolites, antioxidant, and inhibitory enzyme activities in leaf extracts of Rosa damascena Mill. var. trigentipetala. Horticulturae 2022, 8, 177. [Google Scholar] [CrossRef]
- Mazrou, R.M.; Hassan, F.A.; Mansour, M.M.F.; Moussa, M.M. Melatonin enhanced drought stress tolerance and productivity of Pelargonium graveolens L. (Herit) by regulating physiological and biochemical responses. Horticulturae 2023, 9, 1222. [Google Scholar] [CrossRef]
- Romdhane, L.; Dal Ferro, N.; Slama, A.; Radhouane, L. Optimizing irrigation and determining the most sensitive development stage to drought in barley (Hordeum vulgare L.) in a semi-arid environment. Acta Bot. Croat. 2020, 79, 87–94. [Google Scholar] [CrossRef]
- Demirkol, G. PopW enhances drought stress tolerance of alfalfa via activating antioxidative enzymes, endogenous hormones, drought related genes and inhibiting senescence genes. Plant Physiol. Biochem. 2021, 166, 540–548. [Google Scholar] [CrossRef] [PubMed]
- Wang, T.; Song, H.; Li, P.; Wei, Y.; Hu, N.; Chen, Z.; Wang, W.; Liu, J.; Zhang, B.; Peng, R. Transcriptome analysis provides insights into grain filling in foxtail millet (Setaria italica L.). Int. J. Mol. Sci. 2020, 21, 5031. [Google Scholar] [CrossRef] [PubMed]
- Iuchi, S.; Kobayashi, M.; Taji, T.; Naramoto, M.; Seki, M.; Kato, T.; Tabata, S.; Kakubari, Y.; Yamaguchi-Shinozaki, K.; Shinozaki, K. Regulation of drought tolerance by gene manipulation of 9-cis-epoxycarotenoid dioxygenase, a key enzyme in abscisic acid biosynthesis in Arabidopsis. Plant J. 2001, 27, 325–333. [Google Scholar] [CrossRef] [PubMed]
- Zhao, Y.; Zhou, M.; Xu, K.; Li, J.; Li, S.; Zhang, S.; Yang, X. Integrated transcriptomics and metabolomics analyses provide insights into cold stress response in wheat. Crop J. 2019, 7, 857–866. [Google Scholar] [CrossRef]
- Hu, S.; Wang, F.Z.; Liu, Z.N.; Liu, Y.P.; Yu, X.L. ABA signaling mediated by PYR/PYL/RCAR in plants. Hereditas 2012, 34, 560. [Google Scholar] [CrossRef]
- He, X.; Xu, L.; Pan, C.; Gong, C.; Wang, Y.; Liu, X.; Yu, Y. Drought resistance of Camellia oleifera under drought stress: Changes in physiology and growth characteristics. PLoS ONE 2020, 15, e0235795. [Google Scholar] [CrossRef]
- Shinozaki, K.; Yamaguchi-Shinozaki, K. Molecular responses to drought and cold stress. Curr. Opin. Biotechnol. 1996, 7, 161–167. [Google Scholar] [CrossRef]
- Park, S.Y.; Fung, P.; Nishimura, N.; Jensen, D.R.; Fujii, H.; Zhao, Y.; Lumba, S.; Santiago, J.; Rodrigues, A.; Chow, T.F.; et al. Abscisic acid inhibits type 2C protein phosphatases via the PYR/PYL family of START proteins. Science 2009, 324, 1068–1071. [Google Scholar] [CrossRef]
- Bowne, J.B.; Erwin, T.A.; Juttner, J.; Schnurbusch, T.; Langridge, P.; Bacic, A.; Roessner, U. Drought responses of leaf tissues from wheat cultivars of differing drought tolerance at the metabolite level. Mol. Plant 2012, 5, 418–429. [Google Scholar] [CrossRef] [PubMed]
- Anwar, A.; Wang, K.; Wang, J.; Shi, L.; Du, L.; Ye, X. Expression of Arabidopsis Ornithine Aminotransferase (AtOAT) encoded gene enhances multiple abiotic stress tolerances in wheat. Plant Cell Rep. 2021, 40, 1155–1170. [Google Scholar] [CrossRef]
- You, J.; Hu, H.; Xiong, L. An ornithine δ-aminotransferase gene OsOAT confers drought and oxidative stress tolerance in rice. Plant Sci. 2012, 197, 59–69. [Google Scholar] [CrossRef] [PubMed]
- Khan, R.; Zhou, P.; Ma, X.; Zhou, L.; Wu, Y.; Ullah, Z.; Wang, S. Transcriptome profiling, biochemical and physiological analyses provide new insights towards drought tolerance in Nicotiana tabacum L. Genes 2019, 10, 1041. [Google Scholar] [CrossRef] [PubMed]
- Broehan, G.; Kroeger, T.; Lorenzen, M.; Merzendorfer, H. Functional analysis of the ATP-binding cassette (ABC) transporter gene family of Tribolium castaneum. BMC Genom. 2013, 14, 6. [Google Scholar] [CrossRef]
- Martinoia, E.; Klein, M.; Geisler, M.; Bovet, L.; Forestier, C.; Kolukisaoglu, U.; Muller-Rober, B.; Schulz, B. Multifunctionality of plant ABC transporters--more than just detoxifiers. Planta 2002, 214, 345–355. [Google Scholar] [CrossRef]
















| Dry Soil Weight in Each Bucket (kg) | Soil Field Capacity (FC) | Total Water Weight (kg) | Soil Water Content at Sowing Time | |||||
|---|---|---|---|---|---|---|---|---|
| 45% FC | 50% FC | 60% FC | 65% FC | 75% FC | 80% FC | |||
| 10.93 | 25.20% | 1.23946 | 1.37718 | 1.65262 | 1.79033 | 2.06577 | 2.20349 | 18.94% |
| Total weight ignoring the plant weight | 13.07 | 13.21 | 13.48 | 13.62 | 13.90 | 14.03 | ||
| Stages | Treatments | Leaf Areas/Plant (cm2) | 20 Plants Biomass (g) | 20 Plant Grain Yield (g) | Grains/Spike | 1000-Grain Weight (g) | Spike/Plant |
|---|---|---|---|---|---|---|---|
| GS31 | Control | 144.3 ± 2.44 a | 89.1 ± 1.87 a | 33.1 ± 1.04 a | 34.3 ± 0.62 a | 39.2 ± 0.53 a | 2.2 ± 0.17 a |
| Drought | 101.2 ± 2.52 b | 78.1 ± 1.01 b | 29.3 ± 0.61 b | 32.8 ± 1.35 a | 38.8 ± 0.62 a | 1.6 ± 0.44 b | |
| GS45 | Control | 163.1 ± 1.99 a | 91.3 ± 0.92 a | 36.1 ± 0.78 a | 33.8 ± 0.87 a | 39.1 ± 0.62 a | 2.1 ± 0.20 a |
| Drought | 114.8 ± 1.51 b | 79.7 ± 1.54 b | 31.4 ± 0.66 b | 33.1 ± 0.50 a | 38.7 ± 0.78 a | 2.0 ± 0.10 a | |
| GS65 | Control | 172.1 ± 2.78 a | 92.5 ± 0.79 a | 36.4 ± 0.87 a | 34.4 ± 0.92 a | 39.8 ± 1.15 a | 2.1 ± 0.36 a |
| Drought | 116.2 ± 0.96 b | 80.4 ± 1.82 b | 33.4 ± 0.46 b | 34.0 ± 1.49 a | 37.5 ± 0.75 b | 2.0 ± 0.26 a | |
| DAA8 | Control | 181.5 ± 3.75 a | 96.7 ± 1.31 a | 39.4 ± 1.15 a | 33.8 ± 0.78 a | 42.1 ± 1.47 a | 2.2 ± 0.26 a |
| Drought | 115.0 ± 2.96 b | 88.8 ± 1.44 b | 36.5 ± 0.98 b | 34.3 ± 0.46 a | 38.9 ± 0.70 b | 2.1 ± 0.26 a | |
| Source of variance | |||||||
| Treatment | 110.61 ** | 127.32 ** | 108.84 *** | 2.01 | 18.84 ** | 3.24 | |
| Stage | 4.84 | 17.64 * | 65.80 *** | 0.99 | 5.33 * | 0.68 | |
| Treatment × Stage | 30.00 ** | 2.43 | 1.47 | 1.25 | 3.75 * | 2.78 | |
Disclaimer/Publisher’s Note: The statements, opinions and data contained in all publications are solely those of the individual author(s) and contributor(s) and not of MDPI and/or the editor(s). MDPI and/or the editor(s) disclaim responsibility for any injury to people or property resulting from any ideas, methods, instructions or products referred to in the content. |
© 2024 by the authors. Licensee MDPI, Basel, Switzerland. This article is an open access article distributed under the terms and conditions of the Creative Commons Attribution (CC BY) license (https://creativecommons.org/licenses/by/4.0/).
Share and Cite
Fu, X.; Liu, Z.; Du, X.; Duan, H.; Zhen, W.; Zhang, Y.; Shi, Z.; He, M.; Li, R. Transcriptomic and Metabolomic Analyses Reveal the Response to Short-Term Drought Stress in Bread Wheat (Triticum aestivum L.). Agronomy 2024, 14, 704. https://doi.org/10.3390/agronomy14040704
Fu X, Liu Z, Du X, Duan H, Zhen W, Zhang Y, Shi Z, He M, Li R. Transcriptomic and Metabolomic Analyses Reveal the Response to Short-Term Drought Stress in Bread Wheat (Triticum aestivum L.). Agronomy. 2024; 14(4):704. https://doi.org/10.3390/agronomy14040704
Chicago/Turabian StyleFu, Xiaoyi, Zhilian Liu, Xiong Du, Huijun Duan, Wenchao Zhen, Yuechen Zhang, Zhanliang Shi, Mingqi He, and Ruiqi Li. 2024. "Transcriptomic and Metabolomic Analyses Reveal the Response to Short-Term Drought Stress in Bread Wheat (Triticum aestivum L.)" Agronomy 14, no. 4: 704. https://doi.org/10.3390/agronomy14040704
APA StyleFu, X., Liu, Z., Du, X., Duan, H., Zhen, W., Zhang, Y., Shi, Z., He, M., & Li, R. (2024). Transcriptomic and Metabolomic Analyses Reveal the Response to Short-Term Drought Stress in Bread Wheat (Triticum aestivum L.). Agronomy, 14(4), 704. https://doi.org/10.3390/agronomy14040704
