Decoupling Vegetation Dynamics and Climate Change Impacts on Runoff and Sediment in Loess Gully Areas
Abstract
1. Introduction
2. Materials and Methods
2.1. Study Area
2.2. Data
2.3. Methods
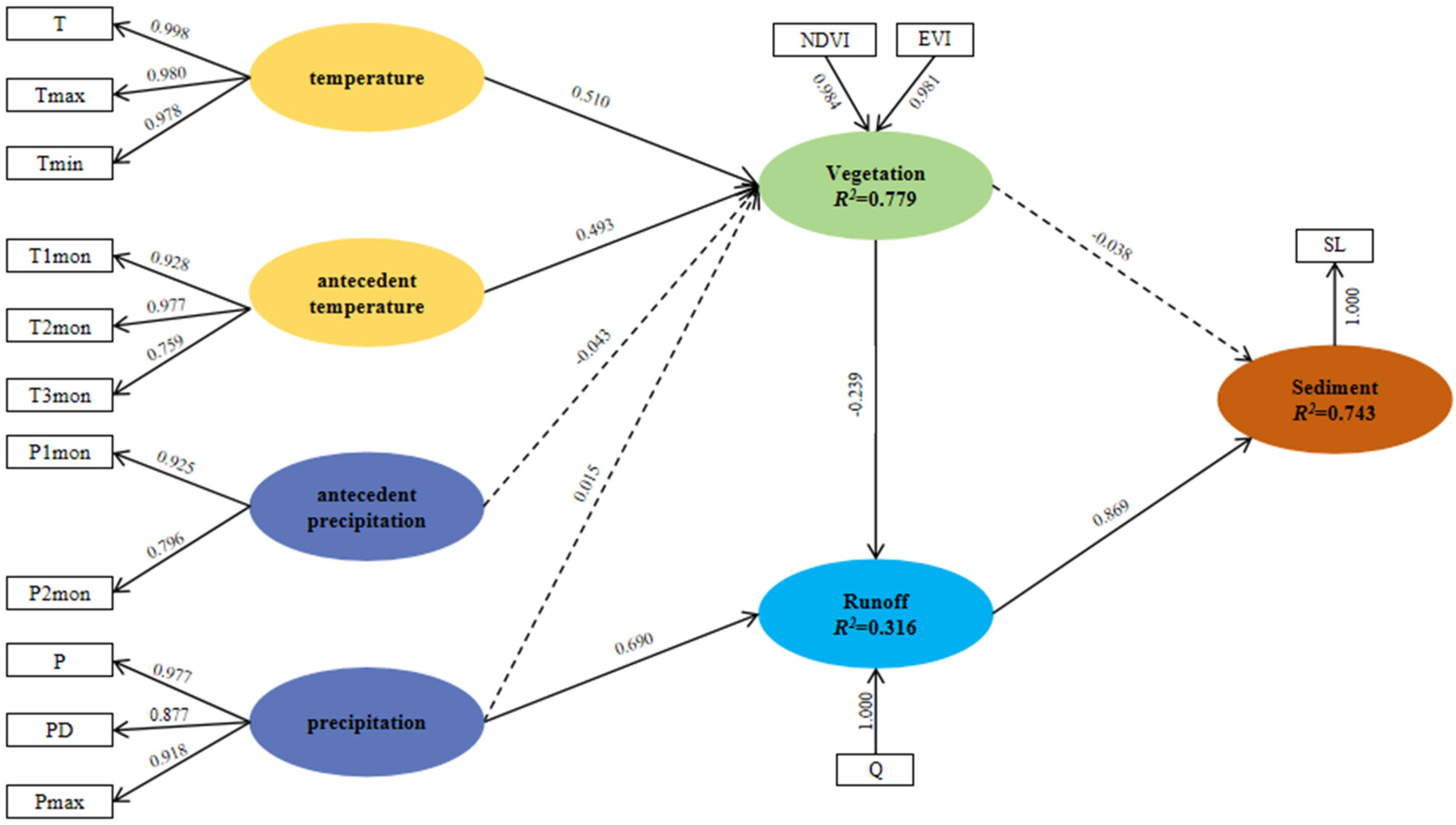
3. Results
3.1. Monthly Dynamics of Climate, Vegetation, Runoff, and Sediment
3.2. Temporal Delays in the Impact of Vegetation Indicators on Precipitation and Temperature Response
3.3. Decoupling Climate Change and Vegetation Dynamics Effects on Runoff and Sediment
4. Discussion
5. Conclusions
Author Contributions
Funding
Data Availability Statement
Conflicts of Interest
References
- Wen, B.; Huang, C.; Zhou, C.; Zhang, H.; Yang, Q.; Li, M. Spatiotemporal dynamics and driving factors of soil erosion in the Beiluo River Basin, Loess Plateau, China. Ecol. Indic. 2023, 155, 110976. [Google Scholar] [CrossRef]
- Xia, L.; Song, X.; Fu, N.; Cui, S.; Li, L.; Li, H.; Li, Y. Effects of rock fragment cover on hydrological processes under rainfall simulation in a semi-arid region of China. Hydrol. Process. 2018, 32, 792–804. [Google Scholar] [CrossRef]
- Xia, L.; Song, X.; Li, H.; Li, Y. Evolution Characteristics of Runoff and Sediment Yield and Their Driving Factors in Yanwachuan Basin. J. Soil Water Conserv. 2016, 30, 89–95. [Google Scholar]
- Tian, X.; Zhao, G.; Mu, X.; Zhang, P.; Gao, P.; Sun, W.; Lu, X.; Tian, P. Decoupling effects of driving factors on sediment yield in the Chinese Loess Plateau. Int. Soil Water Conserv. Res. 2023, 11, 60–74. [Google Scholar] [CrossRef]
- Zheng, F.; Zhang, X.C.; Wang, J.; Flanagan, D.C. Assessing applicability of the WEPP hillslope model to steep landscapes in the northern Loess Plateau of China. Soil Tillage Res. 2020, 197, 104492. [Google Scholar] [CrossRef]
- Kong, D.; Miao, C.; Gou, J.; Zhang, Q.; Su, T. Sediment reduction in the middle Yellow River basin over the past six decades: Attribution, sustainability, and implications. Sci. Total Environ. 2023, 882, 163475. [Google Scholar] [CrossRef]
- Zheng, H.; Miao, C.; Wu, J.; Lei, X.; Liao, W.; Li, H. Temporal and spatial variations in water discharge and sediment load on the Loess Plateau, China: A high-density study. Sci. Total Environ. 2019, 666, 875–886. [Google Scholar] [CrossRef]
- Li, W.; Zhou, J.; Xu, Z.; Liang, Y.; Shi, J.; Zhao, X. Climate impact greater on vegetation NPP but human enhance benefits after the Grain for Green Program in Loess Plateau. Ecol. Indic. 2023, 157, 111201. [Google Scholar] [CrossRef]
- Wang, Y.; Brandt, M.; Zhao, M.; Xing, K.; Wang, L.; Tong, X.; Xue, F.; Kang, M.; Jiang, Y.; Fensholt, R. Do afforestation projects increase core forests? Evidence from the Chinese Loess Plateau. Ecol. Indic. 2020, 117, 106558. [Google Scholar] [CrossRef]
- Wang, Z.; Xu, M.; Liu, X.; Singh, D.K.; Fu, X. Quantifying the impact of climate change and anthropogenic activities on runoff and sediment load reduction in a typical Loess Plateau watershed. J. Hydrol. Reg. Stud. 2022, 39, 100992. [Google Scholar] [CrossRef]
- Yang, D.; Li, C.; Hu, H.; Lei, Z.; Yang, S.; Kusuda, T.; Koike, T.; Musiake, K. Analysis of water resources variability in the Yellow River of China during the last half century using historic data. Water Resour. Res. 2004, 1842, 308–322. [Google Scholar]
- Marques, M.J.; Bienes, R.; Jimenez, L.; Perez-Rodriguez, R. Effect of vegetal cover on runoff and soil erosion under light intensity events. Rainfall simulation over USLE plots. Sci. Total Environ. 2007, 378, 161–165. [Google Scholar] [CrossRef] [PubMed]
- Wei, W.; Chen, L.; Fu, B.; Huang, Z.; Wu, D.; Gui, L. The effect of land uses and rainfall regimes on runoff and soil erosion in the semi-arid loess hilly area, China. J. Hydrol. 2007, 335, 247–258. [Google Scholar] [CrossRef]
- Shi, Z.H.; Huang, X.D.; Ai, L.; Fang, N.F.; Wu, G.L. Quantitative analysis of factors controlling sediment yield in mountainous watersheds. Geomorphology 2014, 226, 193–201. [Google Scholar] [CrossRef]
- Cheng, S.; Yu, X.; Li, Z.; Xu, X.; Gao, H.; Ye, Z. The effect of climate and vegetation variation on monthly sediment load in a karst watershed. J. Clean. Prod. 2023, 382, 135290. [Google Scholar] [CrossRef]
- Yang, X.; Sun, W.; Li, P.; Mu, X.; Gao, P.; Zhao, G. Reduced sediment transport in the Chinese Loess Plateau due to climate change and human activities. Sci. Total Environ. 2018, 642, 591–600. [Google Scholar] [CrossRef]
- Zhang, B.; He, C.; Burnham, M.; Zhang, L. Evaluating the coupling effects of climate aridity and vegetation restoration on soil erosion over the Loess Plateau in China. Sci. Total Environ. 2016, 539, 436–449. [Google Scholar] [CrossRef]
- Kong, Z.-H.; Zhang, X.-S.; Zhou, G.-S. Agricultural sustainability in a sensitive environment—A case analysis of Loess Plateau in China. J. Environ. Sci. 2002, 14, 357–366. [Google Scholar]
- Wang, X.; Wang, B.; Xu, X. Effects of large-scale climate anomalies on trends in seasonal precipitation over the Loess Plateau of China from 1961 to 2016. Ecol. Indic. 2019, 107, 105643. [Google Scholar] [CrossRef]
- Wang, Y. Response of Droughts or Waterloggings in the Loess Plateau in China to Global Climate Change. Arid. Land Geogr. 2005, 28, 161–166. [Google Scholar]
- Liu, Y.; Wang, J.Y. Progress in Studies on Relationships between Vegetation and Soil Nutrients and Water in Succession of Vegetation of Loess Plateau. J. Northeast. Agric. Sci. 2010, 35, 25–27. [Google Scholar] [CrossRef]
- Zhang, X.Y.; Zhou, Z.Z. Research progress on mechanism of grassland vegetation regulating soil erosion in Loess Plateau. Grassl. Sci. 2015, 32, 64–70. [Google Scholar]
- Geng, R.; Ye, Z.; Tian, P.; Jin, Q.; Bi, B.; Zhao, G.; Mu, X.; Wang, T.; Zhu, D. Variation of runoff-sediment relationship at flood event scale in three typical watersheds of the Loess Plateau. Catena 2024, 235, 107679. [Google Scholar] [CrossRef]
- Bao, Z.; Zhang, J.; Wang, G.; He, R.; Jin, J.; Wang, J.; Wu, H. Quantitative assessment of the attribution of runoff and sediment changes based on hydrologic model and machine learning: A case study of the Kuye River in the Middle Yellow River basin. Adv. Water Sci. 2021, 32, 485–496. [Google Scholar] [CrossRef]
- Tian, P.; Liu, L.; Tian, X.; Zhao, G.; Klik, A.; Wang, R.; Lu, X.; Mu, X.; Bai, Y. Sediment yields variation and response to the controlling factors in the Wei River Basin, China. Catena 2022, 213, 106181. [Google Scholar] [CrossRef]
- Borychowski, M.; Grzelak, A.; Popławski, Ł. What drives low-carbon agriculture? The experience of farms from the Wielkopolska region in Poland. Environ. Sci. Pollut. Res. 2022, 29, 18641–18652. [Google Scholar] [CrossRef]
- Wang, H.; Zhong, S.; Guo, J.; Fu, Y. Factors Affecting Green Agricultural Production Financing Behavior in Heilongjiang Family Farms: A Structural Equation Modeling Approach. Front. Psychol. 2021, 12, 692140. [Google Scholar] [CrossRef]
- Bernardo, A.B.I.; Cai, Y.; King, R.B. Society-level social axiom moderates the association between growth mindset and achievement across cultures. Br. J. Educ. Psychol. 2021, 91, 1166–1184. [Google Scholar] [CrossRef]
- Yang, X.; Tian, Y.H.; Hao, Y.; Zhang, Y.Z. A New Method to Calculate the Rate of Technological Progress and their Contribution Rates of Economic Growth in China. J. Quant. Technol. Econ. 2017, 34, 57–72. [Google Scholar] [CrossRef]
- Li, L.J. Study on the Change Mechanism of Water Balance Component and Water-Related Ecosystem Services under Typical Vegetation Species in the Gully Region of the Loess Plateau. Ph.D. Thesis, Xi’an University of Technology, Xi’an, China, 2023. [Google Scholar]
- Xia, L.; Bi, R.; Song, X.; Lu, C.; Ma, Y.; Li, H. Study on the variation of baseflow and its driving factors in the Yanwachuan watershed. Acta Ecol. Sin. 2021, 41, 8430–8442. [Google Scholar]
- Wang, Y.; Liu, W.Z.; Li, H.Y.; Zhang, X.P. The Flow-sediment Relationship and Its Response to Watershed Management in Yanwachuan Watershed, Loess Plateau Gully Region, China. J. Nat. Resour. 2015, 30, 1403–1413. [Google Scholar] [CrossRef]
- Zhu, Y.X.; Zhang, Y.J.; Zu, J.X.; Che, B.; Tang, Z.; Cong, N.; Li, J.X.; Chen, N. Performance evaluation of GIMMS NDVI based on MODIS NDVI and SPOT NDVI data. Ying Yong Sheng Tai Xue Bao J. Appl. Ecol. 2019, 30, 536–544. [Google Scholar] [CrossRef]
- Wang, Z.P.; Zhang, X.Z.; He, Y.T.; Li, M.; Shi, P.L.; Zu, J.X.; Niu, B. Responses of normalized difference vegetation index (NDVI) to precipitation changes on the grassland of Tibetan Plateau from 2000 to 2015. Chin. J. Appl. Ecol. 2018, 29, 75–83. [Google Scholar] [CrossRef]
- Piao, S.L.; Fang, J.Y.; He, J.S.; Xiao, Y. Spatiaùtion of grassland biomass in China. Chin. J. Plant Ecol. 2004, 4, 491–498. [Google Scholar]
- Dai, Q.Y.; Xu, Y.; Zhao, C.; Lu, Y.G.; Huang, W.T. Dynamic variation of vegetation EVl and its driving mechanism in the Sichuan Basin. China Environ. Sci. 2023, 43, 4292–4304. [Google Scholar] [CrossRef]
- Son, N.T.; Chen, C.F.; Chen, C.R.; Minh, V.Q.; Trung, N.H. A comparative analysis of multitemporal MODIS EVI and NDVI data for large-scale rice yield estimation. Agric. For. Meteorol. 2014, 197, 52–64. [Google Scholar] [CrossRef]
- Zhong, R.; Wang, P.; Mao, G.; Chen, A.; Liu, J. Spatiotemporal variation of enhanced vegetation index in the Amazon Basin and its response to climate change. Phys. Chem. Earth 2021, 123, 103024. [Google Scholar] [CrossRef]
- Yu, L.; Liu, T.; Bu, K.; Yan, F.; Yang, J.; Chang, L.; Zhang, S. Monitoring the long term vegetation phenology change in Northeast China from 1982 to 2015. Sci. Rep. 2017, 7, 14770. [Google Scholar] [CrossRef]
- Wu, D.; Zhao, X.; Liang, S.; Zhou, T.; Huang, K.; Tang, B.; Zhao, W. Time-lag effects of global vegetation responses to climate change. Glob. Chang. Biol. 2015, 21, 3520–3531. [Google Scholar] [CrossRef]
- Anderson, L.O.; Malhi, Y.; Aragao, L.E.; Ladle, R.; Arai, E.; Barbier, N.; Phillips, O. Remote sensing detection of droughts in Amazonian forest canopies. New Phytol. 2010, 187, 733–750. [Google Scholar] [CrossRef]
- Rundquist, B.C.; Harrington, J.A., Jr. The Effects of Climatic Factors on Vegetation Dynamics of Tallgrass and Shortgrass Cover. GeoCarto Int. 2000, 15, 33–38. [Google Scholar] [CrossRef]
- Saatchi, S.; Asefi-Najafabady, S.; Malhi, Y.; Aragao, L.E.; Anderson, L.O.; Myneni, R.B.; Nemani, R. Persistent effects of a severe drought on Amazonian forest canopy. Proc. Natl. Acad. Sci. USA 2013, 110, 565–570. [Google Scholar] [CrossRef]
- Adler, S.J.; Sharma, P.N.; Radomir, L. Toward open science in PLS-SEM: Assessing the state of the art and future perspectives. J. Bus. Res. 2023, 169, 114291. [Google Scholar] [CrossRef]
- Liu, C.; Zhang, F.; Jim, C.-Y.; Johnson, V.C.; Tan, M.L.; Shi, J.; Lin, X. Controlled and driving mechanism of the SPM variation of shallow Brackish Lakes in arid regions. Sci. Total Environ. 2023, 878, 163127. [Google Scholar] [CrossRef] [PubMed]
- Wang, C.; Ma, L.; Zhang, Y.; Chen, N.; Wang, W. Spatiotemporal dynamics of wetlands and their driving factors based on PLS-SEM: A case study in Wuhan. Sci. Total Environ. 2022, 806, 151310. [Google Scholar] [CrossRef]
- Farooq, M.S.; Salam, M. Nexus between CSR and DSIW: A PLS-SEM Approach. Int. J. Hosp. Manag. 2020, 86, 102437. [Google Scholar] [CrossRef]
- Tenenhaus, M.; Vinzi, V.E.; Chatelin, Y.M.; Lauro, C.J.C.S.; Analysis, D. PLS path modeling. Comput. Stat. Data Anal. 2005, 48, 159–205. [Google Scholar] [CrossRef]
- Huang, X.; Fang, N.F.; Shi, Z.H.; Zhu, T.X.; Wang, L. Decoupling the effects of vegetation dynamics and climate variability on watershed hydrological characteristics on a monthly scale from subtropical China. Agric. Ecosyst. Environ. 2019, 279, 14–24. [Google Scholar] [CrossRef]
- Mo, K.; Chen, Q.; Chen, C.; Zhang, J.; Wang, L.; Bao, Z. Spatiotemporal variation of correlation between vegetation cover and precipitation in an arid mountain-oasis river basin in northwest China. J. Hydrol. 2019, 574, 138–147. [Google Scholar] [CrossRef]
- Nearing, M.A.; Jetten, V.; Baffaut, C.; Cerdan, O.; Couturier, A.; Hernandez, M.; Le Bissonnais, Y.; Nichols, M.H.; Nunes, J.P.; Renschler, C.S.; et al. Modeling response of soil erosion and runoff to changes in precipitation and cover. Catena 2005, 61, 131–154. [Google Scholar] [CrossRef]
- Wen, Y.; Liu, X.; Yang, J.; Lin, K.; Du, G. NDVI indicated inter-seasonal non-uniform time-lag responses of terrestrial vegetation growth to daily maximum and minimum temperature. Glob. Planet. Chang. 2019, 177, 27–38. [Google Scholar] [CrossRef]
- Fu, B.-J.; Wang, Y.-F.; Lu, Y.-H.; He, C.-S.; Chen, L.-D.; Song, C.-J. The effects of land-use combinations on soil erosion: A case study in the Loess Plateau of China. Prog. Phys. Geogr. Earth Environ. 2009, 33, 793–804. [Google Scholar] [CrossRef]
- Ran, L.; Lu, X.; Xu, J. Effects of Vegetation Restoration on Soil Conservation and Sediment Loads in China: A Critical Review. Crit. Rev. Environ. Sci. Technol. 2013, 43, 1384–1415. [Google Scholar] [CrossRef]
- Restrepo, J.D.; Kjerfve, B.; Hermelin, M.; Hydrology, J.C. Factors controlling sediment yield in a major South American drainage basin: The Magdalena River, Colombia. J. Hydrol. 2006, 316, 213–232. [Google Scholar] [CrossRef]
- Zhao, D.; Xiong, D.; Zhang, B.; He, K.; Wu, H.; Zhang, W.; Lu, X. Long-term response of runoff and sediment load to spatiotemporally varied rainfall in the Lhasa River basin, Tibetan Plateau. J. Hydrol. 2023, 618, 129154. [Google Scholar] [CrossRef]
- Wang, Y. Response of Runoff and Sediment to Climatic Change and Human Activity in Yanwachuan Watershed, Loess Plateau, China. Ph.D. Thesis, Northwest Agriculture and Forestry University, Xi’an, China, 1 November 2015. [Google Scholar]
- Cheng, J.; Hu, T.M.; Cheng, J.M. Responses of distribution of Bothriochloa ischaemum community to hydrothermal gradient in loess plateau. Acta Agrestia Sin. 2010, 18, 5. [Google Scholar]
- Cheng, J.; Hu, T.M.; Cheng, J.M. Responses of distribution of Artemisia sacrorum community to climate in semi-arid and semi-humid areas of Loess Plateau. Sci. Soil Water Conserv. 2011, 9, 6. [Google Scholar]
- Jiao, X.; Liu, G.Q. Growth and lts Influencing Factors of Locust in the Loess Plateau. Water Resour. Dev. Manag. 2009, 007, 42–48. [Google Scholar]
- Li, X.Y.; Yang, F.D. Analysis of Climatic Conditions for Seabuckthorn Growth and lts Cultivation Techniques. J. Agric. Catastrophology 2022, 12, 75–77. [Google Scholar]
- Liu, Y.H. Study on the Relations between Growth Development and Yield Formation of Alfalfa and Climate Conditions. Ph.D. Thesis, Northwest Agriculture and Forestry University, Xi’an, China, 1 April 2006. [Google Scholar]
- Bo, Y.S.; Wei, L.Y.; Zhang, S.Z. Afforestation Survival Rate and Juvenile Growth Characteristics of Platycladus orientalis on Arid Southern Mountain Slopes. Bull. Soil Water Conserv. 2005, 25, 4. [Google Scholar]
- Wang, J.; Jiao, M.L.; Han, J.; Chen, F.; Sun, Z.Z. Study on Climatic Suitability Zoning of Apple Planting in Qingyang City Based on GIS. J. Agric. Catastrophology 2023, 13, 111–113. [Google Scholar]
- Wei, X.; Zhang, L.F.; He, Y.; Cao, S.P.; Sun, Q.; Gao, B.H. Spatial and temporal variation characteristics of different vegetation types inyellow river basin and theirinuencing factors from 2000 to 2020. Remote Sens. Nat. Resour. 2023, 1–13. Available online: https://link.cnki.net/urlid/10.1759.p.20230830.1130.010 (accessed on 13 July 2023).
- Xu, M.; Li, X.; Liu, M.; Shi, Y.; Zhou, H.; Zhang, B.; Yan, J. Spatial variation patterns of plant herbaceous community response to warming along latitudinal and altitudinal gradients in mountainous forests of the Loess Plateau, China. Environ. Exp. Bot. 2020, 172, 103983. [Google Scholar] [CrossRef]
- Zhao, J.; Zhang, H.; Zhang, Z.; Guo, X.; Li, X.; Chen, C. Spatial and Temporal Changes in Vegetation Phenology at Middle and High Latitudes of the Northern Hemisphere over the Past Three Decades. Remote Sens. 2015, 7, 10973–10995. [Google Scholar] [CrossRef]
- Li, C.; Chen, J.; Wu, X.; Zhou, M.; Wei, Y.; Liu, Y.; Liu, L.; Peng, L.; Dou, T.; Li, L. Persistent effects of global warming on vegetation growth are regulated by water in China during 2001–2017. J. Clean. Prod. 2022, 381, 135198. [Google Scholar] [CrossRef]
- Piao, S.; Friedlingstein, P.; Ciais, P.; Viovy, N.; Demarty, J. Growing season extension and its impact on terrestrial carbon cycle in the Northern Hemisphere over the past 2 decades. Glob. Biogeochem. Cycles 2007, 21, GB3018-1–GB3018-11. [Google Scholar] [CrossRef]
- Zhang, G.; Zhang, Y.; Dong, J.; Xiao, X. Green-up dates in the Tibetan Plateau have continuously advanced from 1982 to 2011. Proc. Natl. Acad. Sci. USA 2013, 110, 4309–4314. [Google Scholar] [CrossRef]
- Chen, L.; Messing, I.; Zhang, S.; Fu, B.; Ledin, S. Land use evaluation and scenario analysis towards sustainable planning on the Loess Plateau in China—Case study in a small catchment. Catena 2003, 54, 303–316. [Google Scholar] [CrossRef]
- Xu, P.; Zhang, C. Progress of Research on Retrieval of Soil Moisture Based on Remote Sensing. For. Grassl. Resour. Res. 2015, 04, 151–156+160. [Google Scholar] [CrossRef]
- Ogle, K.; Reynolds, J.F. Plant responses to precipitation in desert ecosystems: Integrating functional types, pulses, thresholds, and delays. Oecologia 2004, 141, 282–294. [Google Scholar] [CrossRef]
- Schwinning, S.; Ehleringer, J.R. Water use trade-offs and optimal adaptations to pulse-driven arid ecosystems. J. Ecol. 2001, 89, 464–480. [Google Scholar] [CrossRef]
- Wang, J.F.; Zhang, L.H.; Zhao, R.F.; Xie, Z.K. Responses of plant growth of different life-forms to precipitation changes in desert steppe. Chin. J. Appl. Ecol. 2020, 31, 778–786. [Google Scholar] [CrossRef]
- Kong, D.; Miao, C.; Wu, J.; Zheng, H.; Wu, S. Time lag of vegetation growth on the Loess Plateau in response to climate factors: Estimation, distribution, and influence. Sci. Total Environ. 2020, 744, 140726. [Google Scholar] [CrossRef] [PubMed]
- Ma, Y.; Guan, Q.; Sun, Y.; Zhang, J.; Yang, L.; Yang, E.; Li, H.; Du, Q. Three-dimensional dynamic characteristics of vegetation and its response to climatic factors in the Qilian Mountains. Catena 2022, 208, 105694. [Google Scholar] [CrossRef]
- Hu, J.; Zhao, G.; Li, P.; Mu, X. Variations of pan evaporation and its attribution from 1961 to 2015 on the Loess Plateau, China. Nat. Hazards 2022, 111, 1199–1217. [Google Scholar] [CrossRef]
- Zhao, Z.-K.; Wang, T.-H.; Zhang, L.; Ruan, J.-B.; Zhu, X.-X. Measurement and modeling of the evaporation rate of loess under high temperature. Int. J. Heat Mass Transf. 2023, 215, 124486. [Google Scholar] [CrossRef]
- Lu, S.; Hu, Z.; Fu, C.; Fan, W.; Wu, D. Characteristics and Possible Causes for Extreme Precipitation in Summer over the Loess Plateau. Plateau Meteorol. 2022, 41, 241–254. [Google Scholar]
- Liu, J.; Li, J.; Zhou, Y.; Fu, Q.; Zhang, L.; Liu, L. Effects of Straw Mulching and Tillage on Soil Water Characteristics. Trans. Chin. Soc. Agric. Mach. 2019, 50, 333–339. [Google Scholar]
- Han, Y.; Yang, Q.; Gao, H.; Xu, H. Runoff and Sediment Characteristics of Flood Event in Typical Watershed on the Loess Plateau Based on Vegetation Restoration. J. Soil Water Conserv. 2023, 37, 278–283, 293. [Google Scholar]
- Yang, J. Vegetation Restoration and Its Impact on Hydrological Process in Typical Areas of the Middle Loess Plateau. Ph.D. Thesis, Northwest Agriculture and Forestry University, Xi’an, China, 1 May 2021. [Google Scholar]
- Yang, J.; Jin, J.M.; Shao, J.; Wang, J.B. Vegetation restoration and is impact on runoff in typical areas of middle Loess Plateau. Trans. Chin. Soc. Agric. Mach. 2021, 52, 258–266. [Google Scholar]
- Zhang, L.; Jilambda, G.; Lu, X.; Lei, Z.; Liu, R.; Zhang, X. Research of Soil Erosion Thresholds on the Lower Slopes of Different Vegetation Cover in Typical Areas of Loess Plateau. J. Soil Water Conserv. 2023, 37, 187–198. [Google Scholar]
- Wei, Y.Y.; Wang, J.; Zhang, Y.W.; Zheng, E.; Yang, M.T.; Wang, X.Q. Study on Soil Infiltration Characteristics of Different Vegetation Types on Loess Plateau. J. Soil Water Conserv. 2021, 40, 16–20. [Google Scholar] [CrossRef]
- Yang, M.H. The Research of Water Ecology for Some Main Vegetation with Soil and Water Conservation Effect in Loess Hilly and Gully Region. Ph.D. Thesis, Chinese Academy of Forestry, Beijing, China, 2006. [Google Scholar]
- Ding, L.; Fu, S. Sediment transport capacity as affected by different combinations of vegetation litter and stem cover. Catena 2022, 211, 106021. [Google Scholar] [CrossRef]
- Ahn, K.-H.; Merwade, V. Quantifying the relative impact of climate and human activities on streamflow. J. Hydrol. 2014, 515, 257–266. [Google Scholar] [CrossRef]
- Guo, Q.; Ding, Z.; Qin, W.; Cao, W.; Lu, W.; Xu, X.; Yin, Z. Changes in sediment load in a typical watershed in the tableland and gully region of the Loess Plateau, China. Catena 2019, 182, 104132. [Google Scholar] [CrossRef]
- Li, Y.Y.; Shao, M.A. Change of soil physical properties under long-term natural vegetation restoration in the Loess Plateau of China. J. Arid. Environ. 2006, 64, 77–96. [Google Scholar] [CrossRef]
- Salah, A.M.A.; Prasse, R.; Marschner, B. Intercropping with native perennial plants protects soil of arable fields in semi-arid lands. J. Arid. Environ. 2016, 130, 1–13. [Google Scholar] [CrossRef]
- Zhang, Y.; Niu, J.; Yu, X.; Zhu, W.; Du, X. Effects of fine root length density and root biomass on soil preferential flow in forest ecosystems. For. Syst. 2015, 24, 12. [Google Scholar] [CrossRef]
- Lazaro, R.; Calvo-Cases, A.; Lazaro, A.; Molina, I. Effective run-off flow length over biological soil crusts on silty loam soils in drylands. Hydrol. Process. 2015, 29, 2534–2544. [Google Scholar] [CrossRef]
- Chen, H.; Cai, Q. Impact of hillslope vegetation restoration on gully erosion induced sediment yield. Sci. China Ser. D 2006, 49, 176–192. [Google Scholar] [CrossRef]
- Shao, Q.; Traylen, A.; Zhang, L. Nonparametric method for estimating the effects of climatic and catchment characteristics on mean annual evapotranspiration. Water Resour. Res. 2012, 48, W03517.1–W03517.13. [Google Scholar] [CrossRef]







| Latent Variables | Measured Variables | Description | Unit |
|---|---|---|---|
| Antecedent precipitation | P1mon | Total monthly precipitation 1 month before | mm |
| P2mon | Total monthly precipitation 2 months before | mm | |
| P3mon | Total monthly precipitation 3 months before | mm | |
| Precipitation | P | Monthly total precipitation amount | mm |
| PD | Monthly count of days with precipitation | ||
| Pmax | Monthly maximum 1-day precipitation | mm | |
| Antecedent temperature | T1mon | Average monthly temperature 1 month before | °C |
| T2mon | Average monthly temperature 2 months before | °C | |
| T3mon | Average monthly temperature 3 months before | °C | |
| Temperature | T | Monthly average temperature | °C |
| Tmax | Monthly maximum temperature | °C | |
| Tmin | Monthly minimum temperature | °C | |
| Vegetation | NDVI | Normalized difference vegetation index | |
| EVI | Enhanced vegetation index | ||
| Runoff | R | Monthly total runoff | ×104 m3 |
| Sediment | SL | Total monthly sediment | ×104 t |
| Latent Variables | Measured Variables | Month | |||||||||||
|---|---|---|---|---|---|---|---|---|---|---|---|---|---|
| 1 | 2 | 3 | 4 | 5 | 6 | 7 | 8 | 9 | 10 | 11 | 12 | ||
| Precipitation | P | 6.0 | 9.9 | 17.5 | 29.5 | 44.9 | 58.2 | 118.1 | 102.5 | 110.6 | 35.7 | 15.2 | 4.2 |
| ef | ef | def | cde | bc | b | a | a | a | bcd | def | f | ||
| Pmax | 3.3 | 4.4 | 8.4 | 13.7 | 16.0 | 22.3 | 46.9 | 36.8 | 27.8 | 12.1 | 5.6 | 2.3 | |
| ef | ef | def | def | cde | cd | a | ab | bc | def | ef | f | ||
| PD | 3.0 | 4.5 | 5.5 | 5.5 | 8.1 | 8.5 | 10.6 | 10.6 | 12.1 | 7.2 | 3.6 | 2.6 | |
| fg | efg | ef | ef | cd | bcd | abc | ab | a | de | fg | g | ||
| Temperature | T | −3.8 | 0.1 | 5.6 | 11.9 | 16.4 | 20.9 | 21.9 | 20.3 | 15.4 | 10.2 | 4.0 | −2.1 |
| g | f | d | c | b | a | a | a | bc | d | e | g | ||
| Tmin | −10.7 | −6.4 | −3.4 | 2.9 | 9.9 | 15.0 | 16.9 | 15.4 | 9.4 | 4.2 | −2.5 | −8.8 | |
| f | e | d | c | b | a | a | a | b | c | d | f | ||
| Tmax | 2.1 | 7.0 | 14.3 | 19.9 | 22.2 | 25.8 | 26.3 | 25.1 | 20.9 | 15.7 | 9.9 | 2.9 | |
| j | h | f | d | c | ab | a | b | c | e | g | i | ||
| e | g | i | j | h | f | d | c | ab | a | b | c | ||
| Vegetation | NDVI | 0.5 | 0.4 | 0.4 | 0.6 | 0.7 | 0.7 | 0.8 | 0.8 | 0.7 | 0.7 | 0.6 | 0.6 |
| e | e | e | cd | b | b | a | a | a | b | c | d | ||
| EVI | 0.3 | 0.2 | 0.3 | 0.5 | 0.5 | 0.5 | 0.5 | 0.5 | 0.5 | 0.4 | 0.4 | 0.4 | |
| e | f | ef | c | b | a | a | a | b | cd | c | d | ||
| Variable | Direct Effect | Indirect Effect | Total |
|---|---|---|---|
| Vegetation | |||
| Antecedent temperature | 0.493 | — | 0.493 |
| Temperature | 0.510 | — | 0.510 |
| Antecedent precipitation | −0.043 | — | −0.043 |
| Precipitation | 0.015 | — | 0.015 |
| Runoff | |||
| Antecedent temperature | — | −0.118 | −0.118 |
| Temperature | — | −0.122 | −0.122 |
| Antecedent precipitation | — | 0.010 | 0.010 |
| Precipitation | 0.690 | −0.004 | 0.686 |
| Vegetation | −0.239 | — | −0.239 |
| Sediment | |||
| Antecedent temperature | — | −0.121 | −0.125 |
| Temperature | — | −0.125 | −0.121 |
| Antecedent precipitation | — | 0.010 | 0.010 |
| Precipitation | — | 0.597 | 0.597 |
| Vegetation | −0.038 | −0.208 | −0.246 |
| Runoff | 0.869 | — | 0.869 |
Disclaimer/Publisher’s Note: The statements, opinions and data contained in all publications are solely those of the individual author(s) and contributor(s) and not of MDPI and/or the editor(s). MDPI and/or the editor(s) disclaim responsibility for any injury to people or property resulting from any ideas, methods, instructions or products referred to in the content. |
© 2024 by the authors. Licensee MDPI, Basel, Switzerland. This article is an open access article distributed under the terms and conditions of the Creative Commons Attribution (CC BY) license (https://creativecommons.org/licenses/by/4.0/).
Share and Cite
Zhu, D.; Song, X.; Meng, P.; Liu, H.; Liu, Y.; Guo, S.; He, X. Decoupling Vegetation Dynamics and Climate Change Impacts on Runoff and Sediment in Loess Gully Areas. Agronomy 2024, 14, 238. https://doi.org/10.3390/agronomy14020238
Zhu D, Song X, Meng P, Liu H, Liu Y, Guo S, He X. Decoupling Vegetation Dynamics and Climate Change Impacts on Runoff and Sediment in Loess Gully Areas. Agronomy. 2024; 14(2):238. https://doi.org/10.3390/agronomy14020238
Chicago/Turabian StyleZhu, Deming, Xiaoyu Song, Pengfei Meng, Hui Liu, Yu Liu, Songle Guo, and Xi He. 2024. "Decoupling Vegetation Dynamics and Climate Change Impacts on Runoff and Sediment in Loess Gully Areas" Agronomy 14, no. 2: 238. https://doi.org/10.3390/agronomy14020238
APA StyleZhu, D., Song, X., Meng, P., Liu, H., Liu, Y., Guo, S., & He, X. (2024). Decoupling Vegetation Dynamics and Climate Change Impacts on Runoff and Sediment in Loess Gully Areas. Agronomy, 14(2), 238. https://doi.org/10.3390/agronomy14020238

