Next Article in Journal
Analysis of Salt Tolerance of ‘Golden Gold’ Peach Varieties
Previous Article in Journal
Genetic Analysis of Flowering Time of Ethiopian Barley Accessions Under Field and Climate Chamber Conditions
 
 
Font Type:
Arial Georgia Verdana
Font Size:
Aa Aa Aa
Line Spacing:
Column Width:
Background:
Article

Determination of Biomechanical Parameters and Development of an Improved FEM Model for Perennial Alfalfa (Medicago sativa L.) Roots

1
The College of Biological and Agricultural Engineering, Jilin University, 5988 Renmin Street, Changchun 130025, China
2
The Key Laboratory of Bionic Engineering, Ministry of Education, Jilin University, 5988 Renmin Street, Changchun 130025, China
*
Author to whom correspondence should be addressed.
Agronomy 2024, 14(12), 3033; https://doi.org/10.3390/agronomy14123033
Submission received: 16 November 2024 / Revised: 14 December 2024 / Accepted: 17 December 2024 / Published: 19 December 2024
(This article belongs to the Section Precision and Digital Agriculture)

Abstract

Grassland degradation and reduced yields are often linked to the root soil composite of perennial alfalfa roots. This study introduces a novel modeling approach to accurately characterize root biomechanical properties, assist in the design of soil-loosening and root-cutting tools. Our model conceptualizes the root as a composite structure of cortex and stele, applying transversely isotropic properties to the stele and isotropic properties to the cortex. Material parameters were derived from longitudinal tension, longitudinal compression, transverse compression, and shear tests. The constitutive model of stele was Hashin failure criteria, accounting for differences in tensile and compressive strengths. Results reveal that root tensile strength mainly depends on the stele, with its tensile properties exceeding compressive and transverse strengths by 4–10 times. In non-longitudinal tensile stress scenarios, like shear and transverse compression tests, the new model demonstrated superior accuracy over conventional models. Results of shear tests were further validated using non-parametric statistical analysis. This study provides a finite element method (FEM) modeling approach that, by integrating root anatomical features and biomechanical properties, significantly enhances simulation accuracy. This provides a tool for designing low-energy consumption components in grassland degradation restoration and conservation tillage.

1. Introduction

Developed alfalfa roots form a root–soil composite, leading to soil compaction, root aging, and eventual yield reduction [1]. Studying the properties of the root–soil composite is crucial for designing and optimizing soil-loosening and root-cutting tools. The primary reinforcement mechanism of the root–soil composite stems from the shear resistance at the root–soil interface and the biomechanical attributes of the roots [2]. Therefore, it is crucial to study the biomechanical properties of roots and to develop an accurate model.
The biomechanical properties of roots play a crucial role in root–soil interactions and have significant implications for soil bioengineering and grassland restoration. Previous studies have often modeled roots as isotropic linear elastic materials [3,4]. While this approach simplifies computational modeling, it neglects the distinct anatomical and mechanical differences within roots, particularly between the stele and cortex. Anatomically, roots consist of a mechanically robust central stele surrounded by a softer outer cortex. Chimungu et al. [5] demonstrated that the cross-sectional areas of these components strongly influence root mechanical behavior, with thicker steles correlating with greater mechanical strength, as confirmed by Mao et al. [6]. Meijer et al. [7] and Srobka et al. [8] further emphasized the composite nature of roots and conceptualized roots as composite beams with distinct mechanical properties for the stele and cortex. However, a critical challenge remains: experimentally determining the material properties of each component accurately.
In soil bioengineering, root biomechanical properties, such as tensile strength and Young’s modulus, are commonly used to quantify the reinforcing effects of roots on slopes [9,10]. For roots with diameters smaller than 7 mm, tensile tests using universal testing machines are widely employed [11,12]. Larger roots are often tested using field pull-out methods, such as those applied by Giadrossich et al. [13]. However, Speck and Spatz [14] found significant anisotropy in the biomechanical properties of roots, with tensile strength along the longitudinal direction differing from transverse properties. Isotropic models inherently lack the capability to capture these complexities.
In recent years, with the development of computer technology, numerical simulations have become increasingly prevalent. Compared to experimental and analytical methods, simulations offer advantages in handling complex structures and models. Finite element method (FEM) simulation techniques have been widely used in the research of root–soil composite. Scholars [15,16,17,18] utilized beam models to simplify root geometry and interactions but failed to capture the internal stress transfer and complex root–soil interactions. Solid models, in contrast, offer advantages in representing these interactions more accurately. Scholars [19,20,21] modeled roots as cylinders using 3D solid elements and employed surface contact methods to simulate friction and cohesion between roots and soil. However, in the current design of tillage tools for grassland degradation restoration, experimental [22] and analytical methods [23] remain the primary approaches. Few scholars have adopted simulation techniques for the design of devices in this area. Therefore, developing precise simulation-modeling methods for grasslands is both necessary and meaningful.
The aim of this study is to introduce a novel FEM-modeling approach for perennial alfalfa roots by integrating anatomical features with biomechanical properties. The specific objectives are as follows: Derive material parameters for the cortex and stele through experimental methods, applying isotropic properties to the cortex and transversely isotropic properties to the stele. Develop a FEM model that integrates these parameters and reflects the root’s anatomical structure. Validate the developed model by comparing simulation results with experimental data under various conditions.

2. Materials and Methods

2.1. Sample Collection and Model Assumptions

2.1.1. Sample Collection and Preparation

Alfalfa (Medicago sativa L.) is widely distributed in the natural grasslands of the North China Plain and Inner Mongolia Plateau in China. It is a perennial herb with strong reproductive roots and is widely used in the field of grassland animal husbandry and ecological governance [24]. Alfalfas were collected on 20 June 2023, from a field in Chifeng City, Inner Mongolia, China. The experimental field was well-maintained and managed according to typical agronomic practices for perennial alfalfa. A total of 320 root samples were randomly collected from the field. Considering that the purpose of this study was to develop a simulation method for designing root-cutting equipment for degraded alfalfa grasslands, the research primarily focused on roots within the commonly used root-cutting depth range (200–300 mm). And the roots were cleaned, wiped, and wrapped in cling film to minimize moisture loss. From these, 100 root samples were randomly selected to measure their diameters within the length in 200–300 mm. Results showed diameter ranges from 1.89 mm to 4.8 mm. The root sections were processed using paraffin-embedding techniques, which included steps such as fixation, dehydration, clearing, embedding, sectioning, mounting, deparaffinization, staining, and coverslipping. Sections of the partial alfalfa roots were prepared and stained with Safranin O and Fast Green.

2.1.2. Material Model Assumption

The cross-sections were then observed using a stereomicroscope (SZM, Sunny-group Co., Ltd., Zhejiang, China), as shown in Figure 1a. Based on botanical characteristics, the root comprised cortex and stele. In this study, the cortex was divided into three components: the epidermis with two adjacent outer cortical layers: the cortex in the middle region and the endodermis near the root center, in contact with the stele. The stele comprised vascular bundles, phloem, and xylem, forming a bundle or cord-like structure [5]. As shown in Figure 1b, the growth path along the root fibers is defined as longitudinal direction. The plane perpendicular to the longitudinal axis is defined as the transverse plane. In this study, the following assumptions were made: the assumption of homogeneity was followed, and specific differences between internal structures within the stele were not considered; the influence of internal defects within the stele on performance was neglected, and the material properties in all directions within the transverse plane were assumed to be identical. Due to structural similarities, the stele was defined as a longitudinally arranged fiber-reinforced polymer (transversely isotropic material). The cortex was considered isotropic. And in this analysis, we assumed that tensile stress was positive and compressive stress was negative.
As shown in Figure 1, the structure of the stele is similar to the unidirectional fiber-reinforced composite material. There were a variety of failure criteria for this structure with different application ranges. The Hashin failure criterion was widely used because it combines both accuracy and applicability. The model considered the longitudinal tensile and compressive difference, constructed based on the Hashin 3D failure criterion [25], as shown in Equations (1)–(3).
F L t = σ 3 σ L t 2 + 1 τ T 2 σ 13 2 + σ 23 2
F L c = σ 3 σ L c
F T = 1 σ T c σ T c 2 τ T 2 1 σ 1 + σ 2 + σ 1 + σ 2 2 4 τ T 2 + σ 12 2 + σ 13 2 + σ 23 2 σ 1 σ 2 τ T 2
where FLt, FLc, and FT are the damage initiation criteria for longitudinal tensile, longitudinal compression, and transverse directions, respectively. And σ1, σ2, σ3, σ12, σ13, σ23 are three stresses and three tangential stresses in FEM, as shown in Figure 1b. The direction 3 was set as the longitudinal direction of the stele. The other parameters will be determined through specific experiments conducted on the stele in this study: longitudinal tensile elastic modulus (EL) and strength ( σ L t ), compressive elastic modulus (EC) and strength ( σ L c ), transverse elastic modulus (ET) and shear strength (τT). The following tests were conducted to obtain the parameters required for modeling and simulation of stele, cortex, and root.

2.2. Parameter Measurement Methods and Experiments

2.2.1. Longitudinal Tensile and Compressive Tests

Longitudinal tensile (LT) tests were utilized to determine the longitudinal tensile elastic modulus and strength of the stele (EL and σ L t ), cortex (Eco and σco), and root (Er and σr). And longitudinal compression (LC) tests were used to obtain the EC and σ L c of the stele. Root samples of varying diameters were cleaned using tap water and a softer brush. An incision was made in the shallow cortex using a scalpel, followed by extending the cut along the longitudinal direction to extract the stele. For cortex samples, the damaged tissue along the incision edges was further removed with the scalpel to minimize the impact of the cut on the mechanical properties of the cortex. The separation occurred at the endodermis, with both the cortex and stele remaining intact, though some endodermal cells remained on the stele’s surface. All experiments were conducted on a modified MTS universal testing machine (C43.104, MTS Systems Co., Ltd., Canton, OH, USA), as shown in Figure 2. The force sensor in the device had an accuracy of 0.03 N, while the displacement sensor offered an accuracy of 5 × 10−5 mm. The minimum operating speed was 0.005 mm/min, and the maximum data acquisition frequency was 1000 Hz. Due to the stele’s minor diameter (generally less than 3 mm in Alfalfa) and circular cross-section, careful fixture selection in tensile tests was crucial. This ensured no gripping failure or slippage occurs during clamping and pulling, which improved data acquisition accuracy [26]. The stele and cortex were placed and glued on the fixture, as shown in Figure 2b. Displacement and resistance data were recorded for further analysis. The gauge length for tensile samples was set to 20 mm, with bonded sections at both ends exceeding 10 mm to ensure effective adhesion. For compression samples, the length was set to 5 mm, approximately maintaining a 1:1 ratio with the root diameter to prevent buckling during tests and ensure experimental feasibility [27]. The testing speed was set at 1 mm/min.

2.2.2. Transverse Compression Test

Transverse compression (TC) tests were used to measure the transverse compressive modulus (ET), compressive strength ( σ T c ), and Poisson’s ratio (υT) of the stele. As shown in Figure 2d, the stele was placed on a platen and compressed using a press head with a thickness of 6.1 mm. The width of the press head was significantly smaller than the longitudinal length of the stele. Based on the previous assumptions, we considered the compression between the stele and the press head as a plane strain problem.
In elastic theory, when a cylinder was compressed between two parallel rigid planes, its post-compression deformation was illustrated in Figure 3. BC represents the contact width of 2b, and δ represents compression displacement. The deformation parameters were derived by photographing the cross-section of the stele before and after compression using a Sony α6600 camera (24.2 MP, 6000 × 4000 resolution) equipped with a macro lens. The compression test images were grayscale and processed using Matlab 2020 (MathWorks, Natick, MA, USA) to improve the sample’s boundary visibility. Subsequently, the images were tagged using Photoshop 2019 (Adobe Systems Inc., San Jose, CA, USA), and the distances were calculated with PyCharm 2023 (JetBrains s.r.o., Prague, Czech Republic). TC was conducted as shown in Figure 2d. υT was calculated using the approximation formula proposed by Anazodo and Chikwendu [28], as shown in Equation (4).
υ T = ( M N M 0 N 0 ) / M 0 N 0 β ( A 0 D A D ) / A D
where M0N0 and MN represent the length along the horizontal axis where the center of the stele lies before and after deformation, respectively. A0D and AD are the root diameter in compression direction before and after deformation, respectively. β is the elastic coefficient, which is used to determine the proportion of elastic deformation during transverse compression. Since this study assumed that pure elastic deformation occurs within small deformations during transverse compression, β was assigned a value of 1.
Previous studies have investigated the contact problem of isotropic elastic parts, such as spheres and cylinders [29,30,31]. They have successfully obtained analytical solutions for contact width when fibers were transversely compressed between two rigid plates. Scholars have extended these findings to linear elastic, transversely isotropic cylinders [32,33]. This study further extended this method, based on the research by Hertz and McEwen [34], to the transverse compression of the stele, thereby enabling the calculation of ET for the stele, as shown in Equations (5) and (6).
b i 2 = 4 F R π ( 1 E T υ L 2 E L )
δ = 4 F π b i 2 υ T E T υ L 2 E L b i 2 + R 2 R R + 1 E T υ L 2 E L b i 2 ln b i 2 + R 2 + R b i
To obtain the σ T c of smaller diameter samples, Fujita et al. [35] conducted TC on pitch-based carbon fibers with randomly and radially oriented textures. These fibers, like the stele, exhibit transverse isotropy. They think the fiber’s σ T c was the stress applied to the central region of sample’s cross-section at the moment of failure. This study adopted their methodology, using equations for isotropic materials in the cross-section to calculate the σ T c . As the transverse compression distance increases until failure, σ T c can be determined by calculating the compressive stress at the moment of failure in the central region of the stele cross-section. The calculation was computed as shown in Equation (7).
σ T c = 1 b f R 2 F f π R

2.2.3. Three-Point Bending and Shear and Cutting Tests

To calculate the shear modulus (GL) of the stele, three-point bending test has been conducted. In this study, only pure bending was considered due to the small deflection (maximum deflection less than the diameter of root) in the experiment. And the root has been modeled as stiff beams undergoing pure bending [36]. Previous researchers, through three-point bending tests on nanowires and nanotubes (typically transversely isotropic materials), measured the shear modulus [36,37,38,39]. This study adopted their method to calculate the GL of the stele, as shown in Equations (8) and (9). Additionally, the shear strength (τT) of the stele was determined through shear and cutting (SC) tests, which measure the maximum shear stress the material can withstand. Samples were placed on the platform of a texture analyzer with a shear rate of 1 mm/min.
δ = F l 3 48 E s I
1 E s = 1 E Y + γ s G L d s 2 l 2
I = π d s 4 64
where ES is the bending stiffness of the stele which related to the Young’s modulus EL in Equation (9) by Timoshenko beam theory. I is the second moment of the cross-sectional area of the beam. ds is the diameter of the stele, l is the distance between the two support points, which was 40 mm in the tests, and s is the shape factor, which is 10/9 for a cylindrical sample. γ is the shear term coefficient, with a value of 0.75 for simply supported beam model [40].

2.3. Establishment of the Simulation Model

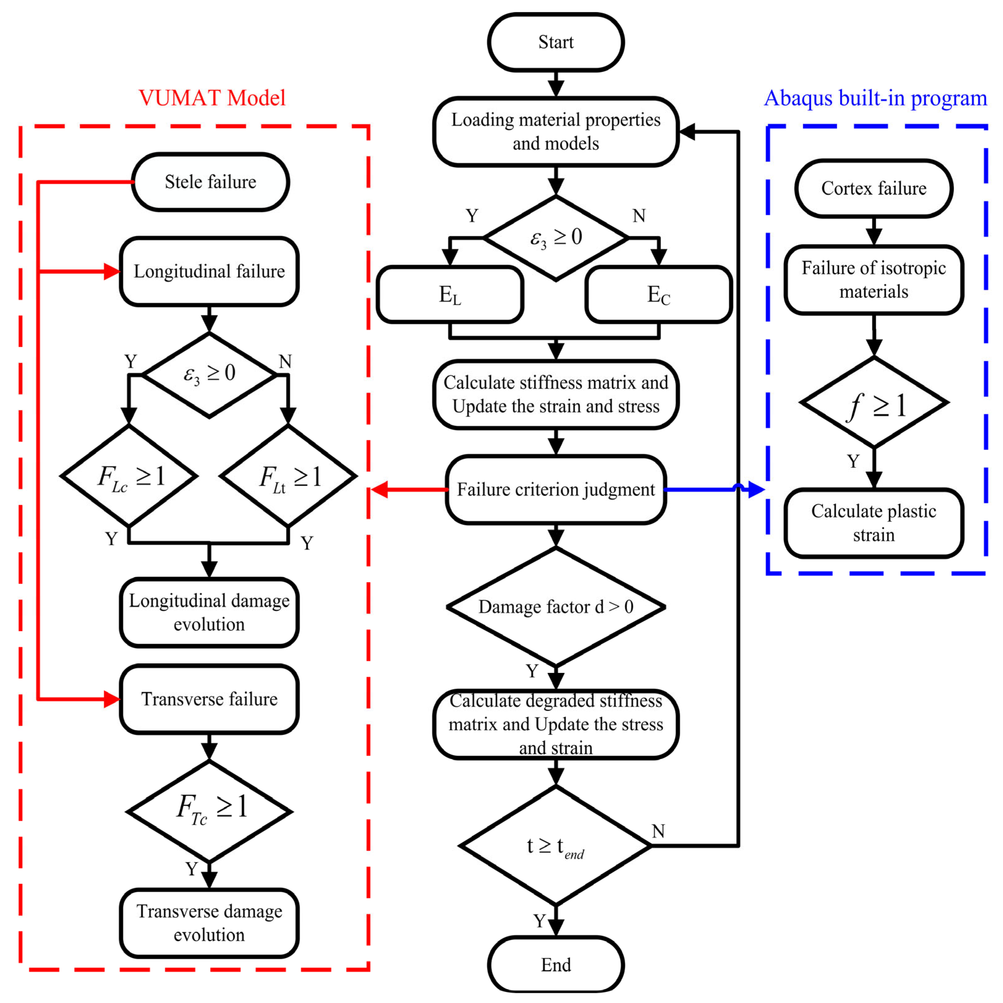
A Fortran-written Virtual Unit Material (VUMAT) user subroutine was developed for implementation in ABAQUS 6.14-1 (Dassault Systèmes Simulia Corp., Providence, RI, USA). And the solving process was shown in Figure 4. The stress and strain of the material were updated at each incremental step of the simulation. Longitudinal strain ε3 has determined the element’s state of tensile or compressive. Once meeting the failure criterion FLt > 1, FLc > 1, FT > 1, as in Equations (1)–(3)–, the stiffness degradation of the stele was guided by a damage evolution model. The stele’s validity simulation included longitudinal tension, compression, and transverse compression. Three methods were contained: the VUMAT model developed in this study, traditional Solid and Beam models. Based on the collected stele’s diameter region, the model’s diameter in all three simulation models were set to four levels: 1, 1.5, 2, and 2.5 mm. Cortex was modeled by the isotropic method and has been validated via longitudinal tensile tests. The adhesion between the cortex and stele in alfalfa roots was strong, and no debonding was observed between them during root tensile tests. Therefore, the stele and cortex were bound using the Tie command to construct the root model. The effectiveness of the overall root was evaluated via SC. Based on the results of the collected root samples, the roots diameters in the SC simulation were set to 2, 2.5, 3, and 3.5 mm. All simulations utilized explicit analysis methods. To save time and ensure quasi-static conditions, the loading speed was typically set to ten times the testing speed [41].
Mesh size played a crucial role in FEM simulation, as it directly influences both simulation time and accuracy. Longitudinal tensile tests of the solid model were used to determine the appropriate mesh size of the roots. The VUMAT and beam model had the same settings as the solid model. Results are shown in Figure 5. It can be found that the simulation error decreases as the mesh size decreases, but the computational time increases significantly. Balancing accuracy and efficiency, the mesh size of root was set as 0.6 mm, with C3D8R of VUMAT and solid method and B31 of beam method.

2.4. Data Analysis

In this study, IBM SPSS Statistics 25 (IBM Corp., Armonk, NY, USA) was used for statistical analysis of the research data. Linear/exponential regression analysis and correlation coefficients were employed in Origin2021 to identify potential relationships between root mechanical properties and diameter. A Mann–Whitney nonparametric test was applied to validate differences between the root model simulation predictions and experimental results, with differences considered significant at p < 0.05.

3. Results

3.1. Parameter Acquisition of Roots

In Figure 6, anatomy statistics reveal a linear relationship between the diameter of stele and root, as shown in Equation (11). dr represents the diameter of the root. This Equation serves as dimensional reference for simulation modeling:
d s = 41.59 × 10 3 + 0.60 × d r
During the compression test of the stele, the maximum compressive force was recorded and subsequently utilized to calculate the compressive strength. In Figure 7, there is no significant correlation between EC and ds, as well as σ L c and ds of the stele. The average value of EC was 40.38 MPa with a coefficient of variation (CV) of 14.13%, while the mean value of σ L c was 5.64 MPa with a CV of 20.57%. The mean values effectively represent the dataset. As shown in Figure 8, the statistics of EL and σ L t of the stele exhibit a power-law relationship with ds, which is depicted in Equations (12) and (13). The tensile test on the cortex obtained Eco and σco shows the same relationship with the thickness tco, which is depicted in Equations (14) and (15). It can be found that the tensile properties of the stele are 3.5–10 times greater than those of the cortex.
E L = 386.78 × d s 1.13
σ L t = 37.60 × d s 1.49
E c o = 18.48 × t c o 1.38
σ c o = 2.42 × t c o 1.13
The process of TC images was shown in Figure 9. The red points represent the scale distances, the blue represents MN, and the distance between the green points was AD in Figure 3. By substituting these value into Equation (4), the stele’s υT was calculated to be 0.32.
To calculate the ET, we need to determine the υL first. Lim et al. [42] have calculated the υL of Kevlar fibers through transverse compression tests under different longitudinal tensile loads. In this study, due to the large variation in the stele’s diameter along the longitudinal direction, the above method was not applicable. The results showed that as υL increased from 0.2 to 0.5, the calculated ET decreased from 25.92 MPa to 24.75 MPa. The change was less than 5%. This suggested that the influence of υL on ET calculation was not a major factor. Therefore, assuming the value of υL, same as υT, was 0.32. In Figure 10, the data do not exhibit significant regression characteristics. The average ET value was 25.40 MPa with a CV of 25.31%, as shown in Figure 10. The mean result for σ T c in the stele transverse compression test was calculated to be 2.23 MPa with a CV of 15.10%.
Similar to the study of Lim et al. [42], Equation (6) was well fitted to the compression force curve over the entire elastic deformation, as shown in Figure 11. Until the nominal strain reached a minimum of 0.4 mm, which constitutes 20% of the diameter. Significant overestimation in the predicted values occurred at larger deformations compared to the tests due to the nonlinear softening behavior of biomaterials.
As shown in Figure 12a, the relationship between 1/ES and d s 2 / L 2 obtained from the three-point bending test of different diameters can be described by Equation (16). With the combination of Equations (8) and (9), the GL of the stele was calculated as 13.94 MPa. The results of SC showed that the τT of the stele was 9.02 MPa with a CV of 24.7%, as shown in Figure 12b. And there was no observed correlation between τT and the ds. Given the assumed isotropic nature of the transverse direction, the shear modulus (GT) was calculated using Equation (17), with a result of 7.74 MPa. The parameters of stele and cortex obtained from the experiment were shown in Table 1. The densities of the stele (ρs), cortex (ρco), and root (ρr) were measured using the drainage-weighing method.
1 E S = 6.80 × 10 4 + 0.06 × d s 2 L 2
G T = E T 2 1 + 2 υ T
The parameters required for the solid and beam model were measured through uniaxial tensile testing of stele and root, as shown in Table 2 and Table 3. From Figure 13, it can be observed that, similar to the stele, the tensile modulus and strength of roots were negatively power correlated with diameter.

3.2. Simulation and Verification Results

Taking the 2.6 mm roots as the example, Figure 14 shows the simulation and test results. As can be observed in the LT of the stele and cortex, the simulation results of all methods closely matched the experimental fitting curve. There was minimal discrepancy in different method’s stress evolution curves and the peak position. Figure 14b,c showed the results of the LC and TC, respectively. The beam model was a two-dimensional line element, which inadequately represented the contact process during transverse compression. Therefore, the experimental curves for the beam method cannot be obtained as shown in Figure 14. The VUAMT model in this study has improved the simulation accuracy. The simulation curves of the VUMAT model in LT, LC, and TC generally matched the experimental results.
Figure 15 shows the simulation and experimental results. The light-yellow area represents the 95% Prediction Interval (PI), which indicates the 95% data distribution region of the test. And the dark yellow area is the 95% Confidence Interval (CI). The effectiveness of the model was assessed by analyzing whether the simulation data points fall within the fitting intervals. The errors between the simulation and experimental results for each model were presented in Table 4. These errors were computed by averaging the differences between simulation and the fitting curve across four diameter levels.
As shown in Figure 15a and Table 4, all models in LT exhibit satisfactory performance. The errors of the failure stress and strain were below 10%. Additionally, the simulation results of all three models fell within the 95% CI. However, as shown in Figure 15b,c, the LC simulation results of the VUMAT method were within the 95% CI. In contrast, the failure stresses errors of Solid and Beam models exceeded the 95% PI. As ds decreases, EL and the error was increasing. In TC the VUAMT failure stress results mostly fell within the 95% CI, except for samples with smaller ds. The failure strain results were all within the 95% PI. In contrast, the simulation data of the Solid model exceeded the 95% PI. Due to the element structural characteristics, the Beam model cannot provide TC data.
Validation of the roots model was conducted using the SC simulation, as shown in Figure 16 and Table 4. The shear force obtained from the VUMAT falls within the 95% CI in all dr. The average error was 8.13%, showing a significant improvement compared to 51.95% for the solid model and 192.87% for the beam model. The beam model showed larger errors compared to the other two models, with both shear force and displacement results falling outside the PI.
The Mann–Whitney non-parametric test was used to statistically analyze the results of the SC tests, as shown in Figure 17. This test aimed to determine if there were significant differences between the simulation and experimental results. Results showed that there was no significant difference between the shear failure force and displacement simulated by the VUMAT and the experimental results. The p-values of the SC simulation results for both the solid and beam were less than 0.05, indicating a statistically significant difference between the models and the experiments. For the shear displacement of the beam model, the analysis results in a p-value less than 0.001, indicating an extremely significant statistical difference.

4. Discussion

The mechanical properties of plant roots significantly impacted root–soil interaction [21,43]. Previous studies, including Chimungu et al. [5] and Mao et al. [6], have demonstrated that the anatomical structure of roots is a key determinant of their biomechanical properties. Specifically, the development of the stele had a stronger influence on root strength and elasticity than the cortex. This differs from traditional FEM root-modeling methods, which often assumed roots to be isotropic [15,20,21]. The model in this study built upon solid methods and incorporated the anatomical and biomechanical characteristics of roots. To address the challenges posed by the small diameter and internal complex structure of roots in parameter acquisition, we adopted testing methods inspired by longitudinally arranged fiber-reinforced polymers [27,28,29,34,35,36,37] to determine the material parameters of the stele. The developed model accurately represented the mechanical properties of roots, enhancing simulation accuracy. This represented a novel contribution to the fields of conservation tillage and grassland restoration, where such modeling has not yet been explored.
Strength parameters of the cortex and stele of alfalfa roots were tested. The results showed a negative power relationship between the stele diameter and tensile elastic modulus [9,44,45], as well as between the cortex’s elastic modulus and tensile strength in relation to its thickness. The tensile elastic modulus of the stele was significantly higher than that of the cortex. This confirms previous research by Meijer et al. [7] that the tensile strength of roots primarily derives from the stele. Therefore, evaluating the plant’s resistance to bending and rooted soil’s shear strength by considering a larger stele diameter in the root is reasonable. This often indicates that the root is stronger and better to resist mechanical damage and failure [6]. However, few researchers have incorporated these root characteristics into the field of numerical modeling.
The parameters of the stele, assumed to be a transversely isotropic material, were determined through a series of experiments. The experimental and simulation results provide data to confirm the validity of this assumption. This study indicates significant differences among the material parameters of the stele, with the longitudinal tensile parameter significantly higher than other parameters. This discrepancy can be attributed to the longitudinal growth of internal structures, such as fibers and vessels within the stele [26], enhancing resistance to longitudinal tensile stress [16,46]. In contrast, the isotropic assumptions made in the solid and beam models led to an overestimation of mechanical properties, ignoring the large differences between the longitudinal tensile and the other parameters. As shown in Figure 14b, the solid and beam models, which rely on LT data, predict failure forces that are considerably higher than those observed in experiments and VUMAT simulation results. Moreover, brittle failure characteristics of the material determined by LT highlights their inability to accurately simulate post-failure softening in LC. The VUMAT model more accurately captures the subsequent softening behavior of the stele in LC. The root SC simulation results further showed that this neglect of root structure and biomechanical properties can lead to an overestimation of transverse mechanical ability. Future research, particularly in scenarios where non-tensile stresses dominate, should incorporate the anisotropic material characteristics of roots to significantly improve modeling accuracy.
The sensitivity analysis of the models to varying samples diameters (ds) revealed important differences in accuracy. In LT simulations, all three models (solid, beam, and VUMAT) performed within acceptable limits, with errors below 10%. This indicated that model accuracy in LT was relatively insensitive to root diameter. However, significant discrepancies arose in LC, TC, and SC simulations, where errors in the solid and beam models increased as ds decreased in LC simulations. This reflected the limitations of these models in accurately simulating the biomechanical response of smaller roots, where longitudinal heterogeneity played a more pronounced role.
For TC simulations, the solid model’s accuracy initially decreased and then increased as ds decreased. This variability was likely due to its isotropic assumption that overlooks the material’s biomechanical complexity. The beam model, which reduces the root to a 2D line element, further amplified these issues, leading to inhibited accurate transverse compression simulations. For SC simulations, the beam model’s errors increased with larger diameters due to its structural limitations, while the solid model maintained relatively consistent accuracy.
The VUMAT model demonstrated stable performance across various conditions, with minor deviations observed in the small-diameter TC simulations. For example, the simulation results for 1 mm diameter roots showed a deviation of 44.41% from the experimental mean, compared to 139.30% for the solid model. These deviations were attributed to the inherent variability in root structure and increased mesh sensitivity for smaller diameters. However, statistical analysis using the Mann–Whitney non-parametric test confirmed that the VUMAT model results were not significantly different from the experimental data (p > 0.05), unlike the solid model (p < 0.05). Therefore, the VUMAT model outperformed the other models in capturing both longitudinal and transverse mechanical behaviors, reinforcing its broader applicability across different loading conditions.
This study’s findings offered several novel contributions to the field. The improved accuracy of the VUMAT model provided a more reliable tool for predicting root mechanics, which can be applied to various biological and agricultural applications. For instance, the model can be adapted to optimize root-cutting tools for sustainable agriculture, enhancing the design of grassland remediation equipment. And the study’s approach of integrating biomechanical and structural characteristics can be extended to other plant species and structures, such as stems or woody roots, contributing to broader applications in crop harvest and soil conservation strategies. However, this study is not without limitations. The current model has not considered the variations in root anatomy that may occur in different species or environmental conditions. The debonding of the cortex and stele can also affect the simulation accuracy. Additionally, the current study focused primarily on the structural and mechanical properties of the roots. Future research should aim to incorporate the interaction between roots and soil, as well as consider how temporal and spatial factors, such as environmental conditions and soil properties affect the physical properties of the root–soil composite. These factors will be crucial in tailoring the model for different agricultural operations and optimizing its practical application.

5. Conclusions

This paper has proposed a finite element model of alfalfa roots based on biomechanical structural characteristics. Experimental results showed that alfalfa roots should be considered as composite materials composed of different tissues. The model considered the cortex and stele as independent components with different biomechanical properties. The cortex was viewed as an isotropic material. The stele was characterized as a transversely isotropic material with different longitudinal tensile and compressive properties. The stiffness parameters for longitudinal tension were found to be 4–10 times higher than those for longitudinal and transverse compression. And it was found that the strength of the alfalfa roots primarily depends on the stele. In this study, the mechanical properties and parameters of the stele and cortex were obtained through experiments. The simulation model was developed using the Hashin3D failure criteria, considering differences in longitudinal tensile and compressive mechanical properties. The material parameters and modeling methods were validated through tests on longitudinal tension, longitudinal compression, transverse compression, and shear under different diameter levels. To assess the model’s performance, traditional solid and beam methods were added for comparison. Results indicated that traditional models performed well only in simulations dominated by longitudinal tensile stress. The simulation involving longitudinal compression, transverse compression, and shear showed significant deviations from the experimental data, exceeding the 95% CI. The model developed in this study shows that most results fall within the 95% CI. Additionally, shear test results of roots were validated through non-parametric statistical methods. By integrating the biomechanical properties and structural characteristics of alfalfa roots into the modeling process, this study enhanced the accuracy of root simulation. In future study, incorporating growth years, locations, and moisture contents will enhance both the applicability and efficacy of the model. The modeling method developed in this study is not limited to alfalfa roots but can also be applied to other plant species with similar key biomechanical and structural characteristics, such as woody roots and plant stems. Future research can further expand its practical application in understanding plant biomechanics and improving agricultural tool design by applying this method to these similar plant structures.

Author Contributions

Conceptualization, S.W. and X.L.; methodology, S.W. and Z.X.; software, S.W.; validation, S.W. and H.Q.; formal analysis, S.W.; investigation, S.W. and X.L.; resources, Y.M.; data curation, S.W.; writing—original draft preparation, S.W.; writing—review and editing, S.W., H.Q. and X.L.; visualization, S.W.; supervision, Y.M.; funding acquisition, Y.M. All authors have read and agreed to the published version of the manuscript.

Funding

This work was supported by the National Natural Science Foundation of China [grant number 52275288 and 52105300]; the National Key Research and Development Program of China [grant number 2023YFD2000903]; the Jilin Province Science and Technology Development Plan Item [grant number 20210202021NC]; the Key Research and Development Program of Xinjiang [grant number 2023B02021-3].

Data Availability Statement

The data presented in this study are available on request from the corresponding author.

Acknowledgments

The authors wish to express their gratitude to many colleagues and students for their valuable input and support in the research presented in this article. To mention all would be an impossible task, but special thanks should be made to Lijun Han for his significant support in developing the VUMAT model and conducting Abaqus-related simulations for this study.

Conflicts of Interest

The authors declare no conflicts of interest.

References

  1. Chen, X.T.; Ren, L.F.; Bai, W.M.; Zhang, W.H. Effect of tilling on yield and root morphology of alfalfa. Grassl. Turf 2023, 43, 115–121. [Google Scholar] [CrossRef]
  2. Mickovski, S.B.; Bengough, A.G.; Bransby, M.F.; Davies, M.C.R.; Hallett, P.D.; Sonnenberg, R. Material stiffness, branching pattern and soil matric potential affect the pullout resistance of model root systems. Eur. J. Soil Sci. 2007, 58, 1471–1481. [Google Scholar] [CrossRef]
  3. Yang, Q.C.; Hao, Z.; Lei, S.Y.; Chen, Y.; Shen, H.X.; Zhang, Y.; Zhang, Q.; Teng, D. Experimental Study on Shear Strength of Root Composite Tailing Soil Based on Interfacial Bonding. Geofluids 2022, 2022, 3749343. [Google Scholar] [CrossRef]
  4. Meijer, G.J. A generic form of fibre bundle models for root reinforcement of soil. Plant Soil 2021, 468, 45–65. [Google Scholar] [CrossRef]
  5. Chimungu, J.G.; Loades, K.W.; Lynch, J.P. Root anatomical phenes predict root penetration ability and biomechanical properties in maize (Zea mays). J. Exp. Bot. 2015, 66, 3151–3162. [Google Scholar] [CrossRef] [PubMed]
  6. Mao, Z.; Wang, Y.; McCormack, M.L.; Rowe, N.; Deng, X.; Yang, X.; Xia, S.; Nespoulous, J.; Sidle, R.C.; Guo, D.; et al. Mechanical traits of fine roots as a function of topology and anatomy. Ann. Bot. 2018, 122, 1103–1116. [Google Scholar] [CrossRef] [PubMed]
  7. Meijer, G.J.; Lynch, J.P.; Chimungu, J.G.; Loades, K.W. Root anatomy and biomechanical properties: Improving predictions through root cortical and stele properties. Plant Soil 2024, 500, 587–603. [Google Scholar] [CrossRef]
  8. Srobka, J.; Potocka, I.; Karczewski, J.; Szymanowska-Pulka, J. Sensitivity and strength of maize roots facing different physical conditions of the growth medium. Acta Soc. Bot. Pol. 2024, 93. [Google Scholar] [CrossRef]
  9. Giadrossich, F.; Schwarz, M.; Cohen, D.; Cislaghi, A.; Vergani, C.; Hubble, T.; Phillips, C.; Stokes, A. Methods to measure the mechanical behaviour of tree roots: A review. Ecol. Eng. 2017, 109, 256–271. [Google Scholar] [CrossRef]
  10. Stokes, A.; Atger, C.; Bengough, A.G.; Fourcaud, T.; Sidle, R.C. Desirable plant root traits for protecting natural and engineered slopes against landslides. Plant Soil 2009, 324, 1–30. [Google Scholar] [CrossRef]
  11. Boldrin, D.; Bengough, A.G.; Lin, Z.; Loades, K.W. Root age influences failure location in grass species during mechanical testing. Plant Soil 2021, 461, 457–469. [Google Scholar] [CrossRef]
  12. Boldrin, D.; Leung, A.K.; Bengough, A.G. Root biomechanical properties during establishment of woody perennials. Ecol. Eng. 2017, 109, 196–206. [Google Scholar] [CrossRef]
  13. Giadrossich, F.; Schwarz, M.; Marden, M.; Marrosu, R.; Phillips, C. Minimum representative root distribution sampling for calculating slope stability in Pinus radiata D.Don plantations in New Zealand. N. Z. J. For. Sci. 2020, 50. [Google Scholar] [CrossRef]
  14. Speck, O.; Spatz, H.C. Mechanical properties of the rhizome of Arundo donax L. Plant Biol. 2003, 5, 661–669. [Google Scholar] [CrossRef]
  15. Bourrier, F.; Kneib, F.; Chareyre, B.; Fourcaud, T. Discrete modeling of granular soils reinforcement by plant roots. Ecol. Eng. 2013, 61, 646–657. [Google Scholar] [CrossRef]
  16. Zhu, J.; Leung, A.K.; Wang, Y. Modelling root-soil mechanical interaction considering root pull-out and breakage failure modes. Plant Soil 2022, 480, 675–701. [Google Scholar] [CrossRef]
  17. Li, M.; Xu, S.; Yang, Y.; Guo, L.; Tong, J. A 3D simulation model of corn stubble cutting using finite element method. Soil Tillage Res. 2017, 166, 43–51. [Google Scholar] [CrossRef]
  18. Tian, J.; Cao, B.; Ji, J.; Li, C. Numerical simulation and validation test of direct shear test for root-soil composite of Hedysarum scoparium using finite element method. Trans. Chin. Soc. Agric. Eng. 2015, 31, 152–158. [Google Scholar]
  19. Yang, W.; Zhao, W.; Liu, Y.; Chen, Y.; Yang, J. Simulation of forces acting on the cutter blade surfaces and root system of sugarcane using FEM and SPH coupled method. Comput. Electron. Agric. 2021, 180, 105893. [Google Scholar] [CrossRef]
  20. Khalilnejad, A.; Ali, F.H.; Hashim, R.; Osman, N. Finite-Element Simulation for Contribution of Matric Suction and Friction Angle to Stress Distribution during Pulling-Out Process. Int. J. Geomech. 2013, 13, 527–532. [Google Scholar] [CrossRef]
  21. Mao, Z.; Yang, M.; Bourrier, F.; Fourcaud, T. Evaluation of root reinforcement models using numerical modelling approaches. Plant Soil 2014, 381, 249–270. [Google Scholar] [CrossRef]
  22. Sang, H.C.; He, C.B.; Bi, Y.G.; Liu, M.Y.; Wang, X. Evaluation of the performance of very narrow tines with different geometrical structures for tilling natural grassland. Biosyst. Eng. 2022, 224, 34–48. [Google Scholar] [CrossRef]
  23. He, C.B.; Guo, Y.Y.; Guo, X.D.; Sang, H.C. A mathematical model for predicting the draft force of shank-type tillage tine in a compacted sandy loam. Soil Tillage Res. 2023, 228, 105642. [Google Scholar] [CrossRef]
  24. Mao, Z.; Bi, Y.; Geng, M.; An, N. Pull-out characteristics of herbaceous roots of alfalfa on the loess in different growth stages and their impacts on slope stability. Soil Tillage Res. 2023, 225, 105542. [Google Scholar] [CrossRef]
  25. Camanho, P.P.; Matthews, F.L. A progressive damage model for mechanically fastened joints in composite laminates. J. Compos. Mater. 1999, 33, 2248–2280. [Google Scholar] [CrossRef]
  26. Liu, B.; Koc, A.B. Mechanical properties of switchgrass and miscanthus. Trans. Asabe 2017, 60, 581–590. [Google Scholar] [CrossRef]
  27. Wright, C.T.; Pryfogle, P.A.; Stevens, N.A.; Steffler, E.D.; Hess, J.R.; Ulrich, T.H. Biomechanics of wheat/barley straw and corn stover. Appl. Biochem. Biotechnol. 2005, 121, 5–19. [Google Scholar] [CrossRef] [PubMed]
  28. Anazodo, U.G.N.; Chikwendu, S.C. Poisson’s Ratio and Elastic Modulus of Radially Compressed Biomaterials—I: Small Deformation Approximation. Trans. ASAE Am. Soc. Agric. Eng. 1983, 26, 0923–0929. [Google Scholar] [CrossRef]
  29. Kawabata, S. Measurement of the transverse mechanical properties of high-performance fibres. J. Text. Inst. 1990, 81, 432–447. [Google Scholar] [CrossRef]
  30. Singletary, J.; Davis, H.; Ramasubramanian, M.K.; Knoff, W.; Toney, M. The transverse compression of PPTA fibers—Part I—Single fiber transverse compression testing. J. Mater. Sci. 2000, 35, 573–581. [Google Scholar] [CrossRef]
  31. Phoenix, S.; Skelton, J. Transverse compressive moduli and yield behavior of some orthotropic, high-modulus filaments. Text. Res. J. 1974, 44, 934–940. [Google Scholar] [CrossRef]
  32. Cheng, M.; Chen, W.M.; Weerasooriya, T. Experimental investigation of the transverse mechanical properties of a single Kevlar® KM2 fiber. Int. J. Solids Struct. 2004, 41, 6215–6232. [Google Scholar] [CrossRef]
  33. Cheng, M.; Chen, W.N.; Weerasooriya, T. Mechanical properties of Kevlar® KM2 single fiber. J. Eng. Mater. Technol.-Trans. Asme 2005, 127, 197–203. [Google Scholar] [CrossRef]
  34. M’Ewen, E. XLI. Stresses in elastic cylinders in contact along a generatrix (including the effect of tangential friction). Lond. Edinb. Dublin Philos. Mag. J. Sci. 1949, 40, 454–459. [Google Scholar] [CrossRef]
  35. Fujita, K.; Sawada, Y.; Nakanishi, Y. Effect of cross-sectional textures on transverse compressive properties of pitch-based carbon fibers. Mater. Sci. Res. Int. 2001, 7, 116–121. [Google Scholar] [CrossRef]
  36. Tanur, A.E.; Wang, J.; Reddy, A.L.; Lamont, D.N.; Yap, Y.K.; Walker, G.C. Diameter-dependent bending modulus of individual multiwall boron nitride nanotubes. J. Phys. Chem. B 2013, 117, 4618–4625. [Google Scholar] [CrossRef] [PubMed]
  37. Masanutsu, O. Feasibility of Timoshenko’s bending theory for measuring the shear modulus of wood. Mem. Fac. Sci. Eng. Shimane Univ. Ser. A 1998, 32, 177–184. [Google Scholar]
  38. Hayashi, T.; Kim, Y.A.; Natsuki, T.; Endo, M. Mechanical properties of carbon nanomaterials. Chemphyschem 2007, 8, 999–1004. [Google Scholar] [CrossRef]
  39. Shin, M.K.; Kim, S.I.; Kim, S.J.; Kim, S.-K.; Lee, H.; Spinks, G.M. Size-dependent elastic modulus of single electroactive polymer nanofibers. Appl. Phys. Lett. 2006, 89, 231929. [Google Scholar] [CrossRef]
  40. Liu, H.; Lin, J.; Cao, M. Advanced Mechanics of Materials; Higher Education Press: Beijing, China, 1985. [Google Scholar]
  41. Jin, Z.; Yin, Z.-Y.; Kotronis, P.; Jin, Y.-F. Numerical investigation on evolving failure of caisson foundation in sand using the combined Lagrangian-SPH method. Mar. Georesources Geotechnol. 2019, 37, 23–35. [Google Scholar] [CrossRef]
  42. Lim, J.; Zheng, J.Q.; Masters, K.; Chen, W.W. Mechanical behavior of A265 single fibers. J. Mater. Sci. 2010, 45, 652–661. [Google Scholar] [CrossRef]
  43. Yang, Y.; Wang, J.; Duan, Q.; Su, C.; Yan, M.; Dong, Y. The Investigation and 3D Numerical Simulation of Herb Roots in Reinforcing Soil and Stabilizing Slope. KSCE J. Civ. Eng. 2018, 22, 4909–4921. [Google Scholar] [CrossRef]
  44. Loades, K.W.; Bengough, A.G.; Bransby, M.F.; Hallett, P.D. Effect of root age on the biomechanics of seminal and nodal roots of barley Hordeum vulgare L. in contrasting soil environments. Plant Soil 2015, 395, 253–261. [Google Scholar] [CrossRef]
  45. Mao, Z.; Saint-Andre, L.; Genet, M.; Mine, F.-X.; Jourdan, C.; Rey, H.; Courbaud, B.; Stokes, A. Engineering ecological protection against landslides in diverse mountain forests: Choosing cohesion models. Ecol. Eng. 2012, 45, 55–69. [Google Scholar] [CrossRef]
  46. Tamas, K.; Bernon, L. Role of particle shape and plant roots in the discrete element model of soil-sweep interaction. Biosyst. Eng. 2021, 211, 77–96. [Google Scholar] [CrossRef]
Figure 1. (a) Cross-sectional of alfalfa root; (b) schematic diagram illustrating root structure and stress components distribution.
Figure 1. (a) Cross-sectional of alfalfa root; (b) schematic diagram illustrating root structure and stress components distribution.
Agronomy 14 03033 g001
Figure 2. Root material parameters acquisition test apparatus: (a) integral test device; (b) longitudinal tensile test module; (c) longitudinal compression test module; (d) transverse compression test module.
Figure 2. Root material parameters acquisition test apparatus: (a) integral test device; (b) longitudinal tensile test module; (c) longitudinal compression test module; (d) transverse compression test module.
Agronomy 14 03033 g002
Figure 3. Transverse compression deformation of the stele.
Figure 3. Transverse compression deformation of the stele.
Agronomy 14 03033 g003
Figure 4. Operation flow of the user subroutine VUMAT.
Figure 4. Operation flow of the user subroutine VUMAT.
Agronomy 14 03033 g004
Figure 5. Root mesh sensitivity tests: longitudinal tensile failure force and computation time.
Figure 5. Root mesh sensitivity tests: longitudinal tensile failure force and computation time.
Agronomy 14 03033 g005
Figure 6. Fitting curve of stele and root diameter.
Figure 6. Fitting curve of stele and root diameter.
Agronomy 14 03033 g006
Figure 7. The relationship between longitudinal parameters and diameter of stele: (a) compressive elasticity modulus; (b) compressive strength.
Figure 7. The relationship between longitudinal parameters and diameter of stele: (a) compressive elasticity modulus; (b) compressive strength.
Agronomy 14 03033 g007
Figure 8. The relationship between tensile parameters and diameter: (a) elastic modulus of stele; (b) tensile strength of stele; (c) elastic modulus of cortex; (d) tensile strength of cortex.
Figure 8. The relationship between tensile parameters and diameter: (a) elastic modulus of stele; (b) tensile strength of stele; (c) elastic modulus of cortex; (d) tensile strength of cortex.
Agronomy 14 03033 g008
Figure 9. Processing flow of the transverse compression test of stele (a) before compression and (b) after compression.
Figure 9. Processing flow of the transverse compression test of stele (a) before compression and (b) after compression.
Agronomy 14 03033 g009
Figure 10. The relationship between transverse compressive parameter and diameter of stele: (a) compressive elasticity modulus; (b) compressive strength.
Figure 10. The relationship between transverse compressive parameter and diameter of stele: (a) compressive elasticity modulus; (b) compressive strength.
Agronomy 14 03033 g010
Figure 11. Comparison between the prediction curve and the experimental data in stele transverse compression test.
Figure 11. Comparison between the prediction curve and the experimental data in stele transverse compression test.
Agronomy 14 03033 g011
Figure 12. Results of three-point bending and SC test: (a) fitting curve of 1/ES and d s 2 / L 2 ; (b) shear strength.
Figure 12. Results of three-point bending and SC test: (a) fitting curve of 1/ES and d s 2 / L 2 ; (b) shear strength.
Agronomy 14 03033 g012
Figure 13. Root tensile test results: (a) relationship between elastic modulus and diameter; (b) relationship between tensile strength and diameter.
Figure 13. Root tensile test results: (a) relationship between elastic modulus and diameter; (b) relationship between tensile strength and diameter.
Agronomy 14 03033 g013
Figure 14. Comparison of the simulation (VUMAT, Beam, and Solid) and experimental (Experiment) curves: (a) LT of stele; (b) LC of stele; (c) TC of stele; (d) LT of cortex.
Figure 14. Comparison of the simulation (VUMAT, Beam, and Solid) and experimental (Experiment) curves: (a) LT of stele; (b) LC of stele; (c) TC of stele; (d) LT of cortex.
Agronomy 14 03033 g014
Figure 15. The distribution of simulation (VUMAT, beam, and solid) results for different diameter levels within the confidence and prediction intervals of experimental (Experiment) results: (a) LT; (b) LC; (c) TC.
Figure 15. The distribution of simulation (VUMAT, beam, and solid) results for different diameter levels within the confidence and prediction intervals of experimental (Experiment) results: (a) LT; (b) LC; (c) TC.
Agronomy 14 03033 g015
Figure 16. SC simulation (VUMAT, beam, and solid) and experiment results of root: (a) shear force curves comparison; (b) distribution of failure shear force; (c) distribution of failure shear displacement.
Figure 16. SC simulation (VUMAT, beam, and solid) and experiment results of root: (a) shear force curves comparison; (b) distribution of failure shear force; (c) distribution of failure shear displacement.
Agronomy 14 03033 g016
Figure 17. The results of Mann–Whitney non-parametric test for SC tests: (a) shear force; (b) shear displacement.
Figure 17. The results of Mann–Whitney non-parametric test for SC tests: (a) shear force; (b) shear displacement.
Agronomy 14 03033 g017
Table 1. The material parameters required in VUMAT model of LT, LC, and TC simulation.
Table 1. The material parameters required in VUMAT model of LT, LC, and TC simulation.
Cortex SteleUnit
ρco1.16ρs1.49g/cm3
Eco E c o = 18.48 × t c o 1.38 EL E L = 386.78 × d s 1.13 MPa
σco σ c o = 2.42 × t c o 1.13 σ L t σ L t = 37.60 × d s 1.49 MPa
υco0.32ET25.40MPa
\\EC40.38MPa
\\ σ L c 5.64MPa
\\ σ T c 2.23MPa
\\υL0.32\
\\υT0.32\
\\GL13.94MPa
\\GT7.74MPa
\\τT9.02MPa
Table 2. Parameters used in solid and beam model of stele LT, LC, and TC simulation.
Table 2. Parameters used in solid and beam model of stele LT, LC, and TC simulation.
SolidBeamUnit
ρs1.491.49g/cm3
EL E L = 386.78 × d s 1.13 E L = 386.78 × d s 1.13 MPa
σL σ L t = 37.60 × d s 1.49 σ L t = 37.60 × d s 1.49 MPa
υL0.320.32\
Table 3. Parameters used in solid and beam model of root shear simulation.
Table 3. Parameters used in solid and beam model of root shear simulation.
SolidBeamUnit
ρr1.341.34g/cm3
Er E r = 445.29 × d r 1.02 E r = 445.29 × d r 1.02 MPa
σr σ r = 13.84 × d r 1.04 σ r = 13.84 × d r 1.04 MPa
υr0.320.32\
Table 4. The errors of different simulation methods in stele.
Table 4. The errors of different simulation methods in stele.
CortexLT (%)LC (%)TC (%)SC (%)
VUMATStress/Force5.563.4215.838.13
Strain/Displacement8.4511.0626.7118.21
SolidStress/Force5.47151.3897.5051.95
Strain/Displacement5.3244.5778.4216.80
BeamStress/Force6.32148.85\192.87
Strain/Displacement8.1546.85\88.49
Disclaimer/Publisher’s Note: The statements, opinions and data contained in all publications are solely those of the individual author(s) and contributor(s) and not of MDPI and/or the editor(s). MDPI and/or the editor(s) disclaim responsibility for any injury to people or property resulting from any ideas, methods, instructions or products referred to in the content.

Share and Cite

MDPI and ACS Style

Wang, S.; Liu, X.; Qi, H.; Xu, Z.; Ma, Y. Determination of Biomechanical Parameters and Development of an Improved FEM Model for Perennial Alfalfa (Medicago sativa L.) Roots. Agronomy 2024, 14, 3033. https://doi.org/10.3390/agronomy14123033

AMA Style

Wang S, Liu X, Qi H, Xu Z, Ma Y. Determination of Biomechanical Parameters and Development of an Improved FEM Model for Perennial Alfalfa (Medicago sativa L.) Roots. Agronomy. 2024; 14(12):3033. https://doi.org/10.3390/agronomy14123033

Chicago/Turabian Style

Wang, Shuo, Xuanting Liu, Hongyan Qi, Zihe Xu, and Yunhai Ma. 2024. "Determination of Biomechanical Parameters and Development of an Improved FEM Model for Perennial Alfalfa (Medicago sativa L.) Roots" Agronomy 14, no. 12: 3033. https://doi.org/10.3390/agronomy14123033

APA Style

Wang, S., Liu, X., Qi, H., Xu, Z., & Ma, Y. (2024). Determination of Biomechanical Parameters and Development of an Improved FEM Model for Perennial Alfalfa (Medicago sativa L.) Roots. Agronomy, 14(12), 3033. https://doi.org/10.3390/agronomy14123033

Note that from the first issue of 2016, this journal uses article numbers instead of page numbers. See further details here.

Article Metrics

Back to TopTop