Green Light Drives Embryonic Photosynthesis and Protein Accumulation in Cotyledons of Developing Pea (Pisum sativum L.) Seeds
Abstract
1. Introduction
2. Materials and Methods
2.1. Reagents
2.2. Plant Material and Growth Conditions
2.3. Evaluation of Seed Germination and Seedling Development
2.4. Estimation of Protein, Starch, and Oil Contents
2.5. Chlorophyll a Fluorescence
2.6. Analysis of Thermally Stable Polar Metabolites
2.7. Analysis of Thermally Labile Polar Metabolites
2.8. Statistical Analysis
3. Results
3.1. Photosynthetic Performance Index, Flux Ratio, and Specific Fluxes (OJIP Test) of the Cotyledons of Pea Seeds at the Middle Stage of Maturation
3.2. Germination Performance and Biochemical Composition of Mature Pea Seeds Developed under Different Light Conditions
3.3. Metabolomics Analysis of Mature Pea Seeds Developed under Different Light Conditions
4. Discussion
4.1. Green Light-Induced Changes in the Photosynthetic Performance of Developing Pea Cotyledons
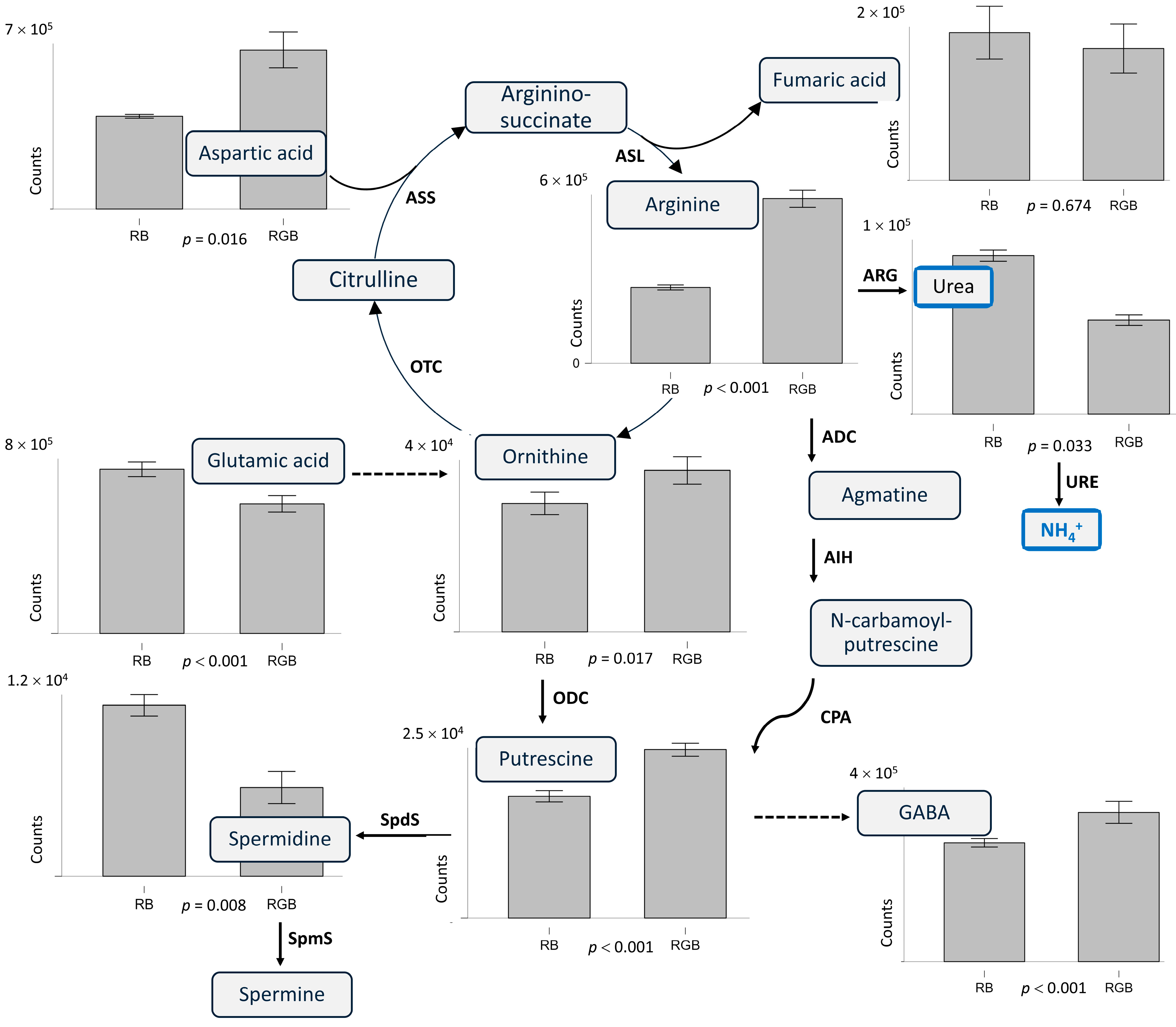
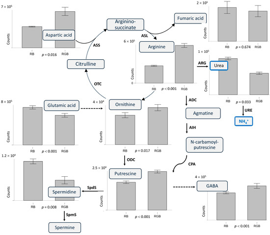
4.2. Green Light-Induced Metabolic Shifts in the Cotyledons of Mature Pea Seeds
5. Conclusions
Supplementary Materials
Author Contributions
Funding
Data Availability Statement
Acknowledgments
Conflicts of Interest
References
- Brazel, A.J.; Ó’Maoiléidigh, D.S. Photosynthetic activity of reproductive organs. J. Exp. Bot. 2019, 70, 1737–1754. [Google Scholar] [CrossRef] [PubMed]
- Henry, R.J.; Furtado, A.; Rangan, P. Pathways of photosynthesis in non-leaf tissues. Biology 2020, 9, 438. [Google Scholar] [CrossRef]
- Simkin, A.J.; Faralli, M.; Ramamoorthy, S.; Lawson, T. Photosynthesis in non-foliar tissues: Implications for yield. Plant J. 2019, 101, 1001–1015. [Google Scholar] [CrossRef] [PubMed]
- Puthur, J.T.; Shackira, A.M.; Saradhi, P.P.; Bartels, D. Chloroembryos: A unique photosynthesis system. J. Plant Physiol. 2013, 170, 1131–1138. [Google Scholar] [CrossRef]
- Smolikova, G.N.; Medvedev, S.S. Photosynthesis in the seeds of chloroembryophytes. Russ. J. Plant Physiol. 2016, 63, 1–12. [Google Scholar] [CrossRef]
- Cho, Y.B.; Stutz, S.S.; Jones, S.I.; Wang, Y.; Pelech, E.A.; Ort, D.R. Impact of pod and seed photosynthesis on seed filling and canopy carbon gain in soybean. Plant Physiol. 2023, 193, 966–979. [Google Scholar] [CrossRef]
- Sela, A.; Piskurewicz, U.; Megies, C.; Mène-Saffrané, L.; Finazzi, G.; Lopez-Molina, L. Embryonic photosynthesis affects post-germination plant growth. Plant Physiol. 2020, 182, 2166–2181. [Google Scholar] [CrossRef]
- Periasamy, K.; Vivekandan, M. Photosynthesis in the Chloroembryo of Cyamopsis tetragonaloba Taub. Ann. Bot. 1981, 47, 793–797. [Google Scholar] [CrossRef]
- Puthur, J.T.; Pardha Saradhi, P. Developing embryos of Sesbania sesban have unique potential to photosynthesize under high osmotic environment. J. Plant Physiol. 2004, 161, 1107–1118. [Google Scholar] [CrossRef]
- Smolikova, G.; Kreslavski, V.; Shiroglazova, O.; Bilova, T.; Sharova, E.; Frolov, A.; Medvedev, S. Photochemical activity changes accompanying the embryogenesis of pea (Pisum sativum) with yellow and green cotyledons. Funct. Plant Biol. 2018, 45, 228. [Google Scholar] [CrossRef]
- Smolikova, G.; Shiroglazova, O.; Vinogradova, G.; Leppyanen, I.; Dinastiya, E.; Yakovleva, O.; Dolgikh, E.; Titova, G.; Frolov, A.; Medvedev, S. Comparative analysis of the plastid conversion, photochemical activity and chlorophyll degradation in developing embryos of green-seeded and yellow-seeded pea (Pisum sativum) cultivars. Funct. Plant Biol. 2020, 47, 409–424. [Google Scholar] [CrossRef] [PubMed]
- Ruuska, S.A.; Schwender, J.; Ohlrogge, J.B. The capacity of green oilseeds to utilize photosynthesis to drive biosynthetic processes. Plant Physiol. 2004, 136, 2700–2709. [Google Scholar] [CrossRef]
- Smolikova, G.N.; Medvedev, S.S. Seed carotenoids:synthesis, diversity, and functions. Russ. J. Plant Physiol. 2015, 62, 1–13. [Google Scholar] [CrossRef]
- Borisjuk, L.; Nguyen, T.H.; Neuberger, T.; Rutten, T.; Tschiersch, H.; Claus, B.; Feussner, I.; Webb, A.G.; Jakob, P.; Weber, H.; et al. Gradients of lipid storage, photosynthesis and plastid differentiation in developing soybean seeds. New Phytol. 2005, 167, 761–776. [Google Scholar] [CrossRef] [PubMed]
- Wu, X.L.; Liu, Z.H.; Hu, Z.H.; Huang, R.Z. BnWRI1 coordinates fatty acid biosynthesis and photosynthesis pathways during oil accumulation in rapeseed. J. Integr. Plant Biol. 2014, 56, 582–593. [Google Scholar] [CrossRef] [PubMed]
- Allorent, G.; Osorio, S.; Ly Vu, J.; Falconet, D.; Jouhet, J.; Kuntz, M.; Fernie, A.R.; Lerbs-Mache, S.; Macherel, D.; Courtois, F.; et al. Adjustments of embryonic photosynthetic activity modulate seed fitness in Arabidopsis thaliana. New Phytol. 2015, 205, 707–719. [Google Scholar] [CrossRef] [PubMed]
- Shackira, A.M.; Sarath, N.G.; Aswathi, K.P.R.; Pardha-Saradhi, P.; Puthur, J.T. Green seed photosynthesis: What is it? What do we know about it? Where to go? Plant Physiol. Rep. 2022, 27, 573–579. [Google Scholar] [CrossRef]
- Schwender, J.; Goffman, F.; Ohlrogge, J.B.; Shachar-Hill, Y. Rubisco without the Calvin cycle improves the carbon efficiency of developing green seeds. Nature 2004, 432, 779–782. [Google Scholar] [CrossRef]
- Weber, H.; Borisjuk, L.; Wobus, U. Molecular physiology of legume seed development. Annu. Rev. Plant Biol. 2005, 56, 253–279. [Google Scholar] [CrossRef]
- Allen, D.K.; Ohlrogge, J.B.; Shachar-Hill, Y. The role of light in soybean seed filling metabolism. Plant J. 2009, 58, 220–234. [Google Scholar] [CrossRef] [PubMed]
- Borisjuk, L.; Rolletschek, H. The oxygen status of the developing seed. New Phytol. 2009, 182, 17–30. [Google Scholar] [CrossRef] [PubMed]
- Tschiersch, H.; Borisjuk, L.; Rutten, T.; Rolletschek, H. Gradients of seed photosynthesis and its role for oxygen balancing. BioSystems 2011, 103, 302–308. [Google Scholar] [CrossRef] [PubMed]
- Smolikova, G.N.; Stepanova, N.V.; Kamionskaya, A.M.; Medvedev, S.S. Photochemical activity in developing pea (Pisum sativum L.) cotyledons depends on the light transmittance of covering tissues and the spectral composition of light. Vavilov J. Genet. Breed. 2023, 27, 980–987. [Google Scholar] [CrossRef] [PubMed]
- Went, F.W. The Experimental Control of Plant Growth; Chronica Botanica Co.: Waltham, MA, USA, 1957. [Google Scholar]
- Golovatskaya, I.F.; Karnachuk, R.A. Role of green light in physiological activity of plants. Russ. J. Plant Physiol. 2015, 62, 727–740. [Google Scholar] [CrossRef]
- Smith, H.L.; McAusland, L.; Murchie, E.H. Don’t ignore the green light: Exploring diverse roles in plant processes. J. Exp. Bot. 2017, 68, 2099–2110. [Google Scholar] [CrossRef] [PubMed]
- Trojak, M.; Skowron, E.; Sobala, T.; Kocurek, M.; Pałyga, J. Effects of partial replacement of red by green light in the growth spectrum on photomorphogenesis and photosynthesis in tomato plants. Photosynth. Res. 2022, 151, 295–312. [Google Scholar] [CrossRef]
- Lv, X.; Gao, S.; Li, N.; Lv, Y.; Chen, Z.; Cao, B.; Xu, K. Comprehensive insights into the influence of supplemental green light on the photosynthesis of ginger (Zingiber officinale Roscoe). Protoplasma 2022, 259, 1477–1491. [Google Scholar] [CrossRef]
- Liu, J.; van Iersel, M.W. Photosynthetic physiology of blue, green, and red light: Light intensity effects and underlying mechanisms. Front. Plant Sci. 2021, 12, 619987. [Google Scholar] [CrossRef]
- Sierra, J.; Escobar-Tovar, L.; Leon, P. Plastids: Diving into their diversity, their functions, and their role in plant development. J. Exp. Bot. 2023, 74, 2508–2526. [Google Scholar] [CrossRef]
- Terashima, I.; Hanba, Y.T.; Tholen, D.; Niinemets, Ü. Leaf functional anatomy in relation to photosynthesis. Plant Physiol. 2011, 155, 108–116. [Google Scholar] [CrossRef]
- Brodersen, C.R.; Vogelmann, T.C. Do changes in light direction affect absorption profiles in leaves? Funct. Plant Biol. 2010, 37, 403. [Google Scholar] [CrossRef]
- Kim, H.-H.; Goins, G.D.; Wheeler, R.M.; Sager, J.C. Green-light supplementation for enhanced lettuce growth under red- and blue-light-emitting diodes. HortScience 2004, 39, 1617–1622. [Google Scholar] [CrossRef] [PubMed]
- Kong, S.-W.; Chung, H.-Y.; Chang, M.-Y.; Fang, W. The contribution of different spectral sections to increase fresh weight of Boston lettuce. HortScience 2015, 50, 1006–1010. [Google Scholar] [CrossRef]
- Bian, Z.-H.; Cheng, R.-F.; Yang, Q.-C.; Wang, J.; Lu, C. Continuous light from red, blue, and green light-emitting diodes reduces nitrate content and enhances phytochemical concentrations and antioxidant capacity in lettuce. J. Am. Soc. Hortic. Sci. 2016, 141, 186–195. [Google Scholar] [CrossRef]
- Zakurin, A.O.; Shchennikova, A.V.; Kamionskaya, A.M. Artificial-light culture in protected ground plant growing: Photosynthesis, photomorphogenesis, and prospects of LED application. Russ. J. Plant Physiol. 2020, 67, 413–424. [Google Scholar] [CrossRef]
- Terashima, I.; Fujita, T.; Inoue, T.; Chow, W.S.; Oguchi, R. Green light drives leaf photosynthesis more efficiently than red light in strong white light: Revisiting the enigmatic question of why leaves are green. Plant Cell Physiol. 2009, 50, 684–697. [Google Scholar] [CrossRef]
- Liu, H.; Fu, Y.; Wang, M.; Liu, H. Green light enhances growth, photosynthetic pigments and CO2 assimilation efficiency of lettuce as revealed by “knock out” of the 480-560 nm spectral waveband. Photosynthetica 2017, 55, 144–152. [Google Scholar] [CrossRef]
- Bian, Z.; Yang, Q.; Li, T.; Cheng, R.; Barnett, Y.; Lu, C. Study of the beneficial effects of green light on lettuce grown under short-term continuous red and blue light-emitting diodes. Physiol. Plant. 2018, 164, 226–240. [Google Scholar] [CrossRef]
- Muneer, S.; Kim, E.; Park, J.; Lee, J. Influence of green, red and blue light emitting diodes on multiprotein complex proteins and photosynthetic activity under different light intensities in lettuce leaves (Lactuca sativa L.). Int. J. Mol. Sci. 2014, 15, 4657–4670. [Google Scholar] [CrossRef]
- Claypool, N.B.; Lieth, J.H. Green light improves photosystem stoichiometry in Cucumber seedlings (Cucumis sativus) compared to monochromatic red light. Plants 2021, 10, 824. [Google Scholar] [CrossRef]
- Ma, Y.; Hu, L.; Wu, Y.; Tang, Z.; Xiao, X.; Lyu, J.; Xie, J.; Yu, J. Green light partial replacement of red and blue light improved drought tolerance by regulating water use efficiency in Cucumber seedlings. Front. Plant Sci. 2022, 13, 878932. [Google Scholar] [CrossRef] [PubMed]
- Kasajima, S.; Inoue, N.; Mahmud, R.; Kato, M. Developmental responses of wheat cv. Norin 61 to fluence rate of green light. Plant Prod. Sci. 2008, 11, 76–81. [Google Scholar] [CrossRef]
- Park, B.G.; Lee, J.H.; Shin, E.J.; Kim, E.A.; Nam, S.Y. Light quality influence on growth performance and physiological activity of Coleus cultivars. Int. J. Plant Biol. 2024, 15, 807–826. [Google Scholar] [CrossRef]
- Smýkal, P.; Aubert, G.; Burstin, J.; Coyne, C.J.; Ellis, N.T.H.; Flavell, A.J.; Ford, R.; Hýbl, M.; Macas, J.; Neumann, P.; et al. Pea (Pisum sativum L.) in the Genomic Era. Agronomy 2012, 2, 74–115. [Google Scholar] [CrossRef]
- Mamontova, T.; Lukasheva, E.; Mavropolo-Stolyarenko, G.; Proksch, C.; Bilova, T.; Kim, A.; Babakov, V.; Grishina, T.; Hoehenwarter, W.; Medvedev, S.; et al. Proteome map of pea (Pisum sativum L.) embryos containing different amounts of residual chlorophylls. Int. J. Mol. Sci. 2018, 19, 4066. [Google Scholar] [CrossRef]
- Coolbear, P.; Francis, A.; Grienson, D. The effect of low temperature pre-Sowing treatment on the germination performance and membrane integrity of artificially aged tomato seeds. J. Exp. Bot. 1984, 35, 1609–1617. [Google Scholar] [CrossRef]
- International Seed Testing Association. International Rules for Seed Testing; International Seed Testing Association: Basserdorf, Switzerland, 2009; ISSN 2310-3655. [Google Scholar]
- Don, R. ISTA Handbook on Seedling Evaluation, 3rd ed.; The International Seed Testing Association: Basserdorf, Switzerland, 2003; ISBN 3-906549-39-9. [Google Scholar]
- Ermakov, A.I.; Arasimovich, V.V.; Smirnova-Ikonnikova, M.I.; Yarosh, N.P.; Lukovnikova, G.A. Methods for the Biochemical Analysis of Plants, 3rd ed.; Agropromizdat: Leningrad, Russia, 1987. [Google Scholar]
- Sáez-Plaza, P.; Navas, M.J.; Wybraniec, S.; Michałowski, T.; Asuero, A.G. An overview of the Kjeldahl method of nitrogen determination. Part II. sample preparation, working scale, instrumental finish, and quality control. Crit. Rev. Anal. Chem. 2013, 43, 224–272. [Google Scholar] [CrossRef]
- Photon Systems Instruments. Manual and User Guide; Photon Systems Instruments: Drásov, Czech Republic, 2018. [Google Scholar]
- Strasser, R.J.; Srivastava, A.; Tsimilli-Michael, M. The Fluorescence Transient as a Tool to Characterize and Screen Photosynthetic Samples. In Probing Photosynthesis: Mechanism, Regulation and Adaptation; Yunus, M., Pathre, U., Mohanty, P., Eds.; Taylor and Francis: Oxfordshire, UK, 2000; pp. 445–483. [Google Scholar]
- Leonova, T.; Popova, V.; Tsarev, A.; Henning, C.; Antonova, K.; Rogovskaya, N.; Vikhnina, M.; Baldensperger, T.; Soboleva, A.; Dinastia, E.; et al. Does protein glycation impact on the drought-related changes in metabolism and nutritional properties of mature pea (Pisum sativum L.) seeds? Int. J. Mol. Sci. 2020, 21, 567. [Google Scholar] [CrossRef]
- Chantseva, V.; Bilova, T.; Smolikova, G.; Frolov, A.; Medvedev, S. 3D-clinorotation induces specific alterations in metabolite profiles of germinating Brassica napus L. seeds. Biol. Commun. 2019, 64, 55–74. [Google Scholar] [CrossRef]
- Shumilina, J.; Kiryushkin, A.S.; Frolova, N.; Mashkina, V.; Ilina, E.L.; Puchkova, V.A.; Danko, K.; Silinskaya, S.; Serebryakov, E.B.; Soboleva, A.; et al. Integrative proteomics and metabolomics analysis reveals the role of small signaling peptide rapid alkalinization factor 34 (RALF34) in cucumber roots. Int. J. Mol. Sci. 2023, 24, 7654. [Google Scholar] [CrossRef]
- Benjamini, Y.; Hochberg, Y. Controlling the false discovery rate: A practical and powerful approach to multiple testing. J. R. Stat. Soc. Ser. B 1995, 57, 289–300. [Google Scholar] [CrossRef]
- Silverman, B.W. Density Estimation for Statistics and Data Analysis; Routledge: New York, NY, USA, 1986; ISBN 9780412246203. [Google Scholar]
- Harvey, D.J.; Vouros, P. Mass spectrometric fragmentation of trimethylsilyl and related alkylsilyl derivatives. Mass Spectrom. Rev. 2020, 39, 105–211. [Google Scholar] [CrossRef] [PubMed]
- Bouly, J.-P.; Schleicher, E.; Dionisio-Sese, M.; Vandenbussche, F.; Van Der Straeten, D.; Bakrim, N.; Meier, S.; Batschauer, A.; Galland, P.; Bittl, R.; et al. Cryptochrome blue light photoreceptors are activated through interconversion of flavin redox states. J. Biol. Chem. 2007, 282, 9383–9391. [Google Scholar] [CrossRef] [PubMed]
- Johkan, M.; Shoji, K.; Goto, F.; Hahida, S.; Yoshihara, T. Effect of green light wavelength and intensity on photomorphogenesis and photosynthesis in Lactuca sativa. Environ. Exp. Bot. 2012, 75, 128–133. [Google Scholar] [CrossRef]
- Bantis, F.; Smirnakou, S.; Ouzounis, T.; Koukounaras, A.; Ntagkas, N.; Radoglou, K. Current status and recent achievements in the field of horticulture with the use of light-emitting diodes (LEDs). Sci. Hortic. 2018, 235, 437–451. [Google Scholar] [CrossRef]
- Gao, W.; Chen, F.; Yan, W.; Wang, Z.; Zhang, G.; Ren, Z.; Cao, H.; Sun, Z. Toward green manufacturing evaluation of light-emitting diodes (LED) production—A case study in China. J. Clean. Prod. 2022, 368, 133149. [Google Scholar] [CrossRef]
- Battle, M.W.; Jones, M.A. Cryptochromes integrate green light signals into the circadian system. Plant. Cell Environ. 2020, 43, 16–27. [Google Scholar] [CrossRef]
- Dou, H.; Niu, G.; Gu, M. Photosynthesis, morphology, yield, and phytochemical accumulation in basil plants influenced by substituting green light for partial red and/or blue light. HortScience 2019, 54, 1769–1776. [Google Scholar] [CrossRef]
- Kaiser, E.; Weerheim, K.; Schipper, R.; Dieleman, J.A. Partial replacement of red and blue by green light increases biomass and yield in tomato. Sci. Hortic. 2019, 249, 271–279. [Google Scholar] [CrossRef]
- Snowden, M.C.; Cope, K.R.; Bugbee, B. Sensitivity of seven diverse species to blue and green light: Interactions with photon flux. PLoS ONE 2016, 11, e0163121. [Google Scholar] [CrossRef]
- Winnacker, A. Light Emitting Diodes (LEDs). In The Physics Behind Semiconductor Technology; Springer International Publishing: Cham, Switzerland, 2022; pp. 159–178. [Google Scholar]
- Dutta Gupta, S.; Agarwal, A. Artificial lighting system for plant growth and development: Chronological advancement, working principles, and comparative assessment. In Light Emitting Diodes for Agriculture; Dutta Gupta, S., Ed.; Springer: Singapore, 2017; pp. 1–25. ISBN 978-981-10-5807-3. [Google Scholar]
- Shin, E.J.; Lee, J.H.; Nam, S.Y. Changes in growth, visual qualities, and photosynthetic parameters in Peperomia species and cultivars under different color temperatures of white lighting conditions. J. Agric. Life Environ. Sci. 2023, 35, 307–321. [Google Scholar] [CrossRef]
- Guidi, L.; Lo Piccolo, E.; Landi, M. Chlorophyll fluorescence, photoinhibition and abiotic stress: Does it make any difference the fact to be a C3 or C4 species? Front. Plant Sci. 2019, 10, 174. [Google Scholar] [CrossRef]
- Kumar, D.; Singh, H.; Raj, S.; Soni, V. Chlorophyll a fluorescence kinetics of mung bean (Vigna radiata L.) grown under artificial continuous light. Biochem. Biophys. Rep. 2020, 24, 100813. [Google Scholar] [CrossRef]
- Abhijita, S.; Dalal, V.K.; Misra, A.N. The Effect of Light Quality and Quantity on Photosynthesis. In A Closer Look at Photosynthesis; Dalal, V.K., Misra, A.N., Eds.; Nova Science Publishers, Inc.: New York, NY, USA, 2023; ISBN 979-8-88697-815-5. [Google Scholar]
- Wu, G.; Ma, L.; Sayre, R.T.; Lee, C.-H. Identification of the optimal light harvesting antenna size for high-light stress mitigation in plants. Front. Plant Sci. 2020, 11, 505. [Google Scholar] [CrossRef]
- Nishio, J.N. Why are higher plants green? Evolution of the higher plant photosynthetic pigment complement. Plant. Cell Environ. 2000, 23, 539–548. [Google Scholar] [CrossRef]
- Vogelmann, T.C.; Evans, J.R. Profiles of light absorption and chlorophyll within spinach leaves from chlorophyll fluorescence. Plant. Cell Environ. 2002, 25, 1313–1323. [Google Scholar] [CrossRef]
- Shen, Y.; Hong, S.; Li, Y. Pea protein composition, functionality, modification, and food applications: A review. Adv. Food Nutr. Res. 2022, 101, 71–127. [Google Scholar]
- Yang, J.; Kalhan, S.C.; Hanson, R.W. What is the metabolic role of phosphoenolpyruvate carboxykinase? J. Biol. Chem. 2009, 284, 27025–27029. [Google Scholar] [CrossRef]
- Feria, A.-B.; Alvarez, R.; Cochereau, L.; Vidal, J.; García-Mauriño, S.; Echevarría, C. Regulation of phosphoenol pyruvate carboxylase phosphorylation by metabolites and abscisic acid during the development and germination of barley seeds. Plant Physiol. 2008, 148, 761–774. [Google Scholar] [CrossRef]
- King, S.P.; Badger, M.R.; Furbank, R.T. CO2 refixation characteristics of developing canola seeds and silique wall. Aust. J. Plant Physiol. 1998, 25, 377. [Google Scholar] [CrossRef]
- Černý, M.; Doubnerová, V.; Müller, K.; Ryšlavá, H. Characterization of phosphoenolpyruvate carboxylase from mature maize seeds: Properties of phosphorylated and dephosphorylated forms. Biochimie 2010, 92, 1362–1370. [Google Scholar] [CrossRef] [PubMed]
- Winter, G.; Todd, C.D.; Trovato, M.; Forlani, G.; Funck, D. Physiological implications of arginine metabolism in plants. Front. Plant Sci. 2015, 6, 534. [Google Scholar] [CrossRef]
- Chen, D.; Shao, Q.; Yin, L.; Younis, A.; Zheng, B. Polyamine function in plants: Metabolism, regulation on development, and roles in abiotic stress responses. Front. Plant Sci. 2019, 9, 1945. [Google Scholar] [CrossRef] [PubMed]
- Blázquez, M.A. Polyamines: Their role in plant development and stress. Annu. Rev. Plant Biol. 2024, 75, 95–117. [Google Scholar] [CrossRef] [PubMed]
- Gondor, O.K.; Tajti, J.; Hamow, K.Á.; Majláth, I.; Szalai, G.; Janda, T.; Pál, M. Polyamine metabolism under different light regimes in wheat. Int. J. Mol. Sci. 2021, 22, 11717. [Google Scholar] [CrossRef]
- Pál, M.; Hamow, K.Á.; Rahman, A.; Majláth, I.; Tajti, J.; Gondor, O.K.; Ahres, M.; Gholizadeh, F.; Szalai, G.; Janda, T. Light Spectral composition modifies polyamine metabolism in young wheat plants. Int. J. Mol. Sci. 2022, 23, 8394. [Google Scholar] [CrossRef]
- Shu, S.; Guo, S.-R.; Yu, L.-Y. A review: Polyamines and photosynthesis. In Advances in Photosynthesis—Fundamental Aspects; Najafpour, M.M., Ed.; InTech: Rijeka, Croatia, 2012. [Google Scholar]
- Kotzabasis, K.; Fotinou, C.; Roubelakis-Angelakis, K.A.; Ghanotakis, D. Polyamines in the photosynthetic apparatus. Photosynth. Res. 1993, 38, 83–88. [Google Scholar] [CrossRef] [PubMed]
- Navakoudis, E.; Vrentzou, K.; Kotzabasis, K. A polyamine- and LHCII protease activity-based mechanism regulates the plasticity and adaptation status of the photosynthetic apparatus. Biochim. Biophys. Acta Bioenerg. 2007, 1767, 261–271. [Google Scholar] [CrossRef] [PubMed]
- Demetriou, G.; Neonaki, C.; Navakoudis, E.; Kotzabasis, K. Salt stress impact on the molecular structure and function of the photosynthetic apparatus—The protective role of polyamines. Biochim. Biophys. Acta Bioenerg. 2007, 1767, 272–280. [Google Scholar] [CrossRef]
- Takács, Z.; Poór, P.; Tari, I. Comparison of polyamine metabolism in tomato plants exposed to different concentrations of salicylic acid under light or dark conditions. Plant Physiol. Biochem. 2016, 108, 266–278. [Google Scholar] [CrossRef] [PubMed]
- Lv, Y.; Shao, G.; Jiao, G.; Sheng, Z.; Xie, L.; Hu, S.; Tang, S.; Wei, X.; Hu, P. Targeted mutagenesis of Polyamine Oxidase 5 that negatively regulates mesocotyl elongation enables the generation of direct-seeding rice with improved grain yield. Mol. Plant 2021, 14, 344–351. [Google Scholar] [CrossRef] [PubMed]
- Andreadakis, A.; Kotzabasis, K. Changes in the biosynthesis and catabolism of polyamines in isolated plastids during chloroplast photodevelopment. J. Photochem. Photobiol. B Biol. 1996, 33, 163–170. [Google Scholar] [CrossRef]
- Della Mea, M.; Di Sandro, A.; Dondini, L.; Del Duca, S.; Vantini, F.; Bergamini, C.; Bassi, R.; Serafini-Fracassini, D. A Zea mays 39-kDa thylakoid transglutaminase catalyses the modification by polyamines of light-harvesting complex II in a light-dependent way. Planta 2004, 219, 754–764. [Google Scholar] [CrossRef] [PubMed]
- Toldi, D.; Gyugos, M.; Darkó, É.; Szalai, G.; Gulyás, Z.; Gierczik, K.; Székely, A.; Boldizsár, Á.; Galiba, G.; Müller, M.; et al. Light intensity and spectrum affect metabolism of glutathione and amino acids at transcriptional level. PLoS ONE 2019, 14, e0227271. [Google Scholar] [CrossRef]
- Zhang, R.H.; Li, J.; Guo, S.R.; Tezuka, T. Effects of exogenous putrescine on gas-exchange characteristics and chlorophyll fluorescence of NaCl-stressed cucumber seedlings. Photosynth. Res. 2009, 100, 155–162. [Google Scholar] [CrossRef] [PubMed]
- Ioannidis, N.E.; Kotzabasis, K. Effects of polyamines on the functionality of photosynthetic membrane in vivo and in vitro. Biochim. Biophys. Acta Bioenerg. 2007, 1767, 1372–1382. [Google Scholar] [CrossRef] [PubMed]




| Value | Formula | Definition |
|---|---|---|
| PIABS | (RC/ABS) · (TRO/DIO) · [ETO/(TRO − ETO)] | Photosynthetic performance index based on absorption |
| PHI_Po | 1 − [(Fm − FO)/Fm)] | Maximum quantum yield of primary photochemistry |
| PHI_Eo | [1−(FO/Fm)] · (1 − VJ) | Overall electron transport potential of the active RC |
| PHI_DO | 1−PHI_Po | Potential energy dissipation flux |
| ABS/RC | MO · (1/VJ) · (1/Phi_PO) | Specific light absorption flux per RC |
| TRo/RC | MO · (1/VJ) | Captured energy flow per RC |
| ETO/RC | MO · (1/VJ) · (1 − VJ) | Electron transport flow per RC |
| DIO/RC | (ABS/C) − (TRO/RC) | Energy dissipation flux per RC |
| Parameter | Module | Mean | SD | Student’s t-Test | |||
|---|---|---|---|---|---|---|---|
| t | df | p-Value | Cohen’s d | ||||
| Weight, g | RB | 0.234 | 0.035 | −15.205 | 58 | <0.001 | −1.979 |
| RGB | 0.251 | 0.036 | |||||
| Proteins, % | RB | 19 | 0.2 | −7.913 | 4 | 0.001 | −6.461 |
| RGB | 22 | 0.6 | |||||
| Starch, % | RB | 50 | 0.8 | −0.393 | 4 | 0.714 | −0.321 |
| RGB | 51 | 1.6 | |||||
| Oils, % | RB | 13 | 1.1 | −0.427 | 4 | 0.691 | −0.349 |
| RGB | 14 | 0.5 | |||||
| GP, % | RB | 94 | 6.9 | 0 | 6 | 1.000 | 0 |
| RGB | 94 | 6.9 | |||||
| T10, days | RB | 1.7 | 0.5 | 1.819 | 6 | 0.119 A | 1.286 |
| RGB | 1.3 | 0.1 | |||||
| T25, days | RB | 2.0 | 0.4 | 1.437 | 6 | 0.201 A | 1.016 |
| RGB | 1.6 | 0.2 | |||||
| T50, days | RB | 2.6 | 0.1 | 1.895 | 6 | 0.107 A | 1.340 |
| RGB | 2.2 | 0.4 | |||||
| NSP, % | RB | 73 | 19.2 | −1.866 | 6 | 0.111 A | −1.319 |
| RGB | 91 | 5.9 | |||||
| Metabolite | Fold Change | Adjusted p-Value | Analysis Method |
|---|---|---|---|
| Down-Regulated Metabolites | |||
| Organic acids: | |||
| Lactic acid | 5.9, 4.3 | <0.001, <0.001 | GC-MS, LC-MS |
| α-Ketoglutaric acid | 3.3, 2.4 | 0.027, <0.001 | GC-MS, LC-MS |
| 2-Hydroxyglutaric acid | 2.9 | <0.001 | GC-MS |
| 2,4-Hydroxybutyric acid | 2.8 | 0.002 | GC-MS |
| Tartaric acid | 2.3 | 0.036 | GC-MS |
| Glycolic acid | 1.9 | 0.004 | GC-MS |
| Malic acid | 1.8 | <0.001 | GC-MS |
| γ-Aminobutyric acid | 1.7 | <0.001 | GC-MS |
| β-Hydroxybutyric acid | 1.6 | 0.003 | GC-MS |
| Pyruvic acid | 1.5 | 0.005 | LC-MS |
| Sugars, sugar-phosphates, polyols, sugar acids: | |||
| Maltose | 3.3 | 0.001 | GC-MS |
| Dulcitol | 2.6 | <0.001 | GC-MS |
| Xylitol | 2.5 | <0.001 | GC-MS |
| Maltitol | 2.4 | <0.001 | GC-MS |
| RI 3460 trisaccharide | 2.1 | <0.001 | GC-MS |
| RI 3502 trisaccharide | 2.1 | <0.001 | GC-MS |
| Sequoitol | 2.0 | <0.001 | GC-MS |
| RI 3487 trisaccharide | 2.0 | <0.001 | GC-MS |
| Erlose | 1.9 | <0.001 | GC-MS |
| RI 2687 carbohydrate | 1.9 | <0.001 | GC-MS |
| Galactonic acid | 1.9 | <0.001 | GC-MS |
| Glyceraldehyde-3-phosphate | 1.8 | 0.033 | LC-MS |
| Xylose | 1.7 | 0.001 | GC-MS |
| RI 2719 disaccharide | 1.7 | <0.001 | GC-MS |
| Galactose | 1.7 | 0.002 | GC-MS |
| Glucaric acid | 1.6 | <0.001 | GC-MS |
| Glycerol-3-phosphate | 1.6 | 0.002 | LC-MS |
| Galactaric acid | 1.6 | 0.013 | GC-MS |
| Glucuronic acid | 1.6 | 0.002 | GC-MS |
| RI 2183 hexose | 1.6 | <0.001 | GC-MS |
| Mannose | 1.5 | 0.004 | GC-MS |
| Sucrose | 1.5 | <0.001 | GC-MS |
| N-containing metabolites: | |||
| Uric acid | 7.1 | <0.001 | LC-MS |
| Spermidine | 1.9 | 0.008 | GC-MS |
| Nicotinic acid | 1.8 | <0.001 | LC-MS |
| RI 2487 amine | 1.8 | 0.030 | GC-MS |
| Glutamic acid | 1.8 | <0.001 | GC-MS |
| Ethanolamine | 1.5 | 0.004 | GC-MS |
| Nucleotides: | |||
| Cyclic guanosine monophosphate | 2.1 | 0.006 | LC-MS |
| Adenosine-2,3-cyclic monophosphate/adenosine-3,5-cyclic monophosphate | 1.8 | 0.004 | LC-MS |
| Miscellaneous and unknowns: | |||
| Pentanoic acid derivative | 2.0 | 0.016 | LC-MS |
| Methylphosphate | 1.9 | 0.014 | GC-MS |
| γ-Tocopherol | 1.8 | 0.032 | GC-MS |
| RI 2438 unknown | 1.7 | <0.001 | GC-MS |
| RI 1650 unknown | 1.6 | <0.001 | GC-MS |
| RI 1234 unknown | 1.5 | 0.015 | GC-MS |
| RI 1528 unknown | 1.5 | <0.001 | GC-MS |
| RI 3251 unknown | 1.5 | 0.002 | GC-MS |
| Up-regulated metabolites | |||
| Ornithine | 3.5 | 0.017 | LC-MS |
| Tryptophan | 1.6, 2.3 | 0.001, 0.001 | GC-MS, LC-MS |
| Arginine | 2.2 | <0.001 | LC-MS |
| Aspartic acid | 1.7 | 0.016 | LC-MS |
Disclaimer/Publisher’s Note: The statements, opinions and data contained in all publications are solely those of the individual author(s) and contributor(s) and not of MDPI and/or the editor(s). MDPI and/or the editor(s) disclaim responsibility for any injury to people or property resulting from any ideas, methods, instructions or products referred to in the content. |
© 2024 by the authors. Licensee MDPI, Basel, Switzerland. This article is an open access article distributed under the terms and conditions of the Creative Commons Attribution (CC BY) license (https://creativecommons.org/licenses/by/4.0/).
Share and Cite
Stepanova, N.; Tarakhovskaya, E.; Soboleva, A.; Orlova, A.; Basnet, A.; Smolenskaya, A.; Frolova, N.; Bilova, T.; Kamionskaya, A.; Frolov, A.; et al. Green Light Drives Embryonic Photosynthesis and Protein Accumulation in Cotyledons of Developing Pea (Pisum sativum L.) Seeds. Agronomy 2024, 14, 2367. https://doi.org/10.3390/agronomy14102367
Stepanova N, Tarakhovskaya E, Soboleva A, Orlova A, Basnet A, Smolenskaya A, Frolova N, Bilova T, Kamionskaya A, Frolov A, et al. Green Light Drives Embryonic Photosynthesis and Protein Accumulation in Cotyledons of Developing Pea (Pisum sativum L.) Seeds. Agronomy. 2024; 14(10):2367. https://doi.org/10.3390/agronomy14102367
Chicago/Turabian StyleStepanova, Nataliia, Elena Tarakhovskaya, Alena Soboleva, Anastasia Orlova, Aditi Basnet, Anastasia Smolenskaya, Nadezhda Frolova, Tatiana Bilova, Anastasia Kamionskaya, Andrej Frolov, and et al. 2024. "Green Light Drives Embryonic Photosynthesis and Protein Accumulation in Cotyledons of Developing Pea (Pisum sativum L.) Seeds" Agronomy 14, no. 10: 2367. https://doi.org/10.3390/agronomy14102367
APA StyleStepanova, N., Tarakhovskaya, E., Soboleva, A., Orlova, A., Basnet, A., Smolenskaya, A., Frolova, N., Bilova, T., Kamionskaya, A., Frolov, A., Medvedev, S., & Smolikova, G. (2024). Green Light Drives Embryonic Photosynthesis and Protein Accumulation in Cotyledons of Developing Pea (Pisum sativum L.) Seeds. Agronomy, 14(10), 2367. https://doi.org/10.3390/agronomy14102367

