Probing the RNA Structure of a Satellite RNA of Cucumber Mosaic Virus Using SHAPE Method
Abstract
1. Introduction
2. Materials and Methods
2.1. Preparation of satCMV TA-Tb Transcripts
2.2. Primer Labeling for the SHAPE Method
2.3. Folding and Modification of RNA Templates
2.4. Primer Extension Reactions
2.5. Polyacrylamide Gel Electrophoresis (PAGE) and Autoradiography
2.6. RNA Structure Analysis
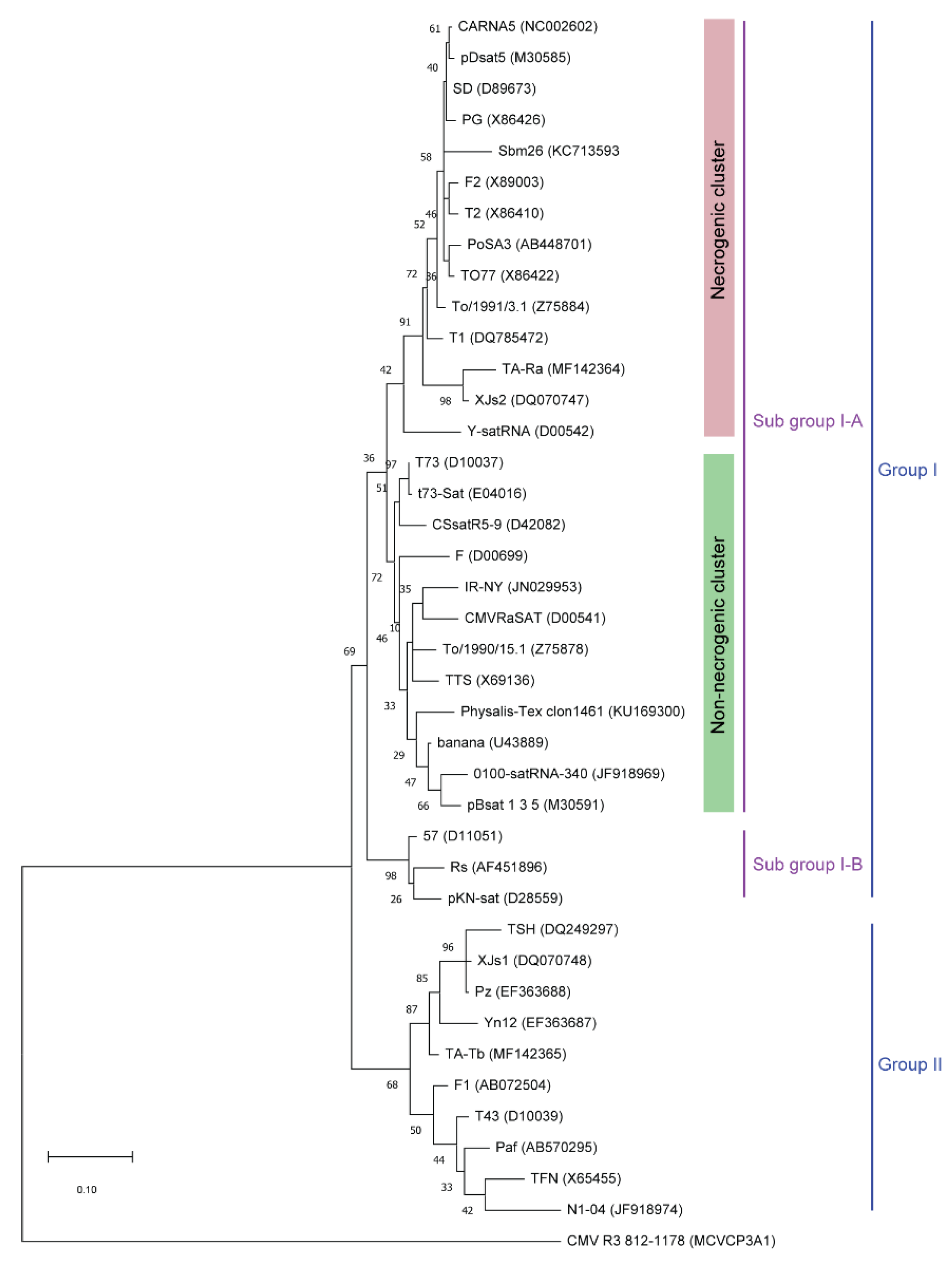
2.7. Phylogenetic and Sequence Analyses
3. Results
3.1. The Optimal RNA Template Quantity for the SHAPE Reaction Using satCMV TA-Tb Transcripts
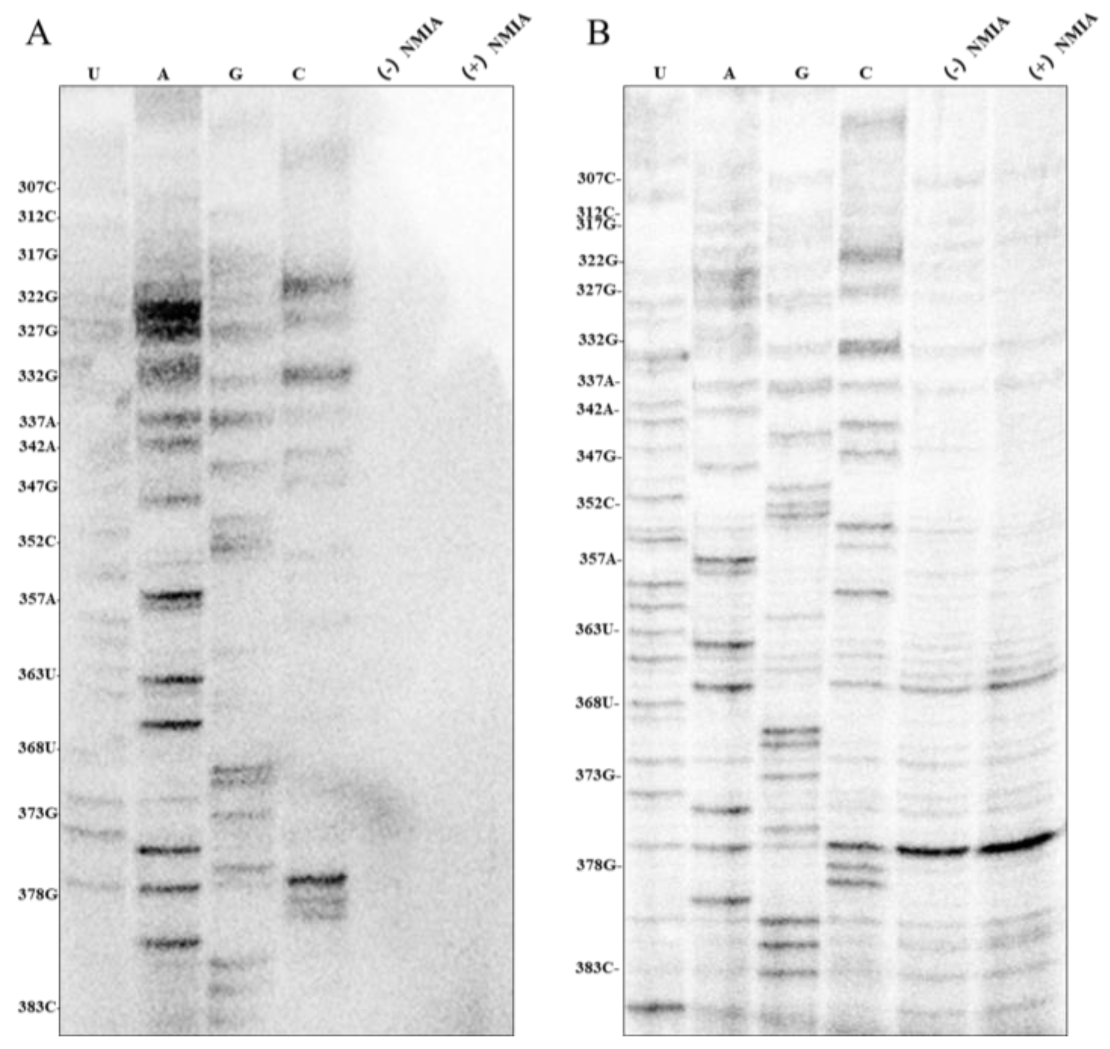
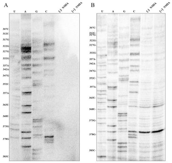
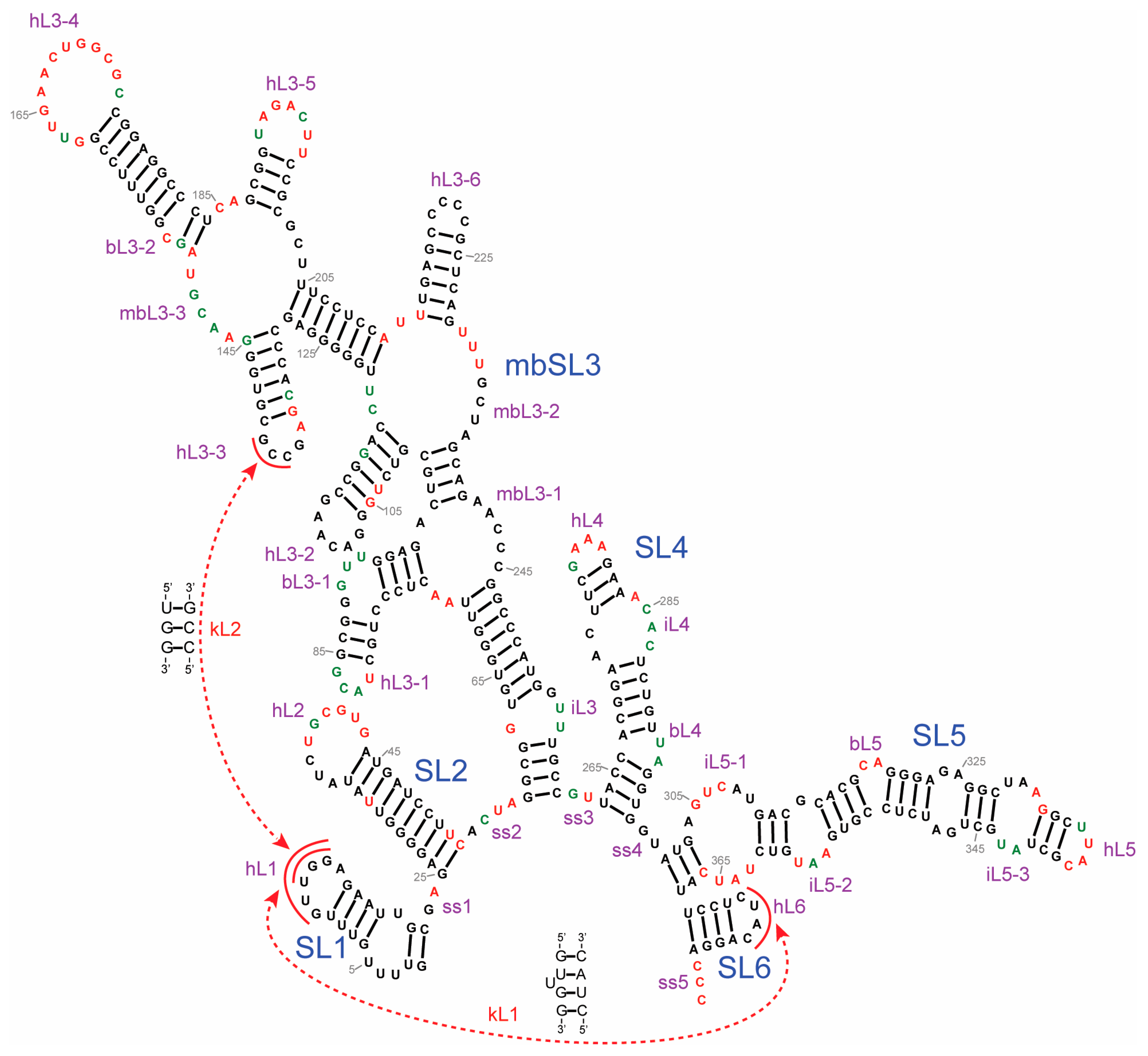
3.2. Structure Probing of Complete satCMV TA-Tb Sequence Based on Optimized SHAPE Method
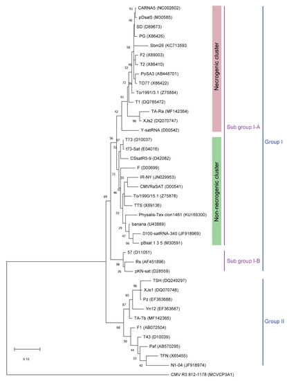
3.3. Prediction of Secondary RNA Structures in Other satCMVs
4. Discussion
5. Conclusions
Supplementary Materials
Author Contributions
Funding
Data Availability Statement
Acknowledgments
Conflicts of Interest
References
- Sharp, P.A. The centrality of RNA. Cell 2009, 136, 577–580. [Google Scholar] [CrossRef] [PubMed]
- Spitale, R.C.; Flynn, R.A.; Torre, E.A.; Kool, E.T.; Chang, H.Y. RNA structural analysis by evolving SHAPE chemistry. Wiley Interdiscip. Rev. RNA 2014, 5, 867–881. [Google Scholar] [CrossRef]
- Washietl, S.; Will, S.; Hendrix, D.A.; Goff, L.A.; Rinn, J.L.; Berger, B.; Kellis, M. Computational analysis of noncoding RNAs. Wiley Interdiscip. Rev. RNA 2012, 3, 759–778. [Google Scholar] [CrossRef] [PubMed]
- Deigan, K.E.; Li, T.W.; Mathews, D.H.; Weeks, K.M. Accurate SHAPE-directed RNA structure determination. Proc. Natl. Acad. Sci. USA 2009, 106, 97–102. [Google Scholar] [CrossRef] [PubMed]
- Ding, F.; Sharma, S.; Chalasani, P.; Demidov, V.V.; Broude, N.E.; Dokholyan, N.V. Ab initio RNA folding by discrete molecular dynamics: From structure prediction to folding mechanisms. RNA 2008, 14, 1164–1173. [Google Scholar] [CrossRef]
- Wilkinson, K.A.; Merino, E.J.; Weeks, K.M. Selective 2′-hydroxyl acylation analyzed by primer extension (SHAPE): Quantitative RNA structure analysis at single nucleotide resolution. Nat. Protoc. 2006, 1, 1610–1616. [Google Scholar] [CrossRef]
- Merino, E.J.; Wilkinson, K.A.; Coughlan, J.L.; Weeks, K.M. RNA structure analysis at single nucleotide resolution by selective 2 ‘-hydroxyl acylation and primer extension (SHAPE). J. Am. Chem. Soc. 2005, 127, 4223–4231. [Google Scholar] [CrossRef]
- Leppek, K.; Das, R.; Barna, M. Functional 5′ UTR mRNA structures in eukaryotic translation regulation and how to find them. Nat. Rev. Mol. Cell Biol. 2018, 19, 158–174. [Google Scholar] [CrossRef]
- Spitale, R.C.; Flynn, R.A.; Zhang, Q.C.; Crisalli, P.; Lee, B.; Jung, J.-W.; Kuchelmeister, H.Y.; Batista, P.J.; Torre, E.A.; Kool, E.T. Structural imprints in vivo decode RNA regulatory mechanisms. Nature 2015, 519, 486–490. [Google Scholar] [CrossRef]
- Lucks, J.B.; Mortimer, S.A.; Trapnell, C.; Luo, S.; Aviran, S.; Schroth, G.P.; Pachter, L.; Doudna, J.A.; Arkin, A.P. Multiplexed RNA structure characterization with selective 2′-hydroxyl acylation analyzed by primer extension sequencing (SHAPE-Seq). Proc. Natl. Acad. Sci. USA 2011, 108, 11063–11068. [Google Scholar] [CrossRef]
- Ding, Y.; Tang, Y.; Kwok, C.K.; Zhang, Y.; Bevilacqua, P.C.; Assmann, S.M. In vivo genome-wide profiling of RNA secondary structure reveals novel regulatory features. Nature 2014, 505, 696–700. [Google Scholar] [CrossRef] [PubMed]
- Siegfried, N.A.; Busan, S.; Rice, G.M.; Nelson, J.A.; Weeks, K.M. RNA motif discovery by SHAPE and mutational profiling (SHAPE-MaP). Nat. Methods 2014, 11, 959–965. [Google Scholar] [CrossRef] [PubMed]
- Mortimer, S.A.; Weeks, K.M. A fast-acting reagent for accurate analysis of RNA secondary and tertiary structure by SHAPE chemistry. J. Am. Chem. Soc. 2007, 129, 4144–4145. [Google Scholar] [CrossRef] [PubMed]
- Smola, M.J.; Rice, G.M.; Busan, S.; Siegfried, N.A.; Weeks, K.M. Selective 2′-hydroxyl acylation analyzed by primer extension and mutational profiling (SHAPE-MaP) for direct, versatile and accurate RNA structure analysis. Nat. Protoc. 2015, 10, 1643–1669. [Google Scholar] [CrossRef] [PubMed]
- Wilkinson, K.A.; Merino, E.J.; Weeks, K.M. RNA SHAPE chemistry reveals nonhierarchical interactions dominate equilibrium structural transitions in tRNAAsp transcripts. J. Am. Chem. Soc. 2005, 127, 4659–4667. [Google Scholar] [CrossRef]
- Wilkinson, K.A.; Vasa, S.M.; Deigan, K.E.; Mortimer, S.A.; Giddings, M.C.; Weeks, K.M. Influence of nucleotide identity on ribose 2′-hydroxyl reactivity in RNA. RNA 2009, 15, 1314–1321. [Google Scholar] [CrossRef]
- Fischer, J.W.; Busa, V.F.; Shao, Y.; Leung, A.K. Structure-mediated RNA decay by UPF1 and G3BP1. Mol. Cell 2020, 78, 70–84.e6. [Google Scholar] [CrossRef]
- Geng, G.; Yu, C.; Li, X.; Yuan, X. A unique internal ribosome entry site representing a dynamic equilibrium state of RNA tertiary structure in the 5′-UTR of Wheat yellow mosaic virus RNA1. Nucleic Acids Res. 2020, 48, 390–404. [Google Scholar] [CrossRef]
- Poller, W.; Dimmeler, S.; Heymans, S.; Zeller, T.; Haas, J.; Karakas, M.; Leistner, D.-M.; Jakob, P.; Nakagawa, S.; Blankenberg, S. Non-coding RNAs in cardiovascular diseases: Diagnostic and therapeutic perspectives. Eur. Heart J. 2018, 39, 2704–2716. [Google Scholar] [CrossRef]
- Gao, F.; Kasprzak, W.K.; Szarko, C.; Shapiro, B.A.; Simon, A.E. The 3′ untranslated region of Pea enation mosaic virus contains two T-shaped, ribosome-binding, cap-independent translation enhancers. J. Virol. 2014, 88, 11696–11712. [Google Scholar] [CrossRef]
- He, L.; Wang, Q.; Gu, Z.; Liao, Q.; Palukaitis, P.; Du, Z. A conserved RNA structure is essential for a satellite RNA-mediated inhibition of helper virus accumulation. Nucleic Acids Res. 2019, 47, 8255–8271. [Google Scholar] [CrossRef]
- Kwon, S.-J.; Chaturvedi, S.; Rao, A. Repair of the 3′proximal and internal deletions of a satellite RNA associated with Cucumber mosaic virus is directed toward restoring structural integrity. Virology 2014, 450, 222–232. [Google Scholar] [CrossRef] [PubMed][Green Version]
- Cao, X.; Liu, S.; Yu, C.; Li, X.; Yuan, X. A new strategy of using satellite RNA to control viral plant diseases: Post-inoculation with satellite RNA attenuates symptoms derived from pre-infection with its helper virus. Plant Biotechnol. J. 2019, 17, 1856. [Google Scholar] [CrossRef] [PubMed]
- Laederach, A.; Das, R.; Vicens, Q.; Pearlman, S.M.; Brenowitz, M.; Herschlag, D.; Altman, R.B. Semiautomated and rapid quantification of nucleic acid footprinting and structure mapping experiments. Nat. Protoc. 2008, 3, 1395–1401. [Google Scholar] [CrossRef]
- Johnson, P.Z.; Kasprzak, W.K.; Shapiro, B.A.; Simon, A.E. RNA2Drawer: Geometrically strict drawing of nucleic acid structures with graphical structure editing and highlighting of complementary subsequences. RNA Biol. 2019, 16, 1667–1671. [Google Scholar] [CrossRef] [PubMed]
- Katoh, K.; Standley, D.M. MAFFT multiple sequence alignment software version 7: Improvements in performance and usability. Mol. Biol. Evol. 2013, 30, 772–780. [Google Scholar] [CrossRef] [PubMed]
- Tárraga, J.; Medina, I.; Arbiza, L.; Huerta-Cepas, J.; Gabaldon, T.; Dopazo, J.; Dopazo, H. Phylemon: A suite of web tools for molecular evolution, phylogenetics and phylogenomics. Nucleic Acids Res. 2007, 35, W38–W42. [Google Scholar] [CrossRef][Green Version]
- Kumar, S.; Stecher, G.; Li, M.; Knyaz, C.; Tamura, K. MEGA X: Molecular evolutionary genetics analysis across computing platforms. Mol. Biol. Evol. 2018, 35, 1547. [Google Scholar] [CrossRef] [PubMed]
- Fraile, A.; Garcia-Arenal, F. Secondary structure as a constraint on the evolution of a plant viral satellite RNA. J. Mol. Biol. 1991, 221, 1065–1069. [Google Scholar] [CrossRef] [PubMed]
- Garcia-Arenal, F.; Palukaitis, P. Structure and functional relationships of satellite RNAs of cucumber mosaic virus. Satell. Defective Viral RNAs 1999, 239, 37–63. [Google Scholar]
- Hidaka, S.; Hanada, K. Structural features unique to a new 405-nucleotide satellite RNA of cucumber mosaic virus inducing tomato necrosis. Virology 1994, 200, 806–808. [Google Scholar] [CrossRef] [PubMed]
- Masuta, C.; Takanami, Y. Determination of sequence and structural requirements for pathogenicity of a cucumber mosaic virus satellite RNA (Y-satRNA). Plant Cell 1989, 1, 1165–1173. [Google Scholar] [PubMed]
- Crescenzi, A.; Grieco, F.; Gallitelli, D. Nucleotide sequence of a satellite RNA of a strain of cucumber mosaic virus associated with a tomato fruit necrosis. Nucleic Acids Res. 1992, 20, 2886. [Google Scholar] [CrossRef] [PubMed][Green Version]
- Grieco, F.; Lanave, C.; Gallitelli, D. Evolutionary dynamics of cucumber mosaic virus satellite RNA during natural epidemics in Italy. Virology 1997, 229, 166–174. [Google Scholar] [CrossRef][Green Version]
- Devic, M.; Jaegle, M.; Baulcombe, D. Cucumber mosaic virus satellite RNA (strain Y): Analysis of sequences which affect systemic necrosis on tomato. J. Gen. Virol. 1990, 71, 1443–1449. [Google Scholar] [CrossRef]
- Stanković, I.; Vučurović, A.; Zečević, K.; Petrović, B.; Nikolić, D.; Delibašić, G. Characterization of cucumber mosaic virus and its satellite RNAs associated with tomato lethal necrosis in Serbia. Eur. J. Plant Pathol. 2021, 160, 301–313. [Google Scholar] [CrossRef]
- Sleat, D.E.; Palukaitis, P. Site-directed mutagenesis of a plant viral satellite RNA changes its phenotype from ameliorative to necrogenic. Proc. Natl. Acad. Sci. USA 1990, 87, 2946–2950. [Google Scholar] [CrossRef]
- Wang, D.; Yu, C.; Liu, S.; Wang, G.; Shi, K.; Li, X.; Yuan, X. Structural alteration of a BYDV-like translation element (BTE) that attenuates p35 expression in three mild Tobacco bushy top virus isolates. Sci. Rep. 2017, 7, 4213. [Google Scholar] [CrossRef]
- Boorstein, W.R.; Craig, E.A. [25] Primer extension analysis of RNA. In Methods in Enzymology; Elsevier: Amsterdam, The Netherlands, 1989; Volume 180, pp. 347–369. [Google Scholar]
- Simon, A.E.; Roossinck, M.J.; Havelda, Z. Plant virus satellite and defective interfering RNAs: New paradigms for a new century. Annu. Rev. Phytopathol. 2004, 42, 415–437. [Google Scholar] [CrossRef]
- García-Arenal, P.P. Cucumoviruses. Adv. Virus Res. 2003, 62, 241–323. [Google Scholar]
- Shimura, H.; Pantaleo, V.; Ishihara, T.; Myojo, N.; Inaba, J.-i.; Sueda, K.; Burgyán, J.; Masuta, C. A viral satellite RNA induces yellow symptoms on tobacco by targeting a gene involved in chlorophyll biosynthesis using the RNA silencing machinery. PLoS Pathog. 2011, 7, e1002021. [Google Scholar] [CrossRef] [PubMed]
- Rodriguez-Alvarado, G.; Roossinck, M.J. Structural Analysis of a Necrogenic Strain of Cucumber Mosaic Cucumovirus Satellite RNAin Planta. Virology 1997, 236, 155–166. [Google Scholar] [CrossRef] [PubMed]
- Bernal, J.J.; García-Arenal, F. Analysis of the in vitro secondary structure of cucumber mosaic virus satellite RNA. RNA 1997, 3, 1052–1067. [Google Scholar]
- REZAIAN, M.A.; WILLIAMS, R.H.; SYMONS, R.H. Nucleotide sequence of cucumber mosaic virus RNA 1: Presence of a sequence complementary to part of the viral satellite RNA and homologies with other viral RNAs. Eur. J. Biochem. 1985, 150, 331–339. [Google Scholar] [CrossRef] [PubMed]
- Ashton, P.; Wu, B.; D’Angelo, J.; Grigull, J.; White, K.A. Biologically-supported structural model for a viral satellite RNA. Nucleic Acids Res. 2015, 43, 9965–9977. [Google Scholar] [CrossRef]
- Ilyas, M.; Du, Z.; Simon, A.E. Opium poppy mosaic virus has an Xrn-resistant, translated subgenomic RNA and a BTE 3′ CITE. J. Virol. 2021, 95, 10–1128. [Google Scholar] [CrossRef]
- Gao, F.; Simon, A.E. Differential use of 3′CITEs by the subgenomic RNA of Pea enation mosaic virus 2. Virology 2017, 510, 194–204. [Google Scholar] [CrossRef]
- Bera, S.; Ilyas, M.; Mikkelsen, A.A.; Simon, A.E. Conserved Structure Associated with Different 3′ CITEs Is Important for Translation of Umbraviruses. Viruses 2023, 15, 638. [Google Scholar] [CrossRef]






Disclaimer/Publisher’s Note: The statements, opinions and data contained in all publications are solely those of the individual author(s) and contributor(s) and not of MDPI and/or the editor(s). MDPI and/or the editor(s) disclaim responsibility for any injury to people or property resulting from any ideas, methods, instructions or products referred to in the content. |
© 2023 by the authors. Licensee MDPI, Basel, Switzerland. This article is an open access article distributed under the terms and conditions of the Creative Commons Attribution (CC BY) license (https://creativecommons.org/licenses/by/4.0/).
Share and Cite
Liu, Z.; Cao, X.; Yu, C.; Yuan, X. Probing the RNA Structure of a Satellite RNA of Cucumber Mosaic Virus Using SHAPE Method. Agronomy 2023, 13, 1990. https://doi.org/10.3390/agronomy13081990
Liu Z, Cao X, Yu C, Yuan X. Probing the RNA Structure of a Satellite RNA of Cucumber Mosaic Virus Using SHAPE Method. Agronomy. 2023; 13(8):1990. https://doi.org/10.3390/agronomy13081990
Chicago/Turabian StyleLiu, Zhifei, Xinran Cao, Chengming Yu, and Xuefeng Yuan. 2023. "Probing the RNA Structure of a Satellite RNA of Cucumber Mosaic Virus Using SHAPE Method" Agronomy 13, no. 8: 1990. https://doi.org/10.3390/agronomy13081990
APA StyleLiu, Z., Cao, X., Yu, C., & Yuan, X. (2023). Probing the RNA Structure of a Satellite RNA of Cucumber Mosaic Virus Using SHAPE Method. Agronomy, 13(8), 1990. https://doi.org/10.3390/agronomy13081990

