Optimization of Parameters Related to Grain Growth of Spring Wheat in Dryland Based on the Next-Generation APSIM
Abstract
1. Introduction
2. Materials and Methods
2.1. Next-Generation APSIM
2.2. Study Field
2.3. CroptimizR Package
2.3.1. Frequentist Methods
2.3.2. Bayesian Methods
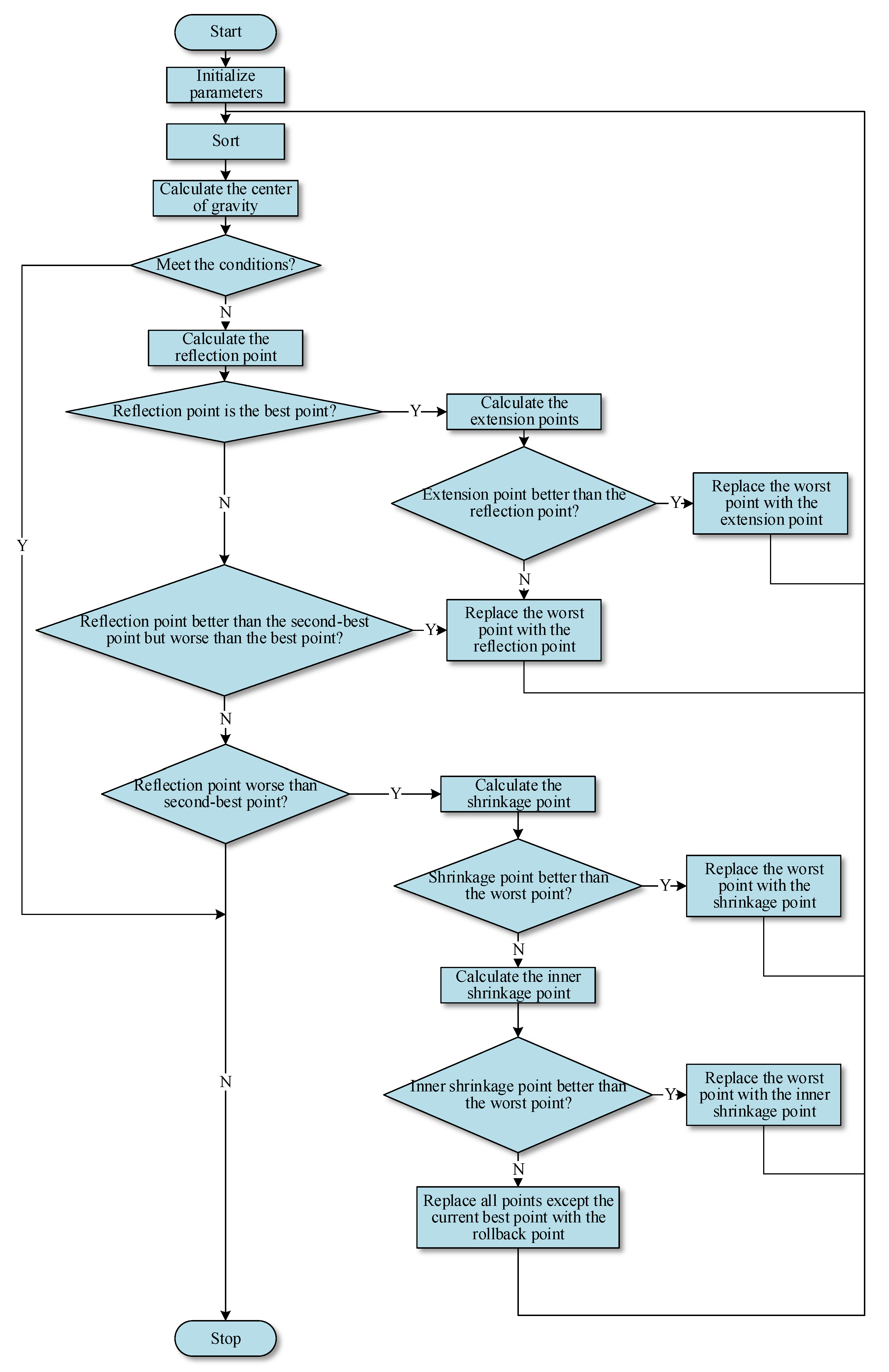
2.4. Nelder–Mead Simplex Algorithm
2.5. DREAM-zs Algorithm
2.6. Parameters Optimization
2.7. Model Testing
3. Results
3.1. Optimization Results
3.2. Model Testing Results
4. Discussion
5. Conclusions
Author Contributions
Funding
Data Availability Statement
Conflicts of Interest
References
- Wang, F.; He, Z.; Sayre, K.; Li, S.; Si, J.; Feng, B.; Kong, L. Wheat cropping systems and technologies in China. Field Crop. Res. 2009, 111, 181–188. [Google Scholar] [CrossRef]
- Huang, L.; Chen, X.; Dong, Y.; Huang, W.; Ma, H.; Zhang, H.; Xu, Y.; Wang, J. Dynamic Analysis of Regional Wheat Stripe Rust Environmental Suitability in China. Remote Sens. 2023, 15, 2021. [Google Scholar] [CrossRef]
- Ma, X.; He, H.; Zhao, J.; Fang, T.; Zhang, J.; Pan, X.; Pan, Z.; Wang, J.; Hu, Q. Spatiotemporal variation of dry-wet climate during wheat growing seasons from 1961 to 2020 in China. Chin. J. Eco-Agric. 2023, 31, 608–618. [Google Scholar] [CrossRef]
- Tremblay, M.; Wallach, D. Comparison of parameter estimation methods for crop models. Agronomie 2004, 24, 351–365. [Google Scholar] [CrossRef]
- Wallach, D.; Palosuo, T.; Thorburn, P.; Mielenz, H.; Buis, S.; Hochman, Z.; Gourdain, E.; Andrianasolo, F.; Dumont, B.; Ferrise, R.; et al. Proposal and extensive test of a calibration protocol for crop phenology models. bioRxiv 2022. [Google Scholar] [CrossRef]
- Liu, K.; Harrison, M.T.; Yan, H.; Liu, D.L.; Meinke, H.; Hoogenboom, G.; Wang, B.; Peng, B.; Guan, K.; Jaegermeyr, J.; et al. Silver lining to a climate crisis in multiple prospects for alleviating crop waterlogging under future climates. Nat. Commun. 2023, 14, 765. [Google Scholar] [CrossRef]
- Kumar, S.; Niwas, R.; Khichar, M.L.; Singh, A.; Badal, P.; Kumar, Y.; Chauthan, A.S. Genetic Coefficient and Validation of DSSAT Model for Cotton under Different Growing Environments. Int. J. Curr. Microbiol. Appl. Sci. 2017, 6, 1031–1041. [Google Scholar]
- Patel, C.; Nema, A.K.; Singh, R.S.; Yadav, M.K.; Singh, S.K.; Singh, S.M. Evaluation of DSSAT-CERES model for irrigation scheduling of wheat crop in Varanasi region of Uttar Pradesh. J. Agrometeorol. 2017, 19, 120–124. [Google Scholar] [CrossRef]
- Wei, L.; Jialin, H.; Bing, Z. The research of parameter estimation of tomato growth and development model based on PSO algorithm. In Proceedings of the Computer & Computing Technologies in Agriculture-ⅰ-third Ifip International Conference on Computer & Computing Technologies in Agriculture, Beijing, China, 14–17 October 2009. [Google Scholar]
- Trejo Zuniga, E.C.; Lopez Cruz, I.L.; Ruiz Garcia, A. Parameter estimation for crop growth model using evolutionary and bio-inspired algorithms. Appl. Soft Comput. 2014, 23, 474–482. [Google Scholar] [CrossRef]
- Chakraborty, A.; Kar, A. Swarm Intelligence: A Review of Algorithms; Springer: Cham, Switzerland, 2017; pp. 475–494. [Google Scholar]
- Moon, T.; Sim, S.; Son, J.E. Calibration of food and feed crop models for sweet peppers with Bayesian optimization. Hortic. Environ. Biotechnol. 2023, 1–11. [Google Scholar] [CrossRef]
- Iizumi, T.; Yokozawa, M.; Nishimori, M. Parameter estimation and uncertainty analysis of a large-scale crop model for paddy rice: Application of a Bayesian approach. Agric. For. Meteorol. 2009, 149, 333–348. [Google Scholar] [CrossRef]
- Holzworth, D.; Huth, N.I.; Fainges, J.; Brown, H.; Zurcher, E.; Cichota, R.; Verrall, S.; Herrmann, N.I.; Zheng, B.; Snow, V. APSIM Next Generation: Overcoming challenges in modernising a farming systems model. Environ. Model. Softw. 2018, 103, 43–51. [Google Scholar] [CrossRef]
- Brown, H.E.; Huth, N.I.; Holzworth, D.P.; Teixeira, E.I.; Zyskowski, R.F.; Hargreaves, J.N.G.; Moot, D.J. Plant Modelling Framework: Software for building and running crop models on the APSIM platform. Environ. Model. Softw. 2014, 62, 385–398. [Google Scholar] [CrossRef]
- Khaembah, E.N.; Brown, H.E.; Zyskowski, R.; Chakwizira, E.; de Ruiter, J.M.; Teixeira, E.I. Development of a fodder beet potential yield model in the next generation APSIM. Agric. Syst. 2017, 158, 23–38. [Google Scholar] [CrossRef]
- Zhang, M.; Gao, Y.; Zhang, Y. Sensitivity analysis and calibration of the APSIM next-generation model under different irrigation and sowing density in wheat. Chin. J. Eco-Agric. 2023, 31, 102–112. [Google Scholar] [CrossRef]
- Buis, S.; Lecharpentier, P.; Vezy, R.; Giner, M. SticsRpacks: A set of packages for managing Stics from R. In Proceedings of the XIIth Stics Users Seminar, Montpellier, France, 6–7 January 2020. [Google Scholar]
- Rossant, C. IPython Interactive Computing and Visualization Cookbook: Over 100 Hands-On Recipes to Sharpen Your Skills in High-Performance Numerical Computing and Data Science in the Jupyter Notebook; Packt Publishing: Birmingham, UK, 2018. [Google Scholar]
- López-Cruz, I.L.; Ruiz-García, A.; Fitz-Rodríguez, E.; Salazar-Moreno, R.; Rojano-Aguilar, A. A comparison of Bayesian and classical methods for parameter estimation in greenhouse crop models. Acta Hortic. 2017, 1182, 241–248. [Google Scholar] [CrossRef]
- Gillard, J. Bayesian and Frequentist Regression Methods. J. R. Stat. Soc. Ser. A-Stat. Soc. 2015, 178, 1100–1101. [Google Scholar] [CrossRef]
- Gao, Y.; Wallach, D.; Hasegawa, T.; Tang, L.; Zhang, R.; Asseng, S.; Kahveci, T.; Liu, L.; He, J.; Hoogenboom, G. Evaluation of crop model prediction and uncertainty using Bayesian parameter estimation and Bayesian model averaging. Agric. For. Meteorol. 2021, 311, 108686. [Google Scholar] [CrossRef]
- Lagarias, J.C.; Reeds, J.A.; Wright, M.H.; Wright, P.E. Convergence Properties of the Nelder--Mead Simplex Method in Low Dimensions. Siam J. Optim. A Publ. Soc. Ind. Appl. Math. 2006, 9, 112–147. [Google Scholar] [CrossRef]
- Galantai, A. A convergence analysis of the Nelder-Mead simplex method. Acta Polytech. Hung. 2021, 18, 93–105. [Google Scholar] [CrossRef]
- Vrugt, J.A. Markov chain Monte Carlo simulation using the DREAM software package: Theory, concepts, and MATLAB implementation. Environ. Model. Softw. 2016, 75, 273–316. [Google Scholar] [CrossRef]
- Zhang, W.; Gu, X.; Liu, H.; Zhang, Q.; Wang, L.; Wang, L. Probabilistic back analysis of soil parameters and displacement prediction of unsaturated slopes using Bayesian updating. Rock Soil Mech. 2022, 43, 1112–1122. [Google Scholar] [CrossRef]
- Laloy, E.; Vrugt, J.A. High-dimensional posterior exploration of hydrologic models using multiple-try DREAM(ZS) and high-performance computing. Water Resour. Res. 2012, 48, W01526. [Google Scholar] [CrossRef]
- Aghakhani Afshar, A.; Hassanzadeh, Y.; Pourreza-Bilondi, M.; Besalatpour, A.A.; Ahmadi, A.; Ghezelsofloo, A. Performance of DREAM-ZS and SUFI-2 algorithms to determine the optimum parameters of uncertainty in SWAT model. In Proceedings of the 16th Iranian Hydraulic Conference, Ardebil, Iran, 6 September 2017. [Google Scholar]
- Gelman, A.; Rubin, D.B. Inference from Iterative Simulation Using Multiple Sequences. Stat. Sci. 1992, 7, 457–472. [Google Scholar] [CrossRef]
- Zhao, G.; Bryan, B.A.; Song, X. Sensitivity and uncertainty analysis of the APSIM-wheat model: Interactions between cultivar, environmental, and management parameters. Ecol. Model. 2014, 279, 1–11. [Google Scholar] [CrossRef]
- Tawhid, A.; Teotia, T.; Elmiligi, H. Machine learning for optimizing healthcare resources. In Machine Learning, Big Data, and IoT for Medical Informatics; Academic Press: Cambridge, MA, USA, 2021; pp. 215–239. [Google Scholar]
- Kanda, E.K.; Senzanje, A.; Mabhaudhi, T. Calibration and validation of the AquaCrop model for full and deficit irrigated cowpea (Vigna unguiculata (L.) Walp). Phys. Chem. Earth 2021, 124, 102941. [Google Scholar] [CrossRef]
- Tang, J.; Liu, G.; Pan, Q. A Review on Representative Swarm Intelligence Algorithms for Solving Optimization Problems: Applications and Trends. IEEE/CAA J. Autom. Sin. 2021, 8, 1627–1643. [Google Scholar] [CrossRef]
- Yang, W. Spring Wheat in Northwest China; China Agriculture Press: Beijing, China, 2016. [Google Scholar]






| Parameters | Soil Depth (mm) | ||||||||
|---|---|---|---|---|---|---|---|---|---|
| 0–50 | 50–100 | 100–300 | 300–500 | 500–800 | 800–1100 | 1100–1400 | 1400–1700 | 1700–2000 | |
| Bulk density (g/cm3) | 1.29 | 1.23 | 1.33 | 1.20 | 1.14 | 1.14 | 1.25 | 1.12 | 1.11 |
| Air-dried moisture (mm/mm) | 0.01 | 0.01 | 0.05 | 0.07 | 0.09 | 0.10 | 0.11 | 0.12 | 0.13 |
| Wilting coefficient (mm/mm) | 0.09 | 0.09 | 0.09 | 0.09 | 0.09 | 0.11 | 0.11 | 0.12 | 0.13 |
| Field capacity (mm/mm) | 0.27 | 0.27 | 0.27 | 0.27 | 0.26 | 0.27 | 0.26 | 0.26 | 0.26 |
| Saturated moisture (mm/mm) | 0.46 | 0.49 | 0.45 | 0.50 | 0.52 | 0.52 | 0.48 | 0.53 | 0.53 |
| Lower available moisture (mm/mm) | 0.09 | 0.09 | 0.09 | 0.09 | 0.10 | 0.12 | 0.13 | 0.18 | 0.22 |
| Soil water conductivity (mm/h) | 0.60 | 0.60 | 0.60 | 0.60 | 0.60 | 0.60 | 0.60 | 0.60 | 0.60 |
| Name | Value | Unit | Definition in APSIM NG |
|---|---|---|---|
| Minimum leaf number | 7 | Leaves | [Phenology].MinimumLeafNumber.FixedValue |
| Sensitivity to vernalisation | 5 | — | [Phenology].VrnSensitivity |
| Sensitivity to photoperiod | 3 | — | [Phenology].PpSensitivity |
| Base phyllochron | 35 | oC.d | [Phenology].Phyllochron.BasePhyllochron.FixedValue |
| Water content | 0.2 | — | [Grain].WaterContent.FixedValue |
| Parameters | Nelder–Mead Simplex Algorithm | DREAM-zs Algorithm |
|---|---|---|
| Total number of criterion evaluation | 255 | 255 |
| Total time of model simulations (s) | 2265 | 2144 |
| Average time for the model to simulate all required situations (s) | 8.9 | 8.4 |
| Total time of parameter estimation process (s) | 2271 | 2151 |
| Model Parameter | Nelder–Mead Simplex Algorithm | DREAM-zs Algorithm | ||
|---|---|---|---|---|
| RMSE (kg/hm2) | NRMSE (%) | RMSE (kg/hm2) | NRMSE (%) | |
| Default value | 186.84 | 10.33 | 186.84 | 10.33 |
| Optimized value | 115.71 | 6.40 | 115.71 | 6.40 |
Disclaimer/Publisher’s Note: The statements, opinions and data contained in all publications are solely those of the individual author(s) and contributor(s) and not of MDPI and/or the editor(s). MDPI and/or the editor(s) disclaim responsibility for any injury to people or property resulting from any ideas, methods, instructions or products referred to in the content. |
© 2023 by the authors. Licensee MDPI, Basel, Switzerland. This article is an open access article distributed under the terms and conditions of the Creative Commons Attribution (CC BY) license (https://creativecommons.org/licenses/by/4.0/).
Share and Cite
Cui, W.; Nie, Z.; Li, G.; Yuan, J. Optimization of Parameters Related to Grain Growth of Spring Wheat in Dryland Based on the Next-Generation APSIM. Agronomy 2023, 13, 1915. https://doi.org/10.3390/agronomy13071915
Cui W, Nie Z, Li G, Yuan J. Optimization of Parameters Related to Grain Growth of Spring Wheat in Dryland Based on the Next-Generation APSIM. Agronomy. 2023; 13(7):1915. https://doi.org/10.3390/agronomy13071915
Chicago/Turabian StyleCui, Weinan, Zhigang Nie, Guang Li, and Jianyu Yuan. 2023. "Optimization of Parameters Related to Grain Growth of Spring Wheat in Dryland Based on the Next-Generation APSIM" Agronomy 13, no. 7: 1915. https://doi.org/10.3390/agronomy13071915
APA StyleCui, W., Nie, Z., Li, G., & Yuan, J. (2023). Optimization of Parameters Related to Grain Growth of Spring Wheat in Dryland Based on the Next-Generation APSIM. Agronomy, 13(7), 1915. https://doi.org/10.3390/agronomy13071915

