The TIR-Type NLR Protein Is Involved in the Regulation of Phelipanche aegyptiaca Resistance in Cucumis melo
Abstract
1. Introduction
2. Materials and Methods
2.1. Plant Materials and Growth Conditions
2.2. RNA Sequencing
2.3. Analysis of Gene Expression and Differentially Expressed Genes (DEGs)
2.4. Construction of Transgene Expression Plasmids and Generation of Transgenic Plants
2.5. GUS Assay
2.6. qRT-PCR
2.7. Determination of Enzyme Activity
3. Results
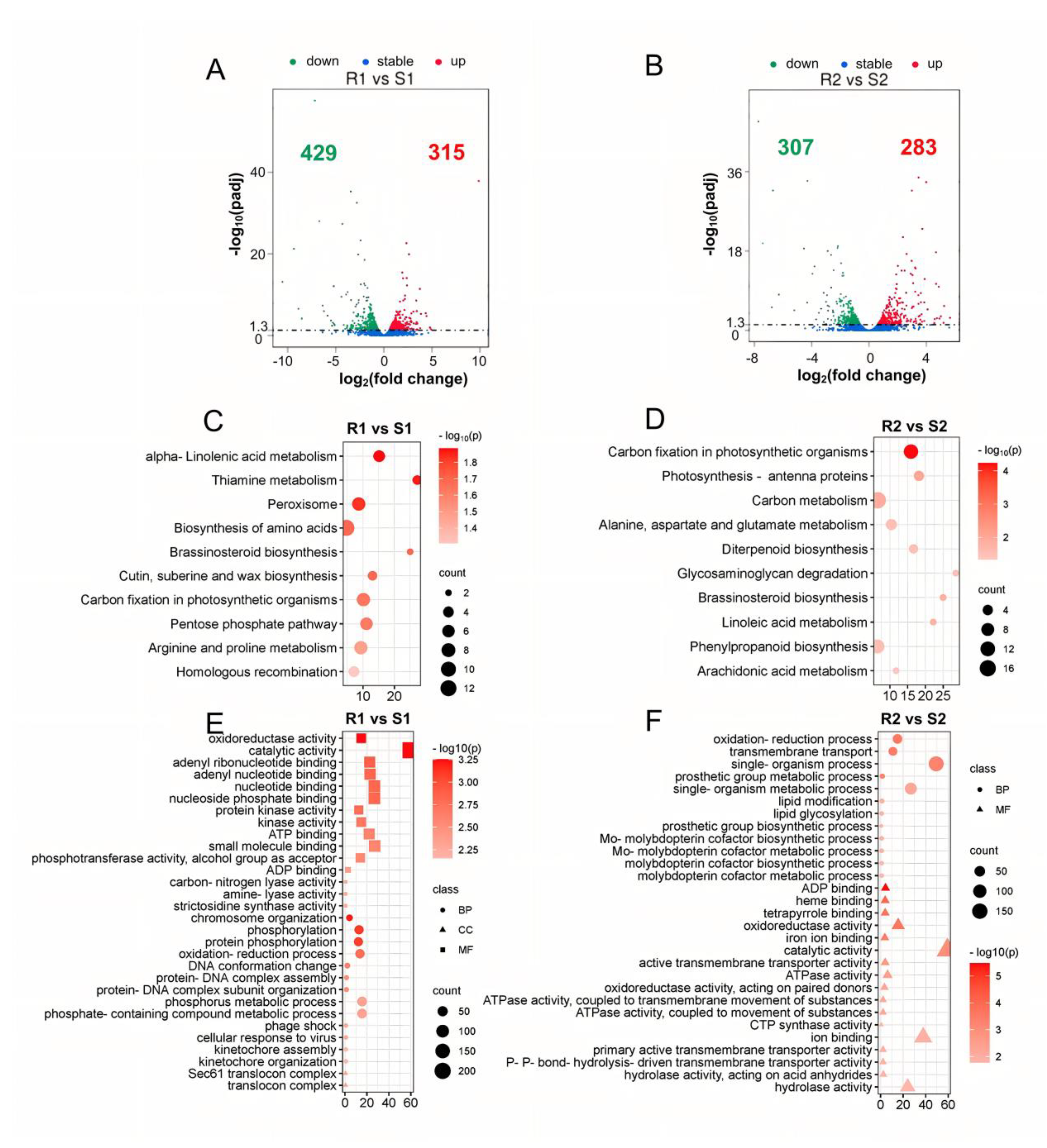
3.1. The Analysis of RNA-Seq Data
3.2. Functional Annotation of DEGs between KR1326 and KR1327
3.3. Identification of Upregulated DEGs in C. melo KR1326
3.4. Characteristics of Novel00280, a Predicted Disease Resistance Protein
3.5. Overexpression of CmNLR and CmNLRh Could Enhance the Immune Response to P. aegyptiaca
4. Discussion
5. Conclusions
Supplementary Materials
Author Contributions
Funding
Data Availability Statement
Acknowledgments
Conflicts of Interest
References
- Su, C.; Liu, H.; Wafula, E.; Honaas, L.; de Pamphilis, C.; Timko, M. SHR4z, a novel decoy effffector from the haustorium of the parasitic weed Striga gesnerioides, suppresses host plant immunity. New Phytol. 2020, 226, 891–908. [Google Scholar] [CrossRef]
- Subrahmaniam, H.J.; Libourel, C.; Journet, E.P.; Morel, J.-B.; Muños, S.; Niebel, A.; Raffaele, S.; Roux, F. The genetics underlying natural variation of plant–plant interactions, a beloved but forgotten member of the family of biotic interactions. Plant J. 2018, 93, 747–770. [Google Scholar] [CrossRef]
- Yoshida, S.; Cui, S.; Ichihashi, Y.; Shirasu, K. The haustorium, a specialized invasive organ in parasitic plants. Annu. Rev. Plant Biol. 2016, 67, 643–667. [Google Scholar] [CrossRef]
- Clarke, C.R.; Timko, M.P.; Yoder, J.I.; Axtell, M.J.; Westwood, J.H. Molecular dialog between parasitic plants and their hosts. Annu. Rev. Phytopathol. 2019, 57, 279–299. [Google Scholar] [CrossRef] [PubMed]
- Yoneyama, K.; Ruyter-spira, C.; Bouwmeester, H.J. Induction of germination. In Parasitic Orobanchaceae: Parasitic Mechanisms and Control Strategies, 1st ed.; Joel, D.M., Gressel, J., Musselmam, L., Eds.; Springer: Berlin/Heidelberg, Germany; New York, NY, USA, 2013; pp. 167–194. [Google Scholar]
- Yoneyama, K. How do strigolactones ameliorate nutrient defificiencies in plants? CSH Perspect. Biol. 2019, 11, a034686. [Google Scholar]
- Aliche, E.B.; Screpanti, C.; De Mesmaeker, A.; Munnik, T.; Bouwmeester, H.J. Science and application of strigolactones. New Phytol. 2020, 227, 1001–1011. [Google Scholar] [CrossRef] [PubMed]
- Screpanti, C.; Yoneyama, K.; Bouwmeester, H.J. Strigolactones and parasitic weed management 50 years after the discovery of the first natural strigolactone strigol: Status and outlook. Pest Manag. Sci. 2016, 72, 2013–2015. [Google Scholar] [CrossRef] [PubMed]
- Zwanenburg, B.; Posp’ısil, T. Structure and activity of strigolactones: New plant hormones with a rich future. Mol. Plant 2013, 6, 38–62. [Google Scholar] [CrossRef]
- Saucet, S.B.; Shirasu, K. Molecular parasitic plant–host interactions. PLoS Pathog. 2016, 12, e1005978. [Google Scholar] [CrossRef]
- Spallek, T.; Melnyk, C.W.; Wakatake, T.; Zhang, J.; Sakamoto, Y.; Kiba, T.; Yoshida, S.; Matsunaga, S.; Sakakibara, H.; Shirasu, K. Interspecies hormonal control of host root morphology by parasitic plants. Proc. Natl. Acad. Sci. USA 2017, 114, 5283–5288. [Google Scholar] [CrossRef]
- Westwood, J.H. The Physiology of the Established Parasite-Host Association. In Parasitic Orobanchaceae: Parasitic Mechanisms and Control Strategies, 1st ed.; Joel, D.M., Gressel, J., Musselman, L.J., Eds.; Springer: Berlin/Heidelberg, Germany; New York, NY, USA, 2013; pp. 87–110. [Google Scholar]
- Aly, R.; Hamamouch, N.; Abu-Nassar, J.; Wolf, S.; Joel, D.M.; Eizenberg, H.; Kaisler, E.; Cramer, C.; Gal-On, A.; Westwood, J.H. Movement of protein and macromolecules between host plants and the parasitic weed Phelipanche aegyptiaca Pers. Plant Cell Rep. 2011, 30, 2233–2241. [Google Scholar] [CrossRef] [PubMed]
- Fernández-aparicio, M.; Reboud, X.; Gibot-leclerc, S. Broomrape weeds. underground mechanisms of parasitism and associated strategies for their control: A review. Front Plant Sci. 2016, 7, 135. [Google Scholar] [CrossRef] [PubMed]
- Runo, S.; Kuria, E.K. Habits of a highly successful cereal killer. Striga. PLoS Pathog. 2018, 14, e1006731. [Google Scholar] [CrossRef] [PubMed]
- Parker, C. The parasitic weeds of the Orobanchaceae. In Parasitic Orobanchaceae: Parasitic Mechanisms and Control Strategies, 1st ed.; Joel, D.M., Gressel, J., Musselman, L.J., Eds.; Springer: Berlin/Heidelberg, Germany; New York, NY, USA, 2013; pp. 313–344. [Google Scholar]
- Goldwasser, Y.; Rodenburg, J. Integrated agronomic management of parasitic weed seed banks. In Parasitic Orobanchaceae: Parasitic Mechanisms and Control Strategies, 1st ed.; Joel, D.M., Gressel, J., Musselman, L.J., Eds.; Springer: Berlin/Heidelberg, Germany; New York, NY, USA, 2013; pp. 393–413. [Google Scholar]
- Eizenberg, H. Yaakov Goldwasser Control of Egyptian Broomrape in Processing Tomato A Summary of 20 Years of Research and Successful Implementation. Plant Dis. 2018, 102, 1477–1488. [Google Scholar] [CrossRef] [PubMed]
- Dubey, N.; Eizenberg, H.; Leibman, D.; Wolf, D.; Edelstein, M.; Abu-Nassar, J.; Marzouk, S.; Gal-On, A.; Aly, R. Enhanced Host-Parasite Resistance Based on Down-Regulation of Phelipanche aegyptiaca Target Genes Is Likely by Mobile Small RNA. Front. Plant Sci. 2017, 8, e01574. [Google Scholar] [CrossRef] [PubMed]
- Yoshida, S.; Shirasu, K. Plants that attack plants: Molecular elucidation of plant parasitism. Curr. Opin. Plant Biol. 2012, 15, 708–713. [Google Scholar] [CrossRef]
- Mutuku, J.M.; Cui, S.; Yoshida, S.; Shirasu, K. Orobanchaceae parasite–host interactions. New Phytol. 2020, 230, 46–59. [Google Scholar] [CrossRef]
- Mutuku, J.M.; Cui, S.; Hori, C.; Takeda, Y.; Tobimatsu, Y.; Nakabayashi, R.; Mori, T.; Saito, K.; Demura, T.; Umezawa, T.; et al. The structural integrity of lignin is crucial for resistance against Striga hermonthica parasitism in rice. Plant Physiol. 2019, 179, 1796–1809. [Google Scholar] [CrossRef]
- Mutuku, J.M.; Yoshida, S.; Shimizu, T.; Ichihashi, Y.; Wakatake, T.; Takahashi, A.; Seo, M.; Shirasu, K. The WRKY45-dependent signaling pathway is required for resistance against Striga hermonthica parasitism. Plant Physiol. 2015, 168, 1152–1163. [Google Scholar] [CrossRef]
- Clarke, C.; Park, S.-Y.; Tuosto, R.; Jia, X.; Yoder, A.; Van Mullekom, J.; Westwoo, J.D. Multiple immunity-related genes control susceptibility of Arabidopsis thaliana to the parasitic weed Phelipanche aegyptiaca. PeerJ 2020, 8, e9268. [Google Scholar] [CrossRef]
- Ohlson, E.W.; Timko, M.P. Race structure of cowpea witchweed (Striga gesnerioides) in West Africa and its implications for Striga resistance breeding of cowpea. Weed Sci. 2020, 68, 125–133. [Google Scholar] [CrossRef]
- Hu, L.; Wang, J.; Yang, C.; Islam, F.; Bouwmeester, H.J.; Muños, S.; Zhou, W. The Effect of Virulence and Resistance Mechanisms on the Interactions between Parasitic Plants and Their Hosts. Int. J. Mol. Sci. 2020, 21, 9013. [Google Scholar] [CrossRef]
- Jones, J.D.; Dangl, J.L. The plant immune system. Nature 2006, 444, 323–329. [Google Scholar] [CrossRef]
- Yuan, M.; Jiang, Z.; Bi, G.; Nomura, K.; Liu, M.; Wang, Y.; Cai, B.; Zhou, J.-M.; He, S.Y.; Xin, X.-F. Pattern-recognition receptors are required for NLR-mediated plant immunity. Nature 2021, 592, 105–109. [Google Scholar] [CrossRef]
- Ofir, G.; Herbst, E.; Baroz, M.; Cohen, D.; Millman, A.; Doron, S.; Tal, N.; Malheiro, D.; Malitsky, S.; Amitai, G.; et al. Antiviral activity of bacterial TIR domains via signaling molecules that trigger cell death. Nature 2021, 600, 116–120. [Google Scholar] [CrossRef] [PubMed]
- Wang, J.; Han, M.; Liu, Y. Diversity, structure and function of the coiled-coil domains of plant NLR immune receptors. J. Integr. Plant Biol. 2021, 63, 283–296. [Google Scholar] [CrossRef]
- Michael, P.; Timko, K.H.; Karolina, E.L. Host Resistance and Parasite Virulence in Striga-Host Plant Interactions: A Shifting Balance of Power. Weed Sci. 2012, 60, 307–315. [Google Scholar]
- Bhanu, B.D.; Ulaganathan, K.; Shanker, A.K. Water Stress Responsive Differential Methylation of Organellar Genomes of Zea mays Z59. Am. J. Plant Sci. 2020, 11, 1077–1100. [Google Scholar] [CrossRef]
- Trapnell, C.; Williams, B.A.; Pertea, G.; Mortazavi, A.; Kwan, G.; Van Baren, M.J.; Salzberg, S.L.; Wold, B.J.; Pachter, L. Transcript assembly and quantification by RNA-seq reveals unannotated transcripts and isoform switching during cell differentiation. Nat. Biotechnol. 2010, 28, 511–515. [Google Scholar] [CrossRef] [PubMed]
- Love, M.I.; Huber, W.; Anders, S. Moderated estimation of fold change and dispersion for RNA seq data with DESeq2. Genome Biol. 2014, 15, 1–21. [Google Scholar] [CrossRef] [PubMed]
- Wu, T.; Hu, E.; Xu, S.; Chen, M.; Guo, P.; Dai, Z.; Feng, T.; Zhou, L.; Tang, W.; Zhan, L.; et al. clusterProfiler 4.0: A universal enrichment tool for interpreting omics data. Innovation 2021, 2, 11. [Google Scholar] [CrossRef]
- Bu, D.; Luo, H.; Huo, P.; Wang, Z.; Zhang, S.; He, Z.; Wu, Y.; Zhao, L.; Liu, J.; Guo, J.; et al. KOBAS-i: Intelligent prioritization and exploratory visualization of biological functions for gene enrichment analysis. Nucleic Acids Res. 2021, 49, 317–325. [Google Scholar] [CrossRef] [PubMed]
- Karen, T.D.; Xin, L.; Yuelin, Z. MAP kinase signalling: Interplays between plant PAMP- and efector-triggered immunity. Cell. Mol. Life Sci. 2018, 75, 2981–2989. [Google Scholar]
- Hegenauer, V.; Fürst, U.; Kaiser, B.; Smoker, M.; Zipfel, C.; Felix, G.; Stahl, M.; Albert, M. Detection of the plant parasite Cuscuta reflexa by a tomato cell surface receptor. Science 2016, 353, 478–481. [Google Scholar] [CrossRef] [PubMed]
- Rubiales, D.; Pérez-De-Luque, A.; Fernández-Aparico, M.; Sillero, J.C.; Román, B.; Kharrat, M.; Khalil, S.; Joel, D.M.; Riches, C. Screening techniques and sources of resistance against parasitic weeds in grain legumes. Euphytica 2006, 147, 187–199. [Google Scholar] [CrossRef]
- Kaiser, B.; Vogg, G.; Fürst, U.B.; Albert, M. Parasitic plants of the genus Cuscuta and their interaction with susceptible and resistant host plants. Front. Plant Sci. 2015, 6, 45. [Google Scholar] [CrossRef]
- Yang, C.; Hu, L.Y.; Ali, B.; Islam, F.; Bai, Q.; Yun, X.; Yoneyama, K.; Zhou, W. Seed treatment with salicylic acid invokes defence mechanism of Helianthus annuus against Orobanche cumana. Ann. Appl. Biol. 2016, 169, 408–422. [Google Scholar] [CrossRef]
- Castillejo, M.; Maldonado, A.M.; Dumas-Gaudot, E.; Fernández-Aparicio, M.; Susín, R.; Diego, R.; Jorrín, J.V. Differential expression proteomics to investigate responses and resistance to Orobanche crenata in Medicago truncatula. BMC Genom. 2009, 10, 294. [Google Scholar] [CrossRef]
- Yoshida, S.; Maruyama, S.; Nozaki, H.; Shirasu, K. Horizontal gene transfer by the parasitic plant Striga hermonthica. Science 2010, 328, 1128. [Google Scholar] [CrossRef]
- Wickett, N.; Honaas, L.; Wafula, E.; Das, M.; Huang, K.; Wu, B.; Landherr, L.; Timko, M.; Yoder, J.; Westwood, J.; et al. Transcriptomes of the parasitic plantfamily Orobanchaceae reveal surprising conservation of chlorophyll synthesis. Curr. Biol. 2011, 21, 2098–2104. [Google Scholar] [CrossRef]
- Yang, Z.; Wafula, E.K.; Honaas, L.A.; Zhang, H.; Das, M.; Fernandez-Aparicio, M.; Huang, K.; Bandaranayake, P.C.; Wu, B.; Der, J.P.; et al. Comparative transcriptome analyses reveal core parasitism genes and suggest gene duplication and repurposing as sources of structural novelty. Mol. Biol. Evol. 2015, 32, 767–790. [Google Scholar] [CrossRef] [PubMed]
- Kado, T.; Innan, H. Horizontal gene transfer in fifive parasite plant species in Orobanchaceae. Genome Biol. Evol. 2018, 10, 3196–3210. [Google Scholar] [CrossRef] [PubMed]
- Lopez, L.; Bellis, E.S.; Wafula, E.; Hearne, S.J.; Honaas, L.; Ralph, P.E.; Timko, M.P.; Unachukwu, N.; de Pamphilis, C.W.; Lasky, J.R. Transcriptomics of hostspecifific interactions in natural populations of the parasitic plant purple witchweed (Striga hermonthica). Weed Sci. 2019, 67, 397–411. [Google Scholar] [CrossRef]
- Duriez, P.; Vautrin, S.; Auriac, M.-C.; Bazerque, J.; Boniface, M.-C.; Callot, C.; Carrère, S.; Cauet, S.; Chabaud, M.; Gentou, F.; et al. A receptor-like kinase enhances sunflflower resistance to Orobanche cumana. Nat. Plants 2019, 5, 1211–1215. [Google Scholar] [CrossRef]
- Li, J.; Timko, M.P. Gene-for-gene resistance in Striga-cowpea associations. Science 2009, 325, e1094. [Google Scholar] [CrossRef] [PubMed]








Disclaimer/Publisher’s Note: The statements, opinions and data contained in all publications are solely those of the individual author(s) and contributor(s) and not of MDPI and/or the editor(s). MDPI and/or the editor(s) disclaim responsibility for any injury to people or property resulting from any ideas, methods, instructions or products referred to in the content. |
© 2023 by the authors. Licensee MDPI, Basel, Switzerland. This article is an open access article distributed under the terms and conditions of the Creative Commons Attribution (CC BY) license (https://creativecommons.org/licenses/by/4.0/).
Share and Cite
Xiao, L.; Zhao, Q.; Cao, X.; Yao, Z.; Zhao, S. The TIR-Type NLR Protein Is Involved in the Regulation of Phelipanche aegyptiaca Resistance in Cucumis melo. Agronomy 2023, 13, 644. https://doi.org/10.3390/agronomy13030644
Xiao L, Zhao Q, Cao X, Yao Z, Zhao S. The TIR-Type NLR Protein Is Involved in the Regulation of Phelipanche aegyptiaca Resistance in Cucumis melo. Agronomy. 2023; 13(3):644. https://doi.org/10.3390/agronomy13030644
Chicago/Turabian StyleXiao, Lifeng, Qiuyue Zhao, Xiaolei Cao, Zhaoqun Yao, and Sifeng Zhao. 2023. "The TIR-Type NLR Protein Is Involved in the Regulation of Phelipanche aegyptiaca Resistance in Cucumis melo" Agronomy 13, no. 3: 644. https://doi.org/10.3390/agronomy13030644
APA StyleXiao, L., Zhao, Q., Cao, X., Yao, Z., & Zhao, S. (2023). The TIR-Type NLR Protein Is Involved in the Regulation of Phelipanche aegyptiaca Resistance in Cucumis melo. Agronomy, 13(3), 644. https://doi.org/10.3390/agronomy13030644
