Combining a Genome-Wide Association Study and Gene-Based Haplotype Analysis to Identify Candidate Genes for Cold Tolerance at the Bud Burst Stage in Rice (Oryza sativa L.)
Abstract
1. Introduction
| QTLs/Genes | Chromosome | Stages | Reference |
|---|---|---|---|
| qCTP11 | 11 | the germination stage | [7] |
| qCTP12 | 12 | the germination stage | [7] |
| qLTG3-1 | 3 | the germination stage | [5] |
| qCTS12 | 12 | the seedling stage | [8] |
| qCTS4 | 4 | the seedling stage | [8] |
| qCtss11 | 11 | the seedling stage | [9] |
| qSCT1 | 1 | the seedling stage | [10] |
| qSCT11 | 11 | the seedling stage | [10] |
| qLOP2 | 2 | the seedling stage | [11] |
| qPSR2–1 | 2 | the seedling stage | [11] |
| COLD1 | 4 | the seedling stage | [12] |
| qCTS-9 | 9 | the seedling stage | [13] |
| Ctb1 | 1 | the booting stage | [14] |
| qCT8 | 8 | the booting stage | [15] |
| qCTB7 | 7 | the booting stage | [16] |
| qCTB3 | 3 | the booting stage | [17] |
| qCT-3-2 | 3 | the booting stage | [18] |
| qCTBB9 | 9 | bud burst stage | [19] |
| OsSAP16 | 7 | the vegetative stage | [23] |
| bZIP73 | 9 | the vegetative stage | [24] |
| qPSR10 | 10 | the vegetative stage | [25] |
2. Materials and Methods
2.1. Plant Materials and CT Evaluation
2.2. GWAS for CT
2.3. Analysis of Candidate Genes
2.4. RNA Extraction and Real-Time PCR Analysis
3. Results
3.1. Phenotypic Variations between and within Subspecies
3.2. GWAS Analysis of CT
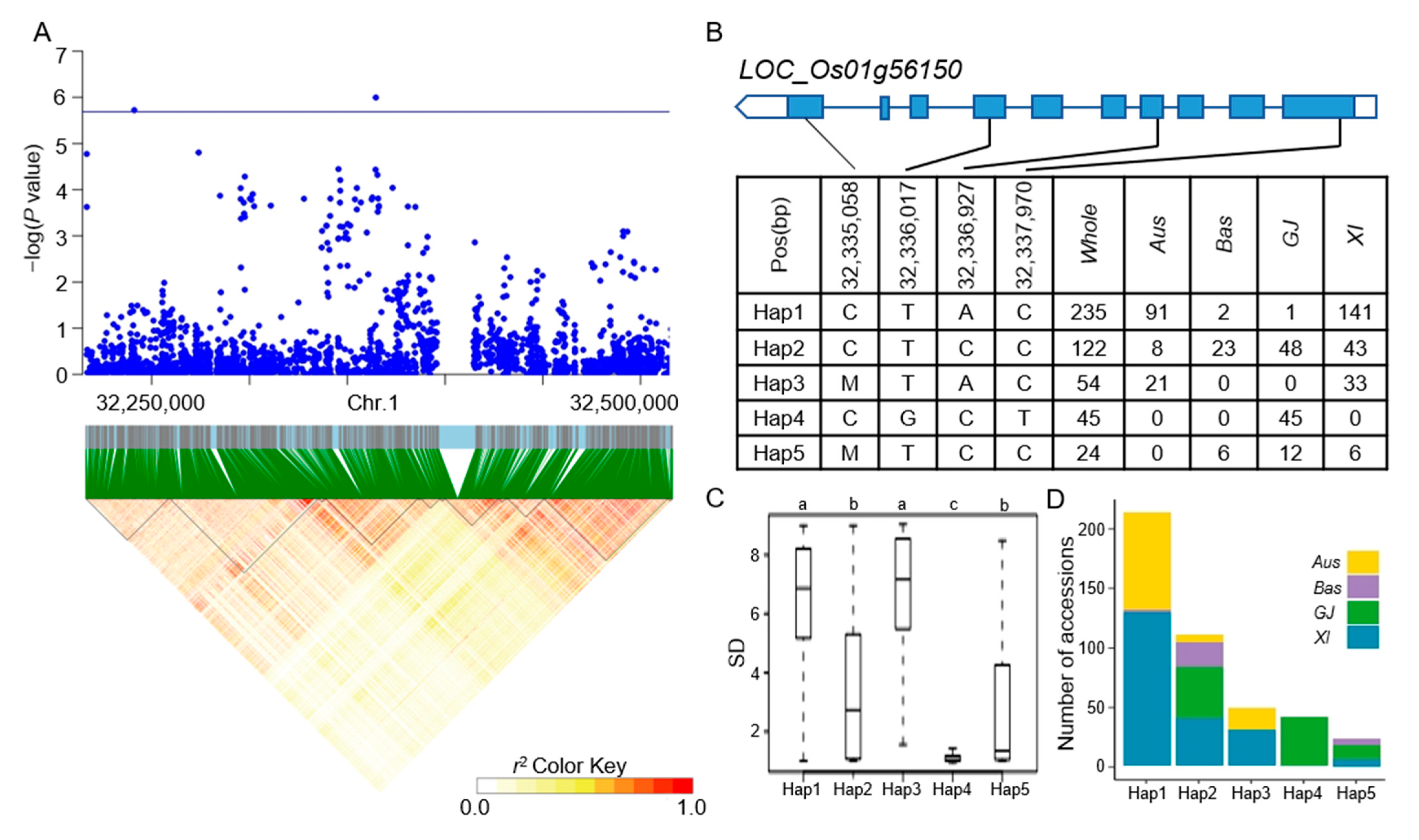
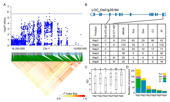
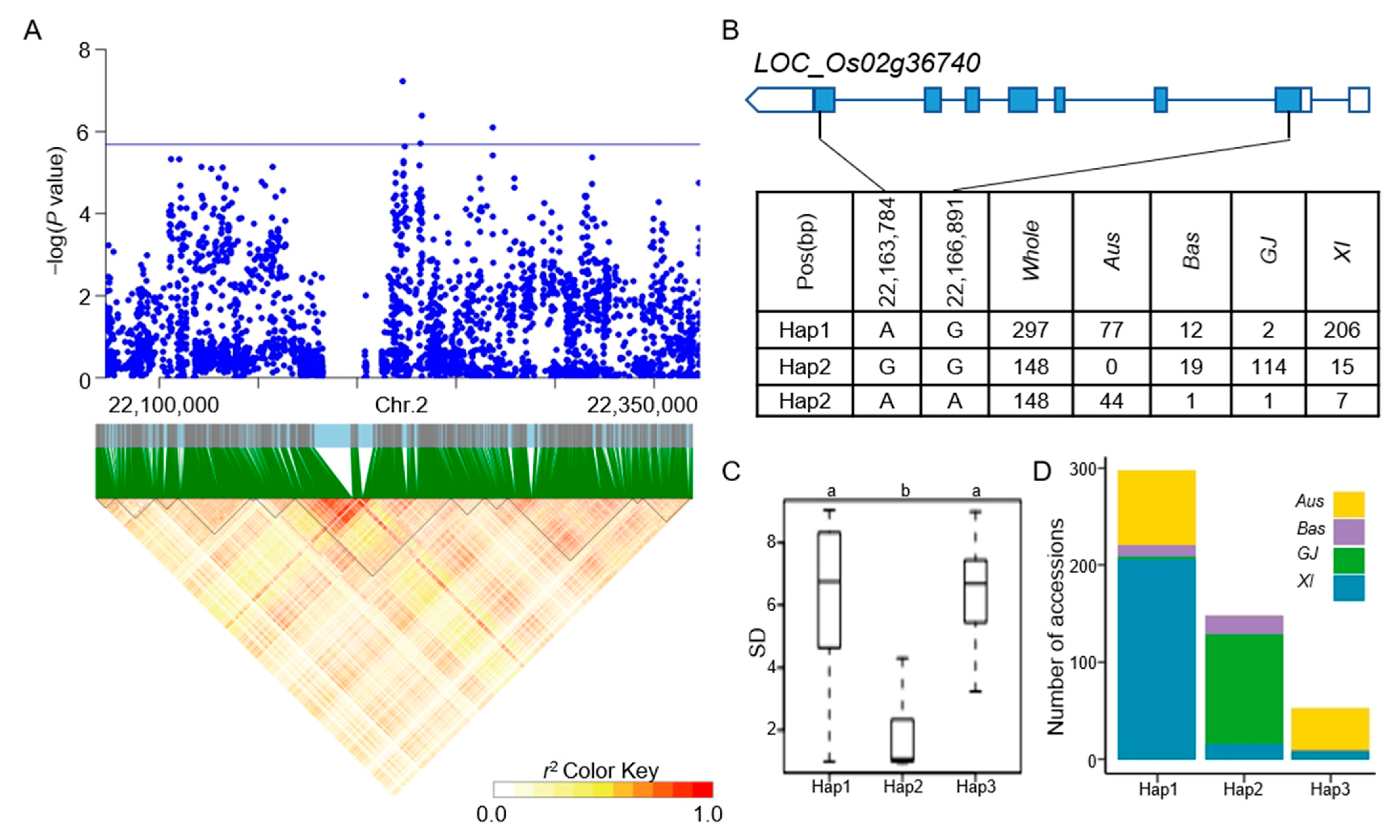
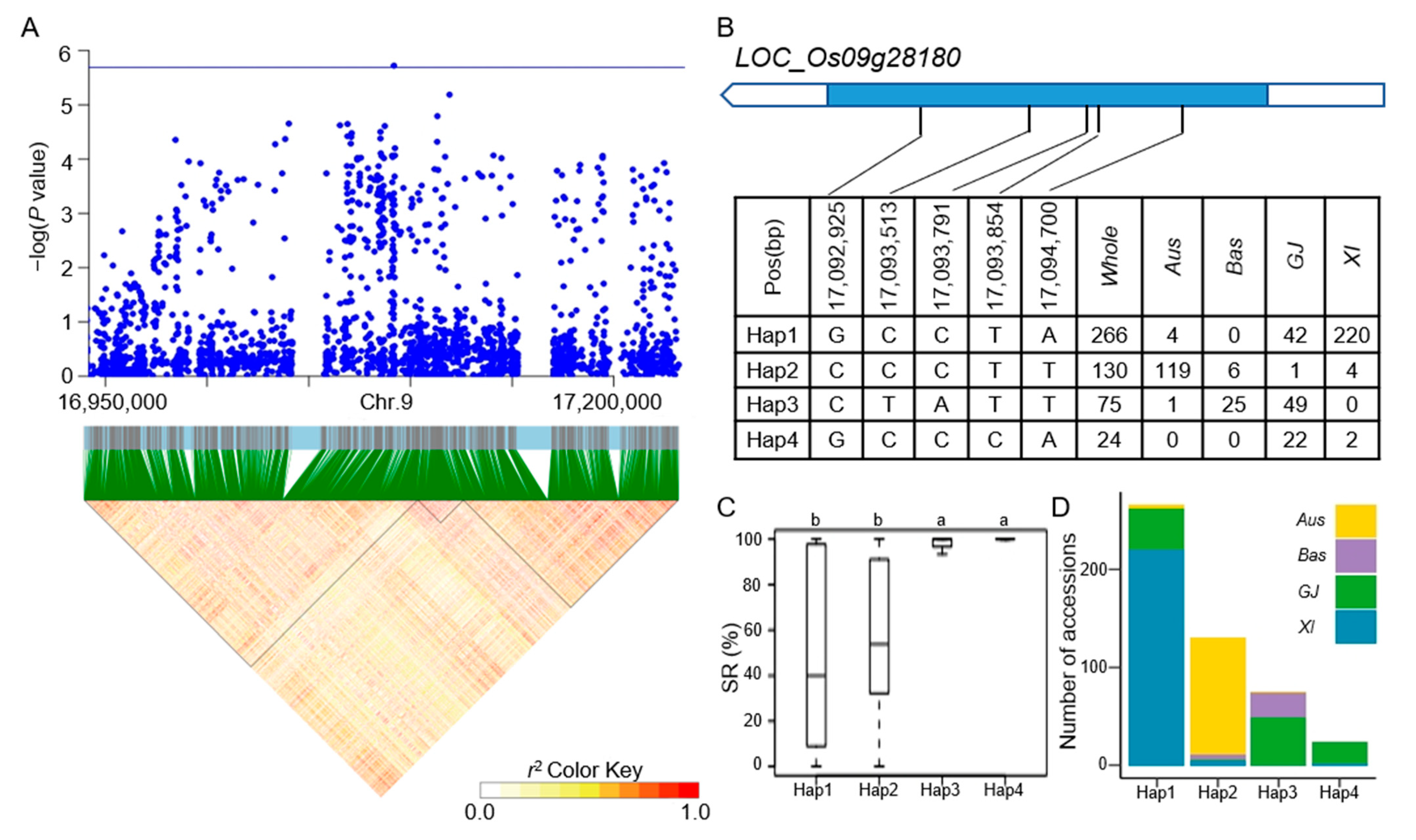
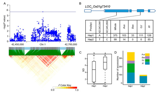
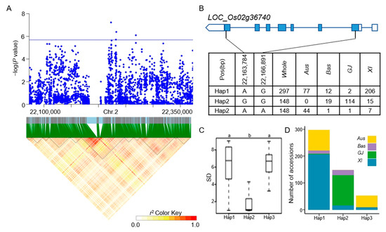
3.3. Haplotype Analyses of the Candidate Genes
3.4. Analysis of Pyramiding Effect of CT Haplotypes
4. Discussion
5. Conclusions
Supplementary Materials
Author Contributions
Funding
Data Availability Statement
Conflicts of Interest
References
- Najeeb, S.; Ali, J.; Mahender, A.; Pang, Y.L.; Zilhas, J.; Murugaiyan, V.; Vemireddy, L.R.; Li, Z. Identification of main-effect quantitative trait loci (QTLs) for low-temperature stress tolerance germination- and early seedling vigor-related traits in rice (Oryza sativa L.). Mol. Breed 2020, 40, 10. [Google Scholar] [CrossRef] [PubMed]
- Wu, L.; Jing, X.; Zhang, B.; Chen, S.; Xu, R.; Duan, P.; Zou, D.; Huang, S.; Zhou, T.; An, C.; et al. A natural allele of OsMS1 responds to temperature changes and confers thermosensitive genic male sterility. Nat. Commun. 2022, 13, 2055. [Google Scholar] [CrossRef]
- Guo, H.; Zeng, Y.; Li, J.; Ma, X.; Zhang, Z.; Lou, Q.; Li, J.; Gu, Y.; Zhang, H.; Li, J.; et al. Differentiation, evolution and utilization of natural alleles for cold adaptability at the reproductive stage in rice. Plant Biotechnol. J. 2020, 18, 2491–2503. [Google Scholar] [CrossRef] [PubMed]
- Mahender, A.; Anandan, A.; Pradhan, S.K. Early seedling vigour, an imperative trait for direct-seeded rice: An overview on physio-morphological parameters and molecular markers. Planta 2015, 241, 1027–1050. [Google Scholar] [CrossRef] [PubMed]
- Fujino, K.; Matsuda, Y. Genome-wide analysis of genes targeted by qLTG3-1 controlling low-temperature germinability in rice. Plant Mol. Biol. 2010, 72, 137–152. [Google Scholar] [CrossRef] [PubMed]
- Zhang, Q.; Chen, Q.; Wang, S.; Hong, Y.; Wang, Z. Rice and cold stress: Methods for its evaluation and summary of cold tolerance-related quantitative trait loci. Rice 2014, 7, 24. [Google Scholar] [CrossRef]
- Baruah, A.R.; Ishigo-Oka, N.; Adachi, M.; Oguma, Y.; Tokizono, Y.; Onishi, K.; Sano, Y. Cold tolerance at the early growth stage in wild and cultivated rice. Euphytica 2009, 165, 459–470. [Google Scholar] [CrossRef]
- Andaya, V.C.; Tai, T.H. Fine mapping of the qCTS12 locus, a major QTL for seedling cold tolerance in rice. Theor. Appl. Genet. 2006, 113, 467–475. [Google Scholar] [CrossRef]
- Koseki, M.; Kitazawa, N.; Yonebayashi, S.; Maehara, Y.; Wang, Z.X.; Minobe, Y. Identification and fine mapping of a major quantitative trait locus originating from wild rice, controlling cold tolerance at the seedling stage. Mol. Genet. Genom. 2010, 284, 45–54. [Google Scholar] [CrossRef]
- Kim, S.M.; Suh, J.P.; Lee, C.K.; Lee, J.H.; Kim, Y.G.; Jena, K.K. QTL mapping and development of candidate gene-derived DNA markers associated with seedling cold tolerance in rice (Oryza sativa L.). Mol. Genet. Genom. 2014, 289, 333–343. [Google Scholar] [CrossRef]
- Xiao, N.; Huang, W.N.; Li, A.H.; Gao, Y.; Li, Y.H.; Pan, C.H.; Ji, H.; Zhang, X.X.; Dai, Y.; Dai, Z.Y.; et al. Fine mapping of the qLOP2 and qPSR2-1 loci associated with chilling stress tolerance of wild rice seedlings. Theor. Appl. Genet. 2015, 128, 173–185. [Google Scholar] [CrossRef] [PubMed]
- Ma, Y.; Dai, X.; Xu, Y.; Luo, W.; Zheng, X.; Zeng, D.; Pan, Y.; Lin, X.; Liu, H.; Zhang, D.; et al. COLD1 confers chilling tolerance in rice. Cell 2015, 160, 1209–1221. [Google Scholar] [CrossRef]
- Zhao, J.; Zhang, S.; Dong, J.; Yang, T.; Mao, X.; Liu, Q.; Wang, X.; Liu, B. A novel functional gene associated with cold tolerance at the seedling stage in rice. Plant Biotechnol. J. 2017, 15, 1141–1148. [Google Scholar] [CrossRef]
- Saito, K.; Hayano-Saito, Y.; Maruyama-Funatsuki, W.; Sato, Y.; Kato, A. Physical mapping and putative candidate gene identification of a quantitative trait locus Ctb1 for cold tolerance at the booting stage of rice. Theor. Appl. Genet. 2004, 109, 515–522. [Google Scholar] [CrossRef] [PubMed]
- Kuroki, M.; Saito, K.; Matsuba, S.; Yokogami, N.; Shimizu, H.; Ando, I.; Sato, Y. A quantitative trait locus for cold tolerance at the booting stage on rice chromosome 8. Theor. Appl. Genet. 2007, 115, 593–600. [Google Scholar] [CrossRef] [PubMed]
- Zhou, L.; Zeng, Y.; Zheng, W.; Tang, B.; Yang, S.; Zhang, H.; Li, J.; Li, Z. Fine mapping a QTL qCTB7 for cold tolerance at the booting stage on rice chromosome 7 using a near-isogenic line. Theor. Appl. Genet. 2010, 121, 895–905. [Google Scholar] [CrossRef] [PubMed]
- Andaya, V.C.; Mackill, D.J. QTLs conferring cold tolerance at the booting stage of rice using recombinant inbred lines from a japonica x indica cross. Theor. Appl. Genet. 2003, 106, 1084–1090. [Google Scholar] [CrossRef] [PubMed]
- Zhu, Y.; Chen, K.; Mi, X.; Chen, T.; Ali, J.; Ye, G.; Xu, J.; Li, Z. Identification and Fine Mapping of a Stably Expressed QTL for Cold Tolerance at the Booting Stage Using an Interconnected Breeding Population in Rice. PLoS ONE 2015, 10, e0145704. [Google Scholar] [CrossRef] [PubMed]
- Yang, L.; Lei, L.; Li, P.; Wang, J.; Wang, C.; Yang, F.; Chen, J.; Liu, H.; Zheng, H.; Xin, W.; et al. Identification of Candidate Genes Conferring Cold Tolerance to Rice (Oryza sativa L.) at the Bud-Bursting Stage Using Bulk Segregant Analysis Sequencing and Linkage Mapping. Front. Plant Sci 2021, 12, 647239. [Google Scholar] [CrossRef]
- Kumar, A.; Daware, A.; Kumar, A.; Kumar, V.; Gopala Krishnan, S.; Mondal, S.; Patra, B.C.; Singh, A.K.; Tyagi, A.K.; Parida, S.K.; et al. Genome-wide analysis of polymorphisms identified domestication-associated long low-diversity region carrying important rice grain size/weight quantitative trait loci. Plant J. 2020, 103, 1525–1547. [Google Scholar] [CrossRef]
- Han, Z.; Zhang, B.; Zhao, H.; Ayaad, M.; Xing, Y. Genome-Wide Association Studies Reveal that Diverse Heading Date Genes Respond to Short and Long Day Lengths between Indica and Japonica Rice. Front. Plant Sci. 2016, 7, 1270. [Google Scholar] [CrossRef] [PubMed][Green Version]
- Hong, J.; Su, S.; Wang, L.; Bai, S.; Xu, J.; Li, Z.; Betts, N.; Liang, W.; Wang, W.; Shi, J.; et al. Combined genome-wide association study and epistasis analysis reveal multifaceted genetic architectures of plant height in Asian cultivated rice. Plant Cell. Environ. 2023, 46, 1295–1311. [Google Scholar] [CrossRef] [PubMed]
- Wang, X.; Zou, B.; Shao, Q.; Cui, Y.; Lu, S.; Zhang, Y.; Huang, Q.; Huang, J.; Hua, J. Natural variation reveals that OsSAP16 controls low-temperature germination in rice. J. Exp. Bot. 2018, 69, 413–421. [Google Scholar] [CrossRef] [PubMed]
- Liu, C.; Ou, S.; Mao, B.; Tang, J.; Wang, W.; Wang, H.; Cao, S.; Schläppi, M.R.; Zhao, B.; Xiao, G.; et al. Early selection of bZIP73 facilitated adaptation of japonica rice to cold climates. Nat. Commun. 2018, 9, 3302. [Google Scholar] [CrossRef]
- Xiao, N.; Gao, Y.; Qian, H.; Gao, Q.; Wu, Y.; Zhang, D.; Zhang, X.; Yu, L.; Li, Y.; Pan, C.; et al. Identification of Genes Related to Cold Tolerance and a Functional Allele That Confers Cold Tolerance. Plant Physiol. 2018, 177, 1108–1123. [Google Scholar] [CrossRef]
- Zhang, M.; Ye, J.; Xu, Q.; Feng, Y.; Yuan, X.; Yu, H.; Wang, Y.; Wei, X.; Yang, Y. Genome-wide association study of cold tolerance of Chinese indica rice varieties at the bud burst stage. Plant Cell. Rep. 2018, 37, 529–539. [Google Scholar] [CrossRef]
- Li, C.; Liu, J.; Bian, J.; Jin, T.; Zou, B.; Liu, S.; Zhang, X.; Wang, P.; Tan, J.; Wu, G.; et al. Identification of cold tolerance QTLs at the bud burst stage in 211 rice landraces by GWAS. BMC Plant Biol. 2021, 21, 542. [Google Scholar] [CrossRef]
- Wang, W.; Mauleon, R.; Hu, Z.; Chebotarov, D.; Tai, S.; Wu, Z.; Li, M.; Zheng, T.; Fuentes, R.R.; Zhang, F.; et al. Genomic variation in 3,010 diverse accessions of Asian cultivated rice. Nature 2018, 557, 43–49. [Google Scholar] [CrossRef]
- Zhou, L.; Zeng, Y.; Hu, G.; Pan, Y.; Yang, S.; You, A.; Zhang, H.; Li, J.; Li, Z. Characterization and identification of cold tolerant near-isogenic lines in rice. Breed Sci. 2012, 62, 196–201. [Google Scholar] [CrossRef]
- Alexandrov, N.; Tai, S.; Wang, W.; Mansueto, L.; Palis, K.; Fuentes, R.R.; Ulat, V.J.; Chebotarov, D.; Zhang, G.; Li, Z.; et al. SNP-Seek database of SNPs derived from 3000 rice genomes. Nucleic Acids Res. 2015, 43, 1023–1027. [Google Scholar] [CrossRef]
- Purcell, S.; Neale, B.; Todd-Brown, K.; Thomas, L.; Ferreira, M.A.; Bender, D.; Maller, J.; Sklar, P.; de Bakker, P.I.; Daly, M.J.; et al. PLINK: A tool set for whole-genome association and population-based linkage analyses. Am. J. Hum. Genet. 2007, 81, 559–575. [Google Scholar] [CrossRef] [PubMed]
- Kang, H.M.; Sul, J.H.; Service, S.K.; Zaitlen, N.A.; Kong, S.Y.; Freimer, N.B.; Sabatti, C.; Eskin, E. Variance component model to account for sample structure in genome-wide association studies. Nat. Genet 2010, 42, 348–354. [Google Scholar] [CrossRef] [PubMed]
- Yang, J.; Lee, S.H.; Goddard, M.E.; Visscher, P.M. GCTA: A tool for genome-wide complex trait analysis. Am. J. Hum. Genet. 2011, 88, 76–82. [Google Scholar] [CrossRef] [PubMed]
- Li, M.X.; Yeung, J.M.; Cherny, S.S.; Sham, P.C. Evaluating the effective numbers of independent tests and significant p-value thresholds in commercial genotyping arrays and public imputation reference datasets. Hum. Genet. 2012, 131, 747–756. [Google Scholar] [CrossRef]
- Barrett, J.C.; Fry, B.; Maller, J.; Daly, M.J. Haploview: Analysis and visualization of LD and haplotype maps. Bioinformatics 2005, 21, 263–265. [Google Scholar] [CrossRef] [PubMed]
- Dong, S.S.; He, W.M.; Ji, J.J.; Zhang, C.; Guo, Y.; Yang, T.L. LDBlockShow: A fast and convenient tool for visualizing linkage disequilibrium and haplotype blocks based on variant call format files. Brief Bioinform. 2021, 22, 227. [Google Scholar] [CrossRef]
- Wang, G.; Wang, G.; Zhang, X.; Wang, F.; Song, R. Isolation of high quality RNA from cereal seeds containing high levels of starch. Phytochem. Anal. 2012, 23, 159–163. [Google Scholar] [CrossRef] [PubMed]
- Livak, K.J.; Schmittgen, T.D. Analysis of relative gene expression data using real-time quantitative PCR and the 2(-Delta Delta C(T)) Method. Methods 2001, 25, 402–408. [Google Scholar] [CrossRef]
- Lv, Y.; Guo, Z.; Li, X.; Ye, H.; Li, X.; Xiong, L. New insights into the genetic basis of natural chilling and cold shock tolerance in rice by genome-wide association analysis. Plant Cell. Environ. 2016, 39, 556–570. [Google Scholar] [CrossRef]
- Yang, Z.; Huang, D.; Tang, W.; Zheng, Y.; Liang, K.; Cutler, A.J.; Wu, W. Mapping of quantitative trait loci underlying cold tolerance in rice seedlings via high-throughput sequencing of pooled extremes. PLoS ONE 2013, 8, e68433. [Google Scholar] [CrossRef]
- Saijo, Y.; Hata, S.; Kyozuka, J.; Shimamoto, K.; Izui, K. Over-expression of a single Ca2+ dependent protein kinase confers both cold and salt/drought tolerance on rice plants. Plant J. 2000, 23, 319–327. [Google Scholar] [CrossRef] [PubMed]
- Kanwar, P.; Sanyal, S.K.; Tokas, I.; Yadav, A.K.; Pandey, A.; Kapoor, S.; Pandey, G.K. Comprehensive structural, interaction and expression analysis of CBL and CIPK complement during abiotic stresses and development in rice. Cell Calcium 2014, 56, 81–95. [Google Scholar] [CrossRef] [PubMed]
- Zhang, D.; Guo, X.; Xu, Y.; Li, H.; Ma, L.; Yao, X.; Weng, Y.; Guo, Y.; Liu, C.M.; Chong, K. OsCIPK7 point-mutation leads to conformation and kinase-activity change for sensing cold response. J. Integr. Plant. Biol. 2019, 61, 1194–1200. [Google Scholar] [CrossRef] [PubMed]
- Liu, K.; Wang, L.; Xu, Y.; Chen, N.; Ma, Q.; Li, F.; Chong, K. Overexpression of OsCOIN, a putative cold inducible zinc finger protein, increased tolerance to chilling, salt and drought, and enhanced proline level in rice. Planta 2007, 226, 1007–1016. [Google Scholar] [CrossRef]
- Huang, J.; Sun, S.J.; Xu, D.Q.; Yang, X.; Bao, Y.M.; Wang, Z.F.; Tang, H.J.; Zhang, H. Increased tolerance of rice to cold, drought and oxidative stresses mediated by the overexpression of a gene that encodes the zinc finger protein ZFP245. Biochem. Biophys. Res. Commun. 2009, 389, 556–561. [Google Scholar] [CrossRef]
- Huang, J.; Sun, S.; Xu, D.; Lan, H.; Sun, H.; Wang, Z.; Bao, Y.; Wang, J.; Tang, H.; Zhang, H. A TFIIIA-type zinc finger protein confers multiple abiotic stress tolerances in transgenic rice (Oryza sativa L.). Plant Mol. Biol. 2012, 80, 337–350. [Google Scholar] [CrossRef]
- Huang, J.; Wang, M.M.; Jiang, Y.; Wang, Q.H.; Huang, X.; Zhang, H.S. Stress repressive expression of rice SRZ1 and characterization of plant SRZ gene family. Plant Sci. 2008, 174, 227–235. [Google Scholar] [CrossRef]









| SD | Number of Aus | Number of Bas | Number of GJ | Number of XI | The Total Number |
|---|---|---|---|---|---|
| 1 ≤ X ≤ 3 | 13 | 14 | 106 | 35 | 168 |
| 3 < X ≤ 5 | 22 | 10 | 11 | 28 | 71 |
| 5 < X ≤ 7 | 50 | 5 | 1 | 49 | 105 |
| 7 < X ≤ 9 | 44 | 6 | 1 | 118 | 169 |
| SR (%) | Number of Aus | Number of Bas | Number of GJ | Number of XI | The Total Number |
|---|---|---|---|---|---|
| 0 ≤ X ≤ 20 | 24 | 4 | 1 | 92 | 121 |
| 20 < X ≤ 40 | 30 | 2 | 0 | 41 | 73 |
| 40 < X ≤ 60 | 28 | 1 | 0 | 27 | 56 |
| 60 < X ≤ 80 | 19 | 5 | 2 | 16 | 42 |
| 80 < X ≤ 100 | 28 | 23 | 116 | 54 | 221 |
| Locus | Trait | Chr. | No. of Significant SNPs | Position Range (bp) | Lead SNP | p Value | Known Related Genes | Dataset |
|---|---|---|---|---|---|---|---|---|
| qSD1-1 | SD | 1 | 1 | 19,421,427–19,478,182 | 19,471,625 | 1.66 × 10−6 | ALL | |
| qSD1-2 | SD | 1 | 2 | 22,952,784–22,954,443 | 22,953,351 | 5.13 × 10−7 | L8 (Lv et al., 2016) [39] | |
| qSR1-1 | SR | 1 | 1 | 22,952,784–22,954,443 | 22,953,351 | 6.63 × 10−7 | ||
| qSD1-3 | SD | 1 | 2 | 23,448,249–23,516,822 | 23,458,277 | 1.49 × 10−6 | qCTSD1-1 (Zhang et al., 2018) [26] | |
| qSD1-4 | SD | 1 | 2 | 32,312,787–32,376,234 | 32,364,619 | 1.01 × 10−6 | qCTSS-1 (Yang et al., 2013) [40] | |
| qSR1-2 | SR | 1 | 2 | 32,312,787–32,376,234 | 32,364,619 | 1.20 × 10−6 | ||
| qSD1-5 | SD | 1 | 1 | 42,540,957–42,584,530 | 42,573,739 | 2.03 × 10−6 | ||
| qSD2-1 | SD | 2 | 3 | 22,163,165–22,244,135 | 22,223,009 | 5.92 × 10−8 | ||
| qSR9-1 | SR | 9 | 1 | 16,943,706–17,107,319 | 17,091,890 | 1.90 × 10−6 | ||
| qSD1-6 | SD | 1 | 9 | 32,121,338–32,151,583 | 32,141,932 | 4.93 × 10−7 | qCTSS-1 (Yang et al., 2013) [40] | XI |
| qSD4-1 | SD | 4 | 1 | 19,944,912–19,979,750 | 19,973,966 | 2.86 × 10−6 | ||
| qSD5-1 | SD | 5 | 7 | 15,577,329–15,690,283 | 15,670,714 | 4.72 × 10−7 | ||
| qSD11-1 | SD | 11 | 21 | 17,598,580–17,606,182 | 17,603,433 | 4.11 × 10−7 |
Disclaimer/Publisher’s Note: The statements, opinions and data contained in all publications are solely those of the individual author(s) and contributor(s) and not of MDPI and/or the editor(s). MDPI and/or the editor(s) disclaim responsibility for any injury to people or property resulting from any ideas, methods, instructions or products referred to in the content. |
© 2023 by the authors. Licensee MDPI, Basel, Switzerland. This article is an open access article distributed under the terms and conditions of the Creative Commons Attribution (CC BY) license (https://creativecommons.org/licenses/by/4.0/).
Share and Cite
Chen, W.; Li, P.; Zhang, G.; Chen, K.; Li, Z.; Xu, J. Combining a Genome-Wide Association Study and Gene-Based Haplotype Analysis to Identify Candidate Genes for Cold Tolerance at the Bud Burst Stage in Rice (Oryza sativa L.). Agronomy 2023, 13, 2945. https://doi.org/10.3390/agronomy13122945
Chen W, Li P, Zhang G, Chen K, Li Z, Xu J. Combining a Genome-Wide Association Study and Gene-Based Haplotype Analysis to Identify Candidate Genes for Cold Tolerance at the Bud Burst Stage in Rice (Oryza sativa L.). Agronomy. 2023; 13(12):2945. https://doi.org/10.3390/agronomy13122945
Chicago/Turabian StyleChen, Wenqiang, Pingping Li, Guogen Zhang, Kai Chen, Zhixin Li, and Jianlong Xu. 2023. "Combining a Genome-Wide Association Study and Gene-Based Haplotype Analysis to Identify Candidate Genes for Cold Tolerance at the Bud Burst Stage in Rice (Oryza sativa L.)" Agronomy 13, no. 12: 2945. https://doi.org/10.3390/agronomy13122945
APA StyleChen, W., Li, P., Zhang, G., Chen, K., Li, Z., & Xu, J. (2023). Combining a Genome-Wide Association Study and Gene-Based Haplotype Analysis to Identify Candidate Genes for Cold Tolerance at the Bud Burst Stage in Rice (Oryza sativa L.). Agronomy, 13(12), 2945. https://doi.org/10.3390/agronomy13122945

