Metabolomics Reveal That the High Application of Phosphorus and Potassium in Tea Plantation Inhibited Amino-Acid Accumulation but Promoted Metabolism of Flavonoid
Abstract
1. Introduction
2. Materials and Methods
2.1. Plant Materials and Treatments
2.2. Measurement of Shoot Density and Biomass
2.3. Determination of N, P, and K Nutrient Elements in Soil and Leaves
2.4. Quantitative Determination of Catechins, Chlorophylls, and Carotenoids
2.5. Gas-Chromatography-Based Metabolomics
2.6. Data Processing
3. Results
3.1. Effects of Fertilization on Shoot Density, Biomass, and Relative Chlorophyll Content
3.2. The Contents of C, N, P, and K in Soil and Leaves upon Fertilization Treatment
3.3. Catechin Changes under Fertilization Treatments
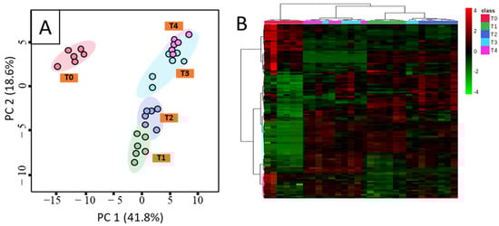
3.4. Overview of Metabolomic Profiling
3.5. Effect of NPK Application on Tea Shoot Metabolism
3.6. Changes in Quality-Related Compound Accumulation under Fertilization Treatments
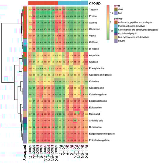
3.7. Correlations between Leaf and Soil N, P, and K Contents and Main Quality-Component Contents
4. Discussion
4.1. A Reasonable Input of P and K Is Beneficial to the Accumulation of Tea Quality Components
4.2. The Accumulation of N-Containing Metabolites in Shoots Was Inhibited by High-Proportion P and K Application
4.3. High Proportion of P and K Promote Carbohydrate and Flavonoid Accumulation
5. Conclusions
Supplementary Materials
Author Contributions
Funding
Institutional Review Board Statement
Informed Consent Statement
Data Availability Statement
Acknowledgments
Conflicts of Interest
References
- Ruan, J.Y.; Ma, L.F.; Yi, X.Y.; Shi, Y.Z.; Ni, K.; Liu, M.Y.; Zhang, Q.F. Integrated nutrient management in tea plantation to reduce chemical fertilizer and increase nutrient use efficiency. J. Tea Sci. 2020, 40, 85–95. [Google Scholar]
- Liu, M.Y.; Burgos, A.; Ma, L.F.; Zhang, Q.F.; Tang, D.D.; Ruan, J.Y. Lipidomics analysis unravels the effect of nitrogen fertilization on lipid metabolism in tea plant (Camellia sinensis L.). BMC Plant Biol. 2017, 17, 165. [Google Scholar] [CrossRef] [PubMed]
- Yan, P.; Wu, L.Q.; Wang, D.H.; Fu, J.Y.; Shen, C.; Li, X.; Liu, M.Y.; Zhang, L.P.; Zhang, L.; Fan, L.C.; et al. Soil acidification in Chinese tea plantations. Sci. Total Environ. 2020, 715, 136963. [Google Scholar] [CrossRef] [PubMed]
- Ruan, J.Y.; Haerdter, R.; Gerendas, J. Impact of nitrogen supply on carbon/nitrogen allocation: A case study on amino acids and catechins in green tea Camellia sinensis (L.) O. Kuntze plants. Plant Biol. 2010, 12, 724–734. [Google Scholar] [CrossRef] [PubMed]
- Kwach, B.O.; Owuor, P.O.; Kamau, D.M.; Msomba, S.W.; Uwimana, M.A. Variations in the precursor of plain black tea quality parameters due to location of production and nitrogen fertilizer rates in eastern Africa clonal tea leaves. Exp. Agric. 2016, 52, 266–278. [Google Scholar] [CrossRef]
- Lin, Z.H.; Zhong, Q.S.; Chen, C.S.; Ruan, Q.C.; Chen, Z.H.; You, X.M. Carbon dioxide assimilation and photosynthetic electron transport of tea leaves under nitrogen deficiency. Bot. Stud. 2016, 57, 37. [Google Scholar] [CrossRef]
- Wang, H.B.; Chen, X.T.; Wang, Y.H.; Ye, J.H.; Jia, X.L.; Zhang, Q.; He, H.B. Effects of tea garden soil on aroma components and related gene expression in tea leaves. J. Appl. Bot. Food Qual. 2020, 93, 105–111. [Google Scholar]
- Ma, L.F.; Yang, X.D.; Shi, Y.Z.; Yi, X.Y.; Ji, L.F.; Cheng, Y.; Ni, K.; Ruan, J.Y. Response of tea yield, quality and soil bacterial characteristics to long-term nitrogen fertilization in an eleven-year field experiment. Appl. Soil Ecol. 2021, 166, 103976. [Google Scholar] [CrossRef]
- Sun, L.L.; Liu, Y.; Wu, L.Q.; Liao, H. Comprehensive Analysis Revealed the Close Relationship between N/P/K Status and Secondary Metabolites in Tea Leaves. ACS Omega 2019, 4, 176–184. [Google Scholar] [CrossRef]
- Lin, Z.H.; Chen, L.S.; Chen, R.B.; Zhang, F.Z.; Jiang, H.X.; Tang, N. CO2 assimilation, ribulose-1,5-bisphosphate carboxylase/oxygenase, carbohydrates and photosynthetic electron transport probed by the JIP-test, of tea leaves in response to phosphorus supply. BMC Plant Biol. 2009, 9, 43. [Google Scholar] [CrossRef]
- Salehi, S.Y.; Hajiboland, R. A high internal phosphorus use efficiency in tea (Camellia sinensis L.) plants. Asian J. Plant Sci. 2008, 7, 30–36. [Google Scholar] [CrossRef]
- Ding, Z.T.; Jia, S.S.; Wang, Y.; Xiao, J.; Zhang, Y.F. Phosphate stresses affect ionome and metabolome in tea plants. Plant Physiol. Biochem. 2017, 120, 30–39. [Google Scholar] [CrossRef] [PubMed]
- Kc, S.; Liu, M.Y.; Zhang, Q.F.; Fan, K.; Shi, Y.Z.; Ruan, J.Y. Metabolic Changes of Amino Acids and Flavonoids in Tea Plants in Response to Inorganic Phosphate Limitation. Int. J. Mol. Sci. 2018, 19, 3683. [Google Scholar] [CrossRef] [PubMed]
- Ye, H.M.; Yuan, X.Y.; He, H. The Distribution of Phosphorus Forms in Wuyi Rock Region and Its Effect on Tea Quality-Related Constituents in Tea Garden Soil. Pol. J. Environ. Stud. 2021, 30, 4331–4341. [Google Scholar] [CrossRef]
- Ruan, J.Y.; Ma, L.F.; Shi, Y.Z. Potassium management in tea plantations: Its uptake by field plants, status in soils, and efficacy on yields and quality of teas in China. J. Plant Nutr. Soil Sci. 2013, 176, 450–459. [Google Scholar] [CrossRef]
- Lin, Z.H.; Zhong, Q.S.; Chen, C.S.; Chen, Z.H.; You, X.M. Effects of different potassium level on leaf photosynthesis of tea seedling. J. Tea Sci. 2013, 33, 261–267. [Google Scholar]
- Yuan, L.; Wang, S.S.; Wang, Z.H.; Huang, J.Q. Tea-grown soils and tea quality in Sichuan and Chongqing, China. Pedosphere 2000, 10, 45–52. [Google Scholar]
- Vitousek, P.M.; Porder, S.; Houlton, B.Z.; Chadwick, O.A. Terrestrial phosphorus limitation: Mechanisms, implications, and nitrogen-phosphorus interactions. Ecol. Appl. 2010, 20, 5–15. [Google Scholar] [CrossRef]
- Rhodes, R.; Miles, N.; Hughes, J.C. Interactions between potassium, calcium and magnesium in sugarcane grown on two contrasting soils in South Africa. Field Crops Res. 2018, 223, 1–11. [Google Scholar] [CrossRef]
- Krouk, G.; Kiba, T. Nitrogen and Phosphorus interactions in plants: From agronomic to physiological and molecular insights. Curr. Opin. Plant Biol. 2020, 57, 104–109. [Google Scholar] [CrossRef]
- Jiang, D.; Dai, T.; Jing, Q.; Cao, W.; Zhou, Q.; Zhao, H.; Fan, X. Effects of long-term fertilization on leaf photosynthetic characteristics and grain yield in winter wheat. Photosynthetica 2004, 42, 439–446. [Google Scholar] [CrossRef]
- Sani, M.N.H.; Hasan, M.; Uddain, J.; Subramaniam, S. Impact of application of Trichoderma and biochar on growth, productivity and nutritional quality of tomato under reduced N-P-K fertilization. Ann. Agric. Sci. 2020, 65, 107–115. [Google Scholar] [CrossRef]
- Barzegar, T.; Mohammadi, S.; Ghahremani, Z. Effect of nitrogen and potassium fertilizer on growth, yield and chemical composition of sweet fennel. J. Plant Nutr. 2020, 43, 1189–1204. [Google Scholar] [CrossRef]
- Bukhori, M.F.M.; Izzat, M.K.; Saiman, M.Z.; Majid, N.A.; Jaafar, H.Z.E.; Ghasemzadeh, A.; Sinniah, U.R. Preliminary Study on the Effect of Nitrogen and Potassium Fertilization, and Evapotranspiration Replacement Interaction on Primary and Secondary Metabolites of Gynura procumbens Leaves. Pertanika J. Trop. Agric. Sci. 2020, 43, 391–413. [Google Scholar]
- Farahmandi, S.R.; Samavat, S.; Mostafavi, M.; Mohammadi Torkashvand, A.; Kalate Jari, S. Combined foliar-applied L-glutamic acid, nitrogen, and potassium improve plant growth, physio-chemical attributes, minerals, and longevity of gerbera (Gerbera jamesonii). J. Plant Nutr. 2022, 45, 951–962. [Google Scholar] [CrossRef]
- Razmavar, Z.; Naderi, R.; Abdossi, V.; Ladanmoghadam, A.; Nematollahi, F. The Response of Plant Growth and Physio-biochemical Properties Inedible Flowers of Pelargonium peltatum L. to Soil Applied Potassium and Selenium. J. Med. Plants By-Prod. 2021, 10, 217–225. [Google Scholar]
- Li, Z.G.; Zhang, R.H.; Xia, S.J.; Wang, L.; Liu, C.; Zhang, R.Q.; Fan, Z.H.; Chen, F.; Liu, Y. Interactions between N, P and K fertilizers affect the environment and the yield and quality of satsumas. Glob. Ecol. Conserv. 2019, 19, e00663. [Google Scholar] [CrossRef]
- Deng, S.X.; Shi, K.K.; Ma, J.; Zhang, L.L.; Ma, L.Y.; Jia, Z.K. Effects of Fertilization Ratios and Frequencies on the Growth and Nutrient Uptake of Magnolia wufengensis (Magnoliaceae). Forests 2019, 10, 65. [Google Scholar] [CrossRef]
- Zhang, Q.F.; Liu, M.Y.; Mumm, R.; Vos, R.C.H.; Ruan, J.Y. Metabolomics reveals the within-plant spatial effects of shading on tea plants. Tree Physiol. 2021, 41, 317–330. [Google Scholar] [CrossRef]
- Gebrewold, A.Z. Review on integrated nutrient management of tea (Camellia sinensis L.). Cogent Food Agric. 2018, 4, 1543536. [Google Scholar] [CrossRef]
- Huang, S.; Zuo, T.; Xu, X.F.; Zhang, Y.X.; Ni, W.Z. Improving albino tea quality by foliar application of glycinebetaine as a green egulator under lower temperature conditions. J. Agric. Food Chem. 2021, 69, 1242–1250. [Google Scholar] [CrossRef]
- Wei, K.; Ruan, L.; Li, H.; Wu, L.; Wang, L.; Cheng, H. Estimation of the effects of major chemical components on the taste quality of green tea. Int. Food Res. J. 2019, 26, 869–876. [Google Scholar]
- Yu, X.L.; Hu, S.; He, C.; Zhou, J.T.; Qu, F.F.; Ai, Z.Y.; Chen, Y.Q.; Ni, D.J. Chlorophyll Metabolism in Postharvest Tea (Camellia sinensis L.) Leaves: Variations in Color Values, Chlorophyll Derivatives, and Gene Expression Levels under Different Withering Treatments. J. Agric. Food Chem. 2019, 67, 10624–10636. [Google Scholar] [CrossRef] [PubMed]
- Yu, P.G.; Yeo, A.S.L.; Low, M.Y.; Zhou, W.B. Identifying key non-volatile compounds in ready-to-drink green tea and their impact on taste profile. Food Chem. 2014, 155, 9–16. [Google Scholar] [CrossRef] [PubMed]
- Yang, X.; Cheng, Y.F.; Deng, C.; Ma, Y.; Wang, Z.W.; Chen, X.H.; Xue, L.B. Comparative transcriptome analysis of eggplant (Solanum melongena L.) and turkey berry (Solanum torvum Sw.): Phylogenomics and disease resistance analysis. BMC Genom. 2014, 15, 412. [Google Scholar] [CrossRef] [PubMed]
- Chaturvedula, V.S.P.; Prakash, I. The aroma, taste, color and bioactive constituents of tea. J. Med. Plants Res. 2011, 5, 2110–2124. [Google Scholar]
- Narukawa, M.; Kimata, H.; Noga, C.; Watanabe, T. Taste characterisation of green tea catechins. Int. J. Food Sci. Technol. 2010, 45, 1579–1585. [Google Scholar] [CrossRef]







| Treatment | Dosage of Each Pot g/Pot, 0.15 m2 | Corresponding Amount to Field Fertilization (kg/ha) | Groups | |||||
|---|---|---|---|---|---|---|---|---|
| N | P2O5 | K2O | N | P2O5 | K2O | Total Quantity | ||
| T0 | 0 | 0 | 0 | 0 | 0 | 0 | 0 | Control |
| T1 | 4.5 | 0.9 | 1.35 | 300 | 60 | 90 | 450 | Recommended |
| T2 | 3.38 | 1.69 | 1.69 | 225 | 113 | 113 | 450 | High P application |
| T3 | 2.70 | 1.35 | 2.70 | 205 | 40 | 205 | 450 | High K application |
| T4 | 2.25 | 2.25 | 2.25 | 150 | 150 | 150 | 450 | High P and K application |
| Leaves | Soil | |||||||
|---|---|---|---|---|---|---|---|---|
| C | N | P | K | C | N | P | K | |
| T0 | 48.91 ± 2.72 a | 3.54 ± 0.10 e | 1.47 ± 0.06 c | 23.47 ± 0.80 b | 104.29 ± 11.19 c | 10.40 ± 019 e | 0.98 ± 0.09 c | 76.78 ± 4.19 c |
| T1 | 44.92 ± 3.63 b | 5.18 ± 0.19 a | 1.69 ± 0.04 c | 11.28 ± 2.05 d | 223.77 ± 5.09 a | 24.63 ± 0.66 a | 2.76 ± 0.57 c | 125.87 ± 6.61 c |
| T2 | 45.12 ± 3.84 b | 4.67 ± 0.13 b | 2.02 ± 0.07 b | 18.59 ± 2.46 c | 231.57 ± 24.48 a | 22.15 ± 0.51 b | 6.11 ± 0.82 b | 227.71 ± 12.98 b |
| T3 | 46.08 ± 2.44 b | 4.24 ± 0.04 c | 2.41 ± 0.18 a | 30.21 ± 1.74 a | 168.21 ± 10.39 b | 16.48 ± 0.67 c | 6.30 ± 0.47 b | 417.78 ± 23.13 a |
| T4 | 46.42 ± 3.13 b | 3.83 ± 0.08 d | 2.68 ± 0.34 a | 30.12 ± 3.25 a | 198.41 ± 45.73 ab | 15.36 ± 0.71 d | 18.77 ± 3.27 a | 424.51 ± 61.38 a |
| T0 | T1 | T2 | T3 | T4 | |
|---|---|---|---|---|---|
| Gallocatechin | 4.54 ± 0.34 | 2.91 ± 0.36 | 4.23 ± 0.2 | 7.37 ± 2.72 | 5.3 ± 0.93 |
| Epigallocatechin | 32.23 ± 2.13 | 15.98 ± 1.88 | 12.98 ± 0.09 | 17.57 ± 2.03 | 34.01 ± 2.68 |
| Epigallocatechin gallate | 163.89 ± 6.64 | 104.74 ± 6.54 | 127.93 ± 1.19 | 135.5 ± 1.04 | 158.51 ± 8.53 |
| Gallocatechin gallate | 0.46 ± 0.01 | 0.61 ± 0.02 | 0.53 ± 0.01 | 0.48 ± 0.01 | 0.63 ± 0.01 |
| Catechin | 1.03 ± 0.04 | 1.03 ± 0.03 | 1.29 ± 0.02 | 1.47 ± 0.1 | 1.14 ± 0.06 |
| Epicatechin | 16.27 ± 0.27 | 10.53 ± 2.19 | 13.38 ± 1.64 | 11.14 ± 0.23 | 20.95 ± 2.57 |
| Epicatechin gallate | 28.98 ± 1.59 | 19.55 ± 1.02 | 22.89 ± 0.2 | 26.51 ± 1.31 | 30.74 ± 1.94 |
| Catechin gallate | 4.54 ± 0.34 | 2.91 ± 0.36 | 4.23 ± 0.2 | 7.37 ± 2.72 | 5.3 ± 0.93 |
| ID Annotation | Annotation | −lg (p-Value) | |||
|---|---|---|---|---|---|
| T1 vs. T0 | T2 vs. T0 | T3 vs. T0 | T4 vs. T0 | ||
| ath00040 | Pentose and glucuronate interconversions | — | — | 1.66 | — |
| ath00220 | Arginine biosynthesis | — | 2.40 | 2.39 | — |
| ath00230 | Purine metabolism | 3.37 | 3.26 | 2.17 | 2.33 |
| ath00260 | Glycine, serine, and threonine metabolism | 1.79 | 1.74 | 1.74 | — |
| ath00300 | Biosynthesis of lysine | — | 2.04 | 2.04 | 3.00 |
| ath00310 | Lysine degradation | 1.71 | 2.84 | 2.83 | 1.77 |
| ath00360 | Phenylalanine metabolism | — | — | 1.44 | 1.55 |
| ath00480 | Glutathione metabolism | 2.02 | 1.97 | 1.97 | 2.07 |
| ath00500 | Starch and sucrose metabolism | 2.04 | — | — | — |
| ath00630 | Glyoxylate and dicarboxylate metabolism | 1.61 | 2.62 | 2.70 | — |
| ath00941 | Flavonoid biosynthesis | — | — | 1.42 | 1.52 |
| ath01200 | Carbon metabolism | — | 1.97 | 1.97 | — |
| ath01230 | Biosynthesis of amino acids | 2.88 | 3.86 | 5.07 | — |
| Log2FC | ||||
|---|---|---|---|---|
| T1 | T2 | T3 | T4 | |
| l-alanine | 3.03 | 2.87 | 2.24 | 2.44 |
| Phenylalanine | - | −1.59 | −2.56 | −3.72 |
| l-proline | 1.55 | 1.53 | 1.34 | 1.22 |
| Glycine | 1.44 | 1.44 | 1.18 | 1.38 |
| Serine | 1.27 | 1.23 | 0.94 | - |
| l-threonine | 2.12 | 2.02 | 1.86 | 1.97 |
| l-aspartic acid | 2.43 | - | 2.08 | 2.35 |
| l-glutamic acid | 1.67 | 1.61 | 1.52 | 1.68 |
| l-asparagine | 2.64 | 2.24 | 2.39 | 2.56 |
| l-glutamine | 6.24 | 5.91 | 5.57 | 5.72 |
| Citrulline | 5.27 | 5.07 | 4.59 | 4.96 |
| 4-hydroxybutyric acid | 2.07 | 2.29 | 2.19 | 1.55 |
| Octadecanol | 6.31 | 5.83 | - | 6.47 |
| Trehalose | 2.36 | 2.31 | 1.90 | 1.90 |
| Trehalose-6-phosphate | 1.80 | 1.89 | 1.80 | 1.70 |
| Gluconic acid | −1.18 | −1.12 | −1.27 | −1.43 |
| Caffeine | 1.72 | 1.81 | 1.41 | 1.28 |
| Phenylpyruvate | - | - | 3.74 | 4.29 |
| Oxoglutaric acid | - | −0.98 | −1.24 | - |
| Xyloselactone | - | - | −1.56 | - |
Publisher’s Note: MDPI stays neutral with regard to jurisdictional claims in published maps and institutional affiliations. |
© 2022 by the authors. Licensee MDPI, Basel, Switzerland. This article is an open access article distributed under the terms and conditions of the Creative Commons Attribution (CC BY) license (https://creativecommons.org/licenses/by/4.0/).
Share and Cite
Wei, K.; Liu, M.; Shi, Y.; Zhang, H.; Ruan, J.; Zhang, Q.; Cao, M. Metabolomics Reveal That the High Application of Phosphorus and Potassium in Tea Plantation Inhibited Amino-Acid Accumulation but Promoted Metabolism of Flavonoid. Agronomy 2022, 12, 1086. https://doi.org/10.3390/agronomy12051086
Wei K, Liu M, Shi Y, Zhang H, Ruan J, Zhang Q, Cao M. Metabolomics Reveal That the High Application of Phosphorus and Potassium in Tea Plantation Inhibited Amino-Acid Accumulation but Promoted Metabolism of Flavonoid. Agronomy. 2022; 12(5):1086. https://doi.org/10.3390/agronomy12051086
Chicago/Turabian StyleWei, Kailing, Meiya Liu, Yifan Shi, Hua Zhang, Jianyun Ruan, Qunfeng Zhang, and Minhui Cao. 2022. "Metabolomics Reveal That the High Application of Phosphorus and Potassium in Tea Plantation Inhibited Amino-Acid Accumulation but Promoted Metabolism of Flavonoid" Agronomy 12, no. 5: 1086. https://doi.org/10.3390/agronomy12051086
APA StyleWei, K., Liu, M., Shi, Y., Zhang, H., Ruan, J., Zhang, Q., & Cao, M. (2022). Metabolomics Reveal That the High Application of Phosphorus and Potassium in Tea Plantation Inhibited Amino-Acid Accumulation but Promoted Metabolism of Flavonoid. Agronomy, 12(5), 1086. https://doi.org/10.3390/agronomy12051086
