Ontology-Based IoT Middleware Approach for Smart Livestock Farming toward Agriculture 4.0: A Case Study for Controlling Thermal Environment in a Pig Facility
Abstract
1. Introduction
- Productivity increase. As reported in projections of the United Nations (UN) Population Division, the world’s population is expected to increase from 7.7 billion in 2019 to 8.5 billion by 2030 and up to 9.7 billion by 2050, reaching 10.9 billion by 2100 (42% increase) [16]. Accordingly, agricultural productivity has to be increased by 60% during the 21st century so as to address the challenge of ensuring adequate food supply not only at present, but in the long term as well [17].
- Reasonable allocation of resources. Industrialization, urbanization, as well as the increase in demand resulting from higher living standards are globally exerting escalating pressures on natural resources. As a matter of fact, 25% of the farmlands and pastures are characterized by severe degradation due to deforestation, vegetation overcutting, and insufficient fallow periods [18]. Additionally, water resources are being excessively consumed compared to water availability while transbasin diversions usually result in grave environmental issues [19]. Last but not least, improper work distribution of agricultural machinery and infrastructure is resulting in excessive energy consumption [20].
- Climate change mitigation. Climate change has massive ramifications on ecosystems and biodiversity including frequent occurrences of droughts, floods, and extreme weather conditions [21]. Moreover, the atmospheric temperature is expected to rise by 2 °C until 2100 due to the greenhouse effect aggravated by manmade greenhouse gas (GHG) emissions [22]. On top of this, the agricultural sector in particular was responsible for 11% of global manmade GHG emissions in 2013 [23]. Since farming production is exceptionally vulnerable and exposed to the impacts of climate change [24], this could present a considerable threat to global food safety.
- Food loss elimination. Food loss refers to all edible products that are wasted at any point along the supply chain, including not only products that remain unconsumed in stores and households or those that are blemished during transport [25], but also commodities that are damaged at the early stages of production. Concerning farming production in particular, food loss may occur as a result of agrochemical misuse, lack of pest management in farmlands and pastures, inappropriate disease control of crops and livestock [26,27], etc. Eliminating food loss is a critical issue from an environmental point of view, considering that processing and recycling of wasted food consumes even more resources than producing new commodities [28].
2. Smart Livestock Farming: State of the Art and Open Issues
3. Materials and Methods
3.1. IFM System Operational and Architectural Overview
3.1.1. Perception Layer
3.1.2. Middleware Layer
- Monitoring/control of (a) the animals’ physical and biological parameters such as heart rate, temperature, behavior as well as location; and (b) ambient conditions such as environmental temperature and humidity, gas emissions, etc.
- Forecast/control of imminent animal diseases such as tetanus, parturient paresis (milk fever), listeriosis, etc.
- Surveillance and security control of the animals and the livestock facilities in general.
3.1.3. Application Layer
3.2. IoT Middleware Design Analysis
3.2.1. Context Detection
3.2.2. Context Processing
- -
- Context Retrieval Engine
- -
- Context Inference Engine
- -
- Service Mapping Engine
- -
- Service Discovery Engine
3.2.3. Self-Adaptation
3.2.4. Context Repository
3.2.5. Security
3.3. IoT Middleware Context Modeling Structure
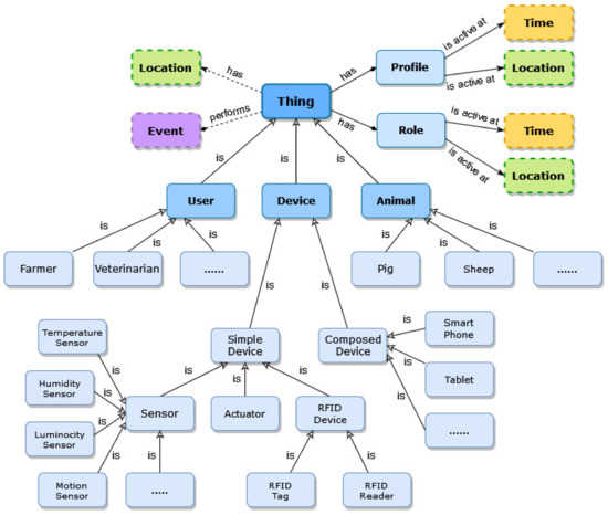
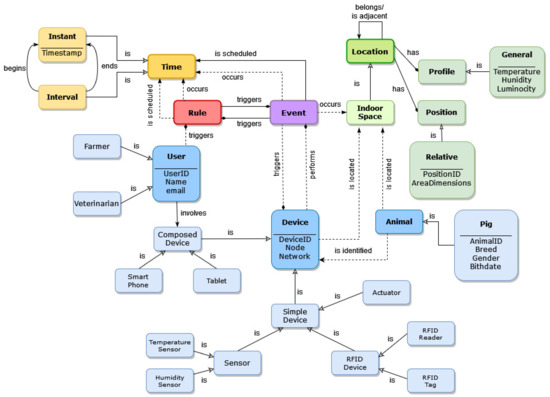
3.3.1. Thing Ontology
3.3.2. Location Ontology
3.3.3. Time Ontology
3.3.4. Event Ontology
3.3.5. Rule Ontology
3.3.6. Properties of Ontology Entities
4. Case Study: Smart Control of Thermal Environment in Pig Farming Facility
4.1. Context Modeling and Reasoning
- Thing (Device Subclass): It involves all types of devices. In particular: (a) environmental sensors are incorporated for monitoring ambient temperature and humidity, (b) RFID tags are used to monitor the pigs’ physiology features of interest (body temperature and heart rate) as well as to identify their exact ID and position, (c) actuators are employed for triggering the proper equipment (air-conditioning system) of the facility, and (d) smart devices such as smartphones and tablets are used for establishing the users interaction to the system.
- Thing (Animal Subclass): It involves the animal species of interest, in this case pigs.
- Thing (User Subclass): It involves two types of users, that is farmers and veterinarians, as notification recipients for undertaking further proactive actions related to the wellbeing of the pigs housed in the facility.
- Location (Indoor Space Subclass): It involves the building layout (area) as well as the points of interest such as the quarters, corridors, and pens that are involved in the process. It also involves a profile including the environmental requirements of the location of interest.
- Time: It involves various daily timeframes that may affect the ambient conditions. For instance, temperature tends to be higher during the noon hours (maximum effect). Furthermore, time refers to the occurrence of events that are triggered by internal or external rules.
- Event: It involves the entire IoT activity, such as the monitoring of parameters and the control of the corresponding devices as well as the user interactions to the system.
- Rule: It involves the rules applied during the entire IoT activity. The rules may be applied according to the reasoning process or be dictated into the middleware by the users.
4.2. Performance Evaluation and Results
5. Discussion
6. Conclusions
Author Contributions
Funding
Institutional Review Board Statement
Informed Consent Statement
Data Availability Statement
Conflicts of Interest
References
- Zhai, Z.; Martínez, J.F.; Beltran, V.; Martínez, N.L. Decision Support Systems for Agriculture 4.0: Survey and Challenges. Comput. Electron. Agric. 2020, 170, 105256. [Google Scholar] [CrossRef]
- Crookston, R.K. A Top 10 List of Developments and Issues Impacting Crop Management and Ecology during the Past 50 Years. Crop Sci. 2006, 46, 2253–2262. [Google Scholar] [CrossRef]
- Mulla, D.; Khosla, R. Historical Evolution and Recent Advances in Precision Farming. In Soil-Specific Farming Precision Agriculture, 1st ed.; Rattan, L., Stewart, B.A., Eds.; CRC Press: Boca Raton, FL, USA, 2015; pp. 1–36. [Google Scholar]
- Kagermann, H.; Wahlster, W.; Helbig, J. Final Report of the Industrie 4.0 Working Group; Acatech-National Academy of Science and Engineering: München, Germany, 2013; Available online: https://en.acatech.de/publication/recommendations-for-implementing-the-strategic-initiative-industrie-4-0-final-report-of-the-industrie-4-0-working-group (accessed on 25 November 2021).
- WEF. Mastering the Fourth Industrial Revolution. In Proceedings of the World Economic Forum Annual Meeting, Davos-Klosters, Switzerland, 20–23 January 2016; Available online: http://www3.weforum.org/docs/WEF_AM16_Report.pdf (accessed on 25 November 2021).
- Bonneau, V.; Copigneaux, B.; Probst, L.; Pedersen, B. Industry 4.0 in Agriculture: Focus on IoT Aspects; Digital Transformation Monitor; European Commission: Brussels, Belgium, 2017; Available online: https://ec.europa.eu/growth/tools-databases/dem/monitor/sites/default/files/DTM_Agriculture%204.0%20IoT%20v1.pdf (accessed on 25 November 2021).
- Ozdogan, B.; Gacar, A.; Aktas, H. Digital agriculture practices in the context of Agriculture 4.0. J. Econ. Financ. Account. 2017, 4, 186–193. [Google Scholar] [CrossRef]
- De Clercq, M.; Vats, A.; Biel, A. Agriculture 4.0: The Future of Farming Technology. World Government Summit in Collaboration with Oliver Wyman. 2018. Available online: https://www.worldgovernmentsummit.org/api/publications/document?id=95df8ac4-e97c-6578-b2f8-ff0000a7ddb6 (accessed on 25 November 2021).
- ISPA. Precision Ag Definition. 2019. Available online: https://www.ispag.org/about/definition (accessed on 25 November 2021).
- Arvanitis, K.G.; Symeonaki, E.G. Agriculture 4.0: The Role of Innovative Smart Technologies towards Sustainable Farm Management. Open Agric. J. 2020, 14, 130–135. [Google Scholar] [CrossRef]
- Bauer, J.; Aschenbruck, N. Design and Implementation of an Agricultural Monitoring System for Smart Farming. In 2018 IoT Vertical and Topical Summit on Agriculture—Tuscany (IOT Tuscany); IEEE: Piscataway, NJ, USA, 2018; pp. 1–6. [Google Scholar] [CrossRef]
- Siebrecht, N. Sustainable Agriculture and Its Implementation Gap—Overcoming Obstacles to Implementation. Sustainability 2020, 12, 3853. [Google Scholar] [CrossRef]
- McCown, R.L. A cognitive systems framework to inform delivery of analytic support for farmers£ intuitive management under seasonal climatic variability. Agric. Syst. 2012, 105, 7–20. [Google Scholar] [CrossRef]
- Carli, G.; Canavari, M.; Grandi, A. Introducing Activity-Based Costing in Farm Management: The Design of the FarmBO System. In Innovations and Trends in Environmental and Agricultural Informatics; IGI Global: Hershey, PA, USA, 2018; pp. 252–272. [Google Scholar] [CrossRef]
- Hammouda, M.; Wery, J.; Darbin, T.; Belhouchette, H. Agricultural Activity Concept for Simulating Strategic Agricultural Production Decisions: Case Study of Weed Resistance to Herbicide Treatments in South-West France. Comput. Electron. Agric. 2018, 155, 167–179. [Google Scholar] [CrossRef]
- World Population Prospects—Population Division—United Nations. Available online: https://population.un.org/wpp (accessed on 25 November 2021).
- FAO. The Future of Food and Agriculture—Trends and Challenges. Available online: http://www.fao.org/3/a-i6583e.pdf (accessed on 25 November 2021).
- Li, L.; Li, X.; Chong, C.; Wang, C.-H.; Wang, X. A Decision Support Framework for the Design and Operation of Sustainable Urban Farming Systems. J. Clean. Prod. 2020, 268, 121928. [Google Scholar] [CrossRef]
- Dong, C.; Huang, G.; Cheng, G.H.; Zhao, S. Water resources and farmland management in the Songhua River watershed under interval and fuzzy uncertainties. Water Resour. Manag. 2018, 32, 4177–4200. [Google Scholar] [CrossRef]
- Fountas, S.; Sorensen, C.G.; Tsiropoulos, Z.; Cavalaris, C.; Liakos, V.; Gemtos, T. Farm machinery management information system. Comput. Electron. Agric. 2015, 110, 131–138. [Google Scholar] [CrossRef]
- Sojka, M.; Kozłowski, M.; Kęsicka, B.; Wróżyński, R.; Stasik, R.; Napierała, M.; Jaskuła, J.; Liberacki, D. The Effect of Climate Change on Controlled Drainage Effectiveness in the Context of Groundwater Dynamics, Surface, and Drainage Outflows. Central-Western Poland Case Study. Agronomy 2020, 10, 625. [Google Scholar] [CrossRef]
- Malhi, G.S.; Kaur, M.; Kaushik, P. Impact of Climate Change on Agriculture and Its Mitigation Strategies: A Review. Sustainability 2021, 13, 1318. [Google Scholar] [CrossRef]
- Global Emissions. Available online: https://www.c2es.org/content/international-emissions (accessed on 25 November 2021).
- Kmoch, L.; Pagella, T.; Palm, M.; Sinclair, F. Using local agroecological knowledge in climate change adaptation: A study of tree-based options in Northern Morocco. Sustainability 2018, 10, 3719. [Google Scholar] [CrossRef]
- Borodin, V.; Bourtembourg, J.; Hnaien, F.; Labadie, N. Handling uncertainty in agricultural supply chain management: A state of the art. Eur. J. Oper. Res. 2016, 254, 348–359. [Google Scholar] [CrossRef]
- Van Evert, F.K.; Fountas, S.; Jakovetic, D.; Crnojevic, V.; Travlos, I.; Kempenaar, C. Big Data for Weed Control and Crop Protection. Weed Res. 2017, 57, 218–233. [Google Scholar] [CrossRef]
- Chaters, G.L.; Johnson, P.C.D.; Cleaveland, S.; Crispell, J.; de Glanville, W.A.; Doherty, T.; Matthews, L.; Mohr, S.; Nyasebwa, O.M.; Rossi, G.; et al. Analysing Livestock Network Data for Infectious Disease Control: An Argument for Routine Data Collection in Emerging Economies. Philos. Trans. R. Soc. Lond. B Biol. Sci. 2019, 374, 20180264. [Google Scholar] [CrossRef]
- Pourmoayed, R.; Nielsen, L.R.; Kristensen, A.R. A hierarchical Markov decision process modeling feeding and marketing decisions of growing pigs. Eur. J. Oper. Res. 2016, 250, 925–938. [Google Scholar] [CrossRef]
- Buckwell, A.; Nordang Uhre, A.; Williams, A.; Polakova, J.; Blum, W.E.H.; Schiefer, J.; Lair, G.J.; Heissenhuber, A.; Schieβl, P.; Krämer, C.; et al. The sustainable intensification of European agriculture. In A Review Sponsored by the RISE Foundation; The RISE Foundation: Brussels, Belgium, 2014; Available online: https://risefoundation.eu/wp-content/uploads/2020/07/2014_-SI_RISE_FULL_EN.pdf (accessed on 25 November 2021).
- Wijnands, F.; Malavolta, C.; Alaphilippe, A.; Gerowitt, B.; Baur, R. Integrated Production. IOBC-WPRS Objectives and Principles, 4th ed.; IOBC—WPRS: Rennes, France, 2018; Available online: https://www.iobc-wprs.org/ip_integrated_production/IOBC-WPRS_IP_objectives_and_principles_4th_edition_2018_EN.pdf (accessed on 25 November 2021).
- Rose, D.C.; Sutherland, W.J.; Barnes, A.P.; Borthwick, F.; Ffoulkes, C.; Hall, C.; Moorby, J.M.; Nicholas-Davies, P.; Twining, S.; Dicks, L.V. Integrated Farm Management for Sustainable Agriculture: Lessons for Knowledge Exchange and Policy. Land Use Policy 2019, 81, 834–842. [Google Scholar] [CrossRef]
- Liebig, M.A.; Herrick, J.E.; Archer, D.W.; Dobrowolski, J.; Duiker, S.W.; Franzluebbers, A.J.; Hendrickson, J.R.; Mitchell, R.; Mohamed, A.; Russell, J.; et al. Aligning Land Use with Land Potential: The Role of Integrated Agriculture. Agric. Environ. Lett. 2017, 2, 170007. [Google Scholar] [CrossRef]
- European Initiative for Sustainable Development in Agriculture (EISA). European Integrated Farming Framework. 2012. Available online: http://www.sustainable-agriculture.org/wp-content/uploads/2012/08/EISA_Framework_english_new_wheel_170212.pdf (accessed on 25 November 2021).
- Carli, G.; Canavari, M. Introducing Direct Costing and Activity Based Costing in a Farm Management System: A Conceptual Model. Procedia Technol. 2013, 8, 397–405. [Google Scholar] [CrossRef][Green Version]
- Tummers, J.; Kassahun, A.; Tekinerdogan, B. Obstacles and Features of Farm Management Information Systems: A Systematic Literature Review. Comput. Electron. Agric. 2019, 157, 189–204. [Google Scholar] [CrossRef]
- Yezekyan, T.; Benetti, M.; Armentano, G.; Trestini, S.; Sartori, L.; Marinello, F. Definition of Reference Models for Power, Mass, Working Width, and Price for Tillage Implements. Agriculture 2021, 11, 197. [Google Scholar] [CrossRef]
- Nižetić, S.; Šolić, P.; López-de-Ipiña González-de-Artaza, D.; Patrono, L. Internet of Things (IoT): Opportunities, Issues and Challenges towards a Smart and Sustainable Future. J. Clean. Prod. 2020, 274, 122877. [Google Scholar] [CrossRef] [PubMed]
- Madushanki, R.; Wirasagoda, H.; Halgamuge, M. Adoption of the Internet of Things (IoT) in Agriculture and Smart Farming towards Urban Greening: A Review. Int. J. Adv. Comput. Sci. Appl. 2019, 10, 11–28. [Google Scholar] [CrossRef]
- Talavera, J.M.; Tobón, L.E.; Gómez, J.A.; Culman, M.A.; Aranda, J.M.; Parra, D.T.; Quiroz, L.A.; Hoyos, A.; Garreta, L.E. Review of Iot applications in agro-industrial and environmental fields. Comput. Electron. Agric. 2017, 142, 283–297. [Google Scholar] [CrossRef]
- Waleed, M.; Um, T.-W.; Kamal, T.; Usman, S.M. Classification of Agriculture Farm Machinery Using Machine Learning and Internet of Things. Symmetry 2021, 13, 403. [Google Scholar] [CrossRef]
- Friha, O.; Ferrag, M.A.; Shu, L.; Maglaras, L.; Wang, X. Internet of Things for the Future of Smart Agriculture: A Comprehensive Survey of Emerging Technologies. IEEE CAA J. Autom. Sin. 2021, 8, 718–752. [Google Scholar] [CrossRef]
- Navarro, E.; Costa, N.; Pereira, A. A Systematic Review of IoT Solutions for Smart Farming. Sensors 2020, 20, 4231. [Google Scholar] [CrossRef]
- Balafoutis, A.T.; Beck, B.; Fountas, S.; Tsiropoulos, Z.; Vangeyte, J.; van der Wal, T.; Soto-Embodas, I.; Gómez-Barbero, M.; Pedersen, S.M. Smart Farming Technologies—Description, Taxonomy and Economic Impact. In Progress in Precision Agriculture; Springer International Publishing: Cham, Switzerland, 2017; pp. 21–77. [Google Scholar] [CrossRef]
- Ponnusamy, K.; Rajagopalan, N. Internet of Things: A Survey on IoT Protocol Standards. In Advances in Intelligent Systems and Computing; Springer: Singapore, 2018; pp. 651–663. [Google Scholar] [CrossRef]
- Zhongchao, W.; Ligang, H.; Baojun, T.; Wensi, W.; Jinhui, W. Design and Verification of a Novel IoT Node Protocol. In Proceedings of the 2017 13th IEEE International Conference on Electronic Measurement & Instruments (ICEMI), Yangzhou, China, 20–22 October 2017. [Google Scholar] [CrossRef]
- Yassein, M.B.; Shatnawi, M.Q.; Aljwarneh, S.; Al-Hatmi, R. Internet of Things: Survey and Open Issues of MQTT Protocol. In Proceedings of the 2017 International Conference on Engineering & MIS (ICEMIS), Monastir, Tunisia, 8–10 May 2017; pp. 1–6. [Google Scholar] [CrossRef]
- Bahashwan, A.A.O.; Manickam, S. A Brief Review of Messaging Protocol Standards for Internet of Things (IoT). J. Cyber Secur. Mobil. 2018, 8, 1–14. [Google Scholar] [CrossRef]
- Kassab, W.; Darabkh, K.A. A–Z survey of Internet of Things: Architectures, protocols, applications, recent advances, future directions and recommendations. J. Netw. Comput. Appl. 2020, 163, 102663. [Google Scholar] [CrossRef]
- Lee, J.; Park, G.-L.; Kang, M.-J.; Kwak, H.-Y.; Lee, S.J.; Han, J. Middleware Integration for Ubiquitous Sensor Networks in Agriculture. In Computational Science and Its Applications—ICCSA 2012; Springer: Berlin/Heidelberg, Germany, 2012; pp. 217–226. [Google Scholar] [CrossRef]
- Farahzadi, A.; Shams, P.; Rezazadeh, J.; Farahbakhsh, R. Middleware Technologies for Cloud of Things: A Survey. Digit. Commun. Netw. 2018, 4, 176–188. [Google Scholar] [CrossRef]
- Tarazona, A.M.; Ceballos, M.C.; Broom, D.M. Human Relationships with Domestic and Other Animals: One Health, One Welfare, One Biology. Animals 2020, 10, 43. [Google Scholar] [CrossRef]
- Symeonaki, E.; Arvanitis, K.; Piromalis, D. A Context-Aware Middleware Cloud Approach for Integrating Precision Farming Facilities into the IoT toward Agriculture 4.0. Appl. Sci. 2020, 10, 813. [Google Scholar] [CrossRef]
- Peyraud, J.-L.; MacLeod, M.; European Commission. Directorate-General for Agriculture and Rural Development. Future of EU Livestock: How to Contribute to a Sustainable Agricultural Sector? Final Report; Publications Office of the European Union: Luxembourg, 2020. [Google Scholar] [CrossRef]
- Van der Linden, A.; de Olde, E.M.; Mostert, P.F.; de Boer, I.J.M. A review of European models to assess the sustainability performance of livestock production systems. Agric. Syst. 2020, 182, 102842. [Google Scholar] [CrossRef]
- Busch, G.; Gauly, M.; Spiller, A. Opinion Paper: What Needs to Be Changed for Successful Future Livestock Farming in Europe? Animal 2018, 12, 1999–2001. [Google Scholar] [CrossRef]
- Saitone, T.L.; Sexton, R.J. Agri-Food Supply Chain: Evolution and Performance with Conflicting Consumer and Societal Demands. Eur. Rev. Agric. Econ. 2017, 44, 634–657. [Google Scholar] [CrossRef]
- Robinson, S.; Petrick, M. Sustainable Development Goals and the Livestock Sector in Central Asia: A Course Outline; Universitätsbibliothek Gießen: Gießen, Germany, 2021. [Google Scholar] [CrossRef]
- Pinillos, R.G.; Appleby, M.C.; Manteca, X.; Scott-Park, F.; Smith, C.; Velarde, A. One Welfare—A Platform for Improving Human and Animal Welfare. Vet. Rec. 2016, 179, 412–413. [Google Scholar] [CrossRef]
- Carvalho, T.A.; Lima, T.M.; Melani, V.F.; Mendes, M.F.; Pereira, L.R.; Marson, F.A.L. The Scientific Production during 2009 Swine Flu Pandemic and 2019/2020 COVID-19 Pandemic. Pulmonology 2020, 26, 340–345. [Google Scholar] [CrossRef]
- Carvalho, T.; Krammer, F.; Iwasaki, A. The First 12 Months of COVID-19: A Timeline of Immunological Insights. Nat. Rev. Immunol. 2021, 21, 245–256. [Google Scholar] [CrossRef]
- FAO. Agricultural Trade & Policy Responses during the First Wave of the COVID-19 Pandemic in 2020; FAO: Rome, Italy, 2021. [Google Scholar] [CrossRef]
- Marchant-Forde, J.N.; Boyle, L.A. COVID-19 Effects on Livestock Production: A One Welfare Issue. Front. Vet. Sci. 2020, 7, 1–16. [Google Scholar] [CrossRef]
- Banhazi, T.M.; Lehr, H.; Black, J.L.; Crabtree, H.; Schofield, P.; Tscharke, M.; Berckmans, D. Precision Livestock Farming: An international review of scientific and commercial aspects. Int. J. Agric. Biol. Eng. 2012, 5, 1. Available online: https://ijabe.org/index.php/ijabe/article/view/599/0 (accessed on 25 November 2021).
- Borchers, M.R.; Bewley, J.M. An Assessment of Producer Precision Dairy Farming Technology Use, Prepurchase Considerations, and Usefulness. J. Dairy Sci. 2015, 98, 4198–4205. [Google Scholar] [CrossRef]
- Halachmi, I.; Guarino, M. Editorial: Precision Livestock Farming: A “per Animal” Approach Using Advanced Monitoring Technologies. Animal 2016, 10, 1482–1483. [Google Scholar] [CrossRef]
- Berckmans, D. General Introduction to Precision Livestock Farming. Anim. Front. 2017, 7, 6–11. [Google Scholar] [CrossRef]
- Rutter, S.M. Advanced Livestock Management Solutions. In Advances in Sheep Welfare; Elsevier: Amsterdam, The Netherlands, 2017; pp. 245–261. [Google Scholar] [CrossRef]
- Symeonaki, E.; Arvanitis, K.G.; Loukatos, D.; Piromalis, D. Enabling IoT Wireless Technologies in Sustainable Livestock Farming toward Agriculture 4.0. In IoT-Based Intelligent Modelling for Environmental and Ecological Engineering; Springer International Publishing: Cham, Switzerland, 2021; pp. 213–232. [Google Scholar] [CrossRef]
- Hostiou, N.; Fagon, J.; Chauvat, S.; Turlot, A.; Kling-Eveillard, F.; Boivin, X.; Allain, C. Impact of Precision Livestock Farming on Work and Human-Animal Interactions on Dairy Farms. A Review. Presses Agron. Gembloux 2017, 21, 268–275. [Google Scholar] [CrossRef]
- Munz, J.; Gindele, N.; Doluschitz, R. Exploring the Characteristics and Utilisation of Farm Management Information Systems (FMIS) in Germany. Comput. Electron. Agric. 2020, 170, 105246. [Google Scholar] [CrossRef]
- Cappai, M.G.; Picciau, M.; Nieddu, G.; Bitti, M.P.L.; Pinna, W. Long Term Performance of RFID Technology in the Large Scale Identification of Small Ruminants through Electronic Ceramic Boluses: Implications for Animal Welfare and Regulation Compliance. Small Rum. Res. 2014, 117, 169–175. [Google Scholar] [CrossRef]
- Cappai, M.G.; Rubiu, N.G.; Nieddu, G.; Bitti, M.P.L.; Pinna, W. Analysis of fieldwork activities during milk production recording in dairy ewes by means of individual ear tag (ET) alone or plus RFID based electronic identification (EID). Comput. Electron. Agric. 2018, 144, 324–328. [Google Scholar] [CrossRef]
- Cappai, M.G.; Rubiu, N.G.; Pinna, W. Economic assessment of a smart traceability system (RFID+DNA) for origin and brand protection of the pork product labelled “suinetto di Sardegna”. Comput. Electron. Agric. 2018, 145, 248–252. [Google Scholar] [CrossRef]
- Porter, M.E.; Heppelmann, J.E. How Smart, Connected Products Are Transforming Competition. Harv. Bus. Rev. 2014, 92, 64–88. Available online: http://www.knowledgesol.com/uploads/2/4/3/9/24393270/hbr-how-smart-connected-products-are-transforming-companies.pdf (accessed on 25 November 2021).
- Akhigbe, B.I.; Munir, K.; Akinade, O.; Akanbi, L.; Oyedele, L.O. IoT Technologies for Livestock Management: A Review of Present Status, Opportunities, and Future Trends. Big Data Cogn. Comput. 2021, 5, 10. [Google Scholar] [CrossRef]
- Iwasaki, W.; Morita, N.; Nagata, M.P.B. IoT Sensors for Smart Livestock Management. In Chemical, Gas, and Biosensors for Internet of Things and Related Applications; Elsevier: Amsterdam, The Netherlands, 2019; pp. 207–221. [Google Scholar] [CrossRef]
- Germani, L.; Mecarelli, V.; Baruffa, G.; Rugini, L.; Frescura, F. An IoT Architecture for Continuous Livestock Monitoring Using LoRa LPWAN. Electronics 2019, 8, 1435. [Google Scholar] [CrossRef]
- Pan, L.; Xu, M.; Xi, L.; Hao, Y. Research of Livestock Farming IoT System Based on RESTful Web Services. In Proceedings of the 2016 5th International Conference on Computer Science and Network Technology (ICCSNT), Changchun, China, 10–11 December 2016. [Google Scholar] [CrossRef]
- Ilyas, Q.M.; Ahmad, M. Smart Farming: An Enhanced Pursuit of Sustainable Remote Livestock Tracking and Geofencing Using IoT and GPRS. Wirel. Commun. Mob. Comput. 2020, 2020, 6660733. [Google Scholar] [CrossRef]
- Su, J.-J.; Ding, S.-T.; Chung, H.-C. Establishing a Smart Farm-Scale Piggery Wastewater Treatment System with the Internet of Things (IoT) Applications. Water 2020, 12, 1654. [Google Scholar] [CrossRef]
- Alonso, R.S.; Sittón-Candanedo, I.; García, Ó.; Prieto, J.; Rodríguez-González, S. An Intelligent Edge-IoT Platform for Monitoring Livestock and Crops in a Dairy Farming Scenario. Ad Hoc Netw. 2020, 98, 102047. [Google Scholar] [CrossRef]
- Akbar, M.O.; Shahbaz khan, M.S.; Ali, M.J.; Hussain, A.; Qaiser, G.; Pasha, M.; Pasha, U.; Missen, M.S.; Akhtar, N. IoT for Development of Smart Dairy Farming. J. Food Qual. 2020, 2020, 4242805. [Google Scholar] [CrossRef]
- Dineva, K.; Atanasova, T. Design of Scalable IoT Architecture Based on AWS for Smart Livestock. Animals 2021, 11, 2697. [Google Scholar] [CrossRef]
- Webster, J.; Watson, R.T. Analyzing the past to prepare for the future: Writing a literature review. MIS Q. 2002, 26, xiii–xxiii. Available online: http://www.jstor.org/stable/4132319 (accessed on 25 November 2021).
- Tranfield, D.; Denyer, D.; Smart, P. Towards a methodology for developing evidence-informed management knowledge by means of systematic review. Br. J. Manag. 2003, 14, 207–222. [Google Scholar] [CrossRef]
- Alam, F.; Mehmood, R.; Katib, I.; Albogami, N.N.; Albeshri, A. Data Fusion and IoT for Smart Ubiquitous Environments: A Survey. IEEE Access 2017, 5, 9533–9554. [Google Scholar] [CrossRef]
- Jha, K.; Doshi, A.; Patel, P.; Shah, M. A Comprehensive Review on Automation in Agriculture Using Artificial Intelligence. Artif. Intell. Agric. 2019, 2, 1–12. [Google Scholar] [CrossRef]
- Zhang, J.; Kong, F.; Zhai, Z.; Han, S.; Wu, J.; Zhu, M. Design and Development of IOT Monitoring Equipment for Open Livestock Environment. Int. J. Simul. Syst. Sci. Technol. 2016, 17, 2–7. [Google Scholar] [CrossRef]
- Singh, M.K.; Amin, S.I.; Imam, S.A.; Sachan, V.K.; Choudhary, A. A Survey of Wireless Sensor Network and Its Types. In Proceedings of the 2018 International Conference on Advances in Computing, Communication Control and Networking (ICACCCN), Greater Noida, India, 12–13 October 2018. [Google Scholar] [CrossRef]
- Gameil, M.; Gaber, T. Wireless Sensor Networks-Based Solutions for Cattle Health Monitoring: A Survey. In Advances in Intelligent Systems and Computing; Springer International Publishing: Cham, Switzerland, 2020; pp. 779–788. [Google Scholar] [CrossRef]
- Vidic, J.; Manzano, M.; Chang, C.-M.; Jaffrezic-Renault, N. Advanced Biosensors for Detection of Pathogens Related to Livestock and Poultry. Vet. Res. 2017, 48, 11. [Google Scholar] [CrossRef] [PubMed]
- Hussain, S.J.; Khan, S.; Hasan, R.; Hussain, S.A. Design and Implementation of Animal Activity Monitoring System Using TI Sensor Tag. In Cognitive Informatics and Soft Computing; Springer: Singapore, 2020; pp. 167–175. [Google Scholar] [CrossRef]
- Non-Alisavath, K.; Kanthavong, S.; Luangxaysana, K.; Louangvilay, X. Context-Awareness Application to Control Multiple Sensors for Monitoring Smart Environment. In Proceedings of the 2017 14th International Conference on Electrical Engineering/Electronics, Computer, Telecommunications and Information Technology (ECTI-CON), Phuket, Thailand, 27–30 June 2017. [Google Scholar] [CrossRef]
- Perera, C.; Zaslavsky, A.; Christen, P.; Georgakopoulos, D. Context aware computing for the internet of things: A survey. IEEE Commun. Surv. Tutor. 2013, 16, 414–454. [Google Scholar] [CrossRef]
- Mishra, S.; Jain, S. Ontologies as a Semantic Model in IoT. Int. J. Comput. Appl. 2020, 42, 233–243. [Google Scholar] [CrossRef]
- Dey, A.K.; Abowd, G.D.; Salber, D. A conceptual framework and a toolkit for supporting the rapid prototyping of context-aware applications. Hum. Comput. Interact. 2001, 16, 97–166. [Google Scholar] [CrossRef]
- Sezer, O.B.; Dogdu, E.; Ozbayoglu, A.M. Context-aware computing, learning, and big data in internet of things: A survey. IEEE Internet Things J. 2017, 5, 1–27. [Google Scholar] [CrossRef]
- Bettini, C.; Brdiczka, O.; Henricksen, K.; Indulska, J.; Nicklas, D.; Ranganathan, A.; Riboni, D. A survey of context modelling and reasoning techniques. Perv. Mob. Comput. 2010, 6, 161–180. [Google Scholar] [CrossRef]
- Abidin, N.Z.; Ismail, A.R.; Emran, N.A. Performance analysis of machine learning algorithms for missing value imputation. Int. J. Adv. Comput. Sci. Appl. 2018, 9, 442–447. [Google Scholar] [CrossRef]
- Preuveneers, D.; Berbers, Y. Adaptive context management using a component-based approach. In Proceedings of the 5th IFIP International Conference on Distributed Applications and Interoperable Systems, Athens, Greece, 15–17 June 2005; Springer: Berlin/Heidelberg, Germany; Volume 3543, pp. 14–26. [Google Scholar] [CrossRef]
- Lee, K.-C.; Kim, J.-H.; Lee, J.-H.; Lee, K.-M. Implementation of Ontology Based Context-Awareness Framework for Ubiquitous Environment. In Proceedings of the 2007 International Conference on Multimedia and Ubiquitous Engineering (MUE’07), Seoul, Korea, 26–28 April 2007. [Google Scholar] [CrossRef]
- Zhang, J.; Huang, M.L. 5Ws model for big data analysis and visualization. In Proceedings of the 2013 IEEE 16th International Conference on Computational Science and Engineering, Sydney, Australia, 3–5 December 2013; pp. 1021–1028. [Google Scholar] [CrossRef]
- Pradeep, P.; Krishnamoorthy, S. The MOM of context-aware systems: A survey. Comput. Commun. 2019, 137, 44–69. [Google Scholar] [CrossRef]
- Zimmermann, A.; Lorenz, A.; Oppermann, R. An operational definition of context. In International and Interdisciplinary Conference on Modeling and Using Context; Springer: Berlin/Heidelberg, Germany, 2007; pp. 558–571. [Google Scholar] [CrossRef]
- W3C, OWL 2 Web Ontology Language Quick Reference Guide, 2nd ed.; World Wide Web Consortium (W3C): Cambridge, MA, USA, 2012; Available online: https://www.w3.org/TR/owl2-quick-reference (accessed on 25 November 2021).
- Tzanidakis, C.; Simitzis, P.; Arvanitis, K.; Panagakis, P. An Overview of the Current Trends in Precision Pig Farming Technologies. Livest. Sci. 2021, 249, 104530. [Google Scholar] [CrossRef]
- Lammers, P.J.; Stender, D.R.; Honeyma, M.S. Environmental Needs of the Pig. Environment Iowa Pork Industry Center. 2007. Available online: https://www.ipic.iastate.edu/publications/210.environmentalpigneeds.pdf (accessed on 25 November 2021).
- Python. Available online: https://www.python.org (accessed on 25 November 2021).
- Microsoft Azure. Available online: https://azure.microsoft.com/en-us (accessed on 25 November 2021).
- Wang, F.; Zhang, Y.Z.; Luo, X.F. Semantic Query of Ontology Knowledge Base Based on SQWRL. Comput. Technol. Dev. 2017, 2, 24–29. Available online: https://en.cnki.com.cn/Article_en/CJFDTotal-WJFZ201702004.htm (accessed on 25 November 2021).
- Lezcano, L.; Sicilia, M.A.; Rodríguez-Solano, C. Integrating reasoning and clinical archetypes using OWL ontologies and SWRL rules. J. Biomed. Inform. 2011, 44, 343–353. [Google Scholar] [CrossRef]
- Castanedo, F. A review of data fusion techniques. Sci. World J. 2013, 2013, 704504. [Google Scholar] [CrossRef]
- Piromalis, D.; Arvanitis, K. SensoTube: A scalable hardware design architecture for wireless sensors and actuators networks nodes in the agricultural domain. Sensors 2016, 16, 1227. [Google Scholar] [CrossRef]
- Protégé. Available online: https://protege.stanford.edu (accessed on 25 November 2021).


















| Citation | Paper’s Objective/Outcome |
|---|---|
| [75] | Identifying the ecosystem, architectures, and technologies of the IoT as well as the present status, opportunities, and expected future trends regarding its role in livestock management. |
| [76] | Overviewing and interpreting the requirements for IoT sensors that are applicable for smart livestock monitoring. |
| [77] | Designing, implementing, and evaluating the performance of an IoT hardware and software architecture that adopts the LoRa low-power wide-area network (LPWAN) technology for continuously monitoring livestock located in barns during grazing. |
| [78] | Introducing the design of an integrated framework of smart livestock farming IoT system by means of RESTful (REST: representational state transfer) web services. |
| [79] | Presenting the design of a geographical paddock to monitor spatiotemporal behaviors of livestock using the IoT and GPRS technologies. |
| [80] | Establishing a smart piggery wastewater treatment system, which was upgraded from a self-developed fully automatic wastewater treatment system by using IoT applications. |
| [81] | Introducing a platform which combines IoT, edge computing, artificial intelligence, and blockchain technologies based on the Global Edge Computing Architecture to monitor the state of dairy cattle and feed grain, as well as to ensure the traceability and sustainability of the different processes involved in the production. |
| [82] | Presenting various aspects of smart dairy farming (SDF), as well as the state-of-the-art framework that can assist farmers in increasing their milk yields by using IoT and data-driven technologies. |
| [83] | Introducing a scalable cloud-based architecture for a smart livestock monitoring system following Agile methodology and featuring environmental monitoring, health, growth, behavior, reproduction, emotional state, and stress levels of animals. |
| Representation Forms | Attribute |
|---|---|
![]() | Class |
![]() | External Class |
![]() | Subclass |
![]() | One-to-One Relation |
![]() | One-to-Many Relation |
![]() | Derived |
| Entity Property | Domain Class/Subclass | Type of Context |
|---|---|---|
| UserID | Thing/User/subclass | String to identify the user ID |
| Name | Thing/User/subclass | Short text to name the user |
| Thing/User/subclass | String to identify email address | |
| AnimalID | Thing/Animal/subclass | String to identify the animal ID |
| Breed | Thing/Animal/subclass | Short text to name the breed |
| Gender | Thing/Animal/subclass | Male, female |
| Birthdate | Thing/Animal/subclass | String to identify date of birth |
| DeviceID | Thing/Device/subclass | String to identify the device ID |
| Node | Thing/Device/subclass | String to identify the node ID |
| Network | Thing/Device/subclass | String to identify the connection type/IP |
| LocName | Location/Outdoor Space/subclass | Short text name |
| LocDescription | Location/Outdoor Space/subclass | Short text description of the location |
| AreaDimensions | Location/Outdoor Space and Indoor Space | Number to measure the area in m2, km2 |
| Coordinates | Location/Outdoor Space/subclass | Latitude and longitude to identify absolute position |
| PositionID | Location/Indoor Space/subclass | String to identify the relative position (Building, Quarter, Corridor, Pen) |
| Timestamp | Time/Instant and Interval | Exact timestamp |
| Ambient Temperatures | Pig Behavior | Assistive Actions |
|---|---|---|
| High | Pigs:
|
|
| Low | Pigs:
|
|
| System | Simulated Model | Development Platform | Output |
|---|---|---|---|
| Sensory Devices | Python servlet | Python script in SQL server | Data files |
| Context Providers | Python script running in Azure | API using Azure | High level context |
| Context Aggregator | Python script running in Azure | API using Azure | Context model in XML |
| Context Modeling | OWL | Azure data source | Context model |
| Service Mapping | Python script running in Azure | API using Azure | List of actions in XML |
| Context Repository | Static database | Azure data source | Database records |
| Service Providers | Static XML in various web servers | Azure web server | Service rules with actions |
| Devices (No.) | Rules (No.) | Inference Cycle Time (ms) | Response Time (ms) |
|---|---|---|---|
| 60 | 15 | 215 | 430 |
| 80 | 20 | 258 | 476 |
| 100 | 40 | 262 | 492 |
| 250 | 60 | 325 | 533 |
| 300 | 125 | 493 | 680 |
| 500 | 150 | 718 | 937 |
| 800 | 190 | 844 | 1269 |
| 1200 | 230 | 1026 | 1534 |
| 1300 | 275 | 1071 | 1645 |
| 1500 | 370 | 1104 | 1872 |
Publisher’s Note: MDPI stays neutral with regard to jurisdictional claims in published maps and institutional affiliations. |
© 2022 by the authors. Licensee MDPI, Basel, Switzerland. This article is an open access article distributed under the terms and conditions of the Creative Commons Attribution (CC BY) license (https://creativecommons.org/licenses/by/4.0/).
Share and Cite
Symeonaki, E.; Arvanitis, K.G.; Piromalis, D.; Tseles, D.; Balafoutis, A.T. Ontology-Based IoT Middleware Approach for Smart Livestock Farming toward Agriculture 4.0: A Case Study for Controlling Thermal Environment in a Pig Facility. Agronomy 2022, 12, 750. https://doi.org/10.3390/agronomy12030750
Symeonaki E, Arvanitis KG, Piromalis D, Tseles D, Balafoutis AT. Ontology-Based IoT Middleware Approach for Smart Livestock Farming toward Agriculture 4.0: A Case Study for Controlling Thermal Environment in a Pig Facility. Agronomy. 2022; 12(3):750. https://doi.org/10.3390/agronomy12030750
Chicago/Turabian StyleSymeonaki, Eleni, Konstantinos G. Arvanitis, Dimitrios Piromalis, Dimitrios Tseles, and Athanasios T. Balafoutis. 2022. "Ontology-Based IoT Middleware Approach for Smart Livestock Farming toward Agriculture 4.0: A Case Study for Controlling Thermal Environment in a Pig Facility" Agronomy 12, no. 3: 750. https://doi.org/10.3390/agronomy12030750
APA StyleSymeonaki, E., Arvanitis, K. G., Piromalis, D., Tseles, D., & Balafoutis, A. T. (2022). Ontology-Based IoT Middleware Approach for Smart Livestock Farming toward Agriculture 4.0: A Case Study for Controlling Thermal Environment in a Pig Facility. Agronomy, 12(3), 750. https://doi.org/10.3390/agronomy12030750







