Influence of Pulsed Electric Fields on Photosynthesis in Light/Dark-Acclimated Lettuce
Abstract
1. Introduction
2. Materials and Methods
2.1. Plant Material and Growth Conditions
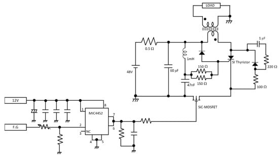
2.2. Pulsed Electric Field Treatments
2.3. Combined Gas Exchange and Chlorophyll Fluorescence Measurements
2.4. Dark/Light Acclimation
2.5. Stomatal Aperture
2.6. Statistical Analysis
3. Results and Discussion
3.1. Output Waveforms of Applied Voltage and Current through the Electrode
3.2. Effects of PEF Treatment on Photosynthesis in Light/Dark-Acclimated Lettuce
3.3. Effect of PEF Treatment on Stomatal Aperture
3.4. Photosynthetic Activation/Inactivation
3.4.1. Photosynthetic Activation
3.4.2. Photosynthetic Inactivation
4. Conclusions
- When PEF (10 V/mm, 1 pps) was applied to light-acclimated samples, both ETR and A increased and NPQ did not change. This indicates the activation of photosynthetic activity.
- When PEF (10, 20, 50 V/mm, 1000 pps) was applied to dark-acclimated samples, ETR increased and NPQ decreased.
- When PEF (80, 100 V/mm, 1000 pps) was applied to both light and dark-acclimated samples, NPQ increased and ETR and A decreased. This indicates the inactivation of photosynthesis.
Author Contributions
Funding
Institutional Review Board Statement
Informed Consent Statement
Data Availability Statement
Conflicts of Interest
References
- Akiyama, H.; Heller, R. (Eds.) Bioelectrics; Springer: Tokyo, Japan, 2017; ISBN 978-4-431-56095-1. [Google Scholar]
- Bluhm, H. Pulsed Power Systems Principles and Applications; Power Systems; Springer: Berlin/Heidelberg, Germany, 2006; ISBN 978-3-540-34662-3. [Google Scholar]
- Akiyama, H.; Katsuki, S.; Redondo, L.; Akiyama, M.; Pemen, A.J.M.; Huiskamp, T.; Beckers, F.J.C.M.; van Heesch, E.J.M.; Winands, G.J.J.; Voeten, S.J.; et al. Pulsed Power Technology. In Bioelectrics; Akiyama, H., Heller, R., Eds.; Springer: Tokyo, Japan, 2017; pp. 41–107. ISBN 978-4-431-56095-1. [Google Scholar]
- Joshi, R.P.; Schoenbach, K.H. Bioelectric Effects of Intense Ultrashort Pulses. Crit. Rev. Biomed. Eng. 2010, 38, 255–304. [Google Scholar] [CrossRef]
- Schoenbach, K.H.; Hargrave, S.J.; Joshi, R.P.; Kolb, J.F.; Nuccitelli, R.; Osgood, C.; Pakhomov, A.; Stacey, M.; Swanson, R.J.; White, J.A.; et al. Bioelectric Effects of Intense Nanosecond Pulses. IEEE Trans. Dielectr. Electr. Insul. 2007, 14, 1088–1109. [Google Scholar] [CrossRef]
- Songnuan, W.; Kirawanich, P. Early growth effects on Arabidopsis thaliana by seed exposure of nanosecond pulsed electric field. J. Electrost. 2012, 70, 445–450. [Google Scholar] [CrossRef]
- Eing, C.J.; Bonnet, S.; Pacher, M.; Puchta, H.; Frey, W. Effects of nanosecond pulsed electric field exposure on arabidopsis thaliana. IEEE Trans. Dielectr. Electr. Insul. 2009, 16, 1322–1328. [Google Scholar] [CrossRef]
- Sonoda, T.; Takamura, N.; Wang, D.; Namihira, T.; Akiyama, H. Growth Control of Leaf Lettuce Using Pulsed Electric Field. IEEE Trans. Plasma Sci. 2014, 42, 3202–3208. [Google Scholar] [CrossRef]
- Zeidler, C.; Vrakking, V.; Bamsey, M.; Poulet, L.; Zabel, P.; Schubert, D.; Paille, C.; Mazzoleni, E.; Domurath, N. Greenhouse Module for Space System: A Lunar Greenhouse Design. Open Agric. 2017, 2, 116–132. [Google Scholar] [CrossRef]
- Kitaya, Y. Plants to support long-term manned space activities. BSJ-Rev. 2020, 11, 90–105. [Google Scholar]
- Azad, M.O.K.; Kjaer, K.H.; Adnan, M.; Naznin, M.T.; Lim, J.D.; Sung, I.J.; Park, C.H.; Lim, Y.S. The Evaluation of Growth Performance, Photosynthetic Capacity, and Primary and Secondary Metabolite Content of Leaf Lettuce Grown under Limited Irradiation of Blue and Red LED Light in an Urban Plant Factory. Agriculture 2020, 10, 28. [Google Scholar] [CrossRef]
- Viršilė, A.; Brazaitytė, A.; Vaštakaitė-Kairienė, V.; Miliauskienė, J.; Jankauskienė, J.; Novičkovas, A.; Laužikė, K.; Samuolienė, G. The distinct impact of multi-color LED light on nitrate, amino acid, soluble sugar and organic acid contents in red and green leaf lettuce cultivated in controlled environment. Food Chem. 2020, 310, 125799. [Google Scholar] [CrossRef]
- Pennisi, G.; Orsini, F.; Blasioli, S.; Cellini, A.; Crepaldi, A.; Braschi, I.; Spinelli, F.; Nicola, S.; Fernandez, J.A.; Stanghellini, C.; et al. Resource use efficiency of indoor lettuce (Lactuca sativa L.) cultivation as affected by red:blue ratio provided by LED lighting. Sci. Rep. 2019, 9, 14127. [Google Scholar] [CrossRef]
- Han, T.; Vaganov, V.; Cao, S.; Li, Q.; Ling, L.; Cheng, X.; Peng, L.; Zhang, C.; Yakovlev, A.N.; Zhong, Y.; et al. Improving “color rendering” of LED lighting for the growth of lettuce. Sci. Rep. 2017, 7, 45944. [Google Scholar] [CrossRef]
- Darko, É.; Heydarizadeh, P.; Schoefs, B.; Sabzalian, M.R. Photosynthesis under artificial light: The shift in primary and secondary metabolism. Philos. Trans. R. Soc. B Biol. Sci. 2014, 369, 20130243. [Google Scholar] [CrossRef] [PubMed]
- Sonoda, T.; Higashi, Y.; Yamada, Y.; Wang, D.; Namihira, T.; Akiyama, H. Influence of Pulsed Electric Field to Leaf Lettuce Evaluated on Chlorophyll Fluorescence Measurement Using Pulsed-Amplitude-Modulated Fluorometer. Int. J. Plasma Environ. Sci. Technol. 2017, 11, 81–86. [Google Scholar]
- Noguchi, K.; Yoshida, K. Interaction between photosynthesis and respiration in illuminated leaves. Mitochondrion 2008, 8, 87–99. [Google Scholar] [CrossRef] [PubMed]
- Stirbet, A. On the relation between the Kautsky effect (chlorophyll a fluorescence induction) and Photosystem II: Basics and applications of the OJIP fluorescence transient. J. Photochem. Photobiol. B Biol. 2011, 104, 236–257. [Google Scholar] [CrossRef] [PubMed]
- Strasser, R.J.; Tsimilli-Michael, M.; Srivastava, A. Analysis of the Chlorophyll a Fluorescence Transient. In Chlorophyll a Fluorescence: A Signature of Photosynthesis; Papageorgiou, G.C., Govindjee, Eds.; Advances in Photosynthesis and Respiration; Springer: Dordrecht, The Netherlands, 2004; pp. 321–362. ISBN 978-1-4020-3218-9. [Google Scholar]
- Schreiber, U. Pulse-Amplitude-Modulation (PAM) Fluorometry and Saturation Pulse Method: An Overview. In Chlorophyll a Fluorescence: A Signature of Photosynthesis; Papageorgiou, G.C., Govindjee, Eds.; Advances in Photosynthesis and Respiration; Springer: Dordrecht, The Netherlands, 2004; pp. 279–319. ISBN 978-1-4020-3218-9. [Google Scholar]
- Raines, C.A. The Calvin cycle revisited. Photosynth. Res. 2003, 75, 1–10. [Google Scholar] [CrossRef]
- Ikawa, H.; Sakai, H.; Chen, C.P.; Soong, T.H.; Yonemura, S.; Taniguchi, Y.; Yoshimoto, M.; Tokida, T.; Zhang, G.; Kuwagata, T.; et al. High mesophyll conductance in the high-yielding rice cultivar Takanari quantified with the combined gas exchange and chlorophyll fluorescence measurements under free-air CO2 enrichment. Plant Prod. Sci. 2019, 22, 395–406. [Google Scholar] [CrossRef]
- Luo, H.-H.; Merope, T.-M.; Zhang, Y.-L.; Zhang, W.-F. Combining gas exchange and chlorophyll a fluorescence measurements to analyze the photosynthetic activity of drip-irrigated cotton under different soil water deficits. J. Integr. Agric. 2016, 15, 1256–1266. [Google Scholar] [CrossRef]
- Bielczynski, L.W.; Schansker, G.; Croce, R. Effect of Light Acclimation on the Organization of Photosystem II Super- and Sub-Complexes in Arabidopsis thaliana. Front. Plant Sci. 2016, 7, 105. [Google Scholar] [CrossRef]
- Wang, Y.; Noguchi, K.; Ono, N.; Inoue, S.-I.; Terashima, I.; Kinoshita, T. Overexpression of plasma membrane H+-ATPase in guard cells promotes light-induced stomatal opening and enhances plant growth. Proc. Natl. Acad. Sci. USA 2014, 111, 533–538. [Google Scholar] [CrossRef]
- Beer, S.; Björk, M.; Gademann, R.; Ralph, P. Chapter 9-Measurements of Photosynthetic Rates in Seagrasses. In Global Seagrass Research Methods; Short, F.T., Coles, R.G., Eds.; Elsevier Science: Amsterdam, The Netherlands, 2001; pp. 183–198. ISBN 978-0-444-50891-1. [Google Scholar]
- Ralph, P.J.; Gademann, R. Rapid light curves: A powerful tool to assess photosynthetic activity. Aquat. Bot. 2005, 82, 222–237. [Google Scholar] [CrossRef]
- Moustaka, J.; Moustakas, M. Photoprotective mechanism of the non-target organism Arabidopsis thaliana to paraquat exposure. Pestic. Biochem. Physiol. 2014, 111, 1–6. [Google Scholar] [CrossRef]
- Tanaka, Y. Measurements and its Applications of Leaf Gas Exchange. Jpn. J. Crop Sci. 2016, 85, 339–346. [Google Scholar] [CrossRef][Green Version]
- Zvitov, R.; Schwartz, A.; Zamski, E.; Nussinovitch, A. Direct Current Electrical Field Effects on Intact Plant Organs. Biotechnol. Prog. 2003, 19, 965–971. [Google Scholar] [CrossRef]
- Kwao, S.; Al-Hamimi, S.; Damas, M.E.V.; Rasmusson, A.G.; Galindo, F.G. Effect of guard cells electroporation on drying kinetics and aroma compounds of Genovese basil (Ocimum basilicum L.) leaves. Innov. Food Sci. Emerg. Technol. 2016, 38, 15–23. [Google Scholar] [CrossRef]
- Butler, W.L.; Kitajima, M. Fluorescence quenching in Photosystem II of chloroplasts. Biochim. Biophys. Acta (BBA) Bioenerg. 1975, 376, 116–125. [Google Scholar] [CrossRef]
- Oxborough, K.; Baker, N.R. Resolving chlorophyll a fluorescence images of photosynthetic efficiency into photochemical and non-photochemical components—Calculation of qP and Fv-/Fm-; without measuring Fo-. Photosynth. Res. 1997, 54, 135–142. [Google Scholar] [CrossRef]
- Zhao, L.; Liu, W.; Lian, J.; Shen, M.; Huo, X. Effects of electric fields on Cd accumulation and photosynthesis in Zea mays seedlings. J. Environ. Manag. 2020, 276, 111328. [Google Scholar] [CrossRef]
- Suganami, M.; Suzuki, Y.; Kondo, E.; Nishida, S.; Konno, S.; Makino, A. Effects of Overproduction of Rubisco Activase on Rubisco Content in Transgenic Rice Grown at Different N Levels. Int. J. Mol. Sci. 2020, 21, 1626. [Google Scholar] [CrossRef]
- Wu, R. Research on Generation of Negative Air Ions by Plants and Stomatal Characteristics under Pulsed Electrical Field Stimulation. IJAB 2017, 19, 1235–1245. [Google Scholar] [CrossRef]
- Tikhonov, V.P.; Tsvetkov, V.D.; Litvinova, E.G.; Sirota, T.V.; Kondrashova, M.N. Generation of Negative Air Ions by Plants upon Pulsed Electrical Stimulation Applied to Soil. Russ. J. Plant Physiol. 2004, 51, 414–419. [Google Scholar] [CrossRef]
- Wu, R.-Y.; Deng, C.-Y.; Yang, Z.-J.; Weng, H.-Y.; Zhu, T.-J.; Zheng, J.-G. Negative air ions generated by plants upon pulsed electric field stimulation applied to soil. J. Appl. Ecol. 2015, 26, 419–424. [Google Scholar]
- Hussain, S.; Iqbal, N.; Brestic, M.; Raza, M.A.; Pang, T.; Langham, D.R.; Safdar, M.E.; Ahmed, S.; Wen, B.; Gao, Y.; et al. Changes in morphology, chlorophyll fluorescence performance and Rubisco activity of soybean in response to foliar application of ionic titanium under normal light and shade environment. Sci. Total. Environ. 2019, 658, 626–637. [Google Scholar] [CrossRef]
- Lokstein, H.; Tian, L.; Polle, J.E.; DellaPenna, D. Xanthophyll biosynthetic mutants of Arabidopsis thaliana: Altered nonphotochemical quenching of chlorophyll fluorescence is due to changes in Photosystem II antenna size and stability. Biochim. Biophys. Acta (BBA)-Bioenerg. 2002, 1553, 309–319. [Google Scholar] [CrossRef]
- Fernández-Marín, B.; Balaguer, L.; Esteban, R.; Becerril, J.M.; Garcia-Plazaola, J.I. Dark induction of the photoprotective xanthophyll cycle in response to dehydration. J. Plant Physiol. 2009, 166, 1734–1744. [Google Scholar] [CrossRef] [PubMed]
- Liu, P.; Zhou, J.; Hong, Y.; Xie, X. Electric-field enhanced microalgae inactivation using a flow-through copper ionization cell. J. Hazard. Mater. 2020, 400, 123320. [Google Scholar] [CrossRef]
- Gateau, H.; Blanckaert, V.; Veidl, B.; Burlet-Schiltz, O.; Pichereaux, C.; Gargaros, A.; Marchand, J.; Schoefs, B. Application of pulsed electric fields for the biocompatible extraction of proteins from the microalga Haematococcus pluvialis. Bioelectrochemistry 2021, 137, 107588. [Google Scholar] [CrossRef] [PubMed]









Publisher’s Note: MDPI stays neutral with regard to jurisdictional claims in published maps and institutional affiliations. |
© 2022 by the authors. Licensee MDPI, Basel, Switzerland. This article is an open access article distributed under the terms and conditions of the Creative Commons Attribution (CC BY) license (https://creativecommons.org/licenses/by/4.0/).
Share and Cite
Wang, D.; Hayashi, Y.; Enoki, T.; Nakahara, K.; Arita, T.; Higashi, Y.; Kuno, Y.; Terazawa, T.; Namihira, T. Influence of Pulsed Electric Fields on Photosynthesis in Light/Dark-Acclimated Lettuce. Agronomy 2022, 12, 173. https://doi.org/10.3390/agronomy12010173
Wang D, Hayashi Y, Enoki T, Nakahara K, Arita T, Higashi Y, Kuno Y, Terazawa T, Namihira T. Influence of Pulsed Electric Fields on Photosynthesis in Light/Dark-Acclimated Lettuce. Agronomy. 2022; 12(1):173. https://doi.org/10.3390/agronomy12010173
Chicago/Turabian StyleWang, Douyan, Yu Hayashi, Takahiro Enoki, Kenta Nakahara, Tetsuya Arita, Yuya Higashi, Yasuharu Kuno, Tatsuya Terazawa, and Takao Namihira. 2022. "Influence of Pulsed Electric Fields on Photosynthesis in Light/Dark-Acclimated Lettuce" Agronomy 12, no. 1: 173. https://doi.org/10.3390/agronomy12010173
APA StyleWang, D., Hayashi, Y., Enoki, T., Nakahara, K., Arita, T., Higashi, Y., Kuno, Y., Terazawa, T., & Namihira, T. (2022). Influence of Pulsed Electric Fields on Photosynthesis in Light/Dark-Acclimated Lettuce. Agronomy, 12(1), 173. https://doi.org/10.3390/agronomy12010173

