Development and Characterisation of Biodegradable Polymeric Composites Enhanced with Nanoparticles for Antimicrobial and Biomedical Applications
Abstract
1. Introduction
2. Material Properties
3. Method
3.1. Injection Moulding
3.2. Morphological Characterisation (Methods)
3.3. Thermal Characterisation (Methods)
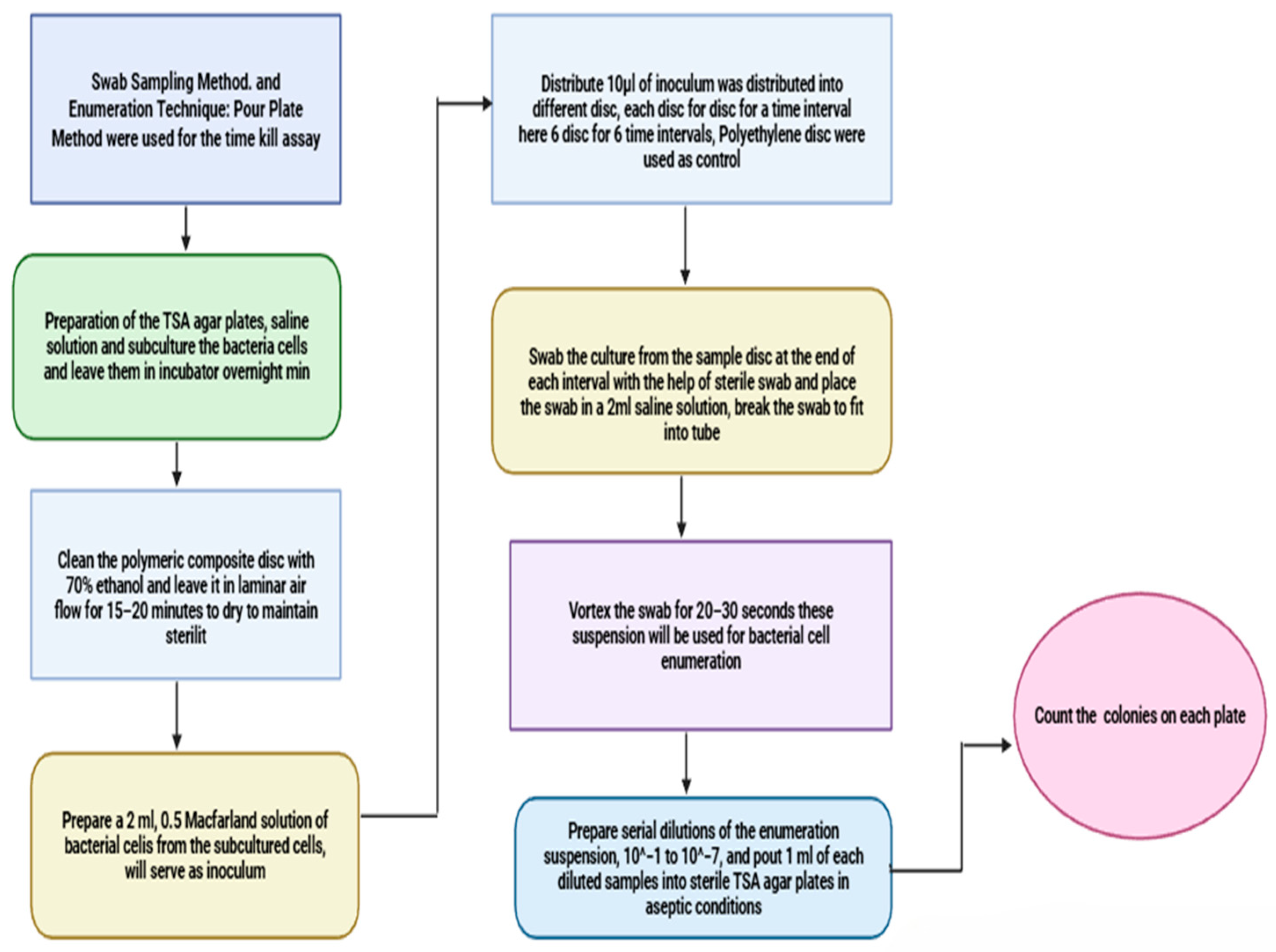
3.4. Methodology: Antimicrobial Testing-Time Kill Assay
Bacterial Count Collection
4. Results
4.1. Morphological Characterisation (Results)
- (i)
- SEM:
- (ii)
- EDS:
4.2. Thermal Characterisation (Results)
- (i)
- TGA:
- (ii)
- DSC:
4.3. Antimicrobial Testing (Results)
5. Discussion
5.1. Morphological Characterisation (Discussion)
- (i)
- SEM: The morphological observations define the importance of metal type and chemical nature in the dispersion behaviour in PLA. The surfaces of Ni+PLA and Ag+PLA are smoother and contain fewer visible particulates, and this implies that they are weaker in interfacial compatibility with particles that exist at the bottom of the surface rather than uniformly on the surface. Cu+PLA had moderate dispersion, which showed partial compatibility and agglomeration on small scales. CuO+PLA exhibited a high level of clustering and surface coverage, indicating an increase in the affinity of copper oxide with the PLA matrix. The surface features are essential, as the more irregular and uneven morphologies are related to better bioreactivity and possible antimicrobial effectiveness. Likewise, it has been found that oxide nanoparticles have a greater surface contact with PLA than metallic ones, which increases surface roughness and operational performance [69,70].
- (ii)
- EDS: The EDS analysis shows different degrees of metal presence in the composites, which are consistent with the morphologies on the surface. Ni+PLA displayed a low Ni Kα signal and 0.83 mass% Ni as an indication of the low surface sensitivity and retention of nickel in the PLA, which is comparable to the low particulates of SEM. Ag+PlA had the lowest incorporation rate (0.05 mass percentage) and had a trace Ag Lα peak, which further supports the SEM result of a predominantly smooth surface with few deposits. The incorporation of Cu+PLA was slightly higher (0.11 mass) with a faint Cu Kα signal, which confirms the presence of scattered protrusions found in SEM micrographs. Comparatively, CuO–PLA exhibited the strongest Cu Kα peak and highest incorporation (1.97 mass%), which is directly correlated to the highly roughened cluster-rich morphology observed in SEM. The results indicate that the oxide form of copper is not only easier to incorporate into PLA, but it is also more surface-active than its metallic equivalent. The same past research has already found that oxide nanoparticles exhibit more interfacial relationships with polymer matrices and also have a higher surface expression than elemental metals [67]. The findings of SEM and EDS correlate with these results. Combined, SEM and EDS offer complementary systems of metal incorporation and distribution in PLA composites. The Ni+PLA and Ag+PLA composites have smooth morphologies, thus leading to weak or trace EDS signals, whereas the Cu+PLA and the CuO+PLA have rougher surfaces and stronger metal peaks, respectively. Significantly, the high level of Cu Ka in CuO+PLA is a quantitative verification of the presence of dense surface agglomerates in SEM, and the fact that Ni and Ag are embedded in the sub-surface is why they are less visible on the surface. The combination of these two methods, therefore, gives a consistent image of the role of metal type and oxidation state on the structural integration of nanoparticles, as well as the surface accessibility of nanoparticles in PLA [69,70].
5.2. Thermal Characterisation (Discussion)
- (i)
- TGA: From Figure 5 and Figure 6, we observed that the improvement in degradation temperature observed over pure PLA had been confirmed to be because of nanoparticle incorporation, which enhances thermal stability of the composites [72]. This is due to the barrier effect of nanoparticles, which blocks the diffusion of volatile degradation products, and high interfacial interactions, which limit chain mobility and raise the energy of activation to decompose [73]. Ni-PLA was by far the most stable composite with the highest retained mass over higher temperatures, implying that it has the best interfacial reinforcement, and the CuO-PLA also showed significant improvement, although with a broader degradation profile, indicating some catalytic effect. Cu-PLA was more resilient to temperature (390 °C), whereas Ag-PLA was better than pure PLA but had a lower degradation initiation than the others, presumably because of less strong polymer filler interactions. On balance, these results indicate that the addition of nanoparticles is an effective method to relocate PLA degradation to higher temperatures, and Ni-PLA and Cu-PLA can be used as the most thermally stable systems, which is why they are especially applicable in high-temperature conditions [72,73].
- (ii)
- DSC: The DSC results in Figure 7 show that all the composites had glass transition temperatures near those of neat PLA of about 59.9 °C (Ni+PLA), 60.4 °C (Ag+PLA), 60.6 °C (Cu+PLA), and 58.4 °C (CuO+PLA), meaning that the additives did not have any significant influence on the mobility of the amorphous chain segments. Nevertheless, a clear difference was displayed in crystallisation and melting behaviour. Ni+PLA, with a cold-crystallisation peak of around 93.6 °C (ΔHcc = 22.5 Jg−1) and a melting enthalpy of 35.7 Cg−1, demonstrated the lowest crystallinity (approximately 14 per cent), indicating a reduced nucleation strength of nickel, although it had comparable thermal transitions to pure PLA. Ag+PLA, on the other hand, exhibited a cold-crystallisation peak of approximately 95.0 °C (ΔHcc = 8.8 J g−1) and a melting enthalpy of 41.0 J g−1, which then gave the highest crystallinity (~35%). The large difference between the melting enthalpy and cold crystallisation is evidence of the fact that silver greatly contributed to the nucleation and allowed the formation of stable crystalline structures before heating, which is in agreement with previous studies that the nucleation barrier is reduced by Ag nanoparticles and promotes the formation of stable crystalline domains [74,75]. To cold-crystallise, Cu+PLA showed an eluent peak at approximately 93.4 °C (ΔHcc = 12.4 J g−1) and a melting enthalpy of 37.5 J g−1, which is related to a moderate level of crystallinity (approximately 27 percent), and a large fraction of crystal domains were formed during heating, consistent with reports [70,75] that copper-based additives enhance PLA ordering to a lesser extent than silver. CuO+PLA, where the cold-crystallisation peak was of the order of 93.0 °C (−ΔHcc = 22.5 J g−1) and the melting enthalpy was 37.8 J g−1, attained a crystallinity level of about 16%, and this implies that most of its crystalline structure must have been generated upon heating, and the oxide phase was a weaker nucleating agent than the metallic equivalents, in accordance with previous studies demonstrating lower nucleation efficiency of the metal oxides. These results combined suggest that although the additives did not produce any significant effect on Tg, the effect on ΔHcc and ΔHm defined the degree and mode of crystallisation, with silver exhibiting the highest nucleation capacity, copper a moderate impact, and nickel and copper oxide minimal effect. Also, the difference in crystallinity relates to the significance of additive chemistry and phase in guiding the crystallisation pathways in polymers [74,75]. The enhanced performance of the metallic silver and copper over the nickel and copper oxide is an indication that the metallic fillers offer better nucleation sites owing to their surface energy properties and well-developed interfaces with the PLA matrix. This supports the fact that the crystallisation process cannot solely rely on thermal treatment but also on the physicochemical character of the filler, which determines the stability and packing of crystal nuclei developed in the polymer [75,76,77,78].
5.3. Antimicrobial Testing (Discussion)
6. Conclusions
Author Contributions
Funding
Data Availability Statement
Acknowledgments
Conflicts of Interest
References
- Haque, M.; Sartelli, M.; McKimm, J.; Bakar, M.A. Health care-associated infections—An overview. Infect. Drug Resist. 2018, 11, 2321–2333. [Google Scholar] [CrossRef]
- Ayobami, O.; Brinkwirth, S.; Eckmanns, T.; Markwart, R. Antibiotic resistance in hospital-acquired ESKAPE-E infections in low-and lower-middle-income countries: A systematic review and meta-analysis. Emerg. Microbes Infect. 2022, 11, 443–451. [Google Scholar] [CrossRef]
- World Health Organization. Key Facts and Figures. Available online: https://www.who.int/campaigns/world-hand-hygiene-day/key-facts-and-figures (accessed on 8 September 2024).
- Lee, M.M.; O’Neil, C.A.; Vogt, L.; Kwon, J.H. Environmental hygiene strategies to combat antimicrobial resistance in healthcare settings. Antimicrob. Steward. Healthc. Epidemiol. 2025, 5, e71. [Google Scholar] [CrossRef] [PubMed]
- Agarwalla, A.; Ahmed, W.; Al-Marzouqi, A.H.; Rizvi, T.A.; Khan, M.; Zaneldin, E. Characteristics and key features of antimicrobial materials and associated mechanisms for diverse applications. Molecules 2023, 28, 8041. [Google Scholar] [CrossRef] [PubMed]
- Ahmed, W.; Al-Marzouqi, A.H.; Nazir, M.H.; Rizvi, T.A.; Zaneldin, E.; Khan, M. Comparative experimental investigation of biodegradable antimicrobial polymer-based Composite produced by 3D Printing Technology enriched with metallic particles. Int. J. Mol. Sci. 2022, 23, 11235. [Google Scholar] [CrossRef]
- Mahira, S.; Jain, A.; Khan, W.; Domb, A.J. Antimicrobial Materials—An Overview; The Royal Society of Chemistry: London, UK, 2019. [Google Scholar]
- Liu, H.Y.; Prentice, E.L.; Webber, M.A. Mechanisms of antimicrobial resistance in biofilms. npj Antimicrob. Resist. 2024, 2, 27. [Google Scholar] [CrossRef]
- González-Henríquez, C.M.; Sarabia-Vallejos, M.A.; Rodriguez Hernandez, J. Antimicrobial polymers for additive manufacturing. Int. J. Mol. Sci. 2019, 20, 1210. [Google Scholar] [CrossRef]
- Agarwalla, A.; Ahmed, W.; Al-Marzouqi, A.H.; Rizvi, T.A.; Zaneldin, E.; Khan, M. Employing Metal-Enriched Polymeric Composites: An Innovative Approach for Combatting Microbes and Bacteria in Building Components in Public Places. Buildings 2024, 14, 1717. [Google Scholar] [CrossRef]
- Ortega-Nieto, C.; Losada-Garcia, N.; Prodan, D.; Furtos, G.; Palomo, J.M. Recent advances on the design and applications of antimicrobial nanomaterials. Nanomaterials 2023, 13, 2406. [Google Scholar] [CrossRef]
- Dridi, D.; Vu, N.N.; Singh, J.; Eesaee, M.; Saidi, A.; Elkoun, S.; Nguyen-Tri, P. Recent advances on engineering of silver related nanocomposites toward antibacterial applications. Nano-Struct. Nano-Objects 2024, 38, 101195. [Google Scholar] [CrossRef]
- Vijayaraghavan, R.; Maruvajala, V.; Venkata Rayadurgam, S.K.; Thomas, S.; Loganathan, S.; Valapa, R.B. 3D-Bioprinted Poly (lactic acid) Scaffolds Incorporated with Cerium Nitrate-Bound Silver Nanoparticles for Skin Tissue Engineering. ACS Appl. Bio Mater. 2025, 8, 8084–8100. [Google Scholar] [CrossRef] [PubMed]
- Salah, I.; Parkin, I.P.; Allan, E. Copper as an antimicrobial agent: Recent advances. RSC Adv. 2021, 11, 18179–18186. [Google Scholar] [CrossRef]
- Spirescu, V.A.; Chircov, C.; Grumezescu, A.M.; Andronescu, E. Polymeric Nanoparticles for Antimicrobial Therapies: An Up-To-Date Overview. Polymers 2021, 13, 724. [Google Scholar] [CrossRef]
- Polívková, M.; Hubáček, T.; Staszek, M.; Švorčík, V.; Siegel, J. Antimicrobial treatment of polymeric medical devices by silver nanomaterials and related technology. Int. J. Mol. Sci. 2017, 18, 419. [Google Scholar] [CrossRef]
- Rai, M.; Yadav, A.; Gade, A. Silver nanoparticles as a new generation of antimicrobials. Biotechnol. Adv. 2009, 27, 76–83. [Google Scholar] [CrossRef] [PubMed]
- Bezza, F.A.; Tichapondwa, S.M.; Chirwa, E.M. Fabrication of monodispersed copper oxide nanoparticles with potential application as antimicrobial agents. Sci. Rep. 2020, 10, 16680. [Google Scholar] [CrossRef]
- Babutan, I.; Lucaci, A.D.; Botiz, I. Antimicrobial polymeric structures assembled on surfaces. Polymers 2021, 13, 1552. [Google Scholar] [CrossRef]
- Jeyaraj Pandian, C.; Palanivel, R.; Dhanasekaran, S. Screening antimicrobial activity of nickel nanoparticles synthesized using Ocimum sanctum leaf extract. J. Nanoparticles 2016, 2016, 4694367. [Google Scholar] [CrossRef]
- Fayaz, A.M.; Balaji, K.; Girilal, M.; Yadav, R.; Kalaichelvan, P.T.; Venketesan, R. Biogenic synthesis of silver nanoparticles and their synergistic effect with antibiotics: A study against gram-positive and gram-negative bacteria. Nanomed. Nanotechnol. Biol. Med. 2010, 6, 103–109. [Google Scholar] [CrossRef]
- Koc-Bilican, B.; Benarous, S.; Koca, F.D.; Cansaran-Duman, D.; Sørensen, M.V.; Bilican, I.; Kaya, M. Anti-cancer effect of Thymus vulgaris based synthesized gold nanoparticles in giant macroporous silica: Impact on MCF-7 breast cancer cells. J. Aust. Ceram. Soc. 2025, 61, 1293–1304. [Google Scholar] [CrossRef]
- Bozkaya, O.; Arat, E.; Gök, Z.G.; Yiğitoğlu, M.; Vargel, I. Production and characterization of hybrid nanofiber wound dressing containing Centella asiatica coated silver nanoparticles by mutual electrospinning method. Eur. Polym. J. 2022, 166, 111023. [Google Scholar] [CrossRef]
- Önal Acet, B.; Gül, D.; Stauber, R.H.; Odabaşı, M.; Acet, Ö. A review for uncovering the “protein-nanoparticle alliance”: Implications of the protein corona for biomedical applications. Nanomaterials 2024, 14, 823. [Google Scholar] [CrossRef] [PubMed]
- Bruchmüller, M.; Juadjur, A.; Biehl, M.; Bauer, J. Strategies to preserve bio-based antimicrobial agents during extrusion and injection molding. In AIP Conference Proceedings; AIP Publishing: Melville, NY, USA, 2019; Volume 2065. [Google Scholar]
- Kumar, S. Advantage and disadvantage. In Additive Manufacturing Advantage; Springer Nature: Cham, Switzerland, 2023; pp. 1–60. [Google Scholar]
- Islam, M.S.; Elahee, G.F.; Fang, Y.; Yu, X.B.; Advincula, R.C.; Cao, C.C. Polylactic acid (PLA)-based multifunctional and biodegradable nanocomposites and their applications. Compos. Part B Eng. 2025, 306, 112842. [Google Scholar] [CrossRef]
- Altun, E.; Aydogdu, M.O.; Chung, E.; Ren, G.; Homer-Vanniasinkam, S.; Edirisinghe, M. Metal-based nanoparticles for combating antibiotic resistance. Appl. Phys. Rev. 2021, 8, 041303. [Google Scholar] [CrossRef]
- Hoseinzadeh, E.; Makhdoumi, P.; Taha, P.; Hossini, H.; Stelling, J.; Amjad Kamal, M.; Ashraf, G.M. A review on nano-antimicrobials: Metal nanoparticles, methods and mechanisms. Curr. Drug Metab. 2017, 18, 120–128. [Google Scholar] [CrossRef]
- Zare, E.N.; Jamaledin, R.; Naserzadeh, P.; Afjeh-Dana, E.; Ashtari, B.; Hosseinzadeh, M.; Vecchione, R.; Wu, A.; Tay, F.R.; Borzacchiello, A.; et al. Metal-based nanostructures/PLGA nanocomposites: Antimicrobial activity, cytotoxicity, and their biomedical applications. ACS Appl. Mater. Interfaces 2019, 12, 3279–3300. [Google Scholar] [CrossRef] [PubMed]
- Zhou, S.; Hrymak, A.N. Injection molding of polymers and polymer composites. Polymers 2024, 16, 1796. [Google Scholar] [CrossRef]
- Godymuschk, A.; Frolov, G.; Gusev, A.; Zakharova, O.; Yunda, E.; Kuznetsov, D.; Kolesnikov, E. Antibacterial properties of copper nanoparticle dispersions: Influence of synthesis conditions and physicochemical characteristics. In Proceedings of the IOP Conference Series: Materials Science and Engineering; IOP Publishing: Bristol, UK, 2015; Volume 98, p. 012033. [Google Scholar]
- Abdul-Reda Hussein, U.; Mahmoud, Z.H.; Alaziz, K.A.; Alid, M.L.; Yasin, Y.; Ali, F.K.; Faisal, A.N.; Abd, A.N.; Kianfar, E. Antimicrobial finishing of textiles using nanomaterials. Braz. J. Biol. 2023, 84, e264947. [Google Scholar] [CrossRef]
- Usman, M.S.; Zowalaty, M.E.; Shameli, K.; Zainuddin, N.; Salama, M.; Ibrahim, N.A. Synthesis, characterization, and antimicrobial properties of copper nanoparticles. Int. J. Nanomed. 2013, 8, 4467–4479. [Google Scholar] [CrossRef]
- Yu, J.; Huang, X.; Ren, F.; Cao, H.; Yuan, M.; Ye, T.; Xu, F. Application of antimicrobial properties of copper. Appl. Organomet. Chem. 2024, 38, e7506. [Google Scholar] [CrossRef]
- Din, M.I.; Rehan, R. Synthesis, characterization, and applications of copper nanoparticles. Anal. Lett. 2017, 50, 50–62. [Google Scholar] [CrossRef]
- Harishchandra, B.D.; Pappuswamy, M.; Antony, P.U.; Shama, G.; Pragatheesh, A.; Arumugam, V.A.; Periyaswamy, T.; Sundaram, R. Copper nanoparticles: A review on synthesis, characterization and applications. Asian Pac. J. Cancer Biol. 2020, 5, 201–210. [Google Scholar] [CrossRef]
- Lanje, A.S.; Sharma, S.J.; Pode, R.B.; Ningthoujam, R.S. Synthesis and optical characterization of copper oxide nanoparticles. Adv. Appl. Sci. Res. 2010, 1, 36–40. [Google Scholar]
- Singh, J.; Gurjas, K.; Mohit, R. A brief review on synthesis and characterization of copper oxide nanoparticles and its applications. J. Bioelectron. Nanotechnol. 2016, 1, 9. [Google Scholar] [CrossRef]
- Grigore, M.E.; Biscu, E.R.; Holban, A.M.; Gestal, M.C.; Grumezescu, A.M. Methods of synthesis, properties and biomedical applications of CuO nanoparticles. Pharmaceuticals 2016, 9, 75. [Google Scholar] [CrossRef] [PubMed]
- Shenashen, M.A.; El-Safty, S.A.; Elshehy, E.A. Synthesis, morphological control, and properties of silver nanoparticles in potential applications. Part. Part. Syst. Charact. 2014, 31, 293–316. [Google Scholar] [CrossRef]
- Wei, L.; Lu, J.; Xu, H.; Patel, A.; Chen, Z.S.; Chen, G. Silver nanoparticles: Synthesis, properties, and therapeutic applications. Drug Discov. Today 2015, 20, 595–601. [Google Scholar] [CrossRef] [PubMed]
- Abbasi, E.; Milani, M.; Fekri Aval, S.; Kouhi, M.; Akbarzadeh, A.; Tayefi Nasrabadi, H.; Nikasa, P.; Joo, S.W.; Hanifehpour, Y.; Nejati-Koshki, K.; et al. Silver nanoparticles: Synthesis methods, bio-applications and properties. Crit. Rev. Microbiol. 2016, 42, 173–180. [Google Scholar] [CrossRef]
- Yin, I.X.; Zhang, J.; Zhao, I.S.; Mei, M.L.; Li, Q.; Chu, C.H. The antibacterial mechanism of silver nanoparticles and its application in dentistry. Int. J. Nanomed. 2020, 15, 2555–2562. [Google Scholar] [CrossRef]
- Urnukhsaikhan, E.; Bold, B.E.; Gunbileg, A.; Sukhbaatar, N.; Mishig-Ochir, T. Antibacterial activity and characteristics of silver nanoparticles biosynthesized from Carduus crispus. Sci. Rep. 2021, 11, 21047. [Google Scholar] [CrossRef]
- Anand, G.T.; Nithiyavathi, R.; Ramesh, R.; Sundaram, S.J.; Kaviyarasu, K. Structural and optical properties of nickel oxide nanoparticles: Investigation of antimicrobial applications. Surf. Interfaces 2020, 18, 100460. [Google Scholar] [CrossRef]
- Luong, Q.T.; Kang, S.Y.; Lee, D.; Song, J.; Karuppannan, M.; Cho, Y.H.; Kwon, O.J. An effective strategy for preparing nickel nanoparticles encapsulated in polymer matrix-derived carbon shell with high catalytic activity and long-term durability toward urea electro-oxidation. Mater. Chem. Front. 2021, 5, 4626–4633. [Google Scholar] [CrossRef]
- Siddiqi, K.S.; Husen, A. Current status of plant metabolite-based fabrication of copper/copper oxide and their applications: A review. Biomater. Res. 2020, 24, 11. [Google Scholar] [CrossRef]
- Narender, S.S.; Varma, V.V.S.; Srikar, C.S.; Ruchitha, J.; Varma, P.A.; Praveen, B.V.S. Nickel oxide nanoparticles: A brief review of their synthesis, characterization, and applications. Chem. Eng. Technol. 2022, 45, 397–409. [Google Scholar] [CrossRef]
- Popescu, V.; Prodan, D.; Cuc, S.; Saroşi, C.; Furtos, G.; Moldovan, A.; Bomboş, D. Antimicrobial poly (lactic acid)/copper nanocomposites for food packaging materials. Materials 2023, 16, 1415. [Google Scholar] [CrossRef]
- Mulla, M.Z.; Rahman, M.R.T.; Marcos, B.; Tiwari, B.; Pathania, S. Poly Lactic Acid (PLA) Nanocomposites: Effect of inorganic nanoparticles reinforcement on their performance and food packaging applications. Molecules 2021, 26, 1967. [Google Scholar] [CrossRef] [PubMed]
- Oluwagbemiga, M.A.; Gómez, J.; Bhattarai, S.; Ahmed, O.; Zechmann, B.; Adegboyega, N.F.; Durantini, A.M. 3D-Printable Polylactic Acid Composites with Hydrochar-Stabilised Silver Nanoparticles for Antimicrobial Photodynamic Therapy. ACS Appl. Eng. Mater. 2025, 3, 2638–2649. [Google Scholar] [CrossRef]
- Kumari, S.; Singh, B.N.; Srivastava, P. Effect of copper nanoparticles on physico-chemical properties of chitosan and gelatin-based scaffold developed for skin tissue engineering application. 3 Biotech 2019, 9, 102. [Google Scholar] [CrossRef] [PubMed]
- Silva Dias, W.; Demosthenes, L.C.D.C.; Costa, J.C.M.D.; Pocrifka, L.A.; Reis do Nascimento, N.; Coelho Pinheiro, S.; Costa de Macêdo Neto, J. 3D Printing of Virucidal Polymer Nanocomposites (PLA/Copper Nanoparticles). Polymers 2025, 17, 283. [Google Scholar] [CrossRef]
- ISO 22196:2011; Measurement of Antibacterial Activity on Plastics and Other Non-Porous Surfaces. International Organization for Standardization: Geneva, Switzerland, 2011. Available online: https://www.iso.org/standard/54431.html (accessed on 19 November 2023).
- Maitz, S.; Poelzl, S.; Dreisiebner, D.; Zarschenas, E.; Kittinger, C. Antimicrobial non-porous surfaces: A comparison of the standards ISO 22196:2011 and the recently published ISO 7581:2023. Front. Microbiol. 2024, 15, 1400265. [Google Scholar] [CrossRef]
- Gorrasi, G.; Pantani, R. Hydrolysis and Biodegradation of Poly (lactic acid). In Synthesis, Structure and Properties of Poly (Lactic Acid); Springer: Cham, Switzerland, 2017; pp. 119–151. [Google Scholar]
- Limsukon, W.; Rubino, M.; Rabnawaz, M.; Lim, L.T.; Auras, R. Hydrolytic degradation of poly (lactic acid): Unraveling correlations between temperature and the three phase structures. Polym. Degrad. Stab. 2023, 217, 110537. [Google Scholar] [CrossRef]
- Rojas, A.; Velásquez, E.; Patiño Vidal, C.; Guarda, A.; Galotto, M.J.; López de Dicastillo, C. Active PLA Packaging Films: Effect of Processing and the Addition of Natural Antimicrobials and Antioxidants on Physical Properties, Release Kinetics, and Compostability. Antioxidants 2021, 10, 1976. [Google Scholar] [CrossRef] [PubMed]
- Scaffaro, R.; Lopresti, F.; Marino, A.; Nostro, A. Antimicrobial additives for poly(lactic acid) materials and their applications: Current state and perspectives. Appl. Microbiol. Biotechnol. 2018, 102, 7739–7756, Erratum in Appl. Microbiol. Biotechnol. 2018, 102, 7757. https://doi.org/10.1007/s00253-018-9251-7. [Google Scholar] [CrossRef] [PubMed]
- Tsuji, H. Poly(Lactic Acid). In Bio-Based Plastics; Kabasci, S., Ed.; Wiley: Hoboken, NJ, USA, 2013. [Google Scholar] [CrossRef]
- Salfinger, Y.; Tortorello, M.L. (Eds.) Compendium of Methods for the Microbiological Examination of Foods; American Public Health Association: Washington, DC, USA, 2015. [Google Scholar]
- Food and Drug Administration. Bacteriological Analytical Manual (BAM), Chapter 3: Aerobic Plate Count. 2001. Available online: https://www.fda.gov/food/laboratory-methods-food/bacteriological-analytical-manual-bam (accessed on 17 December 2025).
- CCFRA 1.1.4:2003; Manual of Microbiological Methods for the Food and Drink Industry. Campden Chorleywood Food Research Association: Chipping Campden, UK, 2007.
- Zarei Chamgordani, N.; Asiaei, S.; Ghorbani-Bidkorpeh, F.; Babaee Foroutan, M.; Mahboubi, A.; Moghimi, H.R. Fabrication of controlled-release silver nanoparticle polylactic acid microneedles with long-lasting antibacterial activity using a micro-molding solvent-casting technique. Drug Deliv. Transl. Res. 2024, 14, 386–399. [Google Scholar] [CrossRef]
- Lemire, J.A.; Harrison, J.J.; Turner, R.J. Antimicrobial activity of metals: Mechanisms, molecular targets and applications. Nat. Rev. Microbiol. 2013, 11, 371–384. [Google Scholar] [CrossRef]
- Palza, H. Antimicrobial polymers with metal nanoparticles. Int. J. Mol. Sci. 2015, 16, 2099–2116. [Google Scholar] [CrossRef]
- Savage, D.T.; Hilt, J.Z.; Dziubla, T.D. In Vitro methods for assessing nanoparticle toxicity. In Nanotoxicity: Methods and Protocols; Springer: New York, NY, USA, 2018; pp. 1–29. [Google Scholar]
- Lizundia, E.; Armentano, I.; Luzi, F.; Bertoglio, F.; Restivo, E.; Visai, L.; Puglia, D. Synergic effect of nanolignin and metal oxide nanoparticles into poly (l-lactide) bionanocomposites: Material properties, antioxidant activity, and antibacterial performance. ACS Appl. Bio Mater. 2020, 3, 5263–5274. [Google Scholar] [CrossRef]
- Pušnik Črešnar, K.; Aulova, A.; Bikiaris, D.N.; Lambropoulou, D.; Kuzmič, K.; Fras Zemljič, L. Incorporation of metal-based nanoadditives into the pla matrix: Effect of surface properties on antibacterial activity and mechanical performance of pla nanoadditive films. Molecules 2021, 26, 4161. [Google Scholar] [CrossRef]
- Črešnar, K.P.; Zemljič, L.F.; Papadopoulos, L.; Terzopoulou, Z.; Zamboulis, A.; Klonos, P.A.; Bikiaris, D.N.; Kyritsis, A.; Pissis, P. Effects of Ag, ZnO and TiO2 nanoparticles at low contents on the crystallization, semicrystalline morphology, interfacial phenomena and segmental dynamics of PLA. Mater. Today Commun. 2021, 27, 102192. [Google Scholar] [CrossRef]
- Sharifiana, M.; Shahrajabian, H. The study of mechanical, thermal, and antibacterial properties of pla/graphene oxide/tio2 hybrid nanocomposites. Iran. J. Chem. Chem. Eng. 2022, 41, 799–807. [Google Scholar] [CrossRef]
- Sonseca, A.; Madani, S.; Rodríguez, G.; Hevilla, V.; Echeverría, C.; Fernández-García, M.; Muñoz-Bonilla, A.; Charef, N.; López, D. Multifunctional PLA blends containing chitosan mediated silver nanoparticles: Thermal, mechanical, antibacterial, and degradation properties. Nanomaterials 2019, 10, 22. [Google Scholar] [CrossRef]
- Zeng, Y.; Liu, Y.; Wang, L.; Huang, H.; Zhang, X.; Liu, Y.; Min, M.; Li, Y. Effect of silver nanoparticles on the microstructure, non-isothermal crystallization behavior and antibacterial activity of polyoxymethylene. Polymers 2020, 12, 424. [Google Scholar] [CrossRef]
- Chen, F.; Han, J.; Guo, Z.; Mu, C.; Yu, C.; Ji, Z.; Sun, L.; Wang, Y.; Wang, J. Antibacterial 3D-printed silver nanoparticle/poly lactic-co-glycolic acid (PLGA) scaffolds for bone tissue engineering. Materials 2023, 16, 3895. [Google Scholar] [CrossRef]
- Fan, T.; Qin, J.; Dong, F.; Meng, X.; Li, Y.; Wang, Y.; Liu, Q.; Wang, G. Effects on the crystallization behavior and biocompatibility of poly (LLA-ran-PDO-ran-GA) with poly (d-lactide) as nucleating agents. RSC Adv. 2022, 12, 10711–10724. [Google Scholar] [CrossRef] [PubMed]
- Gao, P.; Alanazi, S.; Masato, D. Crystallization of polylactic acid with organic nucleating agents under quiescent conditions. Polymers 2024, 16, 320. [Google Scholar] [CrossRef] [PubMed]
- Ouchiar, S.; Stoclet, G.; Cabaret, C.; Gloaguen, V. Influence of the filler nature on the crystalline structure of polylactide-based nanocomposites: New insights into the nucleating effect. Macromolecules 2016, 49, 2782–2790. [Google Scholar] [CrossRef]
- Kampf, G. How long can nosocomial pathogens survive on textiles? A systematic review. GMS Hyg. Infect. Control 2020, 15, Doc10. [Google Scholar] [PubMed]
- Rojas, K.; Canales, D.; Amigo, N.; Sepúlveda, J. Effective antimicrobial materials based on low-density polyethylene (LDPE) with zinc oxide nanoparticles. Compos. Part. B Eng. 2019, 165, 144–155. [Google Scholar] [CrossRef]
- Čech Barabaszová, K.; Holešová, S.; Hundáková, M.; Kalendová, A. Tribo-mechanical properties of antimicrobial LDPE nanocomposites with hybrid ZnO–vermiculite–chlorhexidine fillers. Polymers 2020, 12, 2811. [Google Scholar] [CrossRef]
- Janczak, K.; Bajer, K.; Malinowski, R.; Wedderburn, L.; Kosmalska, D.; Królikowski, B. Bactericidal properties of LDPE modified with commercial additives for food protection. Environments 2022, 9, 84. [Google Scholar] [CrossRef]
- Zhao, S.; Zhou, C.; Zan, R.; Wang, Y.; Li, J. Antibacterial LDPE composites modified with quaternary ammonium–functionalized ZnO nanoparticles. J. Polym. Res. 2024, 31, 4107. [Google Scholar] [CrossRef]
- Ahghari, M.R.; Soltaninejad, V.; Maleki, A. Synthesis of nickel nanoparticles by a green and convenient method as a magnetic mirror with antibacterial activities. Sci. Rep. 2020, 10, 12627. [Google Scholar] [CrossRef]
- More, P.R.; Pandit, S.; Filippis, A.D.; Franci, G.; Mijakovic, I.; Galdiero, M. Silver nanoparticles: Bactericidal and mechanistic approach against drug resistant pathogens. Microorganisms 2023, 11, 369. [Google Scholar] [CrossRef]
- Dakal, T.C.; Kumar, A.; Majumdar, R.S.; Yadav, V. Mechanistic basis of antimicrobial actions of silver nanoparticles. Front. Microbiol. 2016, 7, 1831. [Google Scholar] [CrossRef] [PubMed]
- Elashkar, E.; Alfaraj, R.; El-Borady, O.M.; Amer, M.M.; Algammal, A.M.; El-Demerdash, A.S. Novel silver nanoparticle-based biomaterials for combating Klebsiella pneumoniae biofilms. Front. Microbiol. 2025, 15, 1507274. [Google Scholar] [CrossRef]
- Bayraktar, I.; Doganay, D.; Coskun, S.; Kaynak, C.; Akca, G.; Unalan, H.E. 3D printed antibacterial silver nanowire/polylactide nanocomposites. Compos. Part B Eng. 2019, 172, 671–678. [Google Scholar] [CrossRef]
- Kudzin, M.H.; Mrozińska, Z.; Kaczmarek, A.; Lisiak-Kucińska, A. Deposition of copper on poly (lactide) non-woven fabrics by magnetron sputtering—Fabrication of new multi-functional, antimicrobial composite materials. Materials 2020, 13, 3971. [Google Scholar] [CrossRef] [PubMed]
- Bhavyasree, P.G.; Xavier, T.S. Green synthesised copper and copper oxide-based nanomaterials using plant extracts and their application in antimicrobial activity. Curr. Res. Green. Sustain. Chem. 2022, 5, 100249. [Google Scholar] [CrossRef]
- Ren, G.; Hu, D.; Cheng, E.W.; Vargas-Reus, M.A.; Reip, P.; Allaker, R.P. Characterisation of copper oxide nanoparticles for antimicrobial applications. Int. J. Antimicrob. Agents 2009, 33, 587–590. [Google Scholar] [CrossRef]
- Mazur, K.; Singh, R.; Friedrich, R.P.; Genç, H.; Unterweger, H.; Sałasińska, K.; Bogucki, R.; Kuciel, S.; Cicha, I. The effect of antibacterial particle incorporation on the mechanical properties, biodegradability, and biocompatibility of PLA and PHBV composites. Macromol. Mater. Eng. 2020, 305, 2000244. [Google Scholar] [CrossRef]
- Gupta, S.; SK, K.; Kudipady, M.L.; Puttaiahgowda, Y.M. Antibacterial Effect of Copper Oxide Nanoparticles on Polyvinyl Chloride-Based Polymer Nanocomposite. Adv. Polym. Technol. 2024, 2024, 5527195. [Google Scholar] [CrossRef]
- Fan, X.; Yahia, L.H.; Sacher, E. Antimicrobial properties of the Ag, Cu nanoparticle system. Biology 2021, 10, 137. [Google Scholar] [CrossRef] [PubMed]
- Vasiliev, G.; Kubo, A.L.; Vija, H.; Kahru, A.; Bondar, D.; Karpichev, Y.; Bondarenko, O. Synergistic antibacterial effect of copper and silver nanoparticles and their mechanism of action. Sci. Rep. 2023, 13, 9202. [Google Scholar] [CrossRef] [PubMed]
- Hao, Z.; Wang, M.; Cheng, L.; Si, M.; Feng, Z.; Feng, Z. Synergistic antibacterial mechanism of silver-copper bimetallic nanoparticles. Front. Bioeng. Biotechnol. 2024, 11, 1337543. [Google Scholar] [CrossRef]
- Hashem, A.H.; Al Abboud, M.A.; Alawlaqi, M.M.; Abdelghany, T.M.; Hasanin, M. Synthesis of nanocapsules based on biosynthesized nickel nanoparticles and potato starch: Antimicrobial, antioxidant, and anticancer activity. Starch-Stärke 2022, 74, 2100165. [Google Scholar] [CrossRef]
- Dubey, A.; Vahabi, H.; Kumaravel, V. Antimicrobial and biodegradable 3D printed scaffolds for orthopedic infections. ACS Biomater. Sci. Eng. 2023, 9, 4020–4044. [Google Scholar] [CrossRef]
- Ganga, G. Antimicrobial activity of copper and silver metal nanoparticles synthesized from Riccia fluitans. GSC Biol. Pharm. Sci. 2021, 18, 77–82. [Google Scholar] [CrossRef]
- Siddiqui, M.A.; Ahamed, M.; Ahmad, J.; Khan, M.M.; Musarrat, J.; Al-Khedhairy, A.A.; Alrokayan, S.A. Nickel oxide nanoparticles induce cytotoxicity, oxidative stress and apoptosis in cultured human cells that is abrogated by the dietary antioxidant curcumin. Food Chem. Toxicol. 2012, 50, 641–647. [Google Scholar] [CrossRef]
- Wong, W.K.; Lai, C.H.N.; Cheng, W.Y.; Tung, L.H.; Chang, R.C.C.; Leung, F.K.C. Polymer–metal composite healthcare materials: From nano to device scale. J. Compos. Sci. 2022, 6, 218. [Google Scholar] [CrossRef]
- Tkachenko, A.; Virych, P.; Myasoyedov, V.; Prokopiuk, V.; Onishchenko, A.; Butov, D.; Kuziv, Y.; Yeshchenko, O.; Zhong, S.; Nie, G.; et al. Cytotoxicity of Hybrid Noble Metal-Polymer Composites. BioMed Res. Int. 2022, 2022, 1487024. [Google Scholar] [CrossRef]
- Chen, L.; Glass, J.J.; De Rose, R.; Sperling, C.; Kent, S.J.; Houston, Z.H.; Fletcher, N.L.; Rolfe, B.E.; Thurecht, K.J. Influence of charge on hemocompatibility and immunoreactivity of polymeric nanoparticles. ACS Appl. Bio Mater. 2018, 1, 756–767. [Google Scholar] [CrossRef] [PubMed]












| Nanoparticle | Size (nm) | Surface Area (m2/g) | Density (g/cm3) | Purity | Structure and Morphology |
|---|---|---|---|---|---|
| Copper | 80–240 | 4.6 | 8.9 | 99.95% | Crystal structure (Face-Centred Cubic (FCC)) reddish brown, with spherical shape and cubic crystal structure |
| Copper Oxide | 15–45 | 15 | 6.5 | 99.995% | Crystal structure (monoclinic tenorite), dark brown, spherical in shape |
| Silver | 28–48 | 15–18 | 10.6 | 99.95% | Crystal structure (Face-Centred Cubic (FCC)), black, spherical in shape, with a cubic crystal structure |
| Nickel | 65 | 10–16 | 8.9 | 99.95% | Crystal structure (Face-Centred Cubic (FCC)), spherical and black in colour |
| Composite | C (Mass%) | O (Mass%) | Metal (Mass%) | Metal (Atom%) | Metal Peakak Detected |
|---|---|---|---|---|---|
| Ni+PLA | 52.50 | 46.67 | 0.83 | 0.19 | Ni Kα (weak) |
| Ag+PLA | 51.79 | 48.16 | 0.05 | 0.01 | Ag Lα (trace) |
| Cu+PLA | 51.11 | 48.78 | 0.11 | 0.02 | Cu Kα (faint) |
| CuO+PLA | 54.54 | 43.50 | 1.97 | 0.42 | Cu Kα (strong) |
| Sample | Challenged Bacteria | Inoculum | Recovered Bacterial Count | |||||
|---|---|---|---|---|---|---|---|---|
| 5 min | 10 min | 20 min | 1 h | 8 h | 24 h | |||
| Control Sheet | Staphylococcus aureus | 4500 | 4200 | 3850 | 3600 | 3110 | 2900 | 2650 |
| Enterococcus faecalis | 3300 | 3100 | 2860 | 2550 | 2300 | 2150 | 1880 | |
| Salmonella Poona | 3500 | 3300 | 3050 | 2800 | 2250 | 2350 | 2100 | |
| E. coli | 4500 | 4200 | 3900 | 2650 | 2400 | 2150 | 2750 | |
| Klebsiella pneumoniae | 3700 | 3400 | 3150 | 2950 | 2650 | 2400 | 2100 | |
| Pseudomonas aeruginosa | 3400 | 3200 | 3000 | 2700 | 2550 | 2300 | 2000 | |
| Sample | Challenged Bacteria | Inoculum | Recovered Bacterial Count | |||||
|---|---|---|---|---|---|---|---|---|
| 5 min | 10 min | 20 min | 1 h | 8 h | 24 h | |||
| Ni+PLA | Staphylococcus aureus | 4500 | 2800 | 920 | 410 | 55 | 1 | 1 |
| Enterococcus faecalis | 3300 | 1800 | 890 | 390 | 80 | 1 | 1 | |
| Salmonella Poona | 3500 | 2000 | 950 | 350 | 60 | 1 | 1 | |
| E. coli | 4500 | 2500 | 1100 | 460 | 50 | 1 | 1 | |
| Klebsiella pneumoniae | 3700 | 2200 | 1020 | 370 | 40 | 1 | 1 | |
| Pseudomonas aeruginosa | 3400 | 2000 | 990 | 310 | 75 | 1 | 1 | |
| Sample | Challenged Bacteria | Inoculum | Recovered Bacterial Count | |||||
|---|---|---|---|---|---|---|---|---|
| 5 min | 10 min | 20 min | 1 h | 8 h | 24 h | |||
| Ag+PLA | Staphylococcus aureus | 4500 | 2600 | 950 | 290 | 43 | 1 | 1 |
| Enterococcus faecalis | 3300 | 1700 | 860 | 420 | 75 | 1 | 1 | |
| Salmonella Poona | 3500 | 1900 | 1000 | 370 | 65 | 1 | 1 | |
| E. coli | 4500 | 2400 | 1150 | 430 | 36 | 1 | 1 | |
| Klebsiella pneumoniae | 3700 | 2100 | 1090 | 340 | 48 | 1 | 1 | |
| Pseudomonas aeruginosa | 3400 | 1900 | 940 | 290 | 70 | 1 | 1 | |
| Sample | Challenged Bacteria | Inoculum | Recovered Bacterial Count | |||||
|---|---|---|---|---|---|---|---|---|
| 5 min | 10 min | 20 min | 1 h | 8 h | 24 h | |||
| Cu+PLA | Staphylococcus aureus | 4500 | 2900 | 1010 | 415 | 35 | 1 | 1 |
| Enterococcus faecalis | 3300 | 1900 | 880 | 500 | 56 | 1 | 1 | |
| Salmonella Poona | 3500 | 2200 | 910 | 390 | 45 | 1 | 1 | |
| E. coli | 4500 | 2700 | 1020 | 420 | 41 | 1 | 1 | |
| Klebsiella pneumoniae | 3700 | 2250 | 900 | 350 | 32 | 1 | 1 | |
| Pseudomonas aeruginosa | 3400 | 2100 | 850 | 305 | 66 | 1 | 1 | |
| Sample | Challenged Bacteria | Inoculum | Recovered Bacterial Count | |||||
|---|---|---|---|---|---|---|---|---|
| 5 min | 10 min | 20 min | 1 h | 8 h | 24 h | |||
| CuO+PLA | Staphylococcus aureus | 4500 | 2650 | 1300 | 520 | 49 | 1 | 1 |
| Enterococcus faecalis | 3300 | 1850 | 1060 | 610 | 56 | 1 | 1 | |
| Salmonella Poona | 3500 | 2150 | 990 | 465 | 73 | 1 | 1 | |
| E. coli | 4500 | 2560 | 1250 | 535 | 65 | 1 | 1 | |
| Klebsiella pneumoniae | 3700 | 2110 | 1100 | 390 | 38 | 1 | 1 | |
| Pseudomonas aeruginosa | 3400 | 1950 | 970 | 420 | 67 | 1 | 1 | |
Disclaimer/Publisher’s Note: The statements, opinions and data contained in all publications are solely those of the individual author(s) and contributor(s) and not of MDPI and/or the editor(s). MDPI and/or the editor(s) disclaim responsibility for any injury to people or property resulting from any ideas, methods, instructions or products referred to in the content. |
© 2025 by the authors. Licensee MDPI, Basel, Switzerland. This article is an open access article distributed under the terms and conditions of the Creative Commons Attribution (CC BY) license.
Share and Cite
Agarwalla, A.; Ahmed, W.; AlMeqbaali, T.; Alsayegh, F.; ud din, M.; Butti, L.A.; Ghazawi, A.; Al-Marzouqi, A.H.; Khan, M.A. Development and Characterisation of Biodegradable Polymeric Composites Enhanced with Nanoparticles for Antimicrobial and Biomedical Applications. Polymers 2026, 18, 51. https://doi.org/10.3390/polym18010051
Agarwalla A, Ahmed W, AlMeqbaali T, Alsayegh F, ud din M, Butti LA, Ghazawi A, Al-Marzouqi AH, Khan MA. Development and Characterisation of Biodegradable Polymeric Composites Enhanced with Nanoparticles for Antimicrobial and Biomedical Applications. Polymers. 2026; 18(1):51. https://doi.org/10.3390/polym18010051
Chicago/Turabian StyleAgarwalla, Aaruci, Waleed Ahmed, Tif AlMeqbaali, Fatma Alsayegh, Mehraj ud din, Lateifa Abdulla Butti, Akela Ghazawi, Ali H. Al-Marzouqi, and Mushtaq Ahmad Khan. 2026. "Development and Characterisation of Biodegradable Polymeric Composites Enhanced with Nanoparticles for Antimicrobial and Biomedical Applications" Polymers 18, no. 1: 51. https://doi.org/10.3390/polym18010051
APA StyleAgarwalla, A., Ahmed, W., AlMeqbaali, T., Alsayegh, F., ud din, M., Butti, L. A., Ghazawi, A., Al-Marzouqi, A. H., & Khan, M. A. (2026). Development and Characterisation of Biodegradable Polymeric Composites Enhanced with Nanoparticles for Antimicrobial and Biomedical Applications. Polymers, 18(1), 51. https://doi.org/10.3390/polym18010051

