Injectable Light-Responsive Hydrogel Dressing Promotes Diabetic Wound Healing by Enhancing Wound Angiogenesis and Inhibiting Inflammation
Abstract
1. Introduction
2. Materials and Methods
2.1. Preparation of Methacryloylated Chitosan/Soy Isoflavone/Gold Nanoparticle (CSMA/SI/AuNP) Photoinitiated Hydrogel
2.1.1. Synthesis of Chitosan Methacryloyl (CSMA)
2.1.2. Synthesis of Gold Nanoparticles (AuNPs)
2.1.3. Preparation of CSMA/SI/AuNP Photoinitiated Hydrogel
2.2. Characterization of Hydrogel Properties
2.2.1. Characterization of Gold Nanoparticle Size
2.2.2. Fourier Transform Infrared (FT-IR) Spectroscopy
2.2.3. Nuclear Magnetic Hydrogen Spectroscopy Analysis
2.2.4. Gelation Behavior of the Hydrogel and Rheological Characterization
2.2.5. Self-Healing Performance
2.2.6. Antibacterial Performance
2.3. In Vitro Experimental Procedures
2.3.1. Preparation of Hydrogel Extracts
2.3.2. Cytotoxicity Assay
2.3.3. Cell Proliferation Assay
2.3.4. Cell Migration Assay
2.4. In Vivo Experiments
2.4.1. Wound Healing Experiment
2.4.2. Histological Analysis
2.4.3. Immunohistochemical Analysis
2.5. Statistical Analysis
3. Results and Discussion
3.1. Material Characterization
3.1.1. Morphology and Size of AuNPs
3.1.2. Infrared Spectroscopy of CSMA
3.1.3. Nuclear Magnetic Hydrogen Spectroscopy Analysis of CSMA
3.2. Rheological Characterization and Gelation
3.3. Self-Healing Capacity of CSMA/SI/AuNP Hydrogels
3.4. Antibacterial Properties of CSMA/SI/AuNP Hydrogels
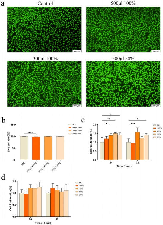
3.5. In Vitro Cytotoxicity of CSMA/SI/AuNP Hydrogels
3.6. Migration of HUEVCs Induced by CSMA/SI/AuNPs Hydrogels
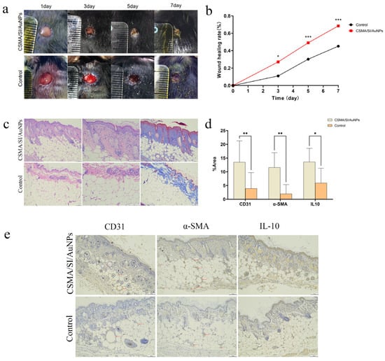
3.7. Acceleration of Diabetic Wound Healing by CSMA/SI/AuNP Hydrogels
3.8. CSMA/SI/AuNP Hydrogels Promote Angiogenesis and Modulate Inflammatory Responses
4. Limitation
5. Conclusions
Author Contributions
Funding
Institutional Review Board Statement
Data Availability Statement
Conflicts of Interest
Abbreviations
| CSMA | Chitosan Methacryloyl |
| SIs | Soy isoflavones |
| AuNP | Gold nanoparticle |
| HuVECs | Human umbilical vein endothelial cell |
| ROS | Reactive oxygen species |
| CS | Chitosan |
| MA | Methacrylic acid |
| UV | Ultraviolet |
| TEM | Transmission electron microscopy |
| FT-IR | Fourier transform infrared spectroscopy |
| PBS | Phosphate-buffered saline |
| CO2 | Carbon dioxide |
| PI | Propidium iodide |
| FBS | Fetal bovine serum |
| RPMI | Roswell Park Memorial Institute |
| EDTA | Ethylene Diamine Tetraacetic Acid |
| α-SMA | α-Smooth Muscle Actin |
| IL-10 | Interleukin-10 |
References
- Li, Y.; Fu, R.; Duan, Z.; Zhu, C.; Fan, D. Artificial Nonenzymatic Antioxidant MXene Nanosheet-Anchored Injectable Hydrogel as a Mild Photothermal-Controlled Oxygen Release Platform for Diabetic Wound Healing. ACS Nano 2022, 16, 7–15. [Google Scholar] [CrossRef]
- Qi, L.; Zhang, C.; Wang, B.; Yin, J.; Yan, S. Progress in hydrogels for skin wound repair. Macromol. Biosci. 2022, 22, e2100475. [Google Scholar] [CrossRef]
- Falcone, M.; De Angelis, B.; Pea, F.; Scalise, A.; Stefani, S.; Tasinato, R.; Zanetti, O.; Dalla Paola, L. Challenges in the management of chronic wound infections. J. Glob. Antimicrob. Resist. 2021, 26, 140–147. [Google Scholar] [CrossRef]
- He, C.; Wang, Y.; Chen, C.; Yuan, L.; Dong, W.; Yang, X.; Wu, Y.; Liu, J.; Kong, Q.; He, J.; et al. Mild NIR controlled NO-Releasing adenine-based composite hydrogel with excellent Antimicrobial, wound adaptiveness and angiogenic capabilities for rapid bacterial-infected wounds healing. Mater. Des. 2024, 238, 112719. [Google Scholar] [CrossRef]
- Yang, F.; Lu, D.; Chen, Y.; Qi, F.; Wang, X.; Li, J.; Fu, Q.; Li, R.; Wu, D.; Wang, J.; et al. Bioadhesive supramolecular polymer/hyaluronic acid hydrogel with zinc ion and dexamethasone slow release for diabetic wound healing. Int. J. Biol. Macromol. 2024, 286, 137752. [Google Scholar]
- Guo, S.; Ren, Y.; Chang, R.; He, Y.; Zhang, D.; Guan, F.; Yao, M. Injectable Self-Healing Adhesive Chitosan Hydrogel with Antioxidative, Antibacterial, and Hemostatic Activities for Rapid Hemostasis and Skin Wound Healing. ACS Appl. Mater. Interfaces 2022, 14, 34455–34469. [Google Scholar] [CrossRef]
- Ma, W.; Dong, W.; Zhao, S.; Du, T.; Wang, Y.; Yao, J.; Liu, Z.; Sun, D.; Zhang, M. An injectable adhesive antibacterial hydrogel wound dressing for infected skin wounds. Mater. Sci. Eng. C Mater. Biol. Appl. 2021, 134, 112584. [Google Scholar] [CrossRef]
- Chandel, A.K.S.; Madhavikutty, A.S.; Okada, S.; Qiming, Z.; Inagaki, N.F.; Ohta, S.; Ito, T. Injectable, shear-thinning, photocrosslinkable, and tissue-adhesive hydrogels composed of diazirine-modified hyaluronan and dendritic polyethyleneimine. Biomater. Sci. 2024, 12, 1454–1464. [Google Scholar] [CrossRef] [PubMed]
- Liang, Y.; Li, M.; Tang, Y.; Yang, J.; Wang, J.; Zhu, Y.; Liang, H.; Lin, Q.; Cheng, Y.; Yang, X.; et al. Temperature-sensitive hydrogel dressing loaded with nicotinamide mononucleotide accelerating wound healing in diabetic mice. Biomed. Pharmacother. Biomed. Pharmacother. 2023, 167, 115431. [Google Scholar] [CrossRef] [PubMed]
- Wu, Y.; Wang, Y.; Long, L.; Hu, C.; Kong, Q.; Wang, Y. A spatiotemporal release platform based on pH/ROS stimuli-responsive hydrogel in wound repairing. J. Control. Release Off. J. Control. Release Soc. 2021, 341, 147–165. [Google Scholar] [CrossRef]
- Li, L.; Scheiger, J.M.; Levkin, P.A. Design and Applications of Photoresponsive Hydrogels. Adv. Mater. 2019, 31, e1807333. [Google Scholar] [CrossRef]
- Bucciarelli, A.; Selicato, N.; Coricciati, C.; Rainer, A.; Capodilupo, A.L.; Gigli, G.; Moroni, L.; Polini, A.; Gervaso, F. Modelling methacrylated chitosan hydrogel properties through an experimental design approach: From composition to material properties. J. Mater. Chem. B 2024, 12, 10221–10240. [Google Scholar] [CrossRef] [PubMed]
- Ohnsorg, M.L.; Hushka, E.A.; Anseth, K.S. Photoresponsive Chemistries for User-Directed Hydrogel Network Modulation to Investigate Cell-Matrix Interactions. Acc. Chem. Res. 2024, 58, 47–60. [Google Scholar] [CrossRef] [PubMed]
- Croisier, F.; Jérôme, C. Chitosan-based biomaterials for tissue engineering. Eur. Polym. J. 2013, 49, 780–792. [Google Scholar] [CrossRef]
- Mi, F.L.; Tan, Y.C.; Liang, H.F.; Sung, H.W. In vivo biocompatibility and degradability of a novel injectable-chitosan-based implant. Biomaterials 2002, 23, 181–191. [Google Scholar] [CrossRef] [PubMed]
- Kamiyama, K.; Onishi, H.; Machida, Y. Biodisposition characteristics of N-succinyl-chitosan and glycol-chitosan in normal and tumor-bearing mice. Biol. Pharm. Bull. 1999, 22, 179–186. [Google Scholar] [CrossRef]
- Wang, S.-M.; Huang, Q.-Z.; Wang, Q.-S. Study on the synergetic degradation of chitosan with ultraviolet light and hydrogen peroxide. Carbohydr. Res. 2005, 340, 1143–1147. [Google Scholar] [CrossRef]
- Stenhagen, I.S.R.; Rukke, H.V.; Dragland, I.S.; Kopperud, H.M. Effect of methacrylated chitosan incorporated in experimental composite and adhesive on mechanical properties and biofilm formation. Eur. J. Oral Sci. 2019, 127, 81–88. [Google Scholar] [CrossRef] [PubMed]
- Zhou, Y.; Zhang, C.; Liang, K.; Li, J.; Yang, H.; Liu, X.; Yin, X.; Chen, D.; Xu, W. Photopolymerized water-soluble maleilated chitosan/methacrylated poly (vinyl alcohol) hydrogels as potential tissue engineering scaffolds. Int. J. Biol. Macromol. 2018, 106, 227–233. [Google Scholar] [CrossRef] [PubMed]
- He, X.; Liu, X.; Yang, J.; Du, H.; Chai, N.; Sha, Z.; Geng, M.; Zhou, X.; He, C. Tannic acid-reinforced methacrylated chitosan/methacrylated silk fibroin hydrogels with multifunctionality for accelerating wound healing. Carbohydr. Polym. 2020, 247, 116689. [Google Scholar] [CrossRef]
- Pan, J.; Deng, J.; Yu, L.; Wang, Y.; Zhang, W.; Han, X.; Camargo, P.H.C.; Wang, J.; Liu, Y. Investigating the repair of alveolar bone defects by gelatin methacrylate hydrogels-encapsulated human periodontal ligament stem cells. J. Mater. Sci. Mater. Med. 2019, 31, 3. [Google Scholar] [CrossRef] [PubMed]
- Erkoc, P.; Odeh, Y.N.; Alrifai, N.; Zirhli, O.; Gunduz Akdogan, N.; Yıldız, B.; Misirlioglu, I.B.; Akdogan, O. Photocurable pentaerythritol triacrylate/lithium phenyl-2,4,6-trimethylbenzoylphosphinate-based ink for extrusion-based 3D printing of magneto-responsive materials. J. Appl. Polym. Sci. 2020, 137, 49043. [Google Scholar] [CrossRef]
- Ševeljević-Jaran, D.; Čužić, S.; Dominis-Kramarić, M.; Glojnarić, I.; Ivetić, V.; Radošević, S.; Parnham, M.J. Accelerated healing of excisional skin wounds by PL 14736 in alloxan-hyperglycemic rats. Ski. Pharmacol. Physiol. 2006, 19, 266–274. [Google Scholar] [CrossRef] [PubMed]
- Yan, J.; Heng, L.; Zhengke, Z.; Lei, F. Estrogen Facilitates the Healing of Diabetic Wounds via Ameliorating the Function of Bone Marrow Mesenchymal Stem Cells. J. Biomater. Tissue Eng. 2022, 12, 1141–1148. [Google Scholar]
- Davison, S.; Davis, S.R. Hormone replacement therapy: Current controversies. Clin. Endocrinol. 2003, 58, 249–261. [Google Scholar] [CrossRef]
- Tie, L.; Li, X. Refractory wound healing and FoxO1/iNOS pathway in type 1 diabetes (1142.3). FASEB J. 2014, 28, 1142.3. [Google Scholar] [CrossRef]
- Eker, F.; Akdaşçi, E.; Duman, H.; Bechelany, M.; Karav, S. Gold Nanoparticles in Nanomedicine: Unique Properties and Therapeutic Potential. Nanomaterials 2024, 14, 1854. [Google Scholar] [CrossRef] [PubMed]
- Algadi, H.; Alhoot, M.A.; Maleki, A.R.A.; Purwitasari, N. Effects of Metal and Metal Oxide Nanoparticles against Biofilm-Forming Bacteria: A systematic Review. J. Microbiol. Biotechnol. 2024, 34, 1748. [Google Scholar] [CrossRef]
- Sekar, V.; Al-Ansari, M.M.; Narenkumar, J.; Al-Humaid, L.; Arunkumar, P.; Santhanam, A. Synthesis of gold nanoparticles (AuNPs) with improved anti-diabetic, antioxidant and anti-microbial activity from Physalis minima. J. King Saud Univ. Sci. 2022, 34, 102197. [Google Scholar] [CrossRef]
- Liu, W.; Ramu, J. Heliconia rostrata Extract Mediated Synthesis of GNPs and Their Anti-Diabetic and Wound Healing Properties for Applications in Diabetic Wound Care. Sci. Adv. Mater. 2022, 14, 1726–1731. [Google Scholar]
- Xu, T. Study of the Synthesis of Gold Nanomaterials with Different Size and Morphology. Ph.D. Thesis, East China Normal University, Shanghai, China, 2013. [Google Scholar]
- Kolawole, O.M.; Lau, W.M.; Khutoryanskiy, V.V. Methacrylated chitosan as a polymer with enhanced mucoadhesive properties for transmucosal drug delivery. Int. J. Pharm. 2018, 550, 123–129. [Google Scholar] [CrossRef]
- Matsumura, Y.; Ananthaswamy, H.N. Toxic effects of ultraviolet radiation on the skin. Toxicol. Appl. Pharmacol. 2004, 195, 298–308. [Google Scholar] [CrossRef] [PubMed]
- Li, B.; Wang, L.; Xu, F.; Gang, X.; Demirci, U.; Wei, D.; Li, Y.; Feng, Y.; Jia, D.; Zhou, Y. Hydrosoluble, UV-crosslinkable and injectable chitosan for patterned cell-laden microgel and rapid transdermal curing hydrogel in vivo. Acta Biomater. 2015, 22, 59–69. [Google Scholar] [CrossRef]
- Keshk, S.M.A.S.; Ramadan, A.M.; Al-Sehemi, A.G.; Irfan, A.; Bondock, S. An unexpected reactivity during periodate oxidation of chitosan and the affinity of its 2, 3-di-aldehyde toward sulfa drugs. Carbohydr. Polym. 2017, 175, 565–574. [Google Scholar] [CrossRef] [PubMed]
- Zhu, S.; Shen, Y.; Yu, Y.; Bai, X. Synthesis of antibacterial gold nanoparticles with different particle sizes using chlorogenic acid. R. Soc. Open Sci. 2020, 7, 191141. [Google Scholar] [CrossRef]
- Xie, M.; Lu, M.; Zou, C.; Liu, C.; Lu, M.; Jin, F. The effect on anti-microoganism of soybean isoflavones. Soybean Sci. 2004, 23, 101–105. [Google Scholar]
- Kapoor, P.; Garg, M.; Sharma, N.; Chhabra, S.; Deorari, R.; Raju, B.C.N.; Kumar, A.; Alhadrawi, D.A. Nanoparticles as Potent Inhibitors of Angiogenesis: A Decade of In Vitro and In Vivo Investigations. E3S Web Conf. 2024, 588, 02007. [Google Scholar] [CrossRef]
- Zamborlin, A.; Voliani, V. Gold nanoparticles as antiangiogenic and antimetastatic agents. Drug Discov. Today 2022, 28, 103438. [Google Scholar] [CrossRef] [PubMed]
- Viveros-Moreno, N.G.; Garcia-Lorenzana, M.; Peña-Mercado, E.; García-Sanmartín, J.; Narro-Íñiguez, J.; Salazar-García, M.; Huerta-Yepez, S.; Sanchez-Gomez, C.; Martínez, A.; Beltran-Vargas, N.E. In vivo biocompatibility testing of nanoparticle-functionalized alginate–chitosan scaffolds for tissue engineering applications. Front. Bioeng. Biotechnol. 2023, 11, 1295626. [Google Scholar] [CrossRef] [PubMed]
- Samadian, H.; Khastar, H.; Ehterami, A.; Salehi, M. Bioengineered 3D nanocomposite based on gold nanoparticles and gelatin nanofibers for bone regeneration: In vitro and in vivo study. Sci. Rep. 2021, 11, 13877. [Google Scholar] [CrossRef] [PubMed]
- Xin, P.; Han, S.; Huang, J.; You, X.; Wu, J. Natural Soybean Milk-Derived Bioactive Coatings for Enhanced Wound Healing. ACS Appl. Mater. Interfaces 2022, 14, 34480–34487. [Google Scholar] [CrossRef]




Disclaimer/Publisher’s Note: The statements, opinions and data contained in all publications are solely those of the individual author(s) and contributor(s) and not of MDPI and/or the editor(s). MDPI and/or the editor(s) disclaim responsibility for any injury to people or property resulting from any ideas, methods, instructions or products referred to in the content. |
© 2025 by the authors. Licensee MDPI, Basel, Switzerland. This article is an open access article distributed under the terms and conditions of the Creative Commons Attribution (CC BY) license (https://creativecommons.org/licenses/by/4.0/).
Share and Cite
Ma, P.; Da, J.; Zhao, G.; Suo, F.; Li, Y.; Zhou, X.; Li, Y.; Han, Y.; Zou, M.; Dou, X. Injectable Light-Responsive Hydrogel Dressing Promotes Diabetic Wound Healing by Enhancing Wound Angiogenesis and Inhibiting Inflammation. Polymers 2025, 17, 607. https://doi.org/10.3390/polym17050607
Ma P, Da J, Zhao G, Suo F, Li Y, Zhou X, Li Y, Han Y, Zou M, Dou X. Injectable Light-Responsive Hydrogel Dressing Promotes Diabetic Wound Healing by Enhancing Wound Angiogenesis and Inhibiting Inflammation. Polymers. 2025; 17(5):607. https://doi.org/10.3390/polym17050607
Chicago/Turabian StyleMa, Peifen, Jianlong Da, Guanghui Zhao, Feiya Suo, Yan Li, Xiaochun Zhou, Yao Li, Yiheng Han, Mingyang Zou, and Xinman Dou. 2025. "Injectable Light-Responsive Hydrogel Dressing Promotes Diabetic Wound Healing by Enhancing Wound Angiogenesis and Inhibiting Inflammation" Polymers 17, no. 5: 607. https://doi.org/10.3390/polym17050607
APA StyleMa, P., Da, J., Zhao, G., Suo, F., Li, Y., Zhou, X., Li, Y., Han, Y., Zou, M., & Dou, X. (2025). Injectable Light-Responsive Hydrogel Dressing Promotes Diabetic Wound Healing by Enhancing Wound Angiogenesis and Inhibiting Inflammation. Polymers, 17(5), 607. https://doi.org/10.3390/polym17050607

