Optimize Injection-Molding Process Parameters and Build an Adaptive Process Control System Based on Nozzle Pressure Profile and Clamping Force
Abstract
1. Introduction
2. Methodology
2.1. P-V-T Relationship
2.2. Nozzle Pressure Profile
2.2.1. Single Nozzle Peak Pressure
- 1~2: When the screw goes forward to push the melt, the nozzle pressure will increase.
- 2~3: Because the cross-sectional area of the product changes, the melt pressure at the tip of the screw will decrease. In order to avoid the injection speed exceeding the set value, the hydraulic pressure will be restricted, and the nozzle pressure increment will become slow.
- 3~4: When the cavity is completely filled, the behavior of the melt changes from the flowing stage to the compressing stage, which causes a sudden rise in nozzle pressures.
- 4~5: The injection stage is converted to the packing stage.
- 5~6: Packing stage.
- 6: Cooling stage starts.
2.2.2. Double Nozzle Peak Pressure
- 1~2: When the screw goes forward to push the melt, the nozzle pressure will increase.
- 2~3: Because the cross-sectional area of the product changes, the melt pressure at the tip of the screw will decrease. In order to maintain the injection speed, the hydraulic pressure will decrease, and the nozzle pressure will decrease.
- 3~4: As the melt enters the cavity, the nozzle pressure will increase.
- 4~5: When the cavity is completely filled, the behavior of the melt changes from the flowing stage to the compressing stage, which causes a sudden rise in nozzle pressures.
- 5~6: The injection stage is converted to the packing stage.
- 6~7: Packing stage.
- 7: Cooling stage starts.
2.3. Nozzle Pressure Characteristics
- Nozzle peak pressure (Ppeak): When the cavity is completely filled, the behavior of the melt changes from the flowing stage to the compressing stage, which causes a sudden rise in nozzle pressures. Nozzle peak pressure is used to optimize V/P switchover point.
- Timing of peak pressure (tpeak): The time point corresponds to the nozzle peak pressure, and the timing of peak pressure is used to optimize injection speed.
- Pressure difference (∆P): The pressure difference mainly occurs when the injection stage is switched to the packing stage. If different packing pressures are set, the pressure difference response will be different. Pressure difference is used to optimize packing pressure.
- Viscosity index (VI): The integral time is from the start of injection to the end of cooling. Viscosity index is mainly used as the quality index of the adaptive process control system to judge the variation of product weight.where Ppacking_start is the pressure when the packing starts, Ppacking_1.5 is 1.5-s packing pressure, tinjection_start is the time when the injection starts, tcooling_end is the time when the cooling ends, and Pnozzle is the nozzle pressure.
2.4. Clamping Force Difference Value
3. Experiment Setups
3.1. Materials
3.2. Equipment
4. Experiment Results and Discussion
4.1. V/P Switchover Point Optimization Experiments
4.2. Injection Speed Optimization Experiments
4.3. Packing Pressure Optimization Experiments
4.4. Clamping Force Optimization Experiments
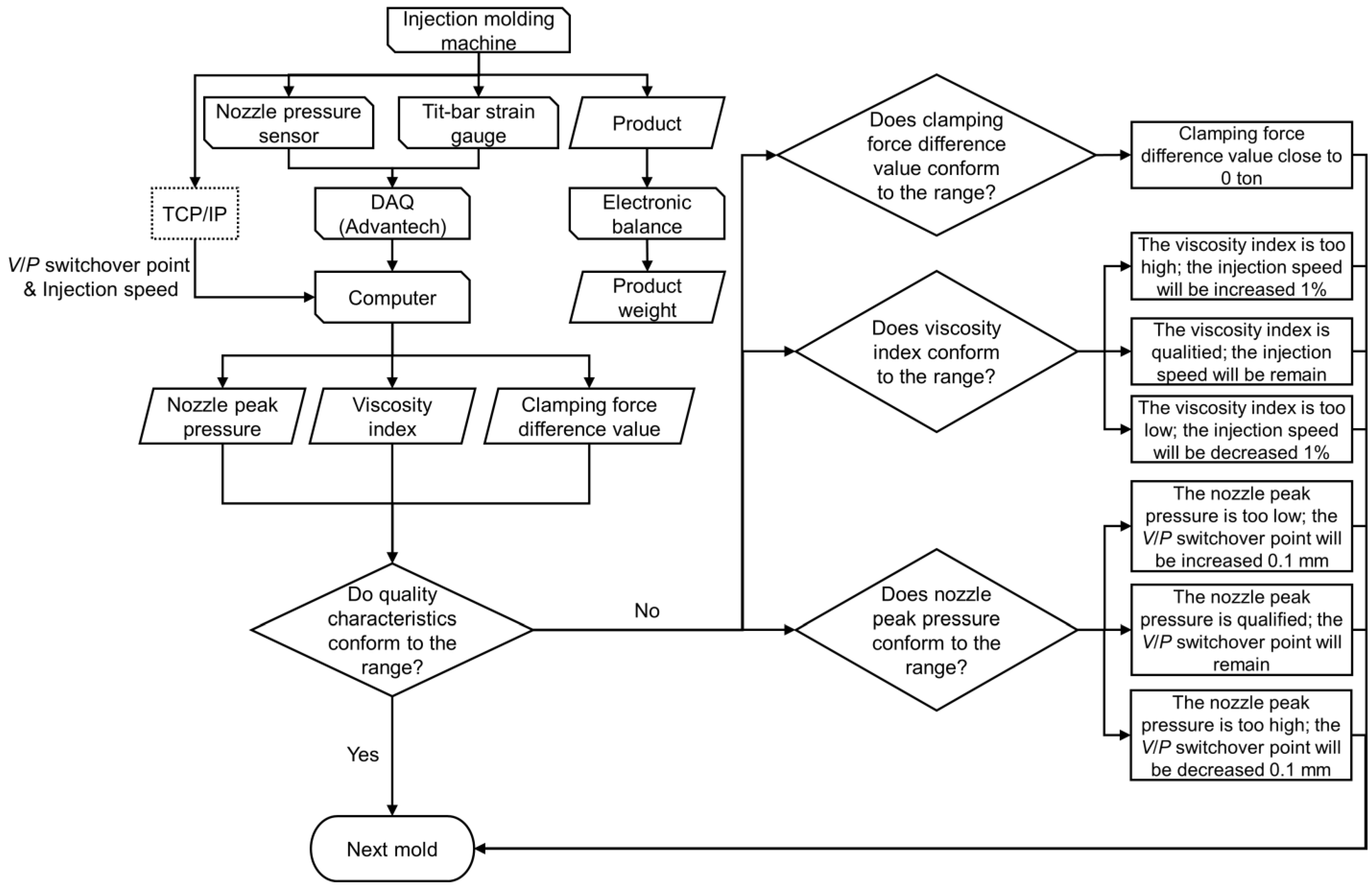
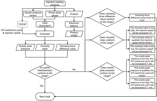
5. Adaptive Process Control System
5.1. Control Strategy of Adaptive Process Control System
5.2. Experiment Results of the Adaptive Process Control System
6. Conclusions
- When the cavity is completely filled, the behavior of the melt changes from the flowing stage to the compressing stage, which causes a sudden rise in nozzle pressure. The nozzle peak pressure can be used to optimize the V/P switchover point.
- To avoid the melt’s over-compression and to make injection-molding cycle time as short as possible, the injection speed needs to be adjusted. The nozzle peak pressure and timing of peak pressure can be used to optimize the injection speed.
- Packing pressure setting should consider the product quality, for example, product weight. Product weight and pressure difference can be used to optimize the packing pressure.
- When the clamping force difference value is zero, it is the appropriate clamping force.
- Using three materials with different viscosities under the adaptive control system, the variation of product weight was reduced to 0.106%, 0.092%, and 0.079%. In addition, the standard deviation of the product weight was reduced to 0.0034 g, 0.0025 g, and 0.0025 g.
Author Contributions
Funding
Institutional Review Board Statement
Data Availability Statement
Conflicts of Interest
Appendix A






References
- Wang, Q.; Zhao, X.; Zhang, J.; Zhang, P.; Wang, X.; Yang, C.; Wang, J.; Wu, Z. Research on Quality Characterization Method of Micro-Injection Products Based on Cavity Pressure. Polymers 2021, 13, 2755. [Google Scholar] [CrossRef]
- Chen, J.Y.; Yang, K.J.; Huang, M.S. Online Quality Monitoring of Molten Resin in Injection Molding. Int. J. Heat Mass Transf. 2018, 122, 681–693. [Google Scholar] [CrossRef]
- Chen, J.Y.; Liu, C.Y.; Huang, M.S. Tie-bar elongation based filling-to-packing switchover control and prediction of injection molding quality. Polymers 2019, 11, 1168. [Google Scholar] [CrossRef] [PubMed]
- Chen, J.Y.; Tseng, C.C.; Huang, M.S. Quality Indexes Design for Online Monitoring Polymer Injection Molding. Adv. Polym. Technol. 2019, 2019, 3720127. [Google Scholar] [CrossRef]
- Nian, S.C.; Fang, Y.C.; Huang, M.S. In-mold and Machine Sensing and Feature Extraction for Optimized IC-tray Manufacturing. Polymers 2019, 11, 1348. [Google Scholar] [CrossRef]
- Chen, J.Y.; Hung, P.H.; Huang, M.S. Determination of Process Parameters Vased on Cavity Pressure Characteristics to Enhance Quality Uniformity in Injection Molding. Int. J. Heat Mass Transf. 2021, 180, 121788. [Google Scholar] [CrossRef]
- Huang, M.S.; Lin, C.Y. A Novel Clamping Force Searching Method Based on Sensing Tie-bar Elongation for Injection Molding. Int. J. Heat Mass Transf. 2017, 109, 223–230. [Google Scholar] [CrossRef]
- Chen, J.Y.; Yang, K.J.; Huang, M.S. Optimization of Clamping Force for Low-viscosity Polymer Injection Molding. Polym. Test. 2020, 90, 106700. [Google Scholar] [CrossRef]
- Xu, Y.; Liu, G.; Dang, K.; Fu, N.; Jiao, X.; Wang, J.; Xie, P.; Yang, W. A Novel Strategy to Determine the Optimal Clamping Force Based on the Clamping Force Change During Injection Molding. Polym. Eng. Sci. 2021, 61, 3170–3178. [Google Scholar] [CrossRef]
- Huang, M.S.; Nian, S.C.; Lin, G.T. Influence of V/P Switchover Point, Injection Speed, and Holding Pressure on Quality Consistency of Injection-molded Parts. J. Appl. Polym. Sci. 2021, 138, 51223. [Google Scholar] [CrossRef]
- Zhou, X.; Zhang, Y.; Mao, T.; Zhou, H. Monitoring and Dynamic Control of Quality Stability for Injection Molding Process. J. Mater. Process. Technol. 2017, 249, 358–366. [Google Scholar] [CrossRef]
- Huang, M.S.; Ke, K.C.; Liu, C.Y. Cavity Pressure-based Holding Pressure Adjustment for Enhancing the Consistency of Injection Molding Quality. Polym. Sci. 2021, 138, 5357. [Google Scholar] [CrossRef]
- Xu, Y.; Xie, P.; Fu, N.; Jiao, X.; Wang, J.; Liu, G.; Dou, X.; Zha, Y.; Dang, K.; Yang, W. Self-optimization of the V/P switchover and packing pressure for online viscosity compensation during injection molding. Polym. Eng. Sci. 2022, 62, 1114–1123. [Google Scholar] [CrossRef]
- Su, W.J.; Peng, H.S. A Real-time Clamping Force Measurement Eigenvalue for Prediction, Adjustment, and Control of Injection Product Quality. Polym. Eng. Sci. 2021, 61, 420–431. [Google Scholar] [CrossRef]
- Chen, J.Y.; Zhuang, J.X.; Huang, M.S. Monitoring, Prediction and Control of Injection Molding Quality based on Tie-bar Elongation. J. Manuf. Process. 2019, 46, 159–169. [Google Scholar] [CrossRef]
- Chen, J.Y.; Zhuang, J.X.; Huang, M.S. Enhancing the Quality Stability of Injection Molded Parts by Adjusting V/P Switchover Point and Holding Pressure. Polymer 2021, 213, 123332. [Google Scholar] [CrossRef]
- Chen, Y.S.; Wu, K.T.; Tsai, M.H.; Hwang, S.J.; Lee, H.H.; Peng, H.S.; Chu, H.Y. Adaptive Process Control of the Changeover Point for Injection Molding Process. J. Low Freq. Noise Vib. Active Control. 2021, 40, 383–394. [Google Scholar] [CrossRef]
- Tsai, M.H.; Fan-Jiang, J.C.; Liou, G.Y.; Cheng, F.J.; Hwang, S.J.; Peng, H.S.; Chu, H.Y. Development of an Online Quality Control System for Injection Molding Process. Polymers 2022, 14, 1607. [Google Scholar] [CrossRef]
- Fan-Jiang, J.C.; Su, C.W.; Liou, G.Y.; Hwang, S.J.; Lee, H.H.; Peng, H.S.; Chu, H.Y. Study of an Online Monitoring Adaptive System for an Injection Molding Process Based on a Nozzle Pressure Curve. Polymers 2021, 13, 555. [Google Scholar] [CrossRef]
- Su, C.W.; Su, W.J.; Cheng, F.J.; Liou, G.Y.; Hwang, S.J.; Peng, H.S.; Chu, H.Y. Optimization Process Parameters and Adaptive Quality Monitoring Injection Molding Process for Materials with Different Viscosity. Polym. Test. 2022, 109, 107526. [Google Scholar] [CrossRef]
- Chen, C.J.; Wu, K.T.; Hwang, S.J. Development of a Servo-hydraulic System with a Self-tuning Fuzzy PID Controller to Simulate Injection Molding Process. Microsyst. Technol. 2021, 27, 1217–1238. [Google Scholar] [CrossRef]
- Lin, C.Y.; Shen, F.C.; Wu, K.T.; Lee, H.H.; Hwang, S.J. Injection Molding Process Control of Servo–hydraulic System. Appl. Sci. 2019, 10, 71. [Google Scholar] [CrossRef]
- Schiffers, I.R.; Holzinger, G.P.; Huster, G. Adaptive Process Control for Stabilizing the Production Process in Injection Moulding Machines. In Proceedings of the 10th International Fluid Power Conference, Dresden, Germany, 8–10 March 2016. [Google Scholar]






























![]() | ![]() | ![]() |
|---|---|---|
| Mold compression High clamping force setting Possible venting problem | Slight mold separation | Significant mold separation Too-low clamping force setting Possible flash defect |
| Fixed Parameters | |||
|---|---|---|---|
| Injection pressure (bar) | Cooling time (s) | Packing time (s) | Mold temperature (°C) |
| 170 | 15 | 0.1 | 60 |
| Melting temperature (°C) | Injection speed (%/(mm/s)) | Packing pressure (bar) | Clamping force (ton) |
| 210 | 50/81.35 | 10 | 40 |
| Changed parameter | |||
| V/P switchover point (mm) | 6331-8 | 6331 | PT231 |
| 7, 8, 9, 10, 11 | 8, 9, 10, 11, 12 | 9, 10, 11, 12, 13 | |
| Fixed Parameters | |||
|---|---|---|---|
| Injection pressure (bar) | Cooling time (s) | Packing time (s) | Mold temperature (°C) |
| 170 | 15 | 0.1 | 60 |
| Melting temperature (°C) | Packing pressure (bar) | Clamping force (ton) | |
| 210 | 10 | 40 | |
| V/P switchover point (mm) | 6331-8 | 6331 | PT231 |
| 10 | 11 | 12 | |
| Changed parameter | |||
| Injection speed (%/(mm/s)) | 30/48.81, 40/65.08, 50/81.35, 60/97.62 70/113.89, 80/130.16, 90/146.43 | ||
| Fixed Parameters | |||
|---|---|---|---|
| Injection pressure (bar) | Cooling time (s) | Packing time (s) | Mold temperature (°C) |
| 170 | 15 | 3 | 60 |
| Melting temperature (°C) | Injection speed (%/(mm/s)) | Clamping force (ton) | |
| 210 | 60/97.62 | 40 | |
| V/P switchover point (mm) | 6331-8 | 6331 | PT231 |
| 10 | 11 | 12 | |
| Changed parameter | |||
| Packing pressure (bar) | 6331-8 | 6331 | PT231 |
| 4, 5, 6, …, 23, 24, 25 | 4, 5, 6, …, 18, 19, 20 | 4, 5, 6, …, 18, 19, 20 | |
| Fixed Parameters | |||
|---|---|---|---|
| Injection pressure (bar) | Cooling time (s) | Packing time (s) | Mold temperature (°C) |
| 170 | 15 | 3 | 60 |
| Melting temperature (°C) | Injection speed (%/(mm/s)) | ||
| 210 | 60/97.62 | ||
| V/P switchover point (mm) | 6331-8 | 6331 | PT231 |
| 10 | 11 | 12 | |
| Packing pressure (bar) | 6331-8 | 6331 | PT231 |
| 15 | 14 | 13 | |
| Changed parameter | |||
| Clamping force (ton) | 10, 11, 12, …, 18, 19, 20 | ||
| Fixed Parameters | |||
|---|---|---|---|
| Injection pressure (bar) | Cooling time (s) | Packing time (s) | Mold temperature (°C) |
| 170 | 15 | 3 | 60 |
| Melting temperature (°C) | Injection speed (%/(mm/s)) | ||
| 210 | 60/97.62 | ||
| V/P switchover point (mm) | 6331-8 | 6331 | PT231 |
| 10 | 11 | 12 | |
| Packing pressure (bar) | 6331-8 | 6331 | PT231 |
| 15 | 14 | 13 | |
| Clamping force (ton) | 19 | ||
| Material | Without System (%) | With System (%) |
|---|---|---|
| 6331-8 | 0.112 | 0.106 |
| 6331 | 0.152 | 0.092 |
| PT231 | 0.132 | 0.079 |
| Material | Without System (%) | With System (%) |
|---|---|---|
| 6331-8 | 0.0037 | 0.0034 |
| 6331 | 0.0033 | 0.0025 |
| PT231 | 0.0035 | 0.0025 |
Disclaimer/Publisher’s Note: The statements, opinions and data contained in all publications are solely those of the individual author(s) and contributor(s) and not of MDPI and/or the editor(s). MDPI and/or the editor(s) disclaim responsibility for any injury to people or property resulting from any ideas, methods, instructions or products referred to in the content. |
© 2023 by the authors. Licensee MDPI, Basel, Switzerland. This article is an open access article distributed under the terms and conditions of the Creative Commons Attribution (CC BY) license (https://creativecommons.org/licenses/by/4.0/).
Share and Cite
Liou, G.-Y.; Su, W.-J.; Cheng, F.-J.; Chang, C.-H.; Tseng, R.-H.; Hwang, S.-J.; Peng, H.-S.; Chu, H.-Y. Optimize Injection-Molding Process Parameters and Build an Adaptive Process Control System Based on Nozzle Pressure Profile and Clamping Force. Polymers 2023, 15, 610. https://doi.org/10.3390/polym15030610
Liou G-Y, Su W-J, Cheng F-J, Chang C-H, Tseng R-H, Hwang S-J, Peng H-S, Chu H-Y. Optimize Injection-Molding Process Parameters and Build an Adaptive Process Control System Based on Nozzle Pressure Profile and Clamping Force. Polymers. 2023; 15(3):610. https://doi.org/10.3390/polym15030610
Chicago/Turabian StyleLiou, Guan-Yan, Wei-Jie Su, Feng-Jung Cheng, Chen-Hsiang Chang, Ren-Ho Tseng, Sheng-Jye Hwang, Hsin-Shu Peng, and Hsiao-Yeh Chu. 2023. "Optimize Injection-Molding Process Parameters and Build an Adaptive Process Control System Based on Nozzle Pressure Profile and Clamping Force" Polymers 15, no. 3: 610. https://doi.org/10.3390/polym15030610
APA StyleLiou, G.-Y., Su, W.-J., Cheng, F.-J., Chang, C.-H., Tseng, R.-H., Hwang, S.-J., Peng, H.-S., & Chu, H.-Y. (2023). Optimize Injection-Molding Process Parameters and Build an Adaptive Process Control System Based on Nozzle Pressure Profile and Clamping Force. Polymers, 15(3), 610. https://doi.org/10.3390/polym15030610




