Production of Blended Poly(acrylonitrile): Poly(ethylenedioxythiophene):Poly(styrene sulfonate) Electrospun Fibers for Neural Applications
Abstract
1. Introduction
2. Materials and Methods
2.1. Materials
2.2. PAN:PEDOT:PSS Electrospun Fiber Production
2.2.1. Solution Preparation
2.2.2. Electrospinning
2.2.3. Post-Processing
2.3. Production and Characterization of PEDOT:PSS Spin-Coated Films
2.4. Sample Physico–Chemical Characterization
2.4.1. Scanning Electron Microscopy (SEM)
2.4.2. UV-Visible Spectroscopy (UV/Vis)
2.4.3. Attenuated Total Reflectance—Fourier-Transform Infrared Spectroscopy (ATR—FTIR)
2.4.4. Micro-Raman Spectroscopy
2.4.5. Four-Probe Electroconductivity
2.4.6. Cyclic Voltammetry
2.4.7. Mechanical Properties
2.5. ISO-10993 Biocompatibility Assays
2.6. ReNCell-VM Proliferation Assay
2.6.1. ReNCell-VM Maintenance
2.6.2. Proliferation Assay
2.6.3. Morphology and Marker Analysis
2.7. Statistical Analysis
3. Results and Discussion
3.1. Diameter of PAN and PAN:PEDOT:PSS Fibers
3.2. Evaluation of the Structural Effect of Thermal Annealing on PAN and PAN:PEDOT:PSS
3.3. Changes in Electroconductivity and Electrochemical Properties of PAN and PAN:PEDOT:PSS Fibers
3.4. Influence of Annealing and Sulfuric Acid Treatment on Spin-Coated PEDOT:PSS Films
3.5. Mechanical Properties of PAN and PAN:PEDOT:PSS Fibers
3.6. Biocompatibility of PAN and PAN:PEDOT:PSS Fibers
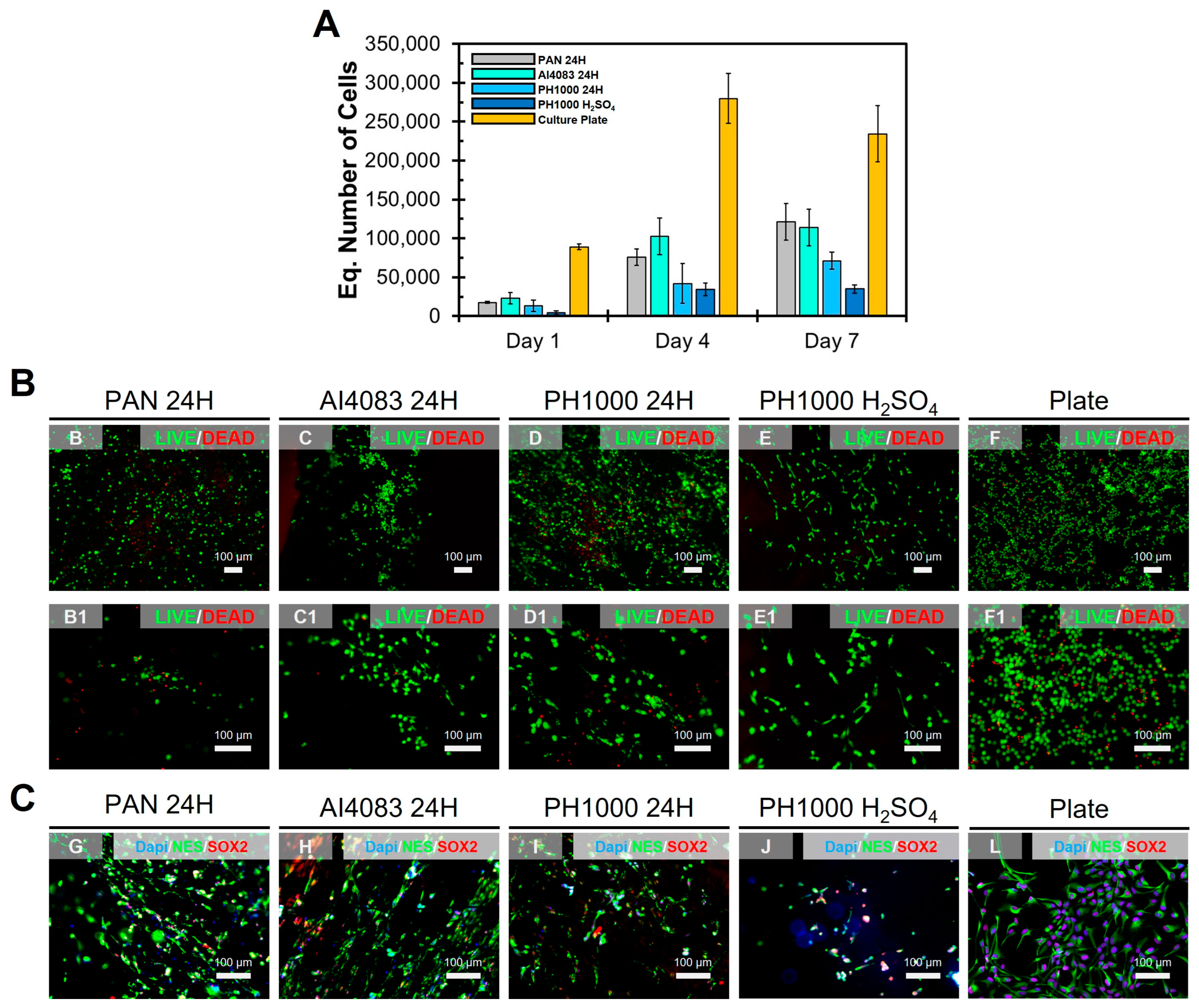
3.7. Proliferation Assay with NSCs
4. Conclusions
Supplementary Materials
Author Contributions
Funding
Institutional Review Board Statement
Informed Consent Statement
Data Availability Statement
Acknowledgments
Conflicts of Interest
References
- Kumar, R.; Aadil, K.; Ranjan, S.; Kumar, V. Advances in nanotechnology and nanomaterials based strategies for neural tissue engineering. J. Drug Deliv. Sci. Technol. 2020, 57, 101617. [Google Scholar] [CrossRef]
- Papadimitriou, L.; Manganas, P.; Ranella, A.; Stratakis, E. Biofabrication for neural tissue engineering applications. Mater. Today Bio 2020, 6, 100043. [Google Scholar] [CrossRef] [PubMed]
- Pires, F.; Ferreira, Q.; Rodrigues, C.; Morgado, J.; Ferreira, F. Neural stem cell differentiation by electrical stimulation using a cross-linked PEDOT substrate: Expanding the use of biocompatible conjugated conductive polymers for neural tissue engineering. Biochim. Biophys. Acta Gen. Subj. 2015, 1850, 1158–1168. [Google Scholar] [CrossRef] [PubMed]
- Sordini, L.; Garrudo, F.; Rodrigues, C.; Linhardt, R.; Cabral, J.; Ferreira, F.; Morgado, J. Effect of Electrical Stimulation Conditions on Neural Stem Cells Differentiation on Cross-Linked PEDOT:PSS Films. Front. Bioeng. Biotechnol. 2021, 9, 591838. [Google Scholar] [CrossRef]
- Mengistie, D.A.; Chen, C.-H.; Boopathi, K.M.; Pranoto, F.W.; Li, L.-J.; Chu, C.-W. Enhanced Thermoelectric Performance of PEDOT:PSS Flexible Bulky Papers by Treatment with Secondary Dopants. ACS Appl. Mater. Interfaces 2014, 7, 94–100. [Google Scholar] [CrossRef]
- Yildirim, E.; Wu, G.; Yong, X.; Tan, T.; Zhu, Q.; Xu, J.; Ouyang, J.; Wang, J.; Yang, S.-W. A theoretical mechanistic study on electrical conductivity enhancement of DMSO treated PEDOT:PSS. J. Mater. Chem. C 2018, 6, 5122–5131. [Google Scholar] [CrossRef]
- Kim, S.-M.; Kim, N.; Kim, Y.; Baik, M.-S.; Yoo, M.; Kim, D.; Lee, W.-J.; Kang, D.-H.; Kim, S.; Lee, K.; et al. High-performance, polymer-based direct cellular interfaces for electrical stimulation and recording. NPG Asia Mater. 2018, 10, 255–265. [Google Scholar] [CrossRef]
- Hosseini, E.; Kollath, V.; Karan, K. The key mechanism of conductivity in PEDOT:PSS thin films exposed by anomalous conduction behaviour upon solvent-doping and sulfuric acid post-treatment. J. Mater. Chem. C 2019, 8, 3982–3990. [Google Scholar] [CrossRef]
- Shi, H.; Liu, C.; Jiang, Q.; Xu, J. Effective Approaches to Improve the Electrical Conductivity of PEDOT:PSS: A Review. Adv. Electron. Mater. 2015, 1, 1500017. [Google Scholar] [CrossRef]
- Lu, B.; Yuk, H.; Lin, S.; Jian, N.; Qu, K.; Xu, J.; Zhao, X. Pure PEDOT:PSS hydrogels. Nat. Commun. 2019, 10, 1043. [Google Scholar] [CrossRef]
- Yuk, H.; Lu, B.; Lin, S.; Qu, K.; Xu, J.; Luo, J.; Zhao, X. 3D printing of conducting polymers. Nat. Commun. 2020, 11, 1604. [Google Scholar] [CrossRef]
- Wang, S.; Guan, S.; Xu, J.; Li, W.; Ge, D.; Sun, C.; Liu, T.; Ma, X. Neural stem cell proliferation and differentiation in the conductive PEDOT-HA/Cs/Gel scaffold for neural tissue engineering. Biomater. Sci. 2017, 5, 2024–2034. [Google Scholar] [CrossRef]
- Solazzo, M.; Monaghan, M. Structural crystallisation of crosslinked 3D PEDOT:PSS anisotropic porous biomaterials to generate highly conductive platforms for tissue engineering applications. Biomater. Sci. 2021, 9, 4317–4328. [Google Scholar] [CrossRef]
- Furlani, F.; Campodoni, E.; Sangiorgi, N.; Montesi, M.; Sanson, A.; Sandri, M.; Panseri, S. Electroconductive scaffolds based on gelatin and PEDOT:PSS for cardiac regeneration. Int. J. Biol. Macromol. 2023, 224, 266–280. [Google Scholar] [CrossRef] [PubMed]
- Richardson-Burns, S.; Hendricks, J.; Foster, B.; Povlich, L.; Kim, D.-H.; Martin, D. Polymerization of the conducting polymer poly(3,4-ethylenedioxythiophene) (PEDOT) around living neural cells. Biomaterials 2007, 28, 1539–1552. [Google Scholar] [CrossRef] [PubMed]
- Harris, A.; Molino, P.; Paolini, A.; Wallace, G. Effective Area and Charge Density of Chondroitin Sulphate Doped PEDOT Modified Electrodes. Electrochim. Acta 2016, 197, 99–106. [Google Scholar] [CrossRef]
- Lunghi, A.; Mariano, A.; Bianchi, M.; Dinger, N.; Murgia, M.; Rondanina, E.; Toma, A.; Greco, P.; Di Lauro, M.; Santoro, F.; et al. Flexible Neural Interfaces Based on 3D PEDOT:PSS Micropillar Arrays. Adv. Mater. Interfaces 2022, 9, 2200709. [Google Scholar] [CrossRef]
- Alba, N.; Du, Z.; Catt, K.; Kozai, T.; Cui, X. In Vivo Electrochemical Analysis of a PEDOT/MWCNT Neural Electrode Coating. Biosensors 2015, 5, 618–646. [Google Scholar] [CrossRef] [PubMed]
- Golabchi, A.; Woeppel, K.; Li, X.; Lagenaur, C.; Cui, X. Neuroadhesive protein coating improves the chronic performance of neuroelectronics in mouse brain. Biosens. Bioelectron. 2020, 155, 112096. [Google Scholar] [CrossRef]
- Shenoy, S.; Bates, W.; Frisch, H.; Wnek, G. Role of chain entanglements on fiber formation during electrospinning of polymer solutions: Good solvent, non-specific polymer–polymer interaction limit. Polymer 2005, 46, 3372–3384. [Google Scholar] [CrossRef]
- Babaie, A.; Bakhshandeh, B.; Abedi, A.; Mohammadnejad, J.; Shabani, I.; Ardeshirylajimi, A.; Moosavi, S.R.; Amini, J.; Tayebi, L. Synergistic effects of conductive PVA/PEDOT electrospun scaffolds and electrical stimulation for more effective neural tissue engineering. Eur. Polym. J. 2020, 140, 110051. [Google Scholar] [CrossRef]
- Huang, Y.-C.; Lo, T.-Y.; Chen, C.-H.; Wu, K.-H.; Lin, C.-M.; Whang, W.-T. Electrospinning of magnesium-ion linked binder-less PEDOT:PSS nanofibers for sensing organic gases. Sens. Actuators B Chem. 2015, 216, 603–607. [Google Scholar] [CrossRef]
- Garrudo, F.F.F.; Chapman, C.A.; Hoffman, P.R.; Udangawa, R.W.; Silva, J.C.; Mikael, P.E.; Rodrigues, C.A.; Cabral, J.M.; Morgado, J.; Ferreira, F.C.; et al. Polyaniline-Polycaprolactone Blended Nanofibers for Neural Cell Culture. Eur. Polym. J. 2019, 117, 28–37. [Google Scholar] [CrossRef]
- Garrudo, F.; Mikael, P.; Rodrigues, C.; Udangawa, R.; Paradiso, P.; Chapman, C.; Hoffman, P.; Colaço, R.; Cabral, J.M.; Morgado, J.; et al. Polyaniline-polycaprolactone fibers for neural applications: Electroconductivity enhanced by pseudo-doping. Mater. Sci. Eng. C 2021, 120, 111680. [Google Scholar] [CrossRef]
- Garrudo, F.F.; Nogueira, D.E.S.E.; Rodrigues, C.A.V.A.; Ferreira, F.A.A.; Paradiso, P.; Colaço, R.; Marques, A.C.; Cabral, J.M.S.; Morgado, J.; Linhardt, R.J.; et al. Electrical stimulation of neural-differentiating iPSCs on novel coaxial electroconductive nanofibers. Biomater. Sci. 2021, 9, 5359–5382. [Google Scholar] [CrossRef] [PubMed]
- Håkansson, A.; Han, S.; Wang, S.; Lu, J.; Braun, S.; Fahlman, M.; Berggren, M.; Crispin, X.; Fabiano, S. Effect of (3-glycidyloxypropyl)trimethoxysilane (GOPS) on the electrical properties of PEDOT:PSS films. J. Polym. Sci. Part B Polym. Phys. 2017, 55, 814–820. [Google Scholar] [CrossRef]
- Mantione, D.; del Agua, I.; Schaafsma, W.; ElMahmoudy, M.; Uguz, I.; Sanchez-Sanchez, A.; Sardon, H.; Castro, B.; Malliaras, G.G.; Mecerreyes, D. Low-Temperature Cross-Linking of PEDOT:PSS Films Using Divinylsulfone. ACS Appl. Mater. Interfaces 2017, 9, 18254–18262. [Google Scholar] [CrossRef]
- Fu, Z.; Liu, B.; Liu, Y.; Li, B.; Zhang, H. Detailed Cyclization Pathways Identification of Polyacrylonitrile and poly(acrylonitrile-co-itaconic acid) by in situ FTIR and Two-dimensional Correlation Analysis. Ind. Eng. Chem. Res. 2018, 57, 8348–8359. [Google Scholar] [CrossRef]
- Langner, J.; Bruns, M.; Dixon, D.; Nefedov, A.; Wöll, C.; Scheiba, F.; Ehrenberg, H.; Roth, C.; Melke, J. Surface properties and graphitization of polyacrylonitrile based fiber electrodes affecting the negative half-cell reaction in vanadium redox flow batteries. J. Power Sources 2016, 321, 210–218. [Google Scholar] [CrossRef]
- Alarifi, I.; Alharbi, A.; Khan, W.; Swindle, A.; Asmatulu, R. Thermal, Electrical and Surface Hydrophobic Properties of Electrospun Polyacrylonitrile Nanofibers for Structural Health Monitoring. Materials 2015, 8, 7017–7031. [Google Scholar] [CrossRef]
- Xiao, S.; Wang, B.; Zhao, C.; Xu, L.; Chen, B. Influence of oxygen on the stabilization reaction of polyacrylonitrile fibers. J. Appl. Polym. Sci. 2013, 127, 2332–2338. [Google Scholar] [CrossRef]
- Son, S.-Y.; Jo, A.; Jung, G.; Chung, Y.-S.; Lee, S. Accelerating the stabilization of polyacrylonitrile fibers by UV irradiation. J. Ind. Eng. Chem. 2019, 73, 47–51. [Google Scholar] [CrossRef]
- Chen, L.; Shen, Z.; Liu, J.; Liang, J.; Wang, X. Effects of oxygen on the structural evolution of polyacrylonitrile fibers during rapid thermal treatment. RSC Adv. 2020, 10, 6356–6361. [Google Scholar] [CrossRef] [PubMed]
- Airapetyants, A.; Vlasova, R.; Geiderikh, M.; Davydov, B. Investigation of the electrical properties of polyacrylonitrile during its thermal treatment. Bull. Acad. Sci. USSR Div. Chem. Sci. 1964, 13, 1235–1237. [Google Scholar] [CrossRef]
- Liu, S.-P.; Lin, C.-H.; Lin, S.-J.; Fu, R.-H.; Huang, Y.-C.; Chen, S.-Y.; Lin, S.-Z.; Hsu, C.Y.; Shyu, W.-C.; Shih-Ping, L.; et al. Electrospun Polyacrylonitrile-Based Nanofibers Maintain Embryonic Stem Cell Stemness via TGF-Beta Signaling. J. Biomed. Nanotechnol. 2016, 12, 732–742. [Google Scholar] [CrossRef]
- Wu, S.; Wang, J.; Zou, L.; Jin, L.; Wang, Z.; Li, Y. A three-dimensional hydroxyapatite/polyacrylonitrile composite scaffold designed for bone tissue engineering. RSC Adv. 2018, 8, 1730–1736. [Google Scholar] [CrossRef]
- Zhu, W.; Ye, T.; Lee, S.-J.; Cui, H.; Miao, S.; Zhou, X.; Shuai, D.; Zhang, L.G. Enhanced Neural Stem Cell Functions in Conductive Annealed Carbon Nanofibrous Scaffolds with Electrical Stimulation. Nanomedicine 2017, 14, 2485–2494. [Google Scholar] [CrossRef]
- Suo, H.; Wang, Z.; Dai, G.; Fu, J.; Yin, J.; Chang, L. Polyacrylonitrile Nerve Conduits with Inner Longitudinal Grooved Textures to Enhance Neuron Directional Outgrowth. J. Microelectromech. Syst. 2018, 27, 457–463. [Google Scholar] [CrossRef]
- Liu, Y.; Li, X.; Lü, J. Electrically conductive poly(3,4-ethylenedioxythiophene)–polystyrene sulfonic acid/polyacrylonitrile composite fibers prepared by wet spinning. J. Appl. Polym. Sci. 2013, 130, 370–374. [Google Scholar] [CrossRef]
- Li, X.; Liu, Y.; Shi, Z.; Li, C.; Chen, G. Advances, Influence of draw ratio on the structure and properties of PEDOT-PSS/PAN composite conductive fibers. RSC Adv. 2014, 4, 40385–40389. [Google Scholar] [CrossRef]
- Hidayat, S.N.; Julian, T.; Rianjanu, A.; Kusumaatmadja, A.; Triyana, K. Quartz crystal microbalance coated by PAN nanofibers and PEDOT: PSS for humidity sensor. In Proceedings of the 2017 International Seminar on Sensor, Instrumentation, Measurement and Metrology (ISSIMM), Surabaya, Indonesia, 25–26 August 2017. [Google Scholar]
- Liu, H.; Gong, Y.; Li, X.; Zhang, X.; Hu, C.; Wang, L.; Pang, Y.; Fang, C. The effect of in-situ polymerization on PEDOT-PSS/PAN composite conductive fiber. IOP Conf. Ser. Earth Environ. Sci. 2019, 218, 012161. [Google Scholar] [CrossRef]
- Chaudhry, Z.; Ahmed, B. Caspase-2 and caspase-8 trigger caspase-3 activation following 6-OHDA-induced stress in human dopaminergic neurons differentiated from ReNVM stem cells. Neurol. Res. 2013, 35, 435–440. [Google Scholar] [CrossRef]
- Garrudo, F.; Mikael, P.; Xia, K.; Silva, J.C.; Ouyang, Y.; Chapman, C.; Hoffman, P.R.; Yu, Y.; Han, X.; Rodrigues, C.A.; et al. The effect of electrospun scaffolds on the glycosaminoglycan profile of differentiating neural stem cells. Biochimie 2021, 182, 61–72. [Google Scholar] [CrossRef]
- Donato, R.; Miljan, E.A.; Hines, S.J.; Aouabdi, S.; Pollock, K.; Patel, S.; Edwards, F.A.; Sinden, J.D. Differential development of neuronal physiological responsiveness in two human neural stem cell lines. BMC Neurosci. 2007, 8, 36. [Google Scholar] [CrossRef]
- Garrudo, F.F.F.; Udangawa, R.N.; Hoffman, P.R.; Sordini, L.; Chapman, C.A.; Mikael, P.E.; Ferreira, F.; Silva, J.C.; Rodrigues, C.; Cabral, J.; et al. Polybenzimidazole nanofibers for neural stem cell culture. Mater. Today Chem. 2019, 14, 100185. [Google Scholar] [CrossRef]
- Kim, Y.J.; Lee, H.J.; Lee, S.W.; Cho, B.W.; Park, C.R. Effects of sulfuric acid treatment on the microstructure and electrochemical performance of a polyacrylonitrile (PAN)-based carbon anode. Carbon 2005, 43, 163–169. [Google Scholar] [CrossRef]
- Kim, N.; Kee, S.; Lee, S.; Lee, B.; Kahng, Y.; Jo, Y.; Kim, B.-J.; Lee, K. Highly Conductive PEDOT:PSS Nanofibrils Induced by Solution-Processed Crystallization. Adv. Mater. 2014, 26, 2268–2272. [Google Scholar] [CrossRef]
- Kim, Y.; Cho, W.; Kim, Y.; Cho, H.; Kim, J. Electrical characteristics of heterogeneous polymer layers in PEDOT:PSS films. J. Mater. Chem. C 2018, 6, 8906–8913. [Google Scholar] [CrossRef]
- Annas, A.B.; Dreyer, B.; Renz, F.; Tegenkamp, C.; Sindelar, R. Electrospun Polyacrylonitrile Based Carbon Nanofibers: The Role of Creep Stress towards Cyclization and Graphitization. J. Mater. Sci. Eng. 2018, 7, 1–11. [Google Scholar]
- Vetrik, M.; Parizek, M.; Hadraba, D.; Kukackova, O.; Brus, J.; Hlidkova, H.; Komankova, L.; Hodan, J.; Sedlacek, O.; Slouf, M.; et al. Porous Heat-Treated Polyacrylonitrile Scaffolds for Bone Tissue Engineering. ACS Appl. Mater. Interfaces 2018, 10, 8496–8506. [Google Scholar] [CrossRef] [PubMed]
- Ali, A.B.; Slawig, D.; Schlosser, A.; Koch, J.; Bigall, N.C.; Renz, F.; Tegenkamp, C.; Sindelar, R. Polyacrylonitrile (PAN) based electrospun carbon nanofibers (ECNFs): Probing the synergistic effects of creep assisted stabilization and CNTs addition on graphitization and low dimensional electrical transport. Carbon 2021, 172, 283–295. [Google Scholar] [CrossRef]
- Liu, J.; Wang, P.H.; Li, R.Y. Continuous carbonization of polyacrylonitrile-based oxidized fibers: Aspects on mechanical properties and morphological structure. J. Appl. Polym. Sci. 1994, 52, 945–950. [Google Scholar] [CrossRef]
- Xue, Y.; Liu, J.; Liang, J. Correlative study of critical reactions in polyacrylonitrile based carbon fiber precursors during thermal-oxidative stabilization. Polym. Degrad. Stabil. 2013, 98, 219–229. [Google Scholar] [CrossRef]
- Rahman, M.; Demirel, T.; Tunçel, K.; Karacan, I. The effect of the ammonium persulfate and a multi-step annealing approach during thermal stabilization of polyacrylonitrile multifilament prior to carbonization. J. Mater. Sci. 2021, 56, 14844–14865. [Google Scholar] [CrossRef]
- Porkodi, P.; Abhilash, J.; Shukla, H. On the structural changes, mechanism and kinetics of stabilization of lignin blended polyacrylonitrile copolymer fiber. J. Polym. Res. 2022, 29, 436. [Google Scholar] [CrossRef]
- Yu, M.; Wang, C.; Bai, Y.; Wang, Y.; Wang, Q.; Liu, H. Combined Effect of Processing Parameters on Thermal Stabilization of PAN Fibers. Polym. Bull. 2006, 57, 525–533. [Google Scholar] [CrossRef]
- Li, J.; Su, S.; Zhou, L.; Kundrát, V.; Abbot, A.; Mushtaq, F.; Ouyang, D.; James, D.; Roberts, D.; Ye, H. Carbon nanowalls grown by microwave plasma enhanced chemical vapor deposition during the carbonization of polyacrylonitrile fibers. J. Appl. Phys. 2013, 113, 024313. [Google Scholar] [CrossRef]
- Vitoratos, E.; Sakkopoulos, S.; Dalas, E.; Paliatsas, N.; Karageorgopoulos, D.; Petraki, F.; Kennou, S.; Choulis, S. Thermal degradation mechanisms of PEDOT:PSS. Org. Electron. 2009, 10, 61–66. [Google Scholar] [CrossRef]
- Choi, J.; Kim, S.-S.; Chung, Y.-S.; Lee, S. Evolution of structural inhomogeneity in polyacrylonitrile fibers by oxidative stabilization. Carbon 2020, 165, 225–237. [Google Scholar] [CrossRef]
- Bustin, R.M.; Rouzaud, J.-N.; Ross, J.V. Natural graphitization of anthracite: Experimental considerations. Carbon 1995, 33, 679–691. [Google Scholar] [CrossRef]
- Rantitsch, G.; Lämmerer, W.; Fisslthaler, E.; Mitsche, S.; Kaltenböck, H. On the discrimination of semi-graphite and graphite by Raman spectroscopy. Int. J. Coal Geol. 2016, 159, 48–56. [Google Scholar] [CrossRef]
- Zhou, Z.; Lai, C.; Zhang, L.; Qian, Y.; Hou, H.; Reneker, D.; Fong, H. Development of carbon nanofibers from aligned electrospun polyacrylonitrile nanofiber bundles and characterization of their microstructural, electrical, and mechanical properties. Polymer 2009, 50, 2999–3006. [Google Scholar] [CrossRef]
- Abedi, A.; Hasanzadeh, M.; Tayebi, L. Conductive Nanofibrous Chitosan/PEDOT:PSS Tissue Engineering Scaffolds. Mater. Chem. Phys. 2019, 237, 121882. [Google Scholar] [CrossRef]
- Park, S.; Oh, T.; Hwang, J.; Lee, Y. Effect of solvent and blended polymer on electrical conductivity of PEDOT:PSS/polymer blended nanofibers. Fibers Polym. 2016, 17, 1171–1174. [Google Scholar] [CrossRef]
- Chang, Z.; An, X.; Qian, X. Boosting electrical properties of flexible PEDOT/cellulose fiber composites through the enhanced interface connection with novel combined small-sized anions. Cellulose 2020, 27, 2583–2597. [Google Scholar] [CrossRef]
- Sordini, L.; Silva, J.C.; Garrudo, F.; Rodrigues, C.; Marques, A.; Linhardt, R.; Cabral, J.M.S.; Morgado, J.; Ferreira, F.C. PEDOT:PSS-Coated Polybenzimidazole Electroconductive Nanofibers for Biomedical Applications. Polymers 2021, 13, 2786. [Google Scholar] [CrossRef]
- Huang, T.-M.; Batra, S.; Hu, J.; Miyoshi, T.; Cakmak, M. Chemical cross-linking of conducting poly(3,4-ethylenedioxythiophene):poly(styrenesulfonate) (PEDOT:PSS) using poly(ethylene oxide) (PEO). Polymer 2013, 54, 6455–6462. [Google Scholar] [CrossRef]
- Wang, X.; Feng, G.; Li, M.; Ge, M. Effect of PEDOT:PSS content on structure and properties of PEDOT:PSS/poly(vinyl alcohol) composite fiber. Polym. Bull. 2019, 76, 2097–2111. [Google Scholar] [CrossRef]
- Wang, X.; Li, M.; Feng, G.; Ge, M. On the mechanism of conductivity enhancement in PEDOT:PSS/PVA blend fiber induced by UV-light irradiation. Appl. Phys. 2020, 126, 184. [Google Scholar] [CrossRef]
- Pisuchpen, T.; Keaw-on, N.; Kitikulvarakorn, K.; Kusonsong, S.; Sritana-anant, Y.; Supaphol, P.; Hoven, V.P. Electrospinning and solid state polymerization: A simple and versatile route to conducting PEDOT composite films. Eur. Polym. J. 2017, 96, 452–462. [Google Scholar] [CrossRef]
- Pietronero, L.; Strässler, S.; Zeller, H. Electrical conductivity of a graphite layer. Phys. Rev. B 1980, 22, 904–910. [Google Scholar] [CrossRef]
- Maitra, T.; Sharma, S.; Srivastava, A.; Cho, Y.-K.; Madou, M.; Sharma, A. Improved graphitization and electrical conductivity of suspended carbon nanofibers derived from carbon nanotube/polyacrylonitrile composites by directed electrospinning. Carbon 2012, 50, 1753–1761. [Google Scholar] [CrossRef]
- Huang, H.; Ming, X.; Wang, Y.; Guo, F.; Liu, Y.; Xu, Z.; Peng, L.; Gao, C. Polyacrylonitrile-derived thermally conductive graphite film via graphene template effect. Carbon 2021, 180, 197–203. [Google Scholar] [CrossRef]
- Kim, J.; Jang, J.; Hong, J.-I.; Kim, S.; Kwak, J. Sulfuric acid vapor treatment for enhancing the thermoelectric properties of PEDOT:PSS thin-films. J. Mater. Sci. Mater. Electron. 2016, 27, 6122–6127. [Google Scholar] [CrossRef]
- Xia, Y.; Sun, K.; Ouyang, J. Solution-Processed Metallic Conducting Polymer Films as Transparent Electrode of Optoelectronic Devices. Adv. Mater. 2012, 24, 2436–2440. [Google Scholar] [CrossRef] [PubMed]
- Zhan, L.; Song, Z.; Zhang, J.; Tang, J.; Zhan, H.; Zhou, Y.; Zhan, C. PEDOT: Cathode active material with high specific capacity in novel electrolyte system. Electrochim. Acta 2008, 53, 8319–8323. [Google Scholar] [CrossRef]
- Jin, Y.; Chen, Q.; Lessner, P. Thermal Stability Investigation of PEDOT Films from Chemical Oxidation and Prepolymerized Dispersion. Electrochemistry 2013, 81, 801–803. [Google Scholar] [CrossRef]
- Huang, J.; Miller, P.F.; Mello, J.C.; Mello, A.J.; Bradley, D.D.C. Influence of thermal treatment on the conductivity and morphology of PEDOT/PSS films. Synth. Met. 2003, 139, 569–572. [Google Scholar] [CrossRef]
- Khodakarimi, S.; Hekhmatshoar, M.; Nasiri, M.; Moghaddam, M.; Abbasi, F. Effects of process and post-process treatments on the electrical conductivity of the PEDOT:PSS films. J. Mater. Sci. Mater. Electron. 2016, 27, 1278–1285. [Google Scholar] [CrossRef]
- Bontapalle, S.; Varughese, S. Understanding the mechanism of ageing and a method to improve the ageing resistance of conducting PEDOT:PSS films. Polym. Degrad. Stabil. 2020, 171, 109025. [Google Scholar] [CrossRef]
- Evangelos, V.; Sotirios, S.; Nikolaos, P.; Konstantinos, E.; Stelios, A.C. Conductivity Degradation Study of PEDOT: PSS Films under Heat Treatment in Helium and Atmospheric Air. Open J. Org. Polym. Mater. 2012, 2012, 7–11. [Google Scholar]
- Lin, Y.-J.; Ni, W.-S.; Lee, J.-Y. Effect of incorporation of ethylene glycol into PEDOT:PSS on electron phonon coupling and conductivity. J. Appl. Phys. 2015, 117, 215501. [Google Scholar]
- Jorge, S.; Santos, L.; Galvão, A.; Morgado, J.; Charas, A. Concurrent Enhancement of Conductivity and Stability in Water of Poly(3,4-ethylenedioxythiophene):Poly(styrenesulfonate) Films Using an Oxetane Additive. Adv. Mater. Interfaces 2021, 8, 2100517. [Google Scholar] [CrossRef]
- George, J.; Hsu, C.-C.; Nguyen, L.; Ye, H.; Cui, Z. Neural tissue engineering with structured hydrogels in CNS models and therapies. Biotechnol. Adv. 2019, 42, 107370. [Google Scholar] [CrossRef] [PubMed]
- Kim, H.; Choi, N. Consideration of the Mechanical Properties of Hydrogels for Brain Tissue Engineering and Brain-on-a-chip. Biochip J. 2019, 13, 8–19. [Google Scholar] [CrossRef]
- Ozudogru, E.; Arslan, Y. A preliminary study on the development of a novel biomatrix by decellularization of bovine spinal meninges for tissue engineering applications. Cell Tissue Bank. 2021, 22, 25–38. [Google Scholar] [CrossRef]
- Sparrey, C.; Manley, G.; Keaveny, T. Effects of White, Grey, and Pia Mater Properties on Tissue Level Stresses and Strains in the Compressed Spinal Cord. J. Neurotrauma 2009, 26, 585–595. [Google Scholar] [CrossRef]
- Nagel, S.; Reddy, C.; Frizon, L.; Chardon, M.; Holland, M.; Machado, A.; Gillies, G.T.; Howard, M.A.; Wilson, S. Spinal dura mater: Biophysical characteristics relevant to medical device development. J. Med. Eng. Technol. 2018, 42, 128–139. [Google Scholar] [CrossRef]
- Dasgupta, K.; Jeong, J. Developmental biology of the meninges. Genesis 2019, 57, e23288. [Google Scholar] [CrossRef]
- Mirzaei, E.; Ai, J.; Ebrahimi-Barough, S.; Verdi, J.; Ghanbari, H.; Faridi-Majidi, R. The Differentiation of Human Endometrial Stem Cells into Neuron-Like Cells on Electrospun PAN-Derived Carbon Nanofibers with Random and Aligned Topographies. Mol. Neurobiol. 2016, 53, 4798–4808. [Google Scholar] [CrossRef]







| Sample Description | Sample Code | Source of PEDOT:PSS Used | Heat Treatment (210 °C) | Sulfuric Acid Treatment | Fiber Diameter (nm) | Electroconductivity (S cm −1) |
|---|---|---|---|---|---|---|
| PAN pristine | PAN | (not used) | no | no | 640 ± 159 | (not electroconductive) |
| PAN 24 h | PAN 24H | (not used) | yes | no | 1100 ± 135 (*) | (not electroconductive) |
| PAN 24 h + H2SO4 | PAN H2SO4 | (not used) | yes | yes | 612 ± 107 (a) | (not electroconductive) |
| PAN:PEDOT:PSS AI4083 pristine | AI4083 | CleviosTM PVP AI 4083 | no | no | 356 ± 104 (*)(a)(b) | (not electroconductive) |
| PAN:PEDOT:PSS AI4083 24 h | AI4083 24H | CleviosTM PVP AI 4083 | yes | no | 592 ± 117 (*)(a)(c) | (not electroconductive) |
| PAN:PEDOT:PSS AI4083 24 h + H2SO4 | AI4083 H2SO4 | CleviosTM PVP AI 4083 | yes | yes | 507 ± 125 (*)(a)(b)(c)(d) | (3.2 ± 2.2) × 10−4 |
| PAN:PEDOT:PSS PH1000 pristine | PH1000 | CleviosTM PH 1000 | no | no | 515 ± 120 (*)(a)(b)(c) | (not electroconductive) |
| PAN:PEDOT:PSS PH1000 24 h | PH1000 24H | CleviosTM PH 1000 | yes | no | 437 ± 109 (*)(a)(b)(c)(d)(e)(f) | (not electroconductive) |
| PAN:PEDOT:PSS PH1000 24 h + H2SO4 | PH1000 H2SO4 | CleviosTM PH 1000 | yes | yes | 940 ± 210 (*)(a)(b)(c)(d)(e)(f)(g) | (3.2 ± 5.6) × 10−3 |
| Sample | Adhesion (%) | Growth Rate (Day−1) | Doubling Time (h) |
|---|---|---|---|
| PAN 24H | 27 ± 2 | 0.32 ± 0.03 | 53 ± 5 |
| AI4083 24H | 34 ± 11 | 0.27 ± 0.05 | 62 ± 10 |
| PH1000 24H | 20 ± 11 | 0.30 ± 0.07 | 59 ± 14 |
| PH1000 H2SO4 | 7 ± 4 | 0.37 ± 0.11 | 49 ± 14 |
| Culture Plate | 134 ± 6 | 0.16 ± 0.02 | 106 ± 13 |
Disclaimer/Publisher’s Note: The statements, opinions and data contained in all publications are solely those of the individual author(s) and contributor(s) and not of MDPI and/or the editor(s). MDPI and/or the editor(s) disclaim responsibility for any injury to people or property resulting from any ideas, methods, instructions or products referred to in the content. |
© 2023 by the authors. Licensee MDPI, Basel, Switzerland. This article is an open access article distributed under the terms and conditions of the Creative Commons Attribution (CC BY) license (https://creativecommons.org/licenses/by/4.0/).
Share and Cite
Garrudo, F.F.F.; Filippone, G.; Resina, L.; Silva, J.C.; Barbosa, F.; Ferreira, L.F.V.; Esteves, T.; Marques, A.C.; Morgado, J.; Ferreira, F.C. Production of Blended Poly(acrylonitrile): Poly(ethylenedioxythiophene):Poly(styrene sulfonate) Electrospun Fibers for Neural Applications. Polymers 2023, 15, 2760. https://doi.org/10.3390/polym15132760
Garrudo FFF, Filippone G, Resina L, Silva JC, Barbosa F, Ferreira LFV, Esteves T, Marques AC, Morgado J, Ferreira FC. Production of Blended Poly(acrylonitrile): Poly(ethylenedioxythiophene):Poly(styrene sulfonate) Electrospun Fibers for Neural Applications. Polymers. 2023; 15(13):2760. https://doi.org/10.3390/polym15132760
Chicago/Turabian StyleGarrudo, Fábio F. F., Giulia Filippone, Leonor Resina, João C. Silva, Frederico Barbosa, Luís F. V. Ferreira, Teresa Esteves, Ana Clara Marques, Jorge Morgado, and Frederico Castelo Ferreira. 2023. "Production of Blended Poly(acrylonitrile): Poly(ethylenedioxythiophene):Poly(styrene sulfonate) Electrospun Fibers for Neural Applications" Polymers 15, no. 13: 2760. https://doi.org/10.3390/polym15132760
APA StyleGarrudo, F. F. F., Filippone, G., Resina, L., Silva, J. C., Barbosa, F., Ferreira, L. F. V., Esteves, T., Marques, A. C., Morgado, J., & Ferreira, F. C. (2023). Production of Blended Poly(acrylonitrile): Poly(ethylenedioxythiophene):Poly(styrene sulfonate) Electrospun Fibers for Neural Applications. Polymers, 15(13), 2760. https://doi.org/10.3390/polym15132760

