Identification of Representative Equivalent Volumes on the Microstructure of 3D-Printed Fiber-Reinforced Thermoplastics Based on Statistical Characterization
Abstract
:1. Introduction
Objective and Contributions
2. Adopted Spatial Descriptor Functions
2.1. Nearest Neighbor Distance
2.2. Second-Order Intensity Function
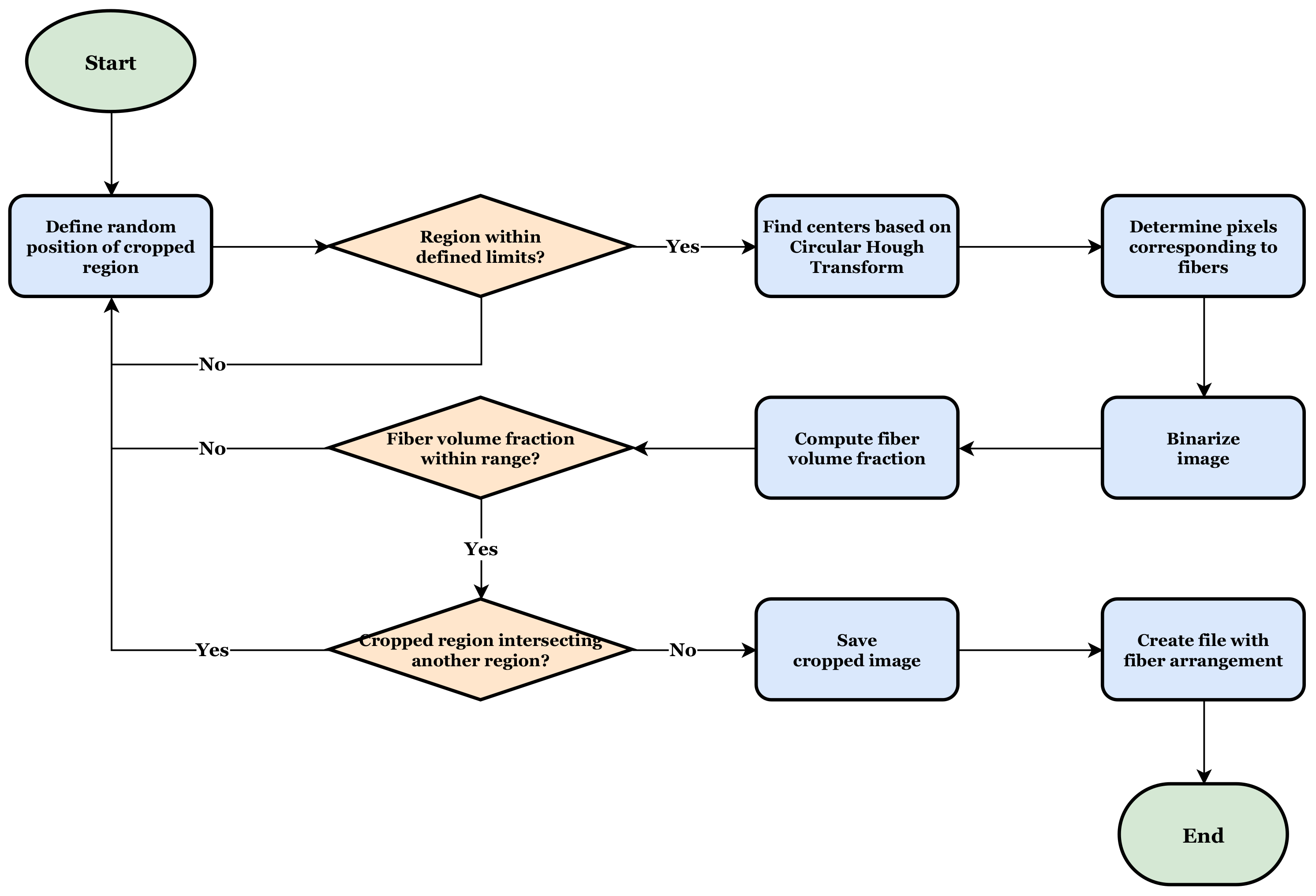
3. Algorithm for Image Processing
4. Applying Proposed Algorithm in the Analysis of Cross-Section Micrographs
5. Statistical Characterization of Cross-Section Micrographs
5.1. Nearest Neighbor Distance Characterization
5.2. Second-Order Intensity Function Characterization
5.3. Statistical Characterization Discussion
6. Homogenized Properties
6.1. Numerical Modeling
6.2. Numerical Results and Discussion
7. Conclusions
Author Contributions
Funding
Data Availability Statement
Acknowledgments
Conflicts of Interest
References
- Ferreira, R.T.L.; Amatte, I.C.; Dutra, T.A.; Burger, D. Experimental characterization and micrography of 3D printed PLA and PLA reinforced with short carbon fibers. Compos. Part Eng. 2017, 124, 88–100. [Google Scholar] [CrossRef]
- Araújo, H.; Leite, M.; Ribeiro, A.; Deus, A.M.; Reis, L.; Vaz, M.F. Investigating the contribution of geometry on the failure of cellular core structures obtained by additive manufacturing. Frat. Integrità Strutt. 2019, 13, 478–486. [Google Scholar] [CrossRef]
- Miguel, M.; Leite, M.; Ribeiro, A.M.R.; Deus, A.M.; Reis, L.; Vaz, M.F. Failure of polymer coated nylon parts produced by additive manufacturing. Eng. Fail. Anal. 2019, 101, 485–492. [Google Scholar] [CrossRef]
- de Macedo, R.Q.; Ferreira, R.T.L.; Jayachandran, K. Determination of mechanical properties of FFF 3D printed material by assessing void volume fraction, cooling rate and residual thermal stresses. Rapid Prototyp. J. 2019, 25, 1661–1683. [Google Scholar] [CrossRef]
- Gleadall, A.; Ashcroft, I.; Segal, J. VOLCO: A predictive model for 3D printed microarchitecture. Addit. Manuf. 2018, 21, 605–618. [Google Scholar] [CrossRef]
- de Macedo, R.Q.; Ferreira, R.T.L.; Gleadall, A.; Ashcroft, I. VOLCO-X: Numerical simulation of material distribution and voids in extrusion additive manufacturing. Addit. Manuf. 2021, 40, 101900. [Google Scholar] [CrossRef]
- Van Der Klift, F.; Koga, Y.; Todoroki, A.; Ueda, M.; Hirano, Y.; Matsuzaki, R. 3D printing of continuous carbon fibre reinforced thermo-plastic (CFRTP) tensile test specimens. Open J. Compos. Mater. 2016, 6, 18. [Google Scholar] [CrossRef] [Green Version]
- Melenka, G.W.; Cheung, B.K.O.; Schofield, J.S.; Dawson, M.R.; Carey, J.P. Evaluation and prediction of the tensile properties of continuous fiber-reinforced 3D printed structures. Compos. Struct. 2016, 153, 866–875. [Google Scholar] [CrossRef]
- Dickson, A.N.; Barry, J.N.; McDonnell, K.A.; Dowling, D.P. Fabrication of continuous carbon, glass and Kevlar fibre reinforced polymer composites using additive manufacturing. Addit. Manuf. 2017, 16, 146–152. [Google Scholar] [CrossRef]
- Blok, L.G.; Longana, M.L.; Yu, H.; Woods, B.K.S. An investigation into 3D printing of fibre reinforced thermoplastic composites. Addit. Manuf. 2018, 22, 176–186. [Google Scholar] [CrossRef]
- Abadi, H.A.; Thai, H.T.; Paton-Cole, V.; Patel, V.I. Elastic properties of 3D printed fibre-reinforced structures. Compos. Struct. 2018, 193, 8–18. [Google Scholar] [CrossRef]
- Justo, J.; Távara, L.; García-Guzmán, L.; París, F. Characterization of 3D printed long fibre reinforced composites. Compos. Struct. 2018, 185, 537–548. [Google Scholar] [CrossRef]
- Goh, G.D.; Dikshit, V.; Nagalingam, A.P.; Goh, G.L.; Agarwala, S.; Sing, S.L.; Wei, J.; Yeong, W.Y. Characterization of mechanical properties and fracture mode of additively manufactured carbon fiber and glass fiber reinforced thermoplastics. Mater. Des. 2018, 137, 79–89. [Google Scholar] [CrossRef]
- Araya-Calvo, M.; López-Gómez, I.; Chamberlain-Simon, N.; León-Salazar, J.L.; Guillén-Girón, T.; Corrales-Cordero, J.S.; Sánchez-Brenes, O. Evaluation of compressive and flexural properties of continuous fiber fabrication additive manufacturing technology. Addit. Manuf. 2018, 22, 157–164. [Google Scholar] [CrossRef]
- Caminero, M.A.; Chacón, J.M.; García-Moreno, I.; Reverte, J.M. Interlaminar bonding performance of 3D printed continuous fibre reinforced thermoplastic composites using fused deposition modelling. Polym. Test. 2018, 68, 415–423. [Google Scholar] [CrossRef]
- Iragi, M.; Pascual-González, C.; Esnaola, A.; Lopes, C.S.; Aretxabaleta, L. Ply and interlaminar behaviours of 3D printed continuous carbon fibre-reinforced thermoplastic laminates; effects of processing conditions and microstructure. Addit. Manuf. 2019, 30, 100884. [Google Scholar] [CrossRef] [Green Version]
- Dutra, T.A.; Ferreira, R.T.L.; Resende, H.B.; Guimarães, A. Mechanical characterization and asymptotic homogenization of 3D-printed continuous carbon fiber-reinforced thermoplastic. J. Braz. Soc. Mech. Sci. Eng. 2019, 41, 133. [Google Scholar] [CrossRef]
- Pascual-González, C.; Iragi, M.; Fernández, A.; Fernández-Blázquez, J.P.; Aretxabaleta, L.; Lopes, C.S. An approach to analyse the factors behind the micromechanical response of 3D-printed composites. Compos. Part Eng. 2020, 186, 107820. [Google Scholar] [CrossRef]
- He, Q.; Wang, H.; Fu, K.; Ye, L. 3D printed continuous CF/PA6 composites: Effect of microscopic voids on mechanical performance. Compos. Sci. Technol. 2020, 191, 108077. [Google Scholar] [CrossRef]
- Kikuchi, B.C.; Bussamra, F.L.D.S.; Donadon, M.V.; Ferreira, R.T.L.; Sales, R.D.C.M. Moisture effect on the mechanical properties of additively manufactured continuous carbon fiber-reinforced Nylon-based thermoplastic. Polym. Compos. 2020, 41, 5227–5245. [Google Scholar] [CrossRef]
- Lamin, W.M.; Bussamra, F.L.; Ferreira, R.T.; Sales, R.C.; Baldo, J.E., Jr. Linear translaminar fracture characterization of additive manufactured continuous carbon fiber reinforced thermoplastic. J. Thermoplast. Compos. Mater. 2021. [Google Scholar] [CrossRef]
- Kulkarni, P.; Dutta, D. Deposition strategies and resulting part stiffnesses in fused deposition modeling. J. Manuf. Sci. Eng. 1999, 121, 93–103. [Google Scholar] [CrossRef]
- Sood, A.K.; Ohdar, R.K.; Mahapatra, S.S. Parametric appraisal of mechanical property of fused deposition modelling processed parts. Mater. Des. 2010, 31, 287–295. [Google Scholar] [CrossRef]
- Mohamed, O.A.; Masood, S.H.; Bhowmik, J.L. Optimization of fused deposition modeling process parameters: A review of current research and future prospects. Adv. Manuf. 2015, 3, 42–53. [Google Scholar] [CrossRef]
- Dutra, T.A.; Ferreira, R.T.L.; Resende, H.B.; Blinzler, B.J.; Larsson, R. Expanding Puck and Schürmann Inter Fiber Fracture Criterion for Fiber Reinforced Thermoplastic 3D-Printed Composite Materials. Materials 2020, 13, 1653. [Google Scholar] [CrossRef] [Green Version]
- Dutra, T.A.; Ferreira, R.T.L.; Resende, H.B.; Blinzler, B.J.; Asp, L.E. Mechanism based failure of 3D-printed continuous carbon fiber reinforced thermoplastic composites. Compos. Sci. Technol. 2021, 213, 108962. [Google Scholar] [CrossRef]
- Drugan, W.J.; Willis, J.R. A micromechanics-based nonlocal constitutive equation and estimates of representative volume element size for elastic composites. J. Mech. Phys. Solids 1996, 44, 497–524. [Google Scholar] [CrossRef]
- Kanit, T.; Forest, S.; Galliet, I.; Mounoury, V.; Jeulin, D. Determination of the size of the representative volume element for random composites: Statistical and numerical approach. Int. J. Solids Struct. 2003, 40, 3647–3679. [Google Scholar] [CrossRef]
- Ostoja-Starzewski, M. Material spatial randomness: From statistical to representative volume element. Probabilistic Eng. Mech. 2006, 21, 112–132. [Google Scholar] [CrossRef]
- Lillbacka, R.; Larsson, F.; Runesson, K. On the implementation of plane stress in computational multiscale modeling. Int. J. Multiscale Comput. Eng. 2006, 4, 771–790. [Google Scholar] [CrossRef]
- Geers, M.G.D.; Kouznetsova, V.G.; Brekelmans, W.A.M. Multi-scale computational homogenization: Trends and challenges. J. Comput. Appl. Math. 2010, 234, 2175–2182. [Google Scholar] [CrossRef]
- Larsson, F.; Runesson, K.; Su, F. Variationally consistent computational homogenization of transient heat flow. Int. J. Numer. Methods Eng. 2010, 81, 1659–1686. [Google Scholar] [CrossRef]
- Larsson, F.; Runesson, K.; Saroukhani, S.; Vafadari, R. Computational homogenization based on a weak format of micro-periodicity for RVE-problems. Comput. Methods Appl. Mech. Eng. 2011, 200, 11–26. [Google Scholar] [CrossRef]
- Saroukhani, S.; Vafadari, R.; Andersson, R.; Larsson, F.; Runesson, K. On statistical strain and stress energy bounds from homogenization and virtual testing. Eur. J. Mech.-A/Solids 2015, 51, 77–95. [Google Scholar] [CrossRef] [Green Version]
- Janicke, R.; Quintal, B.; Steeb, H. Numerical homogenization of mesoscopic loss in poroelastic media. Eur. J. Mech.-A/Solids 2015, 49, 382–395. [Google Scholar] [CrossRef]
- Xiao, B.; Wang, W.; Zhang, X.; Long, G.; Fan, J.; Chen, H.; Deng, L. A novel fractal solution for permeability and Kozeny-Carman constant of fibrous porous media made up of solid particles and porous fibers. Powder Technol. 2019, 349, 92–98. [Google Scholar] [CrossRef]
- Liang, M.; Fu, C.; Xiao, B.; Luo, L.; Wang, Z. A fractal study for the effective electrolyte diffusion through charged porous media. Int. J. Heat Mass Transf. 2019, 137, 365–371. [Google Scholar] [CrossRef]
- Zeman, J.; Šejnoha, M. From random microstructures to representative volume elements. Model. Simul. Mater. Sci. Eng. 2007, 15, S325. [Google Scholar] [CrossRef]
- Melro, A.R.; Camanho, P.P.; Pinho, S.T. Generation of random distribution of fibres in long-fibre reinforced composites. Compos. Sci. Technol. 2008, 68, 2092–2102. [Google Scholar] [CrossRef]
- Yang, L.; Yan, Y.; Ran, Z.; Liu, Y. A new method for generating random fibre distributions for fibre reinforced composites. Compos. Sci. Technol. 2013, 76, 14–20. [Google Scholar] [CrossRef]
- Catalanotti, G. On the generation of RVE-based models of composites reinforced with long fibres or spherical particles. Compos. Struct. 2016, 138, 84–95. [Google Scholar] [CrossRef] [Green Version]
- Ismail, Y.; Yang, D.; Ye, J. Discrete element method for generating random fibre distributions in micromechanical models of fibre reinforced composite laminates. Compos. Part Eng. 2016, 90, 485–492. [Google Scholar] [CrossRef]
- Mirkhalaf, S.M.; Pires, F.M.A.; Simoes, R. Determination of the size of the Representative Volume Element (RVE) for the simulation of heterogeneous polymers at finite strains. Finite Elem. Anal. Des. 2016, 119, 30–44. [Google Scholar] [CrossRef] [Green Version]
- Savvas, D.; Stefanou, G.; Papadrakakis, M. Determination of RVE size for random composites with local volume fraction variation. Comput. Methods Appl. Mech. Eng. 2016, 305, 340–358. [Google Scholar] [CrossRef]
- Li, G.; Sharifpour, F.; Bahmani, A.; Montesano, J. A new approach to rapidly generate random periodic representative volume elements for microstructural assessment of high volume fraction composites. Mater. Des. 2018, 150, 124–138. [Google Scholar] [CrossRef]
- Weng, J.; Wen, W.; Cui, H.; Chen, B. Micromechanical analysis of composites with fibers distributed randomly over the transverse cross-section. Acta Astronaut. 2018, 147, 133–140. [Google Scholar] [CrossRef]
- Wu, L.; Chung, C.N.; Major, Z.; Adam, L.; Noels, L. From SEM images to elastic responses: A stochastic multiscale analysis of UD fiber reinforced composites. Compos. Struct. 2018, 189, 206–227. [Google Scholar] [CrossRef] [Green Version]
- Park, S.M.; Lim, J.H.; Seong, M.R.; Sohn, D. Efficient generator of random fiber distribution with diverse volume fractions by random fiber removal. Compos. Part Eng. 2019, 167, 302–316. [Google Scholar] [CrossRef]
- Vaughan, T.J.; McCarthy, C.T. A combined experimental-numerical approach for generating statistically equivalent fibre distributions for high strength laminated composite materials. Compos. Sci. Technol. 2010, 70, 291–297. [Google Scholar] [CrossRef] [Green Version]
- Qi, L.; Chao, X.; Tian, W.; Ma, W.; Li, H. Numerical study of the effects of irregular pores on transverse mechanical properties of unidirectional composites. Compos. Sci. Technol. 2018, 159, 142–151. [Google Scholar] [CrossRef]
- Trias, D.; Costa, J.; Turon, A.; Hurtado, J.E. Determination of the critical size of a statistical representative volume element (SRVE) for carbon reinforced polymers. Acta Mater. 2006, 54, 3471–3484. [Google Scholar] [CrossRef]
- Romanov, V.; Lomov, S.V.; Swolfs, Y.; Orlova, S.; Gorbatikh, L.; Verpoest, I. Statistical analysis of real and simulated fibre arrangements in unidirectional composites. Compos. Sci. Technol. 2013, 87, 126–134. [Google Scholar] [CrossRef]
- Vanaerschot, A.; Cox, B.N.; Lomov, S.V.; Vandepitte, D. Stochastic framework for quantifying the geometrical variability of laminated textile composites using micro-computed tomography. Compos. Part Appl. Sci. Manuf. 2013, 44, 122–131. [Google Scholar] [CrossRef]
- Liu, K.C.; Ghoshal, A. Validity of random microstructures simulation in fiber-reinforced composite materials. Compos. Part Eng. 2014, 57, 56–70. [Google Scholar] [CrossRef]
- Wang, W.; Dai, Y.; Zhang, C.; Gao, X.; Zhao, M. Micromechanical Modeling of Fiber-Reinforced Composites with Statistically Equivalent Random Fiber Distribution. Materials 2016, 9, 624. [Google Scholar] [CrossRef]
- Pyrz, R. Correlation of microstructure variability and local stress field in two-phase materials. Mater. Sci. Eng. A 1994, 177, 253–259. [Google Scholar] [CrossRef]
- Ripley, B.D. The second-order analysis of stationary point processes. J. Appl. Probab. 1976, 13, 255–266. [Google Scholar] [CrossRef] [Green Version]
- Swaminathan, S.; Ghosh, S.; Pagano, N.J. Statistically Equivalent Representative Volume Elements for Unidirectional Composite Microstructures: Part I—Without Damage. J. Compos. Mater. 2006, 40, 583–604. [Google Scholar] [CrossRef]
- Swaminathan, S.; Ghosh, S. Statistically Equivalent Representative Volume Elements for Unidirectional Composite Microstructures: Part II—With Interfacial Debonding. J. Compos. Mater. 2006, 40, 605–621. [Google Scholar] [CrossRef]
- Atherton, T.J.; Kerbyson, D.J. Size invariant circle detection. Image Vis. Comput. 1999, 17, 795–803. [Google Scholar] [CrossRef]
- MathWorks. MATLAB R2015a Documentation. 2015. Available online: https://blogs.mathworks.com/steve/2015/03/25/new-online-documentation-system-for-r2015a/ (accessed on 3 February 2022).
- Matsuda, T.; Ohno, N.; Tanaka, H.; Shimizu, T. Effects of fiber distribution on elastic-viscoplastic behavior of long fiber-reinforced laminates. Int. J. Mech. Sci. 2003, 45, 1583–1598. [Google Scholar] [CrossRef]
- Dutra, T.A.; Ferreira, R.T.L.; Resende, H.B.; Guimarães, A.; Guedes, J.M. A complete implementation methodology for Asymptotic Homogenization using a finite element commercial software: Preprocessing and postprocessing. Compos. Struct. 2020, 245, 112305. [Google Scholar] [CrossRef]
- Abaqus Documentation. ABAQUS v6.14-1 Documentation. 2014. Available online: http://130.149.89.49:2080/v6.14/pdf_books/CAE.pdf (accessed on 3 February 2022).
















| Characteristic | Criteria |
|---|---|
| Agglomerated | |
| Dispersed | |
| Periodic | |
| Non-periodic |
| Characteristic | Function |
|---|---|
| Agglomerated | |
| Dispersed | |
| Periodic | Stair-shaped |
| Non-periodic | Monotonic Positive |
| Specimen | Nearest Neighbor Distance | 2nd Order Intensity Function | ||
|---|---|---|---|---|
| Periodicity | Agglomeration | Periodicity | Agglomeration | |
| TE-0-1-1 | ||||
| TE-90-4-1 | ||||
| TE-90-4-2 | ||||
| Size | Cropped Region | ||||
|---|---|---|---|---|---|
| 10 | CR05 | 31.72% | 2.0065 | 2.2921 | 1222 |
| 20 | CR05 | 31.66% | 1.8620 | 2.0823 | 2145 |
| 30 | CR07 | 31.81% | 1.8499 | 2.1752 | 2668 |
| 40 | CR07 | 31.51% | 1.8445 | 2.0874 | 3072 |
| 50 | CR01 | 31.96% | 2.0606 | 2.1472 | 3035 |
| 60 | CR02 | 31.75% | 1.8470 | 2.1051 | 2926 |
| Mechanical Properties | Carbon Fiber | Thermoplastic Matrix |
|---|---|---|
| Longitudinal Modulus [GPa] | 230 | 3.2 |
| Transverse Modulus [GPa] | 15 | 3.2 |
| Longitudinal Shear Modulus [GPa] | 15 | 1.2 |
| Transverse Shear Modulus [GPa] | 15 | 1.2 |
| Poisson ratio | 0.2 | 0.3 |
| Size | Number of Elements | Number of Nodes |
|---|---|---|
| 10 | 2601 | 5408 |
| 20 | 10,201 | 20,808 |
| 30 | 22,801 | 46,208 |
| 40 | 40,401 | 81,608 |
| 50 | 63,001 | 127,008 |
| 60 | 90,601 | 182,408 |
| Size | [MPa] | [MPa] | [MPa] | [MPa] | [MPa] | [MPa] | |||
|---|---|---|---|---|---|---|---|---|---|
| 10 | 75,187 | 5189 | 5153 | 2399 | 2292 | 2024 | 0.267 | 0.185 | 0.339 |
| 20 | 75,067 | 5165 | 5194 | 2361 | 2390 | 2032 | 0.269 | 0.182 | 0.336 |
| 30 | 75,397 | 5147 | 5178 | 2314 | 2360 | 2048 | 0.269 | 0.182 | 0.338 |
| 40 | 74,718 | 5156 | 5333 | 2231 | 2531 | 1991 | 0.276 | 0.175 | 0.323 |
| 50 | 75,748 | 5209 | 5262 | 2340 | 2454 | 2026 | 0.271 | 0.179 | 0.330 |
| 60 | 74,945 | 5172 | 5188 | 2364 | 2387 | 2036 | 0.269 | 0.183 | 0.336 |
| Avg | 75,177 | 5173 | 5218 | 2335 | 2402 | 2026 | 0.270 | 0.181 | 0.334 |
| CoV | 0.48% | 0.44% | 1.28% | 2.49% | 3.40% | 0.95% | 1.1% | 2.00% | 1.85% |
| Mech. Prop. | Experimental Data | Perfect Square Unit Cell | Representative Equivalent Volume | ||||
|---|---|---|---|---|---|---|---|
| From [17] | From [17] | Δ [%] | Δ [%] | Δ [%] | |||
| [MPa] | 74,970 | 76,401 | 1.91% | 75,748 | 1.04% | 74,945 | 0.03% |
| [MPa] | 5529 | 5257 | 4.92% | 5209 | 5.79% | 5172 | 6.46% |
| [MPa] | 2352 | 2153 | 8.46% | 2340 | 0.51% | 2364 | 0.51% |
Publisher’s Note: MDPI stays neutral with regard to jurisdictional claims in published maps and institutional affiliations. |
© 2022 by the authors. Licensee MDPI, Basel, Switzerland. This article is an open access article distributed under the terms and conditions of the Creative Commons Attribution (CC BY) license (https://creativecommons.org/licenses/by/4.0/).
Share and Cite
Dutra, T.A.; Ferreira, R.T.L.; Resende, H.B.; Oliveira, L.M.; Blinzler, B.J.; Asp, L.E. Identification of Representative Equivalent Volumes on the Microstructure of 3D-Printed Fiber-Reinforced Thermoplastics Based on Statistical Characterization. Polymers 2022, 14, 972. https://doi.org/10.3390/polym14050972
Dutra TA, Ferreira RTL, Resende HB, Oliveira LM, Blinzler BJ, Asp LE. Identification of Representative Equivalent Volumes on the Microstructure of 3D-Printed Fiber-Reinforced Thermoplastics Based on Statistical Characterization. Polymers. 2022; 14(5):972. https://doi.org/10.3390/polym14050972
Chicago/Turabian StyleDutra, Thiago Assis, Rafael Thiago Luiz Ferreira, Hugo Borelli Resende, Luís Miguel Oliveira, Brina Jane Blinzler, and Leif E. Asp. 2022. "Identification of Representative Equivalent Volumes on the Microstructure of 3D-Printed Fiber-Reinforced Thermoplastics Based on Statistical Characterization" Polymers 14, no. 5: 972. https://doi.org/10.3390/polym14050972
APA StyleDutra, T. A., Ferreira, R. T. L., Resende, H. B., Oliveira, L. M., Blinzler, B. J., & Asp, L. E. (2022). Identification of Representative Equivalent Volumes on the Microstructure of 3D-Printed Fiber-Reinforced Thermoplastics Based on Statistical Characterization. Polymers, 14(5), 972. https://doi.org/10.3390/polym14050972

