Effectiveness and Productivity Improvement of Conventional Pultrusion Processes
Abstract
1. Introduction
2. Optimization of Conventional Pultrusion Processes
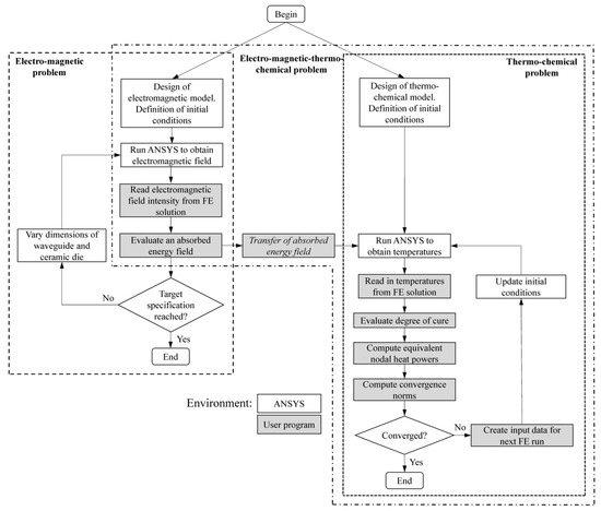
3. Development of Microwave-Assisted Pultrusion Processes
4. Conclusions
Author Contributions
Funding
Institutional Review Board Statement
Informed Consent Statement
Data Availability Statement
Conflicts of Interest
Appendix A
| Property | Steel (Conventional Die) | Aluminum (Heater) | Steel (Advanced Die) | Boron Nitride (Ceramic Die) |
|---|---|---|---|---|
| ρ (kg/m3) | 7720 | 2700 | 7850 | 2100 |
| c (J/(kg·K)) | 470 | 896 | 460 | 960 |
| k (W/(m·K)) | 43 | 180 | 33 | 35 |
| Property | Tex 4800 | C-L ISO 112G | Crystic VE 676-03 | Resoltech 1401+1407+AC140 | Polres 305BV | ||||
|---|---|---|---|---|---|---|---|---|---|
| Phys. (Resin) | Lumped (Composite) | Phys. (Resin) | Lumped (Composite) | Phys. (Resin) | Lumped (Composite) | Phys. (Resin) | Lumped (Composite) | ||
| ρ (kg/m3) | 2500 | 1100 | 1953 | 1100 | 1564 | 1200 | 1992 | 1100 | 1870 |
| c (J/(kg·K)) | 1235 | 1360 | 1263 | 1190 | 1214 | 1300 | 1264 | 1360 | 1268 |
| kx (W/(m·K)) | 11 | 0.209 | 0.890 | 0.188 | 0.392 | 0.214 | 0.475 | 0.209 | 0.750 |
| ky (W/(m·K)) | 1 | 0.209 | 0.546 | 0.188 | 0.330 | 0.214 | 0.382 | 0.209 | 0.500 |
| Tmax (°C) | 160 | 160 | 185 | 200 | |||||
| Property | C-L ISO 112G | Crystic VE 676-03 | Resoltech 1401+1407+AC140 | Polres 305BV |
|---|---|---|---|---|
| Htr, (J/kg) | 223,385 | 270,105 | 334,093 | 323,074 |
| K1 (s−1) | 2.6 × 1013 | 2.98 × 1011 | 3.03 × 1011 | 14,289,310,986 |
| K2 (s−1) | 1.2 × 1012 | 6.10 × 1011 | 12,000 | 285.870 |
| E1 (J/mol) | 116,769 | 110,865 | 104,845 | 85,573 |
| E2 (J/mol) | 200,000 | 93,241 | 2,000,000 | 33,141 |
| n | 1.27 | 1.63 | 0.79 | 2.342 |
| m | 0.0011 | 1.01 | 0.001 | 0.519 |
| Property | Composite | Air | Boron Nitride | Steel |
|---|---|---|---|---|
| µr | 1 | 1 | 1 | 1 |
| ε’r | 5.7 | 1 | 3.0 | 1 |
| ε″r | 0.32 | 0 | 0.0001 | - |
| R0 (Ω) | - | ∞ | - | 0 |
References
- Goldsworthy, W.B. Apparatus for Producing Elongated Articles from Fiber-Reinforced Plastic Material. U.S. Patent US2871911 A, 2 February 1959. [Google Scholar]
- Li, J.; Joshi, S.C.; Lam, Y.C. Curing optimization for pultruded composite sections. Compos. Sci. Technol. 2002, 62, 457–467. [Google Scholar] [CrossRef]
- Carlone, P.; Palazzo, G.S.; Pasquino, R. Pultrusion manufacturing process development: Cure optimization by hybrid computational methods. Comput. Math. Appl. 2007, 53, 1464–1471. [Google Scholar] [CrossRef][Green Version]
- Lam, Y.C.; Li, J.; Joshi, S.C. Simultaneous optimization of die-heating and pull-speed in pultrusion of thermosetting composites. Polym. Compos. 2003, 24, 199–209. [Google Scholar] [CrossRef]
- Joshi, S.C.; Lam, T.C.; Tun, U.W. Improved cure optimization in pultrusion with pre-heating and die-cooler temperature. Compos. Part A Appl. Sci. Manuf. 2003, 34, 1151–1159. [Google Scholar] [CrossRef]
- Coelho, R.M.L.; Calado, V.M.A. An optimization procedure for the pultrusion process based on a finite element formulation. Polym. Compos. 2002, 23, 329–341. [Google Scholar] [CrossRef]
- Wilcox, J.A.D.; Wright, D.T. Towards pultrusion process optimization using artificial neural networks. J. Mater. Process. Tech. 1998, 83, 131–141. [Google Scholar] [CrossRef]
- Chen, X.; Xie, H.; Chen, H.; Zhang, F. Optimization for CFRP pultrusion process based on genetic algorithm-neural network. Int. J. Mater. Form. 2010, 3, 1391–1399. [Google Scholar] [CrossRef]
- Tutum, C.C.; Deb, K.; Baran, I. Constrained efficient global optimization for pultrusion process. Mater. Manuf. Process. 2015, 30, 538–551. [Google Scholar] [CrossRef]
- Tutum, C.C.; Baran, I.; Deb, K. Optimum design of pultrusion process via evolutionary multi-objective optimization. Int. J. Adv. Manuf. Tech. 2014, 72, 1205–1217. [Google Scholar] [CrossRef]
- Safonov, A.A.; Carlone, P.; Akhatov, I. Mathematical simulation of pultrusion processes: A review. Compos. Struct. 2018, 184, 153–177. [Google Scholar] [CrossRef]
- Metaxas, A.C.; Meredith, R.J. Industrial Microwave Heating; IEEE Power Engineering, Series 4; Peter Peregrinus Limited: London, UK, 1983.
- Thostenson, E.T.; Chou, T.-W. Microwave and conventional curing of thick-section thermoset composite laminates: Experiment and simulation. Polym. Compos. 2001, 22, 197–212. [Google Scholar] [CrossRef]
- Liu, L.; Yi, S.; Ong, L.S.; Chian, K.S.; Osiyemi, S.; Lim, S.H.; Su, F. Chemothermal modelling and finite-element analysis for microwave cure process of underfill in flip-chip packaging. IEEE Trans. Electron. Packag. Manuf. 2005, 28, 355–363. [Google Scholar] [CrossRef]
- Li, Y.; Li, N.; Zhou, J.; Cheng, Q. Microwave curing of multidirectional carbon fiber reinforced polymer composites. Compos. Struct. 2019, 212, 83–93. [Google Scholar] [CrossRef]
- Jeon, S.; Kim, J.; Yang, D. Design of Large-Scale Microwave Cavity for Uniform and Efficient Plastic Heating. Polymers 2022, 14, 541. [Google Scholar] [CrossRef]
- Lin, M.; Hawley, M.C. Preliminary tests of the application of continuous microwave technique to pultrusion. In Proceedings of the 38 International SAMPE Symposium and Exhibition, Advanced Materials: Performance Through Technology Insertion, Volume 38, Book 2, Anaheim, CA, USA, 10–13 June 1993; Bailey, V., Janicki, G.C., Haulik, T., Eds.; SAMPE: Anaheim, CA, USA, 1993; pp. 436–446. [Google Scholar]
- Smith, A.C.; McMillan, A.M.; Hawley, M.C. Microwave pultrusion of graphite/epoxy composites using single frequency and variable frequency processing techniques. In Proceedings of the 30 International SAMPE Technical Conference, Materials-the star at center stage, Vol. 30, San Antonio, TX, USA, 20-28 October 1998; Wilson, B.A., Hunter, B.J., May, R., Ciements, L.L., Eds.; SAMPE: Covina, CA, USA, 1998. [Google Scholar]
- Methven, J.M.; Ghaffariyan, S.R.; Abidin, A.Z. Manufacture of fiber-reinforced composites by microwave assisted pultrusion. Polym. Compos. 2000, 21, 586–594. [Google Scholar] [CrossRef]
- Carlone, P.; Palazzo, G.S. Numerical modelling of the microwave assisted pultrusion process. Int. J. Mater. Form. 2008, 1, 1323–1326. [Google Scholar] [CrossRef]
- Barkanov, E.; Akishin, P.; Emmerich, R.; Graf, M. Numerical simulation of advanced pultrusion processes with microwave heating. In Proceedings of the VII European Congress on Computational Methods in Applied Sciences and Engineering, Volume IV, Crete, Greece, 5–10 June 2016; Papadrakakis, M., Papadopoulos, V., Stefanou, G., Plevris, V., Eds.; National Technical University: Athens, Greece, 2016; pp. 7720–7738. [Google Scholar] [CrossRef]
- Wu, C.F.J.; Hamada, M. Experiments: Planning, Analysis, and Parameter Design Optimization; John Wiley & Sons: New York, NY, USA, 2000. [Google Scholar]
- Myers, R.H.; Montgomery, D.C. Response Surface Methodology: Process and Product Optimisation Using Designed Experiments; John Wiley & Sons: New York, NY, USA, 2002. [Google Scholar]
- Barkanov, E.; Akishin, P.; Miazza, N.L.; Galvez, S. ANSYS-based algorithms for a simulation of pultrusion processes. Mech. Adv. Mater. Struct. 2017, 24, 377–384. [Google Scholar] [CrossRef]
- Barkanov, E.; Akishin, P.; Miazza, N.L.; Galvez, S.; Pantelelis, N. Experimental validation of thermo-chemical algorithm for a simulation of pultrusion processes. J. Phys. Conf. Ser. 2018, 991, 012009. [Google Scholar] [CrossRef]
- Barkanov, E.; Akishin, P.; Namsone, E.; Bondarchuk, A.; Pantelelis, N. Real time characterization of pultrusion processes with a temperature control. Mech. Compos. Mater. 2020, 56, 135–148. [Google Scholar] [CrossRef]
- Auzins, J.; Janushevskis, A.; Janushevskis, J.; Skukis, E. Software EDAOpt for experimental design, analysis and multiobjective robust optimization. In Proceedings of the 1st International Conference on Engineering and Applied Sciences Optimization, Kos, Greece, 4–6 June 2014; National Technical University: Athens, Greece, 2014; pp. 101–123. [Google Scholar]
- Janushevskis, A.; Akinfiev, T.; Auzins, J.; Boyko, A. A comparative analysis of global search procedures. Proc. Est. Acad. Sci. Eng. 2004, 10, 236–250. [Google Scholar]
- Lasdon, L.S.; Fox, R.L.; Rather, M.W. Nonlinear optimization using the generalized reduced gradient method. Rev. Fr. Automat. Infor. 1974, 8, 73–103. [Google Scholar] [CrossRef]
- Barkanov, E.; Akishin, P.; Namsone, E.; Auzins, J.; Morozovs, A. Optimization of pultrusion processes for an industrial application. Mech. Compos. Mater. 2021, 56, 697–712. [Google Scholar] [CrossRef]
- SCOTT BADER Crystic VE 673-03 Datasheet. Available online: http://jp.scottbader.com/uploads/files/4690_crystic-ve676-03pa-resin-en-feb13.pdf (accessed on 9 February 2022).
- Resoltech 1400–1407 Datasheet. Available online: https://www.resoltech.com/en/markets/1400-detail.html (accessed on 9 February 2022).
- Akishin, P.; Barkanov, E.; Miazza, N.; Galvez, S. Curing kinetic models of resins for microwave assisted pultrusion. Key Eng. Mater. 2017, 721, 92–96. [Google Scholar] [CrossRef]
- Namsone, E.; Arshanitsa, A.; Morozovs, A. Analysis of curing kinetic models for polyester resin C-L ISO 112 G. Key Eng. Mater. 2020, 850, 70–75. [Google Scholar] [CrossRef]
- Franieck, E.; Fleischmann, M.; Hölck, O.; Kutuzova, L.; Kandelbauer, A. Cure kinetics modeling of a high glass transition temperature epoxy molding compound (EMC) based on inline dielectric analysis. Polymers 2021, 13, 1734. [Google Scholar] [CrossRef]
- OMAR Industrias. POLRES Polyester Resins. Product Catalogue. Available online: http://www.sappec-dz.com/sites/default/files/Catalogue_Industrias_Omar_Resines.pdf (accessed on 9 February 2022).







| Profile | 2 Rods with Ears | Thin-Walled Rectangular | Corner | ||||
|---|---|---|---|---|---|---|---|
| Resin | C-L ISO 112G | Crystic VE 676-03 | Resoltech 1401+1407+AC140 | ||||
| Resin mass fraction | 22% | 47% | 44% | ||||
| Wheater (W) | 2750 | 750 | 2750 | ||||
| nheater | 2 | 8 | 2 | ||||
| Design variables | Troom (°C) | 10 | 40 | 10 | 40 | 10 | 40 |
| Vpull (cm/min) | 40.9 | 45.0 | 48.6 | 48.5 | 22.1 | 26.6 | |
| Tcont (°C) | 149 | 142 | - | - | 140 | 136 | |
| Tcont 1 (°C) | - | - | 140.0 | 140.0 | - | - | |
| Tcont 2 (°C) | - | - | 131.6 | 115.7 | - | - | |
| Xheater (m) | - | - | - | - | 0.76 | 0.76 | |
| Objective function | E (W/m) | 24.3 [33.4] | 16.2 [24.1] | 77.1 | 52.1 | 34.2 | 22.3 |
Publisher’s Note: MDPI stays neutral with regard to jurisdictional claims in published maps and institutional affiliations. |
© 2022 by the authors. Licensee MDPI, Basel, Switzerland. This article is an open access article distributed under the terms and conditions of the Creative Commons Attribution (CC BY) license (https://creativecommons.org/licenses/by/4.0/).
Share and Cite
Barkanov, E.; Akishin, P.; Namsone-Sile, E. Effectiveness and Productivity Improvement of Conventional Pultrusion Processes. Polymers 2022, 14, 841. https://doi.org/10.3390/polym14040841
Barkanov E, Akishin P, Namsone-Sile E. Effectiveness and Productivity Improvement of Conventional Pultrusion Processes. Polymers. 2022; 14(4):841. https://doi.org/10.3390/polym14040841
Chicago/Turabian StyleBarkanov, Evgeny, Pavel Akishin, and Endija Namsone-Sile. 2022. "Effectiveness and Productivity Improvement of Conventional Pultrusion Processes" Polymers 14, no. 4: 841. https://doi.org/10.3390/polym14040841
APA StyleBarkanov, E., Akishin, P., & Namsone-Sile, E. (2022). Effectiveness and Productivity Improvement of Conventional Pultrusion Processes. Polymers, 14(4), 841. https://doi.org/10.3390/polym14040841

